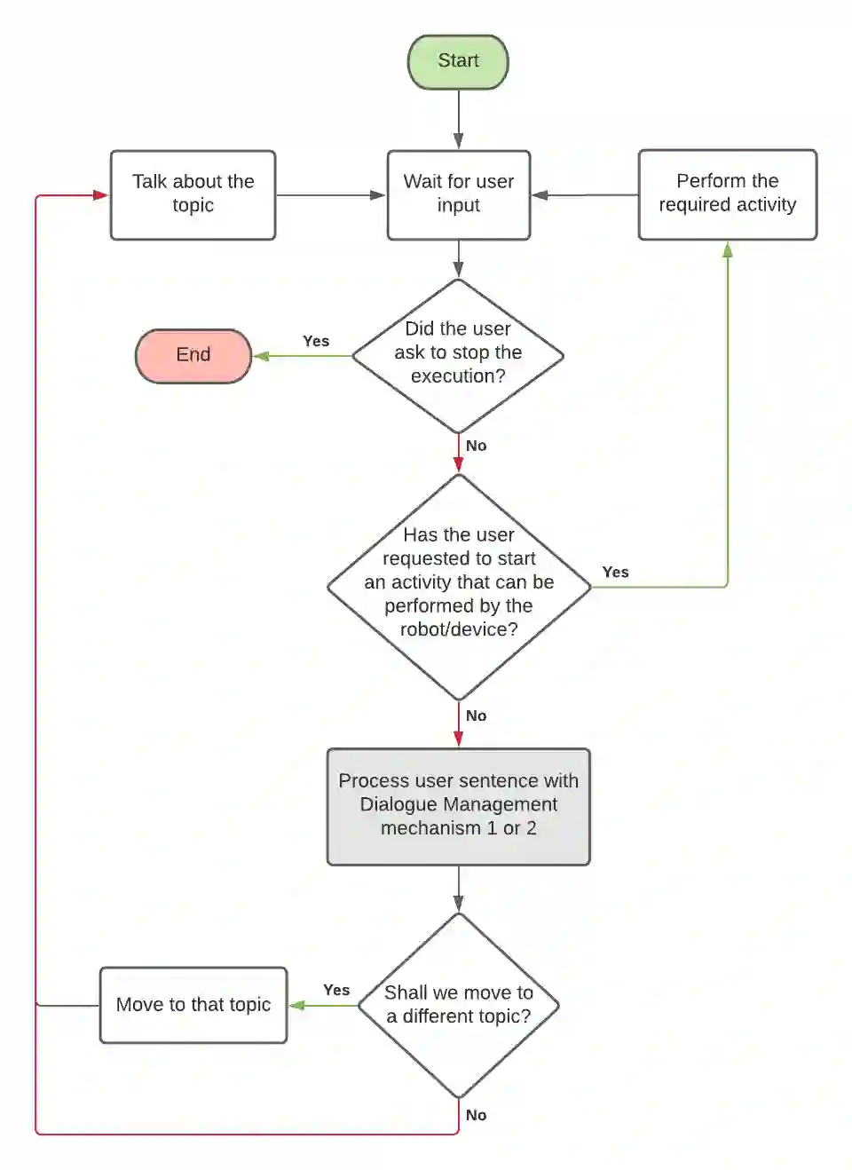
The article proposes a system for knowledge-based conversation designed for Social Robots and other conversational agents. The proposed system relies on an Ontology for the description of all concepts that may be relevant conversation topics, as well as their mutual relationships. The article focuses on the algorithm for Dialogue Management that selects the most appropriate conversation topic depending on the user's input. Moreover, it discusses strategies to ensure a conversation flow that captures, as more coherently as possible, the user's intention to drive the conversation in specific directions while avoiding purely reactive responses to what the user says. To measure the quality of the conversation, the article reports the tests performed with 100 recruited participants, comparing five conversational agents: (i) an agent addressing dialogue flow management based only on the detection of keywords in the speech, (ii) an agent based both on the detection of keywords and the Content Classification feature of Google Cloud Natural Language, (iii) an agent that picks conversation topics randomly, (iv) a human pretending to be a chatbot, and (v) one of the most famous chatbots worldwide: Replika. The subjective perception of the participants is measured both with the SASSI (Subjective Assessment of Speech System Interfaces) tool, as well as with a custom survey for measuring the subjective perception of coherence.


翻译:文章建议为社会机器人和其他对话代理人设计一个基于知识的谈话系统。 拟议的系统依靠一个本体学来描述所有可能与对话主题相关的概念及其相互关系。 文章侧重于对话管理算法,该算法根据用户的投入选择最适当的对话主题。 此外, 文章讨论了确保对话流的战略,该算法尽可能以更加一致的方式记录用户在特定方向驱动对话的意图,同时避免纯粹反应性地回应用户所说的话。 为了衡量对话的质量,文章报告了与100名征聘的参与者进行的测试,比较了5个对话代理人:(一) 处理对话流管理的代理人,仅基于对发言中关键词的检测,(二) 基于检测关键词和谷歌云自然语言内容分类特征的代理人,(三) 随机选择对话主题的代理人,(四) 假装是一个聊天者,以及(五) 全世界最著名的聊天者之一: Replika。 参与者对对话流管理的主观认识,与SASIS的主观认识衡量工具,与SASS AS AS AS AS AS AS AS AS AS AS AS ASV AS AS 的测量工具的主观一致性测量测量。

0
下载
关闭预览

相关内容

100+篇《自监督学习(Self-Supervised Learning)》论文最新合集
专知会员服务
167+阅读 · 2020年3月18日
FlowQA: Grasping Flow in History for Conversational Machine Comprehension
专知会员服务
34+阅读 · 2019年10月18日
强化学习最新教程,17页pdf
专知会员服务
182+阅读 · 2019年10月11日
金融领域自然语言处理研究资源大列表
专知
13+阅读 · 2020年2月27日
Hierarchically Structured Meta-learning
CreateAMind
27+阅读 · 2019年5月22日
Unsupervised Learning via Meta-Learning
CreateAMind
44+阅读 · 2019年1月3日
A Technical Overview of AI & ML in 2018 & Trends for 2019
待字闺中
18+阅读 · 2018年12月24日
【NIPS2018】接收论文列表
专知
5+阅读 · 2018年9月10日
ACL 2018 计算语言学协会接受论文列表
专知
3+阅读 · 2018年4月27日
推荐|深度强化学习聊天机器人(附论文)!
全球人工智能
4+阅读 · 2018年1月30日
Neural Approaches to Conversational AI
Arxiv
8+阅读 · 2018年12月13日
Arxiv
4+阅读 · 2018年5月10日
VIP会员
相关VIP内容
Top
微信扫码咨询专知VIP会员