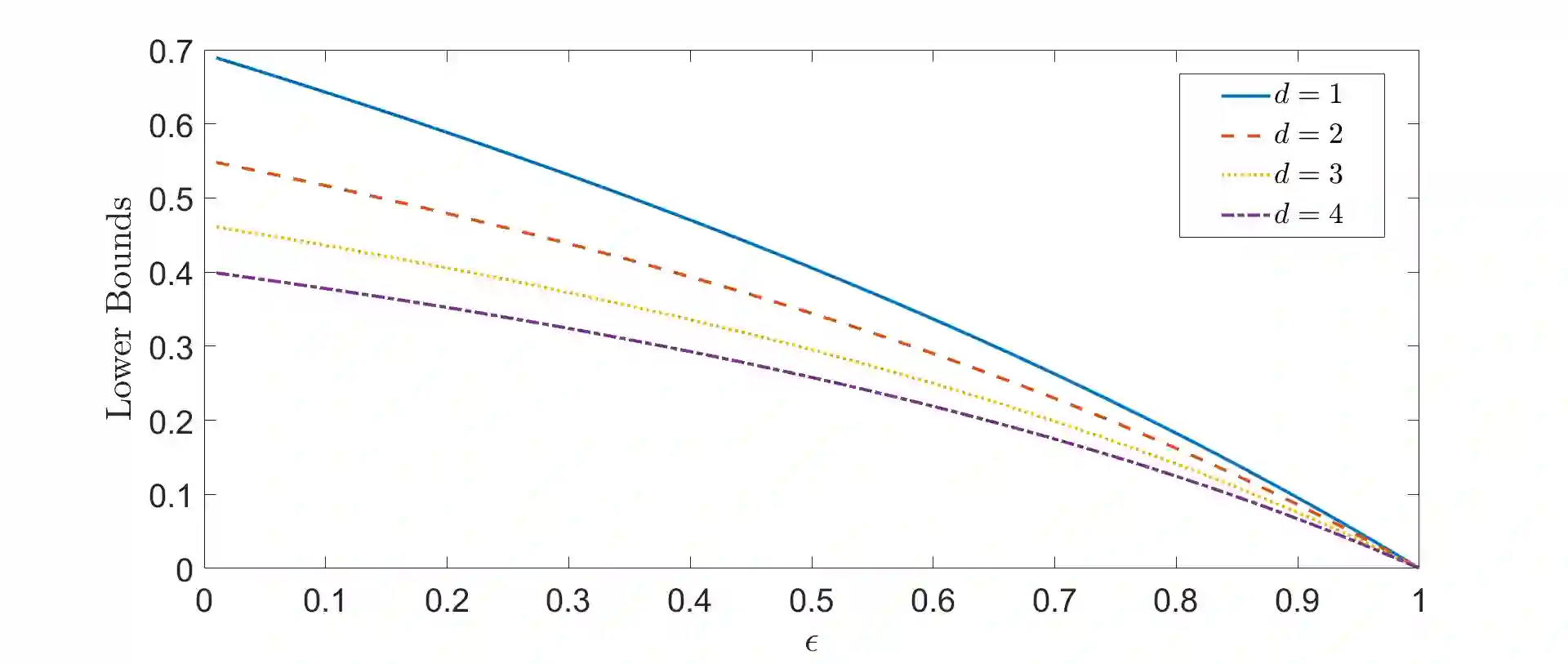
The paper considers the input-constrained binary erasure channel (BEC) with causal, noiseless feedback. The channel input sequence respects the $(d,\infty)$-runlength limited (RLL) constraint, i.e., any pair of successive $1$s must be separated by at least $d$ $0$s. We derive upper and lower bounds on the feedback capacity of this channel, for all $d\geq 1$, given by: $\max\limits_{\delta \in [0,\frac{1}{d+1}]}R(\delta) \leq C^{\text{fb}}_{(d\infty)}(\epsilon) \leq \max\limits_{\delta \in [0,\frac{1}{1+d\epsilon}]}R(\delta)$, where the function $R(\delta) = \frac{h_b(\delta)}{d\delta + \frac{1}{1-\epsilon}}$, with $\epsilon\in [0,1]$ denoting the channel erasure probability, and $h_b(\cdot)$ being the binary entropy function. We note that our bounds are tight for the case when $d=1$ (see Sabag et al. (2016)), and, in addition, we demonstrate that for the case when $d=2$, the feedback capacity is equal to the capacity with non-causal knowledge of erasures, for $\epsilon \in [0,1-\frac{1}{2\log(3/2)}]$. For $d>1$, our bounds differ from the non-causal capacities (which serve as upper bounds on the feedback capacity) derived in Peled et al. (2019) in only the domains of maximization. The approach in this paper follows Sabag et al. (2017), by deriving single-letter bounds on the feedback capacity, based on output distributions supported on a finite $Q$-graph, which is a directed graph with edges labelled by output symbols.


翻译:本文用因果性、 无噪音的反馈来考虑输入限制的二进制通道 。 频道输入序列尊重$( d),\ infty) $- 运行限制( RLL) 。 也就是说, 任何一对连续的美元必须至少以美元美元分隔 。 我们从这个频道的反馈能力获得上下的限制 $\ geq 1, 由以下提供 : $( max\ limits) =delta =in [0,\\\ d+1}} 。 频道输入序列序列序列序列尊重$( delc) $( delc) 和\\\\\\\\\\\\ d1}} 。 由 delta\\\ delta maxx max max max max max = liferal_ lax max, lex lax\\\\\\\\\\ lix lix lix max lix lix max lix lix lix lix lix lix lix lix lix lix lix lixxxxxxxxxxxxxxxxxxxxxxxxxxxxxxxxxxxxxxxxxxxxxxxxxxxxxxxxxxxxxxxxxxxxxxxxxxxxxxxxxxxxxxxxxxxxxxxxxxxxxxxxxxxxxxxxxxxxxxxxxxxxxxxxxxxxxxxxxxxxxxxxxxxxxxxxxxxxxxxxxxxxxxxxxxxxxxxxxxxxxxxxxxxxxxxxxxxxxxxxxxxxxxxxxxxxxxxxxxxxxxxxxx

0
下载
关闭预览

相关内容

注意力机制综述
专知会员服务
83+阅读 · 2021年1月26日
专知会员服务
60+阅读 · 2021年1月17日
【KDD2020】自适应多通道图卷积神经网络
专知会员服务
121+阅读 · 2020年7月9日
【Manning新书】现代Java实战,592页pdf
专知会员服务
101+阅读 · 2020年5月22日
【反馈循环自编码器】FEEDBACK RECURRENT AUTOENCODER
专知会员服务
23+阅读 · 2020年1月28日
误差反向传播——RNN
统计学习与视觉计算组
18+阅读 · 2018年9月6日
已删除
将门创投
5+阅读 · 2017年10月20日
Arxiv
0+阅读 · 2021年4月12日
Arxiv
0+阅读 · 2021年4月12日
Arxiv
0+阅读 · 2021年4月9日
Logically-Constrained Reinforcement Learning
Arxiv
3+阅读 · 2018年12月6日
VIP会员
最新内容
人工智能赋能无人机:俄乌战争(万字长文)
专知会员服务
4+阅读 · 今天6:56
国外海军作战管理系统与作战训练系统
专知会员服务
2+阅读 · 今天4:16
美军条令《海军陆战队规划流程(2026版)》
专知会员服务
9+阅读 · 今天3:36
《压缩式分布式交互仿真标准》120页
专知会员服务
4+阅读 · 今天3:21
《电子战数据交换模型研究报告》
专知会员服务
6+阅读 · 今天3:13
《基于Transformer的异常舰船导航识别与跟踪》80页
《低数据领域军事目标检测模型研究》
专知会员服务
6+阅读 · 今天2:37
【CMU博士论文】物理世界的视觉感知与深度理解
伊朗战争停火期间美军关键弹药状况分析
专知会员服务
8+阅读 · 4月22日
电子战革命:塑造战场的十年突破(2015–2025)
相关资讯
误差反向传播——RNN
统计学习与视觉计算组
18+阅读 · 2018年9月6日
已删除
将门创投
5+阅读 · 2017年10月20日
Top
微信扫码咨询专知VIP会员