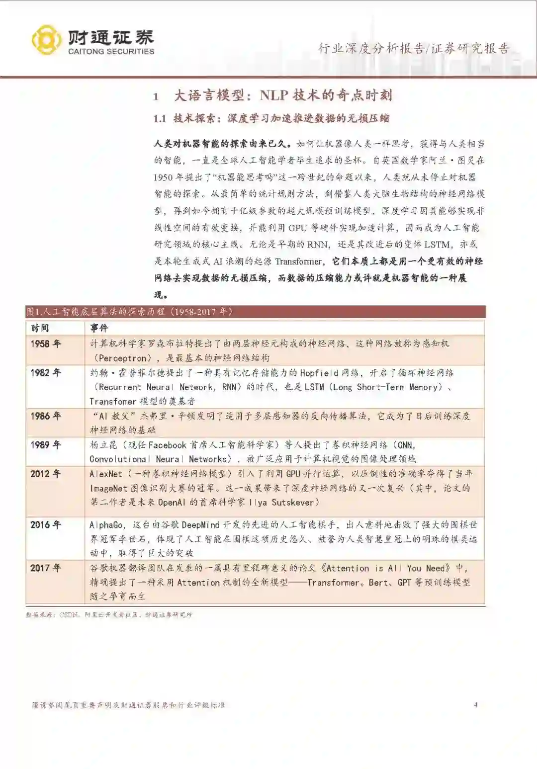
大语言模型:NLP技术的奇点时刻。语言模型的核心是对任意一段文本序列进行概率建模,用一个高维向量来表示一个token的全部特征。我们将深度学习应用于NLP领域的范式转移总结为"有监督的机器学习->预训练+微调->预训练+提示"。其中,ChatGPT的横空出世开启了“预训练+提示”的新范式,这主要得益于OpenAI对生成类模型(GPT)和算法规模化(Scalability)这两个基础技术路线的成功押注,大语言模型“涌现”出了解决复杂问题的通用能力,催生了本轮全球范围内的生成式AI浪潮。   大模型应用:数据感知与代理能力。如何将个人的个性化私有数据和企业多年积累的行业专有知识嫁接到大模型的通用能力上,是大模型在垂直领域商业化落地的核心技术问题。我们在报告中详细列举了三种目前业内主流的实践方法,并对其优劣进行了比较分析。除了获取外部数据外,通过增加代理能力(Agent),让大语言模型具备自主理解、规划、执行复杂任务的能力,同时与计算机内部环境,甚至物理世界进行交互,这也将显著打开大模型应用的想象空间。此外,我们认为提升模型支持的上下文长度是应用创新的关键靶点,模型小型化也将助力大模型应用的商业化落地。   应用分析框架:通用能力与外部能力的组合。大模型应用可以被总结为,在基座模型的通用能力上,叠加一些其他的可实现的外部能力,这就包括上述的数据感知(可连接其他外部数据源)和代理能力(允许大模型与环境互动)。根据这一范式,我们可以将现阶段大模型的应用边界归纳为通用认知能力与上述两种外部能力的排列组合。基于此,展望未来大模型新应用的靶点可总结为:①通用能力的增强(上下文长度、复杂推理、数学、代码、多模态等)、②外部能力的扩充(处理非结构化数据、使用更复杂的工具、与物理世界的交互等)

成为VIP会员查看完整内容
111

相关内容

字节跳动李航:对语言大模型的若干观察和思考
专知会员服务
63+阅读 · 2023年10月18日
大型语言模型在软件工程:调查与待解决的问题
专知会员服务
77+阅读 · 2023年10月6日
主流大语言模型的技术原理细节
专知会员服务
167+阅读 · 2023年9月16日
大型语言模型与知识图谱:机遇与挑战
专知会员服务
137+阅读 · 2023年8月23日
【TPAMI2023】面向双任务对话语言理解的关系时序图推理
专知会员服务
23+阅读 · 2023年7月5日
清华刘知远:大模型「十问」,寻找新范式下的研究方向
大模型如何赋能医学?全科医学人工智能基础模型
专知会员服务
89+阅读 · 2023年4月13日
基于模型的强化学习综述
专知会员服务
48+阅读 · 2023年1月9日
专知会员服务
24+阅读 · 2021年10月6日
专知会员服务
123+阅读 · 2020年12月9日
基于模型的强化学习综述
专知
42+阅读 · 2022年7月13日
图卷积神经网络的变种与挑战【附PPT与视频资料】
人工智能前沿讲习班
28+阅读 · 2018年12月28日
图神经网络综述:模型与应用
PaperWeekly
198+阅读 · 2018年12月26日
深度学习时代的目标检测算法
炼数成金订阅号
40+阅读 · 2018年3月19日
基于图片内容的深度学习图片检索(一)
七月在线实验室
20+阅读 · 2017年10月1日
语义分割中的深度学习方法全解:从FCN、SegNet到DeepLab
炼数成金订阅号
26+阅读 · 2017年7月10日
国家自然科学基金
3+阅读 · 2015年12月31日
国家自然科学基金
10+阅读 · 2015年12月31日
国家自然科学基金
1+阅读 · 2015年12月31日
国家自然科学基金
3+阅读 · 2015年12月31日
国家自然科学基金
9+阅读 · 2015年12月31日
国家自然科学基金
31+阅读 · 2015年12月31日
国家自然科学基金
1+阅读 · 2015年12月31日
国家自然科学基金
0+阅读 · 2014年12月31日
国家自然科学基金
5+阅读 · 2014年12月31日
国家自然科学基金
5+阅读 · 2014年12月31日
Arxiv
176+阅读 · 2023年4月20日
A Survey of Large Language Models
Arxiv
501+阅读 · 2023年3月31日
Arxiv
83+阅读 · 2023年3月26日
VIP会员
最新内容
以色列-美国-伊朗战争中的无人机:关键要点
专知会员服务
1+阅读 · 今天14:04
《Palantir任务保障性软件安全标准(MA-S2)》
专知会员服务
5+阅读 · 今天13:49
基于声学的无人机检测技术综述
专知会员服务
4+阅读 · 今天13:37
《当代混合战争分析框架:俄乌战争经验教训》
专知会员服务
4+阅读 · 今天13:11
战略前沿人工智能的再思考(中文)
专知会员服务
7+阅读 · 5月29日
《量化地基防空系统间接效应的博弈论方法》
专知会员服务
5+阅读 · 5月29日
“史诗怒火行动”中美军损失的作战飞机
专知会员服务
6+阅读 · 5月29日
ICML 2026 | 理解上下文持续学习中的泛化与遗忘
专知会员服务
5+阅读 · 5月28日
相关VIP内容
字节跳动李航:对语言大模型的若干观察和思考
专知会员服务
63+阅读 · 2023年10月18日
大型语言模型在软件工程:调查与待解决的问题
专知会员服务
77+阅读 · 2023年10月6日
主流大语言模型的技术原理细节
专知会员服务
167+阅读 · 2023年9月16日
大型语言模型与知识图谱:机遇与挑战
专知会员服务
137+阅读 · 2023年8月23日
【TPAMI2023】面向双任务对话语言理解的关系时序图推理
专知会员服务
23+阅读 · 2023年7月5日
清华刘知远:大模型「十问」,寻找新范式下的研究方向
大模型如何赋能医学?全科医学人工智能基础模型
专知会员服务
89+阅读 · 2023年4月13日
基于模型的强化学习综述
专知会员服务
48+阅读 · 2023年1月9日
专知会员服务
24+阅读 · 2021年10月6日
专知会员服务
123+阅读 · 2020年12月9日
相关资讯
基于模型的强化学习综述
专知
42+阅读 · 2022年7月13日
图卷积神经网络的变种与挑战【附PPT与视频资料】
人工智能前沿讲习班
28+阅读 · 2018年12月28日
图神经网络综述:模型与应用
PaperWeekly
198+阅读 · 2018年12月26日
深度学习时代的目标检测算法
炼数成金订阅号
40+阅读 · 2018年3月19日
基于图片内容的深度学习图片检索(一)
七月在线实验室
20+阅读 · 2017年10月1日
语义分割中的深度学习方法全解:从FCN、SegNet到DeepLab
炼数成金订阅号
26+阅读 · 2017年7月10日
相关基金
国家自然科学基金
3+阅读 · 2015年12月31日
国家自然科学基金
10+阅读 · 2015年12月31日
国家自然科学基金
1+阅读 · 2015年12月31日
国家自然科学基金
3+阅读 · 2015年12月31日
国家自然科学基金
9+阅读 · 2015年12月31日
国家自然科学基金
31+阅读 · 2015年12月31日
国家自然科学基金
1+阅读 · 2015年12月31日
国家自然科学基金
0+阅读 · 2014年12月31日
国家自然科学基金
5+阅读 · 2014年12月31日
国家自然科学基金
5+阅读 · 2014年12月31日
微信扫码咨询专知VIP会员