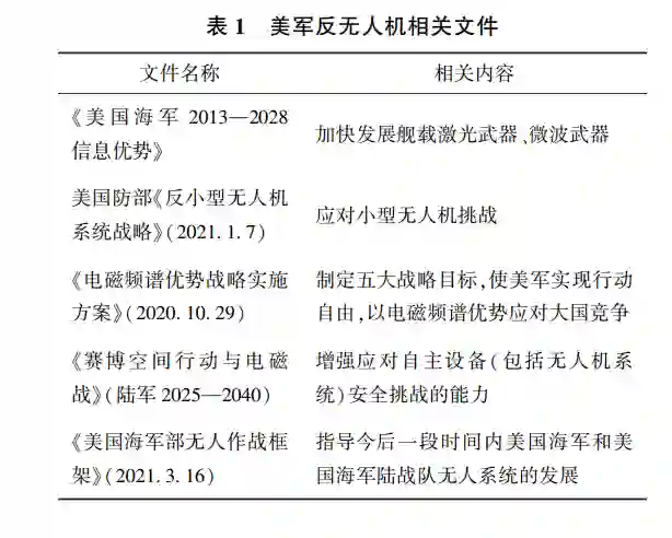
近年来,美国国防部和各军种相继发布一系列指导性文件,建立了反无人机发展战略,在突 出反无人机作战技术优势的同时更加注重体系建设。 文中以美军反无人机发展现状为背景,研究 行业动态、技术发展趋势与威胁研判,对美军反无人机作战理念加以研究。 重点分析其技术项目投 入和军事应用,从反无人机通过探测技术、高功率微波和激光武器系统的开发与研制及相应电子对 抗技术机理角度归纳总结,通过作战现状研究分析美军反无人机未来发展趋势,提出启示与建议。

近年来,无人机技术的飞速进步使得其在商业 与军事领域的运用得到更多拓展。 继战机、武装直 升机和精确制导武器之后,无人机系统以其具备的 优秀侦察、打击能力成为战场防空新威胁。 从美国 防部陆续发布的文件来看,美军正加紧提升其赛博 空间和电磁战领域的集成融合,尤其以反无人机作 战能力研究为重点之一提出了多项重大战略性 举措。

成为VIP会员查看完整内容
180

相关内容

军事防务数据板块介绍:系统化采集、存储、管理、分析与军事国防安全相关信息的专用数据板块,其核心在于整合全球新兴国防技术(军事人工智能、无人系统等)、热点案例(俄乌战争、美以伊战争)等方面的最新时讯、研究报告/论文、条令法规、案例分析,为战略研判、情报分析、决策支持等提供知识支撑。
美军典型空战训练系统发展及关键技术研究
专知会员服务
79+阅读 · 2023年10月4日
基于体系系统工程视角的美军 NIFC-CA 系统分析研究
专知会员服务
102+阅读 · 2023年9月30日
美军信息安全领域作战能力发展研究
专知会员服务
99+阅读 · 2023年8月7日
搭载任务载荷军用地面无人系统发展综述
专知会员服务
95+阅读 · 2023年7月16日
空天防御装备作战管理发展思考
专知会员服务
79+阅读 · 2023年7月10日
异型无人机空战对抗协同机动决策研究
专知会员服务
138+阅读 · 2023年7月9日
《协同作战飞机需要数据来进行作战训练》
专知会员服务
61+阅读 · 2023年6月27日
无人作战及其指挥控制问题探析
专知会员服务
191+阅读 · 2023年6月24日
军事领域中的人机协作研究综述
专知会员服务
208+阅读 · 2023年6月3日
无人机蜂群作战及其关键技术研究
专知会员服务
225+阅读 · 2023年5月1日
无人预警机系统架构及关键技术分析
专知
13+阅读 · 2022年8月6日
国外有人/无人平台协同作战概述
无人机
123+阅读 · 2019年5月28日
美陆军计划部署四大新型地面无人系统
无人机
35+阅读 · 2019年4月30日
【学科发展报告】无人船
中国自动化学会
29+阅读 · 2019年1月8日
无人机蜂群作战概念研究
无人机
62+阅读 · 2018年7月9日
雷达海面目标识别技术研究进展
科技导报
22+阅读 · 2017年11月13日
国家自然科学基金
1+阅读 · 2015年12月31日
国家自然科学基金
3+阅读 · 2015年12月31日
国家自然科学基金
12+阅读 · 2015年12月31日
国家自然科学基金
9+阅读 · 2015年12月31日
国家自然科学基金
11+阅读 · 2015年12月31日
国家自然科学基金
64+阅读 · 2014年12月31日
国家自然科学基金
75+阅读 · 2014年12月31日
国家自然科学基金
45+阅读 · 2014年12月31日
国家自然科学基金
19+阅读 · 2011年12月31日
国家自然科学基金
36+阅读 · 2008年12月31日
Arxiv
1+阅读 · 2023年10月9日
Arxiv
176+阅读 · 2023年4月20日
A Survey of Large Language Models
Arxiv
501+阅读 · 2023年3月31日
Arxiv
83+阅读 · 2023年3月26日
VIP会员
最新内容
AutoScientists:自组织智能体团队驱动长期科学实验
战略前沿人工智能的再思考(中文)
专知会员服务
3+阅读 · 今天14:53
《量化地基防空系统间接效应的博弈论方法》
专知会员服务
3+阅读 · 今天14:51
“史诗怒火行动”中美军损失的作战飞机
专知会员服务
2+阅读 · 今天14:38
ICML 2026 | 理解上下文持续学习中的泛化与遗忘
专知会员服务
5+阅读 · 5月28日
Agent Harness综述:大模型智能体执行器工程全景
专知会员服务
13+阅读 · 5月28日
《基于理论的威慑效能评估》
专知会员服务
8+阅读 · 5月28日
相关VIP内容
美军典型空战训练系统发展及关键技术研究
专知会员服务
79+阅读 · 2023年10月4日
基于体系系统工程视角的美军 NIFC-CA 系统分析研究
专知会员服务
102+阅读 · 2023年9月30日
美军信息安全领域作战能力发展研究
专知会员服务
99+阅读 · 2023年8月7日
搭载任务载荷军用地面无人系统发展综述
专知会员服务
95+阅读 · 2023年7月16日
空天防御装备作战管理发展思考
专知会员服务
79+阅读 · 2023年7月10日
异型无人机空战对抗协同机动决策研究
专知会员服务
138+阅读 · 2023年7月9日
《协同作战飞机需要数据来进行作战训练》
专知会员服务
61+阅读 · 2023年6月27日
无人作战及其指挥控制问题探析
专知会员服务
191+阅读 · 2023年6月24日
军事领域中的人机协作研究综述
专知会员服务
208+阅读 · 2023年6月3日
无人机蜂群作战及其关键技术研究
专知会员服务
225+阅读 · 2023年5月1日
相关资讯
相关基金
国家自然科学基金
1+阅读 · 2015年12月31日
国家自然科学基金
3+阅读 · 2015年12月31日
国家自然科学基金
12+阅读 · 2015年12月31日
国家自然科学基金
9+阅读 · 2015年12月31日
国家自然科学基金
11+阅读 · 2015年12月31日
国家自然科学基金
64+阅读 · 2014年12月31日
国家自然科学基金
75+阅读 · 2014年12月31日
国家自然科学基金
45+阅读 · 2014年12月31日
国家自然科学基金
19+阅读 · 2011年12月31日
国家自然科学基金
36+阅读 · 2008年12月31日
微信扫码咨询专知VIP会员