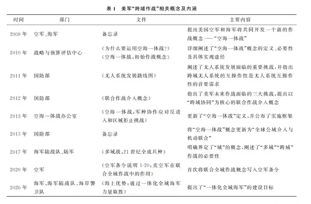
海战场是军事对抗的重要战场之一,海上作战涉及空中、水面、水下以及海岸陆地等空间,作战资源对象 数量庞大且能力多样。随着无人系统技术的不断发展,跨域无人集群将成为未来海上作战的重要力量。以海 上跨域无人集群作为研究对象,首先梳理了跨域作战的相关概念及演变过程,定义了跨域无人集群的内涵,然 后阐述了美军单域无人集群项目的发展趋势及现状,分析了近期跨域无人集群演习的主要内容,之后对无人集 群关键技术现有研究成果进行了提炼总结,指出了跨域无人集群发展面临的挑战。最后给出了跨域无人集群 未来的发展趋势。无人系统具有成本低、操作灵活、不惧伤亡等优 势,能够深入恶劣、危险的环境中执行任务[1-2],在现 代作战中具有广阔的应用前景。已有诸多学者对无 人 集 群 的 编 队 控 制[3-5]、构 型 演 化[6-7]、路 径 规 划[8-10]、任务分配[11-13]等问题开展了研究,取得了一 定的成果。 2022年10月29日,乌克兰采用无人机和无人 艇组成的无人集群对俄军黑海舰队进行突袭并取得 成功,受到了广泛关注。相较于单域无人集群,运用 多域无人系统组成跨域无人集群,能够通过跨域平 台间的任务协同、信息融合、资源互补实现平台优势 互补,进一步拓展无人集群作战运用场景,充分发挥 无人集群的体系作战优势。 从当前无人作战案例和各国无人系统发展趋势 上可以看出,跨域无人集群将成为无人作战系统发 展的一个重要方向。为促进相关技术的研究和发 展,本文从“跨域作战”概念的演变过程入手,对跨域 无人集群的发展概况、作战样式、关键技术研究现状 进行了梳理和分析,最后指出跨域无人集群的未来 发展趋势。

成为VIP会员查看完整内容
135

相关内容

军事防务数据板块介绍:系统化采集、存储、管理、分析与军事国防安全相关信息的专用数据板块,其核心在于整合全球新兴国防技术(军事人工智能、无人系统等)、热点案例(俄乌战争、美以伊战争)等方面的最新时讯、研究报告/论文、条令法规、案例分析,为战略研判、情报分析、决策支持等提供知识支撑。
水下航行器视觉控制技术综述
专知会员服务
49+阅读 · 2024年1月9日
无人作战体系构建研究初探
专知会员服务
189+阅读 · 2023年11月9日
面向无人集群的边缘计算技术综述
专知会员服务
138+阅读 · 2023年10月6日
无人机冲突探测与解脱技术研究概述
专知会员服务
41+阅读 · 2023年9月30日
海上无人系统发展及关键技术研究
专知会员服务
134+阅读 · 2023年9月22日
搭载任务载荷军用地面无人系统发展综述
专知会员服务
95+阅读 · 2023年7月16日
基于深度学习的无人机目标检测研究综述
专知会员服务
107+阅读 · 2023年6月22日
无人集群系统自主协同技术综述
专知会员服务
215+阅读 · 2023年6月5日
无人机先进地面站关键技术综述
专知会员服务
107+阅读 · 2023年4月14日
智能化分布式协同作战体系发展综述
专知会员服务
194+阅读 · 2022年6月10日
深度学习研究及军事应用综述
专知
29+阅读 · 2022年7月7日
航空制造知识图谱构建研究综述
专知
37+阅读 · 2022年4月26日
多模态情绪识别研究综述
专知
25+阅读 · 2020年12月21日
基于深度学习的数据融合方法研究综述
专知
37+阅读 · 2020年12月10日
时空序列预测方法综述
专知
22+阅读 · 2020年10月19日
国外有人/无人平台协同作战概述
无人机
123+阅读 · 2019年5月28日
新年快乐!无人机测控通信自组网技术综述
无人机
32+阅读 · 2019年2月5日
【学科发展报告】无人船
中国自动化学会
29+阅读 · 2019年1月8日
红外弱小目标处理研究获进展
中科院之声
18+阅读 · 2017年11月19日
雷达海面目标识别技术研究进展
科技导报
22+阅读 · 2017年11月13日
国家自然科学基金
19+阅读 · 2015年12月31日
国家自然科学基金
7+阅读 · 2015年12月31日
国家自然科学基金
3+阅读 · 2015年12月31日
国家自然科学基金
8+阅读 · 2015年12月31日
国家自然科学基金
2+阅读 · 2015年12月31日
国家自然科学基金
11+阅读 · 2015年12月31日
国家自然科学基金
24+阅读 · 2014年12月31日
国家自然科学基金
45+阅读 · 2014年12月31日
国家自然科学基金
17+阅读 · 2014年12月31日
Arxiv
176+阅读 · 2023年4月20日
A Survey of Large Language Models
Arxiv
501+阅读 · 2023年3月31日
Arxiv
83+阅读 · 2023年3月26日
Arxiv
182+阅读 · 2023年3月24日
Arxiv
27+阅读 · 2023年3月17日
VIP会员
最新内容
KDD 2026 | MixRAGRec:面向LLM推荐的混合专家KG-RAG框架
BES:让语言模型通过双向进化搜索自我改进
专知会员服务
3+阅读 · 5月30日
以色列-美国-伊朗战争中的无人机:关键要点
专知会员服务
4+阅读 · 5月30日
《Palantir任务保障性软件安全标准(MA-S2)》
专知会员服务
14+阅读 · 5月30日
基于声学的无人机检测技术综述
专知会员服务
8+阅读 · 5月30日
《当代混合战争分析框架:俄乌战争经验教训》
战略前沿人工智能的再思考(中文)
专知会员服务
8+阅读 · 5月29日
《量化地基防空系统间接效应的博弈论方法》
专知会员服务
6+阅读 · 5月29日
相关VIP内容
水下航行器视觉控制技术综述
专知会员服务
49+阅读 · 2024年1月9日
无人作战体系构建研究初探
专知会员服务
189+阅读 · 2023年11月9日
面向无人集群的边缘计算技术综述
专知会员服务
138+阅读 · 2023年10月6日
无人机冲突探测与解脱技术研究概述
专知会员服务
41+阅读 · 2023年9月30日
海上无人系统发展及关键技术研究
专知会员服务
134+阅读 · 2023年9月22日
搭载任务载荷军用地面无人系统发展综述
专知会员服务
95+阅读 · 2023年7月16日
基于深度学习的无人机目标检测研究综述
专知会员服务
107+阅读 · 2023年6月22日
无人集群系统自主协同技术综述
专知会员服务
215+阅读 · 2023年6月5日
无人机先进地面站关键技术综述
专知会员服务
107+阅读 · 2023年4月14日
智能化分布式协同作战体系发展综述
专知会员服务
194+阅读 · 2022年6月10日
相关资讯
深度学习研究及军事应用综述
专知
29+阅读 · 2022年7月7日
航空制造知识图谱构建研究综述
专知
37+阅读 · 2022年4月26日
多模态情绪识别研究综述
专知
25+阅读 · 2020年12月21日
基于深度学习的数据融合方法研究综述
专知
37+阅读 · 2020年12月10日
时空序列预测方法综述
专知
22+阅读 · 2020年10月19日
国外有人/无人平台协同作战概述
无人机
123+阅读 · 2019年5月28日
新年快乐!无人机测控通信自组网技术综述
无人机
32+阅读 · 2019年2月5日
【学科发展报告】无人船
中国自动化学会
29+阅读 · 2019年1月8日
红外弱小目标处理研究获进展
中科院之声
18+阅读 · 2017年11月19日
雷达海面目标识别技术研究进展
科技导报
22+阅读 · 2017年11月13日
相关基金
国家自然科学基金
19+阅读 · 2015年12月31日
国家自然科学基金
7+阅读 · 2015年12月31日
国家自然科学基金
3+阅读 · 2015年12月31日
国家自然科学基金
8+阅读 · 2015年12月31日
国家自然科学基金
2+阅读 · 2015年12月31日
国家自然科学基金
11+阅读 · 2015年12月31日
国家自然科学基金
24+阅读 · 2014年12月31日
国家自然科学基金
45+阅读 · 2014年12月31日
国家自然科学基金
17+阅读 · 2014年12月31日
微信扫码咨询专知VIP会员