第一章 引言

在北约内部和成员国使用建模和仿真 (M&S) 对支持国防训练、能力发展、任务演练和采购过程中的决策支持提出了越来越高的要求 [1]。因此,M&S 是联盟及其国家的一项重要能力。然而,当前的 M&S 系统对高度动态的军事作战环境的代表性有限,其中物理环境的状态会影响部队的行为(例如,天气对地面车辆机动性的影响)以及军事物理(动能)行为会影响环境状况(例如,弹药对建筑物、基础设施等的破坏)。目前在仿真系统中实现动态元素时,它们通常以定制和预先编写好的方式执行,这限制了仿真互操作性的能力和范围。

图 1-1:任务期间遭遇的动态环境

​2016 年,北约 MSG 探索小组 ET-045“分布式仿真的动态合成自然环境”成立,以调查分布式仿真中相关动态合成环境的主题是否需要进一步研究。这确定了实现相关动态地形的主要挑战 [2]。结论是存在许多与相关动态合成环境 (DSE) 相关的未解决问题,这些问题将限制未来北约分布式仿真的可用性。这些问题中的大多数都属于技术性质,包括没有开放标准或未经过验证的方法来实现跨分布式 M&S整合天气、天气影响和物理(动力)战争对环境的影响。为响应 ET-045 的调查结果,一项为期 3 年的任务组 (TG) 技术活动提案 (TAP) 已提交给 2017 年春季的北约 MSG 商务会议,即MSG-156,于 2017 年 9 月开始。

1.1 定义

本报告包含由 ET-045 定义的几个常用术语,即:

• 合成环境 (SE) 是代表物理世界的元素集合,系统的(模拟)模型在其中存在并相互作用(即地形、天气、海洋、空间)。它包括表示环境的元素、它们对系统的影响,以及系统对环境变量影响的模型数据。

• 动态合成环境(DSE) 是一种在模拟过程中元素可以改变的SE,例如雨水对地形表面的影响。这可能是由于环境内的交互(例如,影响地形条件的天气)、来自模拟实体的交互(例如,武器效果或单位挖掘)或由于外部交互(例如,教练驱动的变化)。

ET-045 和 MSG-156 并不认为 SNE 一词涵盖了 SE 中的所有环境方面,因为还存在需要表示的非自然元素。因此,MSG-156 TG 决定在本报告中采用 SE。在此之后,TG 已经意识到,在下一版 AMSP-01 [3] 中,SNE 一词将被合成物理环境 (SPE) 取代,这样可以更好地捕捉范围。由于 MSG-156 已经使用 SE 一词撰写了几篇出版物和大部分报告,因此决定在本报告中继续使用 SE。

图 3-9:DSE 的概念解决方案架构

1.2 目标

MSG-156 任务组 (TG) 的目标定义为:

  1. 定义最佳实践、所需方法、技术,并为在未来分布式仿真练习中实现相关动态 SE 所需的标准提供信息;

  2. 通过概念实验,评估方法和技术。

1.3 工作计划

为实现上述目标,MSG-156 定义了一个工作计划,其中包括以下活动(见图 1-2):

图1-2:MSG-156工作计划

a. 识别DSE要求:确定分布式仿真中 DSE 的功能要求,包括现实世界操作的哪些方面对于在仿真中表示至关重要;这将在第 2 章中讨论。

b.调查现有解决方案:了解 DSE 的当前最先进技术,以确定需要解决的差距以实现相关 DSE;这将在第 2 章中进一步讨论。

c.定义用例:确定相关的操作场景,作为评估支持 DSE 架构的方法和技术的基础;这些用例将在第 3 章中进一步讨论。

d. 定义解决方案概念:定义解决方案概念以在分布式仿真中实现相关 DSE。第 3 章介绍了一些相关动态效果的选定用例和概念图,例如可通行性,小组将其用作开发解决方案概念的架构基础。第 4 章和第 5 章更详细地介绍了该小组讨论的两个主要主题,即动态地形和动态天气,涵盖相关的动态效果、数据源和现有标准。第 6 章将所有这些发现结合到 MSG-156 提出的 DSE 解决方案架构中。

e. 概念论证:对解决方案概念进行(部分)实施,使其可行性得到论证,并吸取实践经验,以及解决方案概念是否有效并满足确定的要求,以及哪些领域需要进一步研究。第 7 章将更详细地讨论概念演示。

f. 撰写技术报告:最后一项活动是撰写这份报告,并将所有经验教训结合起来,为 M&S 社区提供实现相关 DSE 的建议;这包括确定合适的技术和方法,并就应制定的标准提出建议。

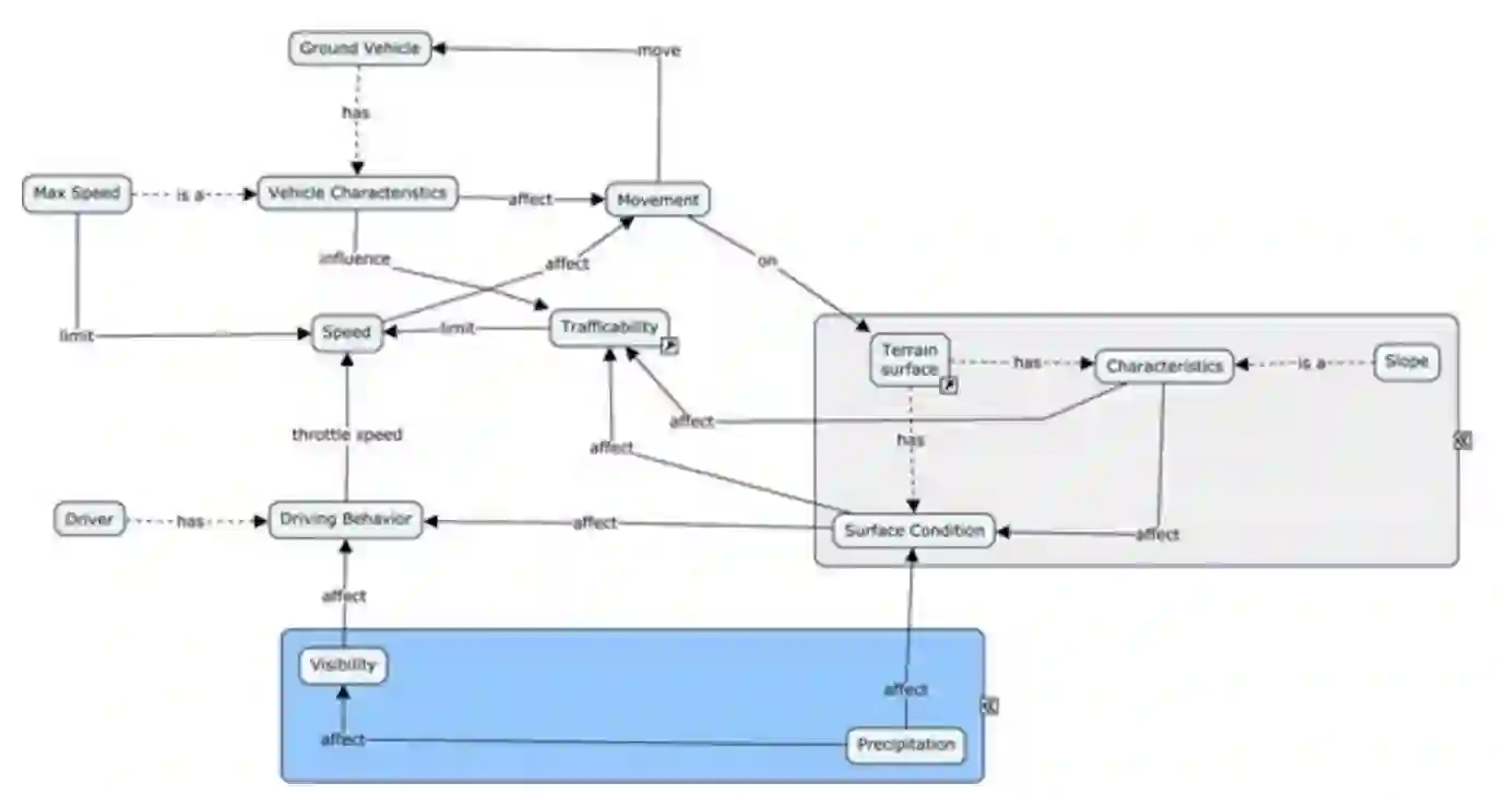
图 3-5:地形和天气对车辆通行性影响的概念模型图

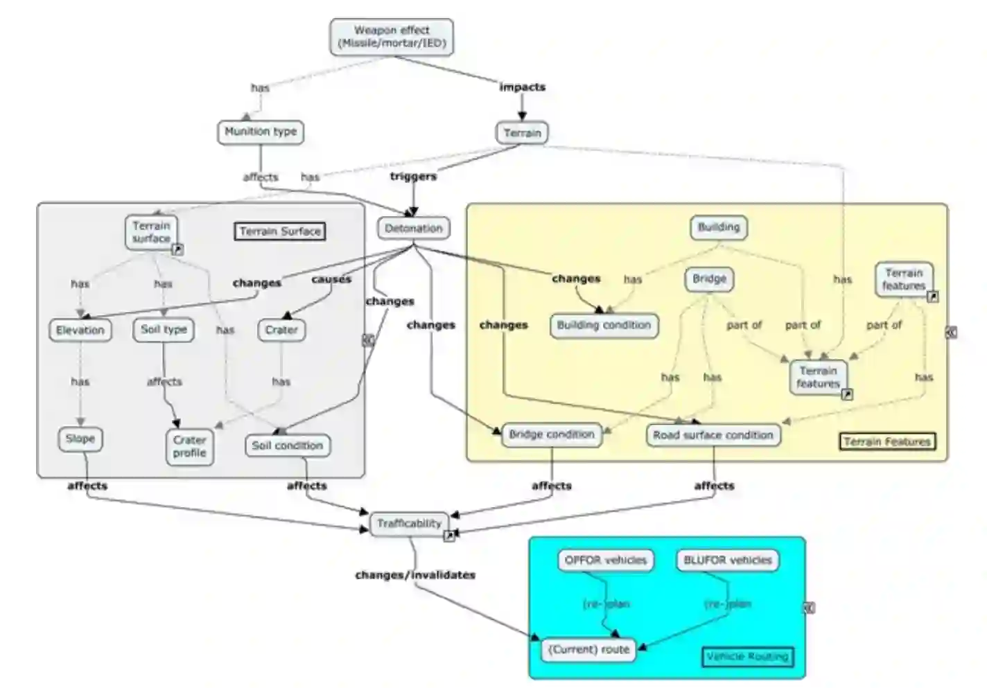
图 3-6:由于武器效应引起的地形和物体变形的概念模型图

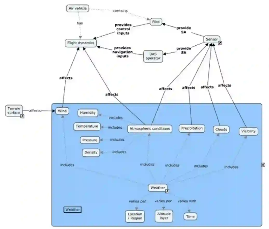
图 3-7:受天气影响的飞行器飞行动力学概念建模图

图 3-8:受天气影响的传感器性能的概念建模图

图 8-1:动态综合环境架构

执行总结

建模和仿真 (M&S) 的使用是北约联盟及其伙伴国家在国防联合、集体和联盟训练、能力发展、任务规划和战备以及决策支持方面的一项重要能力。防御作战环境是高度动态的,其中物理环境状态会影响部队行为(例如,天气对地面车辆机动性的影响),而物理(动力)作战行为会影响环境状态(例如,弹药损坏建筑物、基础设施等)。目前 M&S 的实践、标准和技术主要是基于公共环境数据集和重复使用环境数据库,在分布式仿真中实现外部世界环境的静态表示。在当前仿真系统中表示动态元素的情况下,它们通常以预先编写好的方式实现,并且特定于给定系统。这限制了分布式异构仿真系统的互操作性的能力和范围,并影响了 M&S 在联合训练等应用中的使用,这需要对作战环境进行通用和一致的表示,以确保公平的战斗条件。

MSG-156 始于 2017 年,作为一个为期 3 年的任务组 (TG),旨在解决代表 M&S 系统中现实世界操作环境挑战的需求与现有技术能力之间的差距,目的是研究如何将相关联的动态合成环境 (DSE) 可以在未来的分布式模拟中表示。 TG 由来自北约伙伴国政府、研究机构和行业的主题专家 (SME) 组成,包括模拟和合成环境 (SE) 的开发者(提供者)和消费者(用户)。

MSG-156 TG 开展的研究活动将为北约 M&S 总体规划的主要目标之一提供信息,即“为仿真应用和支持材料开发一个北约标准互操作性架构”。

在调查了仿真系统中动态环境的现有功能,并调查了仿真和娱乐游戏中最先进的技术和算法之后,TG 开发了基于用例的概念建模图,以确定 DSE 环境中所需的关键交互。建模和仿真即服务 (MSaaS) 概念构成了 DSE 概念解决方案架构的基础。TG 研究了动态地形和真实天气的细节,以将概念方法改进为详细的解决方案架构,允许跨异构分布式模拟系统一致表示动态合成环境。

该解决方案架构的关键概念是共同服务负责在模拟练习中管理和分发环境数据。这意味着 M&S 联盟将使用 Terrain Service 来获取有关地形的信息,并使用 Wea​​ther Service 来获取有关天气的信息。通过让一项服务负责管理这些数据,可以缓解许多相关问题。此外,当对操作环境的合成表示进行动态更改时,特定的专业服务负责执行修改,从而消除在每个单独系统中本地实施此类修改时可能出现的相关问题。这些数据修改服务将其更改传达给地形服务,允许所有联邦成员从那里访问更新的数据。

随着 DSE 概念架构的开发,MSG-156 进行了概念验证演示,使用该体系结构部署、集成和执行了联邦模拟和服务,这些模拟和服务由参与国使用不同行业合作伙伴提供的工具和产品进行。尽管可用的联邦模拟和服务的数量有限,但演示证明了解决方案架构是可行的,并且这种架构将有助于确保可以在分布式模拟中以一致的方式进行动态更改和表示。概念演示还有助于确定架构的哪些方面需要进一步研究以达到技术准备水平 (TRL) 以支持操作模拟练习。

由于时间和规模的限制,在提议的基于 MSaaS 的 DSE 架构中使用的技术目前还没有被证明足够成熟以实施到操作模拟系统中。因此,任务组建议应该进行更大规模的实验,以评估解决方案架构在更真实的测试用例中服务受到压力的环境中的执行情况。

DSE 架构依赖于不同服务之间的标准化接口。尽管其中一些接口已经成熟,例如用于分发地理信息的 OGC 接口,但作为未来开放标准的一部分,还需要考虑进一步开发其他接口。此外,应探索新格式的选项,以共享 3D 内容,支持将 3D 模型内容分发和流式传输到仿真系统,或在仿真执行期间对 3D 模型内容进行动态更改。

事实证明,获取真实世界的天气数据对 TG 来说是一个挑战。无法免费获得所需的更高分辨率数据,国家 MOD 和气象局之间的现有合同不包括为研究项目提供此类数据。如果未来的模拟演习需要天气数据,则需要将这一要求包含在现有的国家合同中,或者最好让北约为所有参与者提供对此类数据的访问。

建议将 MSG-156 的输出提交给新的 SISO 研究组 (SG),以评估和确定如何解决 DSE 的特定方面。这应包括审查现有的 SISO“环境数据和流程的重用和互操作 (RIEDP)”产品开发组 (PDG) 活动和“基于云的 M&S”(CBMS),因为这些可能已经涵盖了一些所需的标准。 MSG-156 的输出还应用于为作为 NATO MSG-193 专家组“联邦任务网络 (FMN) 中的建模和模拟标准”的一部分开展的活动提供信息。

最后,建议北约和/或成员国应考虑提供和托管 DSE 所需的关键服务。提供地形服务、气象服务和各种修改服务将显着减轻建立由 DSE 支持的未来分布式模拟练习的负担。

成为VIP会员查看完整内容
98

相关内容

人工智能在军事中可用于多项任务,例如目标识别、大数据处理、作战系统、网络安全、后勤运输、战争医疗、威胁和安全监测以及战斗模拟和训练。
北约《军事系统的网络安全风险评估》技术报告
专知会员服务
105+阅读 · 2022年4月18日
人工智能(AI)在无人机领域应用报告,60页pdf
专知会员服务
215+阅读 · 2022年4月1日
详细对比后,我建议这样选择云数据仓库
AI前线
0+阅读 · 2021年12月20日
国家自然科学基金
38+阅读 · 2013年12月31日
国家自然科学基金
1+阅读 · 2012年12月31日
国家自然科学基金
0+阅读 · 2012年12月31日
国家自然科学基金
0+阅读 · 2012年12月31日
国家自然科学基金
0+阅读 · 2011年12月31日
国家自然科学基金
0+阅读 · 2009年12月31日
国家自然科学基金
0+阅读 · 2009年12月31日
Arxiv
0+阅读 · 2022年6月3日
Arxiv
11+阅读 · 2018年3月23日
VIP会员
最新内容
【CMU博士论文】迈向可扩展的开放世界三维感知
专知会员服务
0+阅读 · 30分钟前
前馈式三维场景建模
专知会员服务
0+阅读 · 33分钟前
(译文)认知战:以士兵为目标,塑造战略
专知会员服务
2+阅读 · 今天3:12
(中文)认知战的本体论基础(2026报告)
专知会员服务
18+阅读 · 今天1:45
美空军条令(2026):外国对内防御
专知会员服务
3+阅读 · 今天1:32
美国与以色列如何在攻击伊朗中使用人工智能
专知会员服务
7+阅读 · 4月16日
《自动化战略情报管控》
专知会员服务
3+阅读 · 4月16日
得失评估:审视对伊朗战争的轨迹(简报)
专知会员服务
3+阅读 · 4月16日
相关基金
国家自然科学基金
38+阅读 · 2013年12月31日
国家自然科学基金
1+阅读 · 2012年12月31日
国家自然科学基金
0+阅读 · 2012年12月31日
国家自然科学基金
0+阅读 · 2012年12月31日
国家自然科学基金
0+阅读 · 2011年12月31日
国家自然科学基金
0+阅读 · 2009年12月31日
国家自然科学基金
0+阅读 · 2009年12月31日
微信扫码咨询专知VIP会员