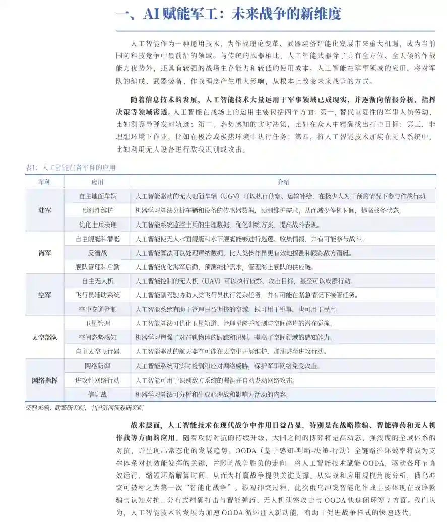
人工智能为作战理论变革、武器装备智能化发展带来重大机遇。随着信息技术的发展,人工智能技术大量运用于军事领域已成现实,并逐渐向情报分析、指挥决策等领域渗透。未来,软件助力数据驱动决策、算法优化杀伤和架构增强弹性,进而从辅助工具到战略资产,并重新定义战争。AI的快速发展为这一路径提供了极大可能性。我国需在自主可控的软件生态、军民融合的技术转化、以及人机协同的作战理论层面加速布局。   AI在战场上的运用主要包括四个方面:第一,替代重复性的军事劳动,比如测算导弹发射轨迹;第二,态势感知的实时决策,将AI技术赋能OODA(基于感知-判断-决策-行动),缩短环路解算时间,从而为打赢战争提供关键支撑;第三,非理想环境下作业,比如在极冷或极热环境中执行任务;第四,将人工智能技术赋能无人系统,进行敌我识别或攻击。   对标美军激进的AI战略,我国AI+军工发展正当时。美军将AI视为推动“第三次抵消战略”的核心驱动力和赢得大国高端战争的关键,推出“联合战争概念”以指导智能化战争能力开发。按照美军规划,2025年初步具备智能化作战能力,2035年实现作战装备、信息系统、作战指挥、组织形态的智能化转型。美国军事化战略已向智能化演进,国防预算将持续向AI与防务的结合方向倾斜。我国《军队装备科研条例》3月1日起施行,将推动军队装备科研自主创新与智能化转型。顶层设计持续推进,有望驱动军工快速“AI化”。   AI时代重构美国军工市场竞争格局。美国AI龙头企业Palantir和Anduril计划与SpaceX、OpenAI、自动驾驶船舶制造商Saronic以及AI数据公司ScaleAI等多家科技企业联手竞标近9000亿美元的国防预算,从而打破美国“传统”国防承包商的垄断。美国军工复合体或将重构,AI时代将重塑美国军工市场竞争格局。我国由于军事装备特殊性和数据保密性,AI+军工将形成以军工央企为主导,以各细分领域民营龙头科技企业为重要补充的发展模式。   国防AI应用:由点及面突破,实战需求提升。对当前AI+军事发展阶段进行梳理,我们发现我国AI与军工领域的结合正处于技术单点突破到实战化运用的初级发展阶段,市场发展空间广阔,其中,AI在无人作战系统方面的应用最为领先,尤其是军用无人机和军用机器人。根据MarketsandMarkets,2023年全球人工智能的军事市场规模为92亿美元,预计到2028年将达388亿美元,CAGR为33.3%,增长迅速,产业链相关企业有望显著受益。   投资建议:拥抱AI,聚焦无人和情报系统优化。考虑到应用的急迫性和可行性,我们认为未来AI+泛军工最先取得快速发展的领域包括:1)现役装备“+AI”:加强装备的战场数据智能感知、机动打击精确制导、协同作战智能指控、装备运行智能保障等方面的综合作战效能提升;2)无人智能装备;3)人机协同作战;4)AI赋能军民融合:AI+低空、AI+卫星。AI向军事/军工/军民融合领域的渗透将由点及面迅速铺开,细分赛道增速可观,建议关注:   AI+指挥/情报:对标Palantir的中科星图、华如科技和兴图新科;   AI+应用的观想科技、七一二、智明达、国星宇航;   AI特种芯片供应商紫光国微和AI服务器电源供应商新雷能等。

成为VIP会员查看完整内容
64

相关内容

军事防务数据板块介绍:系统化采集、存储、管理、分析与军事国防安全相关信息的专用数据板块,其核心在于整合全球新兴国防技术(军事人工智能、无人系统等)、热点案例(俄乌战争、美以伊战争)等方面的最新时讯、研究报告/论文、条令法规、案例分析,为战略研判、情报分析、决策支持等提供知识支撑。
生成式人工智能与防空:铁穹系统
专知会员服务
76+阅读 · 2024年10月20日
美军军事仿真LVC系统发展与启示
专知会员服务
71+阅读 · 2024年6月26日
《量子技术与军事——革命还是炒作?》
专知会员服务
25+阅读 · 2024年1月23日
变革航空航天与国防:人工智能革命
专知会员服务
63+阅读 · 2024年1月9日
AI PC:深入变革PC产业
专知会员服务
49+阅读 · 2023年11月11日
深度强化学习及其在军事领域中的应用综述
专知会员服务
188+阅读 · 2023年4月22日
国防军工行业航空装备深度报告:军用无人机,45页pdf
专知会员服务
191+阅读 · 2022年8月13日
6G 物理层AI关键技术白皮书
专知会员服务
29+阅读 · 2022年5月18日
《“边缘计算+”技术白皮书》,82页pdf
专知
11+阅读 · 2022年8月28日
【AIOT】2020年中国智能物联网(AIoT)白皮书|附下载
产业智能官
32+阅读 · 2020年3月13日
反无人机技术的方法与难点
无人机
32+阅读 · 2019年4月30日
自动驾驶最新综述论文(31页PDF下载)
专知
119+阅读 · 2019年1月15日
国家自然科学基金
1+阅读 · 2017年12月31日
国家自然科学基金
3+阅读 · 2015年12月31日
国家自然科学基金
1+阅读 · 2015年12月31日
国家自然科学基金
8+阅读 · 2015年12月31日
国家自然科学基金
1+阅读 · 2015年12月31日
国家自然科学基金
0+阅读 · 2014年12月31日
国家自然科学基金
43+阅读 · 2014年12月31日
国家自然科学基金
0+阅读 · 2014年12月31日
国家自然科学基金
50+阅读 · 2013年12月31日
Arxiv
176+阅读 · 2023年4月20日
A Survey of Large Language Models
Arxiv
501+阅读 · 2023年3月31日
Arxiv
182+阅读 · 2023年3月24日
Arxiv
27+阅读 · 2023年3月17日
VIP会员
最新内容
DeepSeek 版Claude Code,免费小白安装教程来了!
专知会员服务
9+阅读 · 5月5日
《美空军条令出版物 2-0:情报(2026版)》
专知会员服务
14+阅读 · 5月5日
帕兰提尔 Gotham:一个游戏规则改变器
专知会员服务
9+阅读 · 5月5日
【综述】 机器人学习中的世界模型:全面综述
专知会员服务
13+阅读 · 5月4日
伊朗的导弹-无人机行动及其对美国威慑的影响
相关VIP内容
生成式人工智能与防空:铁穹系统
专知会员服务
76+阅读 · 2024年10月20日
美军军事仿真LVC系统发展与启示
专知会员服务
71+阅读 · 2024年6月26日
《量子技术与军事——革命还是炒作?》
专知会员服务
25+阅读 · 2024年1月23日
变革航空航天与国防:人工智能革命
专知会员服务
63+阅读 · 2024年1月9日
AI PC:深入变革PC产业
专知会员服务
49+阅读 · 2023年11月11日
深度强化学习及其在军事领域中的应用综述
专知会员服务
188+阅读 · 2023年4月22日
国防军工行业航空装备深度报告:军用无人机,45页pdf
专知会员服务
191+阅读 · 2022年8月13日
6G 物理层AI关键技术白皮书
专知会员服务
29+阅读 · 2022年5月18日
相关基金
国家自然科学基金
1+阅读 · 2017年12月31日
国家自然科学基金
3+阅读 · 2015年12月31日
国家自然科学基金
1+阅读 · 2015年12月31日
国家自然科学基金
8+阅读 · 2015年12月31日
国家自然科学基金
1+阅读 · 2015年12月31日
国家自然科学基金
0+阅读 · 2014年12月31日
国家自然科学基金
43+阅读 · 2014年12月31日
国家自然科学基金
0+阅读 · 2014年12月31日
国家自然科学基金
50+阅读 · 2013年12月31日
微信扫码咨询专知VIP会员