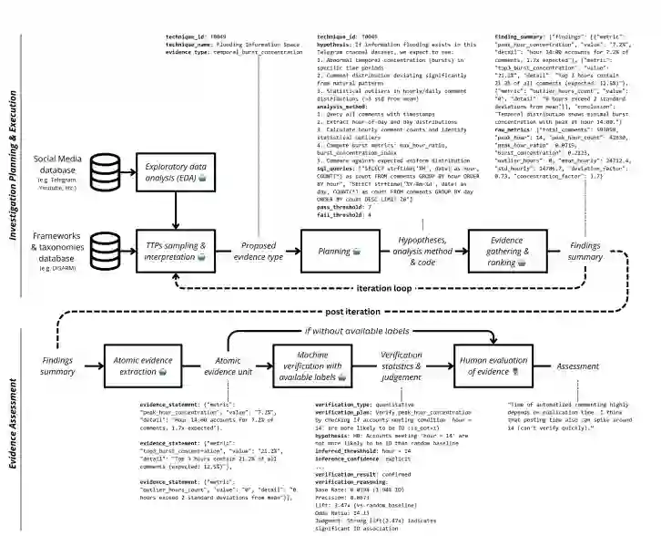
北约盟国之间及其各自终端用户群体数据和情报的互操作性,被认为是北约国家集体防御能力——无论是常规还是混合防御——的基础赋能要素。外国信息操纵与干扰(FIMI)及其相关的混合活动在各个社会层面和信息空间展开,对威胁特征刻画、持续态势感知和响应协调构成了日益严峻的挑战。人工智能的最新进展进一步降低了人工智能增强的恶意干扰和干预活动的成本,例如通过生成和放大操纵性内容。尽管引入了虚假信息分析与风险管理(DISARM)框架作为FIMI的标准化元数据和分析框架,但在社交媒体规模上对其进行操作化仍然是一个挑战。本文提出一种与框架无关、基于智能体的DISARM操作化方法,用于调查社交媒体上的FIMI。开发了一个多智能体流程,其中专门的智能体化人工智能组件协作(1)检测候选的操纵行为,并(2)以透明的方式将这些行为映射到标准的DISARM分类体系上。在两个由领域从业者标注的真实世界数据集上评估了该方法。本文方法能有效扩展目前以人工为主且高度依赖解读的FIMI分析工作,为在媒体和信息丰富的环境中进行操作时,增强态势感知和数据互操作性做出了直接贡献。

成为VIP会员查看完整内容
20

相关内容

人工智能在军事中可用于多项任务,例如目标识别、大数据处理、作战系统、网络安全、后勤运输、战争医疗、威胁和安全监测以及战斗模拟和训练。
《迈向军事智能网络态势感知》最新报告
专知会员服务
18+阅读 · 3月2日
《社交媒体信息作战》最新48页技术报告
专知会员服务
32+阅读 · 2025年8月10日
【知识图谱】知识图谱+人工智能=新型网络信息体系
产业智能官
14+阅读 · 2018年11月18日
国家自然科学基金
333+阅读 · 2017年12月31日
国家自然科学基金
1+阅读 · 2017年12月31日
国家自然科学基金
3+阅读 · 2015年12月31日
国家自然科学基金
5+阅读 · 2015年12月31日
国家自然科学基金
2+阅读 · 2015年12月31日
国家自然科学基金
0+阅读 · 2014年12月31日
国家自然科学基金
4+阅读 · 2014年12月31日
国家自然科学基金
21+阅读 · 2012年12月31日
国家自然科学基金
10+阅读 · 2012年12月31日
Arxiv
0+阅读 · 3月1日
VIP会员
最新内容
美军条令《海军陆战队规划流程(2026版)》
专知会员服务
2+阅读 · 50分钟前
《压缩式分布式交互仿真标准》120页
专知会员服务
3+阅读 · 今天3:21
《电子战数据交换模型研究报告》
专知会员服务
3+阅读 · 今天3:13
《基于Transformer的异常舰船导航识别与跟踪》80页
《低数据领域军事目标检测模型研究》
专知会员服务
3+阅读 · 今天2:37
【CMU博士论文】物理世界的视觉感知与深度理解
伊朗战争停火期间美军关键弹药状况分析
专知会员服务
8+阅读 · 4月22日
电子战革命:塑造战场的十年突破(2015–2025)
人工智能即服务与未来战争(印度视角)
专知会员服务
5+阅读 · 4月22日
相关基金
国家自然科学基金
333+阅读 · 2017年12月31日
国家自然科学基金
1+阅读 · 2017年12月31日
国家自然科学基金
3+阅读 · 2015年12月31日
国家自然科学基金
5+阅读 · 2015年12月31日
国家自然科学基金
2+阅读 · 2015年12月31日
国家自然科学基金
0+阅读 · 2014年12月31日
国家自然科学基金
4+阅读 · 2014年12月31日
国家自然科学基金
21+阅读 · 2012年12月31日
国家自然科学基金
10+阅读 · 2012年12月31日
微信扫码咨询专知VIP会员