低成本无人机系统的快速扩散已从根本上改变了现代战争的经济计算,造成了前所未有的成本交换不对称,对传统防御范式构成挑战。本文通过对2022年至2026年间乌克兰和伊朗“沙赫德”项目中低成本无人机作战的定量分析,研究不对称消耗的经济学。本研究采用混合方法研究设计,整合成本效益分析、时间序列建模、回归分析和比较经济评估,并利用来自Oryx、SIPRI、ACLED和CNAS的公开数据集。主要研究发现揭示了有利于无人机操作者的深刻成本交换比:“爱国者”反“沙赫德”拦截展示了190:1的成本交换比,对防御方不利;而乌克兰第一人称视角无人机则实现了非凡的投资回报比,范围在2,000:1至250,000:1之间,具体取决于目标价值。成本效益分析表明,FPV无人机每次成功打击的成本约为1,036美元,而“沙赫德”系统则为269,258美元,使得乌克兰的去中心化生产在摧毁每个目标上的成本效益高出200至3,000倍。时间序列分析显示无人机使用强度每月增长约7%,而随着饱和战术的发展,“沙赫德”的拦截率从88.7%下降至70%。回归模型(R² = 0.829)确定目标价值和无人机类型是成本交换结果的最重要预测因子。比较分析突出了乌克兰自下而上的创新生态系统(每架FPV单元300-500美元)与伊朗国家主导的生产模式(每架“沙赫德”20,000-80,000美元)之间的根本差异。这些发现对美国国防采办战略、部队结构优化和战争部预算分配具有深远意义,表明不对称消耗的经济学代表了军事竞争中的范式转变,需要对当前的采购和作战条令进行根本性重新评估。

关键词:无人机作战,成本交换比,不对称消耗,FPV无人机,沙赫德-136,国防经济学,乌克兰冲突

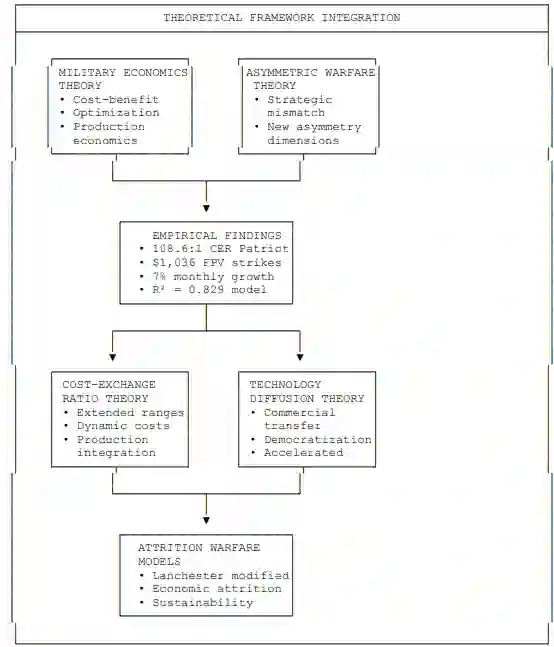
第一章:引言通过将研究问题置于更广泛的战略背景中,阐明待研究的具体问题,并解释本研究对学术理解和政策应用的意义,从而为论文奠定基础。本章还概述了理论框架,定义了关键术语,并明确了界定本研究范围的假设和限制。本章旨在引导读者,并为后续章节开发的分析方法提供依据。

第二章:文献综述全面审视了与无人机战争经济学相关的学术和政策文献。本章首先阐述了支撑分析的理论框架——军事经济学、不对称战争理论、成本交换比理论和技术扩散理论——借鉴了基础文本和当代学术成果。随后追溯了无人机系统从早期实验到当代复杂平台的历史演变。实质性章节详细考察了乌克兰FPV无人机生态系统和伊朗“沙赫德”项目,综合了关于其发展、生产经济和作战运用的现有文献。本章最后指出了现有文献的空白,而这些空白正是本文所要解决的。

第三章:方法论描述了用于解决研究问题的研究设计和分析方法。本章首先阐述了定量研究范式的哲学基础,并论证了所作的方法论选择。接着介绍了所使用的数据源,包括Oryx装备损失数据库、SIPRI军备转让数据库、ACLED冲突数据和CNAS无人机扩散数据集。本章对关键变量进行了操作化定义,开发了分析框架,并提出了成本交换比模型和“金融消耗战模型”的数学设定。明确探讨了效度与信度考量、伦理影响和方法论局限性。

第四章:结果以系统化的方式呈现了本研究的实证发现。本章首先通过描述性统计展示了研究期间无人机使用和装备损失的范围与模式。成本交换比分析量化了在不同无人机类型、目标类别和防御系统中观察到的经济不对称性。成本效益分析比较了FPV和“沙赫德”项目在效率指标上的表现。时间序列分析考察了无人机使用和装备损失的趋势,而回归分析则识别了对成本交换结果影响最显著的变量。比较分析综合了这些发现,以解决关于乌克兰和伊朗方案相对经济性的研究问题2。

第五章:讨论结合理论框架和先前文献对实证发现进行解释。本章阐述了研究结果对于理解无人机战争经济学的意义,考察了这些发现如何证实、扩展或挑战现有理论。明确阐述了实证结果与每个理论领域之间的联系。本章讨论了研究发现对国防政策的实际意义,并指出了限制结果解释的研究局限性。对未来研究的建议扩展了本文所确立的研究议程。

第六章:结论综合了论文的贡献,并向战争部提出了政策建议。本章按研究问题总结了主要发现,阐明了研究的理论和实践贡献,并就国防采办、部队结构、反无人机战略和工业基础发展提出了具体建议。最后的思考阐述了本研究对于理解低成本、可消耗系统时代军事竞争更广泛的意义。

成为VIP会员查看完整内容
5

相关内容

人工智能在军事中可用于多项任务,例如目标识别、大数据处理、作战系统、网络安全、后勤运输、战争医疗、威胁和安全监测以及战斗模拟和训练。
微信扫码咨询专知VIP会员