中美“量子霸权”之战,美国人眼里的中美量子技术差距有多大?

将中国视为全球量子产业头号对手,美国到底在害怕什么?

 2022年2月2日,兰德公司发布了报告《美国和中国量子技术工业基础评估》(An Assessment of the U.S. and Chinese Industrial Bases in Quantum Technology)。该项研究是由美国国防部(DOD)研究和工程部发起的咨询项目。评估报告从国家科研基础、政府活动、私营企业活动和技术成果4个方面对美国和中国量子技术工业基础发展情况进行了量化分析,并给出了维持美国量子工业基础优势的政策建议。[1]

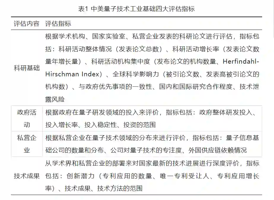
(一)中美量子技术工业基础四大评估框架

  量子技术最终会对经济和国家安全能力带来颠覆性的影响。该报告从国家科研基础、政府活动、私营企业活动和技术成果4个方面对美国和中国量子技术工业基础发展情况进行了量化分析。   表1 中美量子技术工业基础四大评估指标

(二)美国量子工业基础情况

  1. 科研基础。美国在学术论文发表方面具有深厚的基础,过去10年有超过1500个机构共发表超过10000篇论文,主要集中在量子计算,其次是量子通信以及量子测量。其中在量子计算和量子通信领域的高被引论文数量最多,研究国际化程度非常高,有超过1半的论文存在国际合作的情况,少量美国研究人员与国家军事院校开展了合作。

  2. 政府活动。美国政府是美国量子研究最大的资助者,2021年量子信息科学研发共投入7.1亿美元。近年来,量子信息科学的研发投入稳定增长在20%左右,背后的主要驱动力量主要是国家量子行动计划(National Quantum Initiative)。

  3. 私营企业。美国私营企业在量子信息科学领域具有广泛和多样化的特点,有至少182家公司,大多数公司是2017年以后成立的,既有大型技术公司,也有初创公司。美国私营企业在量子信息科学技术和应用领域主要集中在量子计算、量子测量和量子通信方面,其中量子计算最多,量子通信最少。风投是初创公司的重要资助来源,目前累计投入有12.8亿美元,且风投主要集中在量子计算领域。

  4. 技术成果。截止2021年7月,美国的量子技术原型系统中最高性能的主要集中在量子计算领域。在量子测量部署领域美国也处于全球领导地位,但在量子通信研发仍处于学术研究阶段。

(三)中国量子工业基础情况

  1. 科研基础。中国过去10年超过2000个研究机构共发表论文超过14000篇,发表论文数稳定增长;量子通信领域高被引论文数超过美国,在量子计算和量子传感领域论文数少于美国;发表的论文中存在明显的国际合作,但在国际合作方面要弱于美国。

  2. 政府活动。中国政府在量子信息科学研发领域的投入从8400万美元提高到30亿美元每年;与美国相比,中国的政府研发投入主要集中少数研究机构,中国政府已经明确将量子技术作为战略优先方向;从资助和技术成果来看,中国量子信息科学研发主要集中在政府资助的实验室,尤其是合肥微尺度物质科学国家研究中心,该实验室在量子技术方面取得的相关成果处于国际先进水平。

  3. 私营企业。私营企业在量子信息技术研发方面处于边缘地位,只有美国的3%,私营企业也集中在量子通信领域。

  4. 技术成果。中国在量子超导Transmon qubit(最成熟的量子计算方法)与美国处于同一水平;中国在玻色子取样(Boson sampling)量子计算领域处于全球领先地位,但在量子计算的其他领域落后于美国;中国在量子通信领域处于全球领导地位,但在量子传感领域落后于美国。

###(四)报告结论

1. 中美在量子科技领域竞争激烈

(1)美国领先地位明确。美国在量子信息科学方面的整体研究产出广泛、稳定,在每个应用领域都位于或接近全球前沿,但大多数技术成熟度还不够,未来几年内也没有明确的应用。主要的担忧在于中国在特定量子通信技术处于领先地位,而且在部分量子计算领域比肩美国。 (2)中美竞争趋势激烈。美国在量子计算和量子测量领域发表的高被引论文最多,中国在量子通信领域发表的高被引论文最多。美国在量子计算的主要方法技术能力证明上处于领先地位;中国在量子通信领域处于领先地位,在超导Transmon qubit领域的最新研究成果比肩美国;美国和欧洲在量子测量方面处于领先地位。

2. 中美研发投入不断增大,但研发主体、研发模式不同

**(1)研发投入。**2021年美国政府各部门在量子信息科学研发方面的投入为7.1亿美元,年增长率约20%。中国政府在量子技术研发领域的投入为8400万美元-30亿美元每年。 **(2)研发主体。**美国量子技术部署由私营企业主导,没有明确的技术领导者。美国量子技术领域公司有182家,大多数公司是2017年以后成立的,主要关注量子计算。风投是初创公司的重要资助来源。中国量子技术研发主要集中在政府资助的实验室,主要集中在合肥微尺度物质科学国家研究中心,只有4400万美元的非政府资金投入到了中国量子技术的研发,仅占美国的3%。

3. 量子科技发展迅速且潜力巨大,但具体应用仍未知

(1)量子技术供应链仍不明晰。部分美国量子技术公司依赖于少量提供高质量组件的欧洲供应商,量子技术没有唯一的供应链,不同的技术方法可能需要完全不同的组件,会导致多条完全没有重叠和依赖的供应链。 (2)量子信息相关技术成熟度仍然很低。开放的科学研究仍然是技术进步的主要驱动因素,许多顶尖研究人员并不位于美国。量子信息科学研究是高度国际化的,当前阶段对量子计算和量子通信实施出口管制会影响科研进展和国际合作。量子信息科学的技术能力快速发展,出现新进展的概率很大,但最终应用和相关时间轴方面目前仍不清楚。

(五)政策建议

  建议美国继续通过政府研发投入对量子技术提供支持;监管和帮助保护美国量子技术公司的量子技术项目;监控量子初创公司的经济健康和所有权情况;监控关键元素的国际流动情况,比如关键组件和材料、人员以及最终的量子技术产品;目前不要对量子计算机或量子通信系统进行出口管制;周期性地对快速变化的量子工业基础进行重新评估。  

文献来源:

[1]https://www.rand.org/pubs/research_reports/RRA869-1.html

成为VIP会员查看完整内容
39

相关内容

人工智能在军事中可用于多项任务,例如目标识别、大数据处理、作战系统、网络安全、后勤运输、战争医疗、威胁和安全监测以及战斗模拟和训练。
全球数字产业战略与政策观察,38页pdf
专知会员服务
41+阅读 · 2022年2月2日
中国AI+材料科学产业应用研究报告,41页pdf
专知会员服务
60+阅读 · 2021年12月6日
美国顶尖人工智能创业公司投资者分布情况
专知会员服务
25+阅读 · 2021年10月22日
2021年全球量子信息发展报告, 32页pdf
专知会员服务
79+阅读 · 2021年5月14日
756页美国国家安全AI战略报告
专知会员服务
183+阅读 · 2021年3月25日
美国人工智能国家安全委员会发布最终报告, 130页pdf
专知会员服务
146+阅读 · 2021年3月2日
全球数字产业战略与政策观察,38页pdf
专知
1+阅读 · 2022年2月2日
外媒:美国政府正以安全为由审查阿里云
机器之心
0+阅读 · 2022年1月19日
解读《中国新一代人工智能发展报告2019》
走向智能论坛
32+阅读 · 2019年6月5日
2019年全球数字化转型现状研究报告
智能交通技术
13+阅读 · 2019年6月2日
《中国人工智能发展报告2018》(附PDF下载)
走向智能论坛
19+阅读 · 2018年7月17日
国家自然科学基金
1+阅读 · 2014年12月31日
国家自然科学基金
0+阅读 · 2013年12月31日
国家自然科学基金
0+阅读 · 2013年12月31日
国家自然科学基金
0+阅读 · 2013年12月31日
国家自然科学基金
0+阅读 · 2012年12月31日
国家自然科学基金
0+阅读 · 2012年12月31日
国家自然科学基金
0+阅读 · 2011年12月31日
国家自然科学基金
0+阅读 · 2011年8月31日
国家自然科学基金
0+阅读 · 2010年12月31日
Arxiv
0+阅读 · 2022年6月6日
Arxiv
92+阅读 · 2020年2月28日
Arxiv
11+阅读 · 2018年3月23日
Arxiv
26+阅读 · 2018年2月27日
VIP会员
最新内容
最新“指挥控制”领域出版物合集(简介)
专知会员服务
1+阅读 · 45分钟前
面向军事作战需求开发的人工智能(RAIMOND)
专知会员服务
1+阅读 · 51分钟前
软件定义多域战术网络:基础与未来方向(综述)
水下战战术决策中的气象与海洋预报(50页报告)
远程空中优势:新一代超视距导弹的兴起
专知会员服务
1+阅读 · 今天14:45
大语言模型溯因推理的统一分类学与综述
专知会员服务
0+阅读 · 今天12:07
美/以-伊战争:停火与后续情景与影响分析
专知会员服务
3+阅读 · 4月11日
相关VIP内容
全球数字产业战略与政策观察,38页pdf
专知会员服务
41+阅读 · 2022年2月2日
中国AI+材料科学产业应用研究报告,41页pdf
专知会员服务
60+阅读 · 2021年12月6日
美国顶尖人工智能创业公司投资者分布情况
专知会员服务
25+阅读 · 2021年10月22日
2021年全球量子信息发展报告, 32页pdf
专知会员服务
79+阅读 · 2021年5月14日
756页美国国家安全AI战略报告
专知会员服务
183+阅读 · 2021年3月25日
美国人工智能国家安全委员会发布最终报告, 130页pdf
专知会员服务
146+阅读 · 2021年3月2日
相关基金
国家自然科学基金
1+阅读 · 2014年12月31日
国家自然科学基金
0+阅读 · 2013年12月31日
国家自然科学基金
0+阅读 · 2013年12月31日
国家自然科学基金
0+阅读 · 2013年12月31日
国家自然科学基金
0+阅读 · 2012年12月31日
国家自然科学基金
0+阅读 · 2012年12月31日
国家自然科学基金
0+阅读 · 2011年12月31日
国家自然科学基金
0+阅读 · 2011年8月31日
国家自然科学基金
0+阅读 · 2010年12月31日
微信扫码咨询专知VIP会员