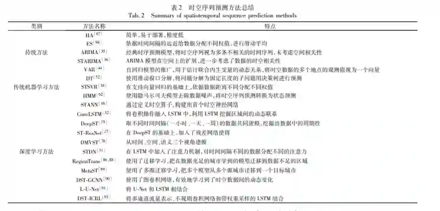
随着数据采集技术的进步,带有地理位置信息的时空数据迅速增长,迫切需要探索有效的时空数据建模方法。时空序列预测是时空数据建模的基础方法之一,它广泛应用于很多领域。目前缺乏对它进行综述的中文文献,因而对这些方法进行归纳和总结具有重要的研究意义。针对时空序列预测问题进行了研究,首先回顾了其应用背景和发展历程,介绍了它的相关定义及特点。然后按其类别介绍了传统的时空序列预测方法、基于传统机器学习的时空序列预测方法和基于深度学习的时空序列预测方法,并分析了这些方法的应用范围和优缺点。最后对时空序列预测未来的研究方向进行了梳理和展望,为研究者们进一步深入研究时空序列预测问题奠定了理论基础。

https://kns.cnki.net/kcms/detail/detail.aspx?dbcode=CJFD&dbname=CJFDAUTO&filename=JSYJ202010001&v=Dhm5rO5ZeYgyZbNpnHoaIPZm2jZat5Y1%25mmd2BxLMLQnQvulreqkfkSD6lv0FxAe0uh1D

成为VIP会员查看完整内容
170

相关内容

多模态视觉语言表征学习研究综述
专知会员服务
195+阅读 · 2020年12月3日
图神经网络综述 (中文版),14页pdf
专知会员服务
333+阅读 · 2020年11月24日
专知会员服务
111+阅读 · 2020年10月27日
专知会员服务
73+阅读 · 2020年10月2日
专知会员服务
38+阅读 · 2020年8月19日
深度学习目标检测方法综述
专知会员服务
280+阅读 · 2020年8月1日
实体关系抽取方法研究综述
专知会员服务
178+阅读 · 2020年7月19日
专知会员服务
235+阅读 · 2020年5月6日
3D目标检测进展综述
专知会员服务
193+阅读 · 2020年4月24日
【中科院】命名实体识别技术综述
专知
16+阅读 · 2020年4月21日
多模态深度学习综述,18页pdf
专知
51+阅读 · 2020年3月29日
综述 | 近5年基于深度学习的目标检测算法
计算机视觉life
38+阅读 · 2019年4月18日
AI综述专栏|多模态学习研究进展综述
人工智能前沿讲习班
64+阅读 · 2018年7月13日
AI综述专栏 | 步态识别的深度学习综述
人工智能前沿讲习班
29+阅读 · 2018年6月27日
从0到1,这篇深度学习综述送给你!
机器学习算法与Python学习
27+阅读 · 2018年6月13日
AI综述专栏 | 跨领域推荐系统文献综述(上)
人工智能前沿讲习班
13+阅读 · 2018年5月16日
Arxiv
0+阅读 · 2020年12月3日
Arxiv
11+阅读 · 2020年12月2日
Arxiv
0+阅读 · 2020年11月30日
Arxiv
0+阅读 · 2020年11月28日
Anomalous Instance Detection in Deep Learning: A Survey
Arxiv
5+阅读 · 2019年4月8日
Arxiv
5+阅读 · 2016年10月24日
VIP会员
最新内容
最新“指挥控制”领域出版物合集(简介)
专知会员服务
1+阅读 · 今天15:19
面向军事作战需求开发的人工智能(RAIMOND)
专知会员服务
3+阅读 · 今天15:13
软件定义多域战术网络:基础与未来方向(综述)
水下战战术决策中的气象与海洋预报(50页报告)
远程空中优势:新一代超视距导弹的兴起
专知会员服务
1+阅读 · 今天14:45
大语言模型溯因推理的统一分类学与综述
专知会员服务
0+阅读 · 今天12:07
相关VIP内容
多模态视觉语言表征学习研究综述
专知会员服务
195+阅读 · 2020年12月3日
图神经网络综述 (中文版),14页pdf
专知会员服务
333+阅读 · 2020年11月24日
专知会员服务
111+阅读 · 2020年10月27日
专知会员服务
73+阅读 · 2020年10月2日
专知会员服务
38+阅读 · 2020年8月19日
深度学习目标检测方法综述
专知会员服务
280+阅读 · 2020年8月1日
实体关系抽取方法研究综述
专知会员服务
178+阅读 · 2020年7月19日
专知会员服务
235+阅读 · 2020年5月6日
3D目标检测进展综述
专知会员服务
193+阅读 · 2020年4月24日
相关资讯
【中科院】命名实体识别技术综述
专知
16+阅读 · 2020年4月21日
多模态深度学习综述,18页pdf
专知
51+阅读 · 2020年3月29日
综述 | 近5年基于深度学习的目标检测算法
计算机视觉life
38+阅读 · 2019年4月18日
AI综述专栏|多模态学习研究进展综述
人工智能前沿讲习班
64+阅读 · 2018年7月13日
AI综述专栏 | 步态识别的深度学习综述
人工智能前沿讲习班
29+阅读 · 2018年6月27日
从0到1,这篇深度学习综述送给你!
机器学习算法与Python学习
27+阅读 · 2018年6月13日
AI综述专栏 | 跨领域推荐系统文献综述(上)
人工智能前沿讲习班
13+阅读 · 2018年5月16日
相关论文
Arxiv
0+阅读 · 2020年12月3日
Arxiv
11+阅读 · 2020年12月2日
Arxiv
0+阅读 · 2020年11月30日
Arxiv
0+阅读 · 2020年11月28日
Anomalous Instance Detection in Deep Learning: A Survey
Arxiv
5+阅读 · 2019年4月8日
Arxiv
5+阅读 · 2016年10月24日
微信扫码咨询专知VIP会员