打造一款属于自己的远程控制软件(一)

2018 年 3 月 11 日 FreeBuf Mr极目楚天舒

*本文原创作者:Mr极目楚天舒,本文属FreeBuf原创奖励计划,未经许可禁止转载

本人为了工作中便于管理手中大量的计算机一直在寻找一款合适的远程控制软件。鉴于网上下载的远程控制软件大多都被不同程度地植入后门,于是萌生了自己打造一款远控的想法,正好借着这个机会重新拾起快要被遗忘了的C++,也借此将源代码与大众网友分享。采用成熟的MFC框架技术来搭建远控客户端和服务端,实现了进程管理、文件管理、服务管理、远程SHELL和屏幕监视功能,层次结构清晰,为日后软件版本的迭代留下了扩展空间。

编程环境

Visual Studio 2010

连接方式

采用反弹型连接方式,被控端主动连接控制端从而能够轻松穿透大多数防火墙。

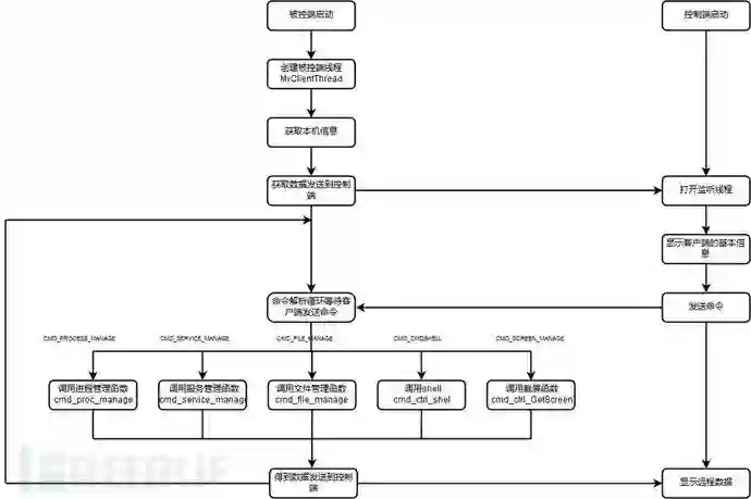
工作流程

基本传输结构

1、被控端上报基本计算机信息结构

被控端连接控制端,并将计算机信息上报控制端显示。

2、临时连接结构

该结构用来存储连接到控制端上的socket信息以及相应的硬盘序列号。在后面的使用中将此结构存储到vector中用于管理被控端。

3、进程通信结构

控制端控制被控端,实现进程之间的通信。

基本通信类

CTcpTran是整个远控的基础通信类,用于实现socket网络通信的初始化,封装相应的API函数。使用类来封装Socket API可以避免代码的重复,便于调试。

CTcpTran类中的4个基本成员函数如下:

InitSocket函数

InitSocket参数解释如下,SocketType为连接类型,当值为 SOCKET_BIND时表示绑定本地端口,服务器监听端口等待客户端来连接,当值为SOCKET_NOBIND时表示不绑定,服务端主动连接客户端。strBindIp为要绑定的IP地址,””(空)为本地任意地址,这样做的目的是当服务器有多块网卡时,不论哪个网段上的客户程序都能与服务器通信。uBindPort为要绑定的端口。

myaccept函数

服务器接收客户端的连接请求,创建一个新的套接字和参数addr指定的客户端套接字建立连接通道。s表示处于监听状态的流套接字。addr表示新创建的套接字地址结构。addrlen表示新创建套接字的地址结构的长度。

mysend函数

mysend函数用来发送指定的套接字数据。sock为指定的Socket。buf为用来存放要发送的数据的缓冲区。len为待发送数据的长度。flag一般设置为0。overtime为超时时间。这里采用了select机制防止I/O操作阻塞,提高了程序运行效率。这里要注意每次执行select操作之前都要更新文件描述符,因为select操作会更改文件描述符。

myrecv函数

myrecv函数用来接收指定的套接字数据。sock为接收端套接字描述符。buf 用来存放接收到的数据的缓冲区。len为接收数据的缓冲区的大小。flag一般设置为0。overtime为超时时间。endmark为结束标记。soonflag为是否立即返回结果,默认为否。与mysend函数一样采用select机制防止I/O操作阻塞。

主界面

功能界面

进程管理

文件管理

服务管理

远程SHELL

远程桌面

*本文原创作者:Mr极目楚天舒,本文属FreeBuf原创奖励计划,未经许可禁止转载

登录查看更多
0

相关内容

Socket 是一种进程间通信机制,提供一种供应用程序访问通信协议的操作系统调用,并且通过将 Socket 与 Unix 系统文件描述符相整合,使得网络读写数据(或者服务调用)和读写本地文件一样容易。 参考: zhihu.com/question/2138
【2020新书】实战R语言4,323页pdf
专知会员服务
103+阅读 · 2020年7月1日
【2020新书】使用高级C# 提升你的编程技能,412页pdf
专知会员服务
60+阅读 · 2020年6月26日
Python导论,476页pdf,现代Python计算
专知会员服务
266+阅读 · 2020年5月17日
【实用书】Python爬虫Web抓取数据,第二版,306页pdf
专知会员服务
122+阅读 · 2020年5月10日
【书籍推荐】简洁的Python编程(Clean Python),附274页pdf
专知会员服务
184+阅读 · 2020年1月1日
【干货】大数据入门指南:Hadoop、Hive、Spark、 Storm等
专知会员服务
98+阅读 · 2019年12月4日
MIT新书《强化学习与最优控制》
专知会员服务
282+阅读 · 2019年10月9日
无人驾驶仿真软件
智能交通技术
22+阅读 · 2019年5月9日
Pupy – 全平台远程控制工具
黑白之道
43+阅读 · 2019年4月26日
百度开源项目OpenRASP快速上手指南
黑客技术与网络安全
5+阅读 · 2019年2月12日
从零开始一起学习SLAM | 点云到网格的进化
计算机视觉life
13+阅读 · 2019年1月9日
【机器人】机器人PID控制
产业智能官
10+阅读 · 2018年11月25日
教你打造一个属于自己的「搜索引擎」
少数派
9+阅读 · 2018年10月23日
Python | Jupyter导出PDF,自定义脚本告别G安装包
程序人生
7+阅读 · 2018年7月17日
如何运用Python建一个聊天机器人?
七月在线实验室
17+阅读 · 2018年1月23日
爬了自己的微信,原来好友都是这样的!
七月在线实验室
4+阅读 · 2018年1月18日
Neo4j 和图数据库起步
Linux中国
8+阅读 · 2017年12月20日
dynnode2vec: Scalable Dynamic Network Embedding
Arxiv
15+阅读 · 2018年12月6日
Arxiv
7+阅读 · 2018年1月21日
VIP会员
最新内容
《自动化战略情报管控》
专知会员服务
0+阅读 · 27分钟前
得失评估:审视对伊朗战争的轨迹(简报)
专知会员服务
0+阅读 · 39分钟前
【CMU博士论文】迈向可解释机器学习的理论基础
专知会员服务
0+阅读 · 今天12:23
基于数据优化的人机协同与机器人僚机
专知会员服务
4+阅读 · 今天2:08
相关VIP内容
【2020新书】实战R语言4,323页pdf
专知会员服务
103+阅读 · 2020年7月1日
【2020新书】使用高级C# 提升你的编程技能,412页pdf
专知会员服务
60+阅读 · 2020年6月26日
Python导论,476页pdf,现代Python计算
专知会员服务
266+阅读 · 2020年5月17日
【实用书】Python爬虫Web抓取数据,第二版,306页pdf
专知会员服务
122+阅读 · 2020年5月10日
【书籍推荐】简洁的Python编程(Clean Python),附274页pdf
专知会员服务
184+阅读 · 2020年1月1日
【干货】大数据入门指南:Hadoop、Hive、Spark、 Storm等
专知会员服务
98+阅读 · 2019年12月4日
MIT新书《强化学习与最优控制》
专知会员服务
282+阅读 · 2019年10月9日
相关资讯
无人驾驶仿真软件
智能交通技术
22+阅读 · 2019年5月9日
Pupy – 全平台远程控制工具
黑白之道
43+阅读 · 2019年4月26日
百度开源项目OpenRASP快速上手指南
黑客技术与网络安全
5+阅读 · 2019年2月12日
从零开始一起学习SLAM | 点云到网格的进化
计算机视觉life
13+阅读 · 2019年1月9日
【机器人】机器人PID控制
产业智能官
10+阅读 · 2018年11月25日
教你打造一个属于自己的「搜索引擎」
少数派
9+阅读 · 2018年10月23日
Python | Jupyter导出PDF,自定义脚本告别G安装包
程序人生
7+阅读 · 2018年7月17日
如何运用Python建一个聊天机器人?
七月在线实验室
17+阅读 · 2018年1月23日
爬了自己的微信,原来好友都是这样的!
七月在线实验室
4+阅读 · 2018年1月18日
Neo4j 和图数据库起步
Linux中国
8+阅读 · 2017年12月20日
Top
微信扫码咨询专知VIP会员