产品奇葩面试题:小明要喝果汁,妈妈没空,怎么解决?

2017 年 6 月 30 日 NPDP产品经理资讯 玲子

偶然看到的一道产品经理面试问答:小明要喝果汁,妈妈没空,怎么解决?看到这个题目时,就引起了我无限的遐想和好奇心(内心os:这是一道相当有趣的题目)。

题目

小明打完球回家,感觉很累,想喝果汁,但是妈妈又在做饭,没有时间给他买果汁。可是小明真的很累,没有力气去买果汁。请问怎么解决?


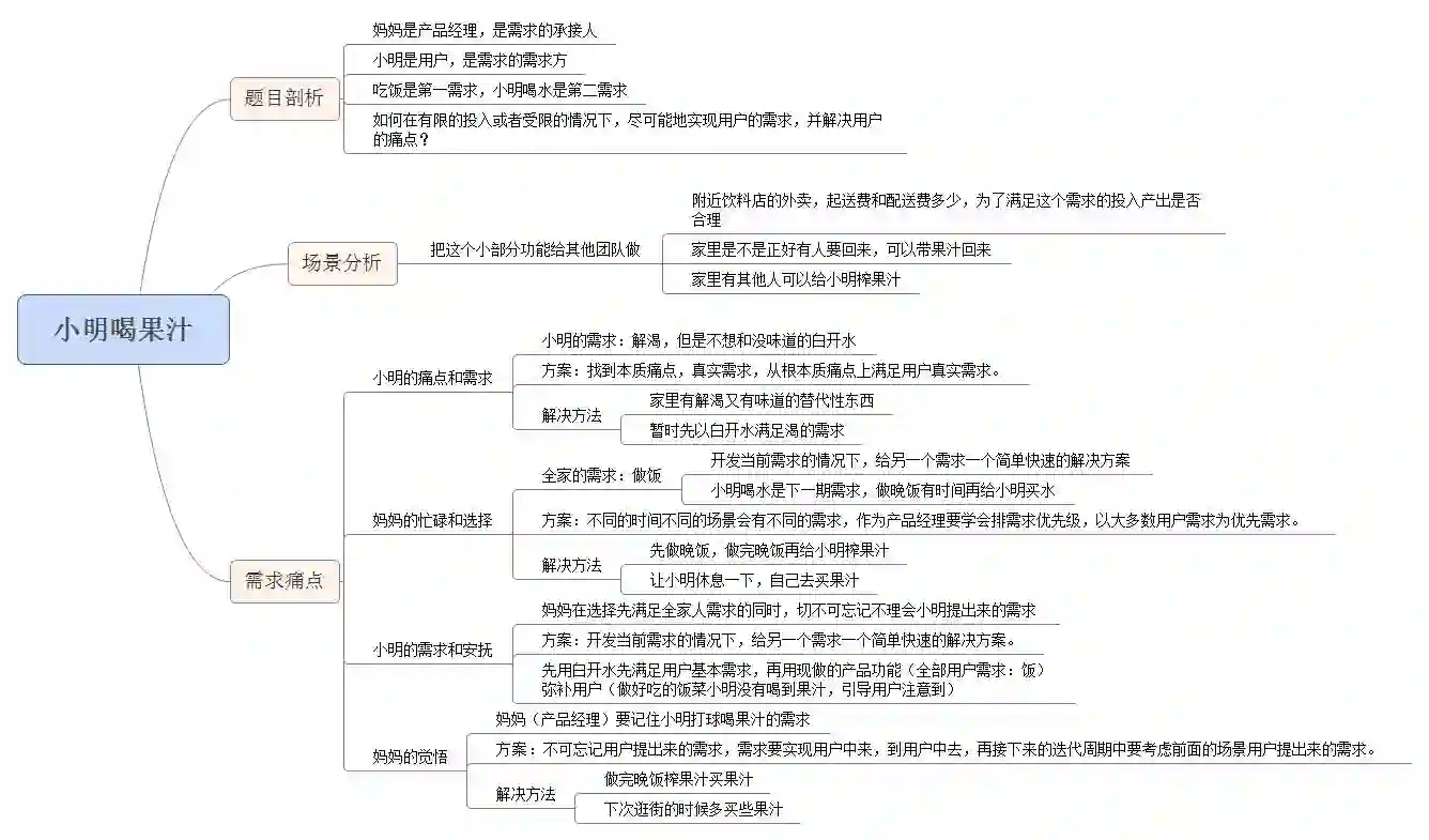
先附上本文的思维导图,以便大家阅读:

(点击查看大图)

题目剖析

妈妈是产品经理,是需求的承接方,全家人是需求方,全家人是全部用户,全家人的第一需求是吃饭,小明是个别用户,喝果汁是第二需求,妈妈在有限的投入和受限情况下,如何尽可能的实现小明的需求,并解决小明的痛点?

这道题目翻译一下,就是:如何在有限的投入或者受限的情况下,尽可能地实现用户的需求,并解决用户的痛点?

面试官更愿意在这样一个生活性的面试题上看到作为产品经理多角度思考问题的能力。

既然要解决这样的问题,我们首先要结合用户场景和需求痛点出发,以产品经理的思维解决问题。


场景分析

小明累,妈妈没空,那可以先从场景出发,把这个场景落实到具体的开发工作中,对应的场景就是:一般在产品中,偶尔有些用户会通过自身主观能动来满足产品暂时满足不了需求,但是也存在用户不能在产品上通过自身去实现自身的需求,无法解决自己的痛点,必须通过产品来实现自己的紧急需求。

方案:产品经理可以先把这个小功能给其他团队做。

  • 家里有其他人可以给小明榨果汁

  • 家里是不是正好有人要回来,可以带果汁回来

  • 附近饮料店的外卖,起送费和配送费多少,为了满足这个需求的投入产出是否合理

需求痛点

小明的痛点和需求

小明打完球回家,他的痛点:,他提出来的需求是:喝果汁,作为产品经理,不是要一味的满足用户提出来的需求,而是要挖掘本质痛点,找到真实的需求,如此题,喝果汁不是小明的真实需求,小明的痛点是渴,真实需求是解渴,但是不想喝没味道的白开水。用户需求转化为产品需求是产品经理的真正价值。

方案:找到本质痛点,真实需求,从根本质痛点上满足用户真实需求。

  • 家里有解渴又有味道的替代性东西

  • 暂时先以白开水满足渴的需求


妈妈的忙碌和选择

其次,注意,对妈妈(产品经理)和全家人来说,吃饭肯定比小明喝水更加紧急和必要,那么妈妈(产品经理)一定要站在全家人的角度出发,如果先接了小明喝果汁的需求,那么全家人的需求就不能得到满足了,先做饭,做饭比小明喝水更重要。

方案:不同的时间不同的场景会有不同的需求,作为产品经理要学会排需求优先级,以大多数用户需求为优先需求。

  • 先做晚饭,做完晚饭再给小明榨果汁

  • 让小明休息一下,自己去买果汁


小明的需求和安抚

另外,妈妈在选择先满足全家人需求的同时,切不可忘记不理会小明提出来的需求,明确核心是渴,那么理想状态是有一杯果汁,可是妈妈现在时间人力有限,但是一杯水可以暂时解决小明的基本需求,同时妈妈在做的晚饭也是小明的需求,再用现做的产品功能来弥补用户,引导用户注意到。

方案:开发当前需求的情况下,给另一个需求一个简单快速的解决方案

  • 先用白开水先满足用户基本需求,再用现做的产品功能(全部用户需求:饭)弥补用户(做好吃的饭菜小明没有喝到果汁,引导用户注意到)

妈妈的觉悟

当小明提出的需求是喝果汁,而妈妈考虑到人力时间,暂时以喝白开水代替满足了小明的基本需求,但是妈妈(产品经理)要记住小明打球喝果汁的需求,忙完晚饭给小明榨果汁,或者是要根据小明打球的频率,储备好果汁为下次这样的需求解决做好充分准备。

方案:不可忘记用户提出来的需求,需求要实现用户中来,到用户中去,再接下来的迭代周期中要考虑前面的场景用户提出来的需求。

  • 做完晚饭榨果汁买果汁

  • 下次逛街的时候多买些果汁

总结

希望大家在回答产品经理面试题时,能多从产品经理多角度思考问题,这才是面试官想听到的思维方式。


作者信息:


同学们,你们遇到过哪些奇葩的面试题,又用什么思路去解的呢?

欢迎留言(支持索要小姐姐微信)




-以上-



点击查看往期精彩案例

产品经理,为什么你跟领导撕逼从来都赢不了?

大公司和创业公司的产品经理,有什么不同?

案例丨致PM,你的需求我实现不了。



我是N哥,一个沉迷于改变世界的男人。

内(hao)涵(wu)丰(jie)富(cao)

就是我的座右铭,

希望有趣的你,能从这里,

找到更多改变世界的武器。

登录查看更多
0

相关内容

产品经理(Product manager,简称为 PM)是指,定义1:在公司中,针对某一项或是某一类的产品进行规划和管理的人,主要负责产品的需求分析、研发、制造、营销、渠道等工作;定义2:是针对某个产品,贯穿其生命周期,没有行政权力的全面负责人。一般来说,产品经理是负责并保证高质量的产品按时完成和发布的专职管理人员(某些公司有专职的项目经理完成)。他的任务包括倾听用户需求;负责产品功能的定义、规划和设计;做各种复杂决策,保证开发队伍顺利开展工作及跟踪错误等,总之,产品经理全权负责产品的最终完成和后续迭代
打怪升级!2020机器学习工程师技术路线图
专知会员服务
99+阅读 · 2020年6月3日
【经典书】贝叶斯编程,378页pdf,Bayesian Programming
专知会员服务
251+阅读 · 2020年5月18日
【实用书】Python爬虫Web抓取数据,第二版,306页pdf
专知会员服务
122+阅读 · 2020年5月10日
【资源】100+本免费数据科学书
专知会员服务
110+阅读 · 2020年3月17日
转岗产品经理,花了3个月都做不好需求工作
人人都是产品经理
10+阅读 · 2019年9月16日
秋招笔试必备| 99份产品/运营岗笔试主观题(含答案)
人人都是产品经理
19+阅读 · 2019年8月14日
金融风控面试十二问
七月在线实验室
20+阅读 · 2019年4月9日
我是怎么走上推荐系统这条(不归)路的……
全球人工智能
11+阅读 · 2019年4月9日
招行高端卡套路深!“理财办卡”坑了多少人?
凤凰财经
3+阅读 · 2018年12月30日
周末深夜,学妹说她想做Python数据分析师
机器学习算法与Python学习
4+阅读 · 2018年6月7日
给程序员的10条建议,吐血推荐!
R语言中文社区
3+阅读 · 2017年12月21日
嘿,这是本应属于你的“红包”!
腾讯
3+阅读 · 2017年7月13日
Arxiv
4+阅读 · 2019年2月8日
Arxiv
8+阅读 · 2018年7月12日
Arxiv
3+阅读 · 2018年5月21日
Arxiv
7+阅读 · 2018年3月19日
VIP会员
最新内容
人工智能在战场行动中的演进及伊朗案例
专知会员服务
2+阅读 · 今天13:08
美AI公司Anthropic推出网络安全模型“Mythos”
专知会员服务
2+阅读 · 今天12:58
【博士论文】面向城市环境的可解释计算机视觉
专知会员服务
0+阅读 · 今天12:57
大语言模型的自改进机制:技术综述与未来展望
专知会员服务
0+阅读 · 今天12:50
《第四代军事特种作战部队选拔与评估》
专知会员服务
1+阅读 · 今天6:23
相关资讯
转岗产品经理,花了3个月都做不好需求工作
人人都是产品经理
10+阅读 · 2019年9月16日
秋招笔试必备| 99份产品/运营岗笔试主观题(含答案)
人人都是产品经理
19+阅读 · 2019年8月14日
金融风控面试十二问
七月在线实验室
20+阅读 · 2019年4月9日
我是怎么走上推荐系统这条(不归)路的……
全球人工智能
11+阅读 · 2019年4月9日
招行高端卡套路深!“理财办卡”坑了多少人?
凤凰财经
3+阅读 · 2018年12月30日
周末深夜,学妹说她想做Python数据分析师
机器学习算法与Python学习
4+阅读 · 2018年6月7日
给程序员的10条建议,吐血推荐!
R语言中文社区
3+阅读 · 2017年12月21日
嘿,这是本应属于你的“红包”!
腾讯
3+阅读 · 2017年7月13日
相关论文
Arxiv
4+阅读 · 2019年2月8日
Arxiv
8+阅读 · 2018年7月12日
Arxiv
3+阅读 · 2018年5月21日
Arxiv
7+阅读 · 2018年3月19日
Top
微信扫码咨询专知VIP会员