【观察】企业征信备案重启和注销并行,释放了什么信号?

2018 年 12 月 27 日 互联网金融

公开信息显示,2016年中旬至2018年11月,内资的备案企业征信机构未有新增。事实上,从2016年下半年开始,多家企业征信机构备案被注销。据不完全统计,相较于高峰期备案企业137家,已有20家企业注销企业征信业务备案。目前,由中国人民银行授权备案的企业征信机构仍有百余家。

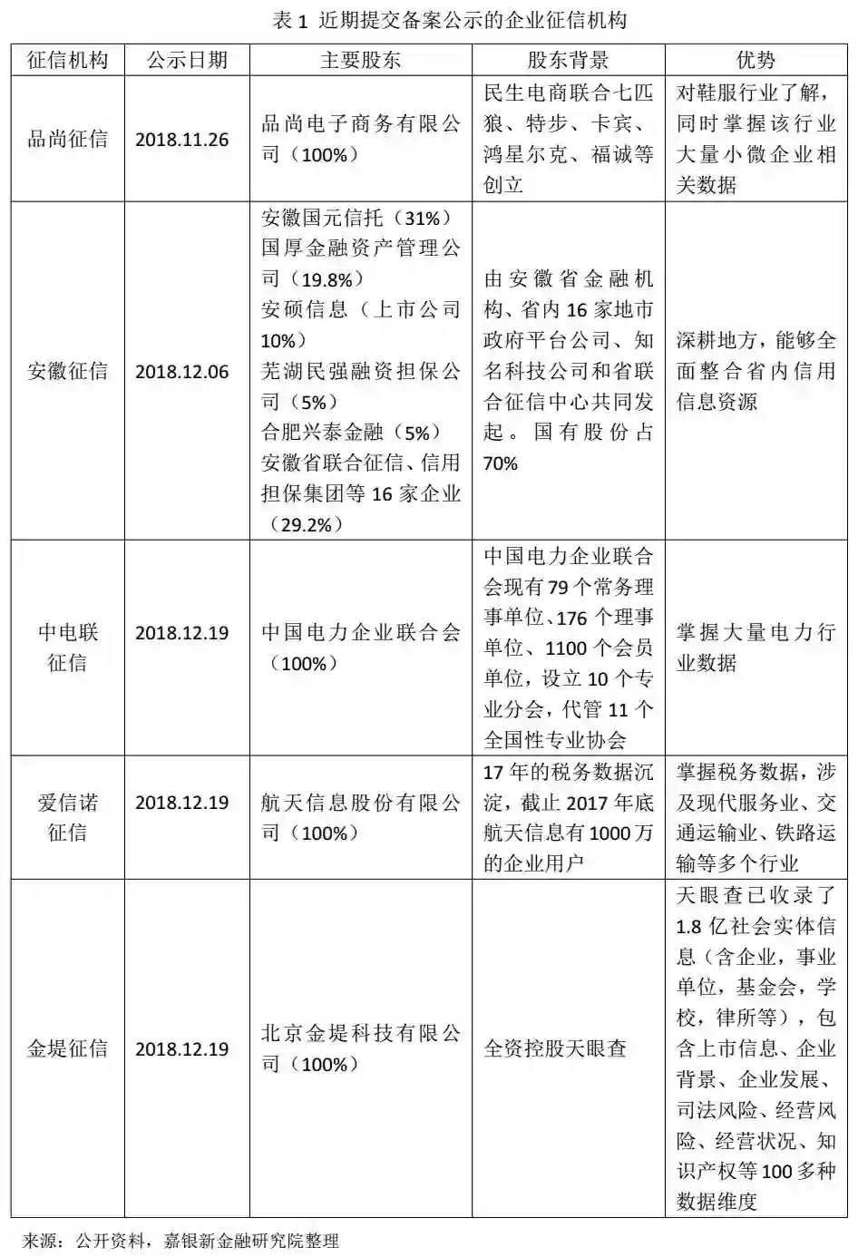
2017年以来,两家外资机构邓白氏和益博睿取得企业征信备案。2018年11月,内资企业征信备案重启,目前已有5家公司备案公示,详见表1。


0 1

低门槛不复存在,企业征信行业引来洗牌阶段


据了解,2013年实施《征信业管理条例》后,我国征信业步入法律建设的快车道。个人征信牌照比企业征信备案门槛更高,让很多企业转而布局企业征信。由于企业征信实行备案制,一时间备案机构呈现井喷。央行营业管理部征信处相关人士曾发文指出,社会各界对成立征信机构的热情很高,其中不乏很多非专业机构盲目跟风。企业征信行业的低门槛导致市场“鱼龙混杂”,我国企业征信的企业较多,但个体较小,竞争力较差。

在国内企业征信机构备案被注销案例不断涌现之时,国外征信巨头获批进入中国企业征信市场,从目前公示的企业征信机构来看,都透露着企业征信的低门槛或将一去不复返。如上表1所示,公示的几家企业征信机构背景都不一般,有联合行业巨头掌握大量行业数据,有深耕地方联合地方征信中心、金融机构等掌握大量的地方企业数据,有掌握税务、电力行业等替代性数据。把国内不合规的企业征信机构剔除,引入优秀的境外机构,备案公示具有强大背景的机构,是监管层的明智之举。各方竞争,也意味着我国企业征信行业正引来洗牌阶段。


0 2

企业征信业急需寻求具有竞争力的业务模式


在注销企业名单中,大多数企业是长期未实质性开展征信业务或业务调整原因,主动或被动注销了资质。究其根源,主要是当前我国的企业征信市场中大部分机构业务模式或盈利模式不清晰。


我国企业征信行业面临数据同质化、产品同质化等问题。利用最基础的数据和算法,建立符合商业应用环境与政策要求的模型和系统,或者类似邓白氏,基于数据征信服务衍生其他配套产品服务,才是未来企业竞争的决定性因素。


0 3

鼓励拥有替代性数据的企业从事企业征信服务


时隔两年之久,企业征信公司备案重启或与监管部门近期针对小微企业融资的诸多政策倾斜相关。小微企业融资难题根源在于信息不对称,金融机构需要依据征信记录进行信贷决策,而小微企业在传统征信里是“薄档案”群体。小微企业征信难在数据采集,小微企业很难提供准确、可靠的符合传统金融机构信贷要求的财务报表,甚至部分微型企业、个体工商户根本没有财务报表。贷款机构难以利用传统的方法采集到可靠的数据,掌握企业的真实经营情况,如果只使用传统负债类数据,天然会产生首次获得贷款难的问题。

实际上,企业的实际经营状况可以通过税务、工商、法院、海关等替代性数据的批量化使用,对传统的征信数据是良好的补充,能够帮助银行等金融机构了解小微企业经营状况,促进小微企业获得贷款。由于各方利益调分配等问题,行政命令上实现数据的互联互通较为困难。转变思路,可以引导鼓励拥有这些数据的相关企业进入企业征信行业,从近期公示备案的企业征信机构也可以佐证这点。


0 4

区域性、专业性的细分领域的征信服务可能成为突破点


事实上,国内企业征信机构数量并不少,但市面上的企业征信产品,普遍存在数据来源少、同质化程度高等问题,企业征信市场面临有效需求不足,产品供给不匹配等瓶颈。企业征信公司所收集和处理的是替代性数据,通常包括工商登记信息、涉税信息、司法诉讼等企业基本面信息,以及关联企业信息、对外投资信息等。目前市面的小微企业征信产品,大多数集中在对上述类型信息的搜集和解读,大量的小微企业征信产品本质上是一份工商司法数据报告。这是因为,这些信息在国内现阶段公开程度最低、获取成本最低。

区域性、专业性的细分领域征信服务可能是企业征信机构的突破点。基于对本地经济社会特征或本行业链特征的把握、对本地或本行业企业的了解和渗透,获得独有、稀缺的数据信息并开展征信服务,有望成为企业征信业务新的增长点。如上表1显示,品尚征信掌握鞋服行业数据、中电联征信掌握电力行业数据,安徽征信依托股东深耕安徽省,在数据获取,行业特点等方面都具有其各自的优势,利于差异化发展。




来源:嘉银新金融研究院

未央精选

行业时事

银保监会拟规定责任险不得保网贷

雄安上线区块链管理平台 银保监会专项排查非法商业保险

SEC对欺诈性ICO再下罚单

最高法强调对“套路贷”提高警觉

案例分析

大数据时代下的商业变现(三):数据的“精加工”

【保险的商业逻辑】(一)保险行业大变革

【保险的商业逻辑】(二)行业领军者“大都会人寿”

【保险的商业逻辑】(三)“大都会”的成功秘籍

监管动态

P2P网贷整治办下发合规检查通知 检查清单涉及108条

银保监会发文:重点打击“高利转贷”、暴力催收

北京版 "P2P退出指引"使用指南

银保监会发布银行理财细则征求意见稿

深度观察

不解决如下问题,四大AMC化解P2P风险只是纸上谈兵

P2P们暴雷的真正原因:银行化—风险化—庞氏化

面对最严监管,P2P平台如何有序清退?

拼多多纳斯达克挂牌上市 为何如此多的争议?

活动&荐书

清华五道口全球创业领袖项目2018秋季班

《全球互联网金融商业模式:格局与发展》,你拿到手了吗?

清华五道口全球金融论坛:全阵容45位嘉宾观点集锦

未央海外游学计划启动!英国金融科技之旅等你报名

清华大学五道口金融学院互联网实验室成立于2012年4月,是中国第一家专注于互联网金融领域研究的科研机构。

专业研究 | 商业模式 • 政策研究 • 行业分析

内容平台 | 未央网  "互联网金融"微信公众号iefinance

创业教育 | 清华大学中国创业者训练营 • 全球创业领袖项目(报名中!点击查看详情)


网站:未央网 http://www.weiyangx.com

免责声明:转载内容仅供读者参考。如您认为本公众号的内容对您的知识产权造成了侵权,请立即告知,我们将在第一时间核实并处理。

WeMedia(自媒体联盟)成员,其联盟关注人群超千万


登录查看更多
0

相关内容

德勤:2020技术趋势报告,120页pdf
专知会员服务
194+阅读 · 2020年3月31日
【德勤】中国人工智能产业白皮书,68页pdf
专知会员服务
311+阅读 · 2019年12月23日
【大数据白皮书 2019】中国信息通信研究院
专知会员服务
138+阅读 · 2019年12月12日
【数字化】2019年全球数字化转型现状研究报告
产业智能官
29+阅读 · 2019年7月8日
5G时代:北京移动业务支撑系统 DevOps 实践
DevOps时代
15+阅读 · 2019年6月13日
ofo商业模式破产
1号机器人网
6+阅读 · 2019年1月29日
三安光电到底发生了什么?
商业人物
7+阅读 · 2019年1月28日
2018年中国供应链金融行业研究报告
艾瑞咨询
7+阅读 · 2018年11月20日
2017企业阵亡最全名单公布
小饭桌
7+阅读 · 2018年2月28日
【区块链】区块链是什么?20问:读懂区块链
产业智能官
8+阅读 · 2018年1月10日
安全牛发布《威胁情报市场指南》报告
安全牛
13+阅读 · 2017年7月10日
一个人的企业安全建设之路
FreeBuf
5+阅读 · 2017年7月7日
Geometric Graph Convolutional Neural Networks
Arxiv
10+阅读 · 2019年9月11日
Star-Transformer
Arxiv
5+阅读 · 2019年2月28日
Adversarial Metric Attack for Person Re-identification
Arxiv
19+阅读 · 2018年6月27日
Arxiv
11+阅读 · 2018年4月25日
Arxiv
7+阅读 · 2017年12月26日
VIP会员
最新内容
人工智能在战场行动中的演进及伊朗案例
专知会员服务
2+阅读 · 今天13:08
美AI公司Anthropic推出网络安全模型“Mythos”
专知会员服务
2+阅读 · 今天12:58
【博士论文】面向城市环境的可解释计算机视觉
专知会员服务
0+阅读 · 今天12:57
大语言模型的自改进机制:技术综述与未来展望
专知会员服务
0+阅读 · 今天12:50
《第四代军事特种作战部队选拔与评估》
专知会员服务
1+阅读 · 今天6:23
相关资讯
【数字化】2019年全球数字化转型现状研究报告
产业智能官
29+阅读 · 2019年7月8日
5G时代:北京移动业务支撑系统 DevOps 实践
DevOps时代
15+阅读 · 2019年6月13日
ofo商业模式破产
1号机器人网
6+阅读 · 2019年1月29日
三安光电到底发生了什么?
商业人物
7+阅读 · 2019年1月28日
2018年中国供应链金融行业研究报告
艾瑞咨询
7+阅读 · 2018年11月20日
2017企业阵亡最全名单公布
小饭桌
7+阅读 · 2018年2月28日
【区块链】区块链是什么?20问:读懂区块链
产业智能官
8+阅读 · 2018年1月10日
安全牛发布《威胁情报市场指南》报告
安全牛
13+阅读 · 2017年7月10日
一个人的企业安全建设之路
FreeBuf
5+阅读 · 2017年7月7日
相关论文
Top
微信扫码咨询专知VIP会员