无人驾驶推进时间表及五大技术领域关键节点

2018 年 3 月 3 日 人工智能学家

来源:莫尼塔财新智库

摘要:本文援引莫尼塔财新智库的一篇研究,系统梳理了无人驾驶各关键技术节点以及其成熟时间。”


“汽车技术发展到如今,几乎没有人质疑无人驾驶会成为汽车行业变革的巨大浪潮,然而对于各项技术落地的时间点,各大车企、互联网公司、研究机构、通讯公司、科技巨头等众说纷纭,本文援引莫尼塔财新智库的一篇研究,系统梳理了无人驾驶各关键技术节点以及其成熟时间。”


Key point


1)汽车电子沿着两横三纵的技术架构,逐步实现成熟的智能化和网联化:2016年-2018年主要是三大传感器的融合使用;2017年-2019年主要是高精度地图的成熟;2019年-2022年是车载通讯模块、互联网终端、通信服务的成熟;2022年-2025年主要是决策芯片和算法的成熟。


2)2016-2018—三大传感器融合:国内毫米波雷达已经开始出货;车载视觉系统硬件已经达到消费级水平,进入软件成熟期;激光雷达成本不断下降,加速ADAS和无人驾驶的普及进程。


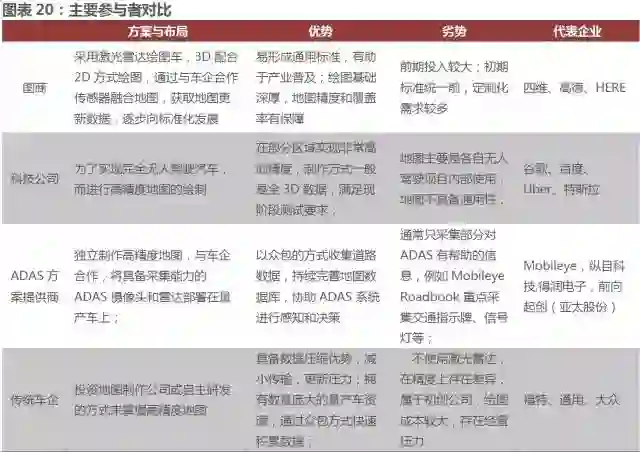
3)2017-2019—高精度地图的成熟:传统地图无法满足自动驾驶的要求,高精度地图是L3、L4级别最为关键的技术;当前高精度地图参与者主要有图商、自动智能驾驶科技公司、ADAS方案提供商、传统车企四类,其优劣势各不相同,硬件软件逐步融合。


4)2019-2022—车载通讯模块的成熟:LTE-V在延时、频谱带宽、可靠性、组网成本、演进路线等方面都具有优势,未来的发展趋势大概率是使用LTE-V标准;目前布局的主要是半导体厂商和汽车厂商,但国内很多公司都进入了产业链,大唐电信也发布了全球第一台LTE-V车联网设备,有望在车载通讯模块爆发之际获得高速成长。


5)2022-2025—算法和决策芯片的成熟:各大厂商都在用不同的芯片设计支持不同的算法,Google自己已经开发了TPU,用于CNN加速,地平线也在开发BPU,Intel收购Mobileye打造芯片算法一体化,未来或是FPGA支持下的深度学习算法来实现自动驾驶。


1. 汽车电子发展时间表


1.1 汽车电子沿着两横三纵技术架构走向成熟


智能网联汽车是搭载先进的车载传感器、控制器、执行器等装置,融合现代通信与网络技术,实现车与X(人、车、路、后台等)智能信息交换共享,具备复杂的环境感知、智能决策、协同控制和执行等功能,可实现安全、舒适、节能、高效行驶,并最终可替代人来操作的新一代汽车。按照技术应用和应用场景,组成了两横三纵的技术架构。



1.2 汽车电子时间发展表—智能化与网联化协同发展


汽车电子的发展有两个维度,智能化和网联化,沿着两横三纵的技术架构,逐步实现成熟的智能化和网联化。


2016年-2018年主要是三大传感器的融合使用,传感器和视觉解决方案的融合促进实现自适应巡航、自动紧急制动等部分自动驾驶(PA)功能,以及辅助网联信息交互;2017年-2019年主要是高精度地图的成熟,实时路况的更新和更丰富的路况信息加速实现车道内自动驾驶、全自动泊车等有条件自动驾驶功能,以及部分网联信息协同感知;


2019年-2022年是车载通讯模块、互联网终端、通信服务的成熟,5G网络建设的部署完成和商业化,V2X信息交互低延迟要求共同推动网联化的加速,实现更复杂路况(近郊)的全自动驾驶;2022年-2025年主要是决策芯片和算法的成熟,随着人工智能嵌入式落地智能终端,FGPA通用架构向ASIC专用架构的转变,算法和芯片设计的协同发展,实现全区域的无人驾驶等高级(HA)/完全自动驾驶(FA)功能和网联协同决策控制的功能。



1.3 各国陆续出台政策推动ADAS的普及


欧盟委员会考虑2017年将19项安全技术纳入新车的标准配置,并将强制执行,自动紧急制动和车道偏离警告成为标配;国内2017年速度辅助系统、自动紧急制动、车道偏离预警/车道偏离辅助的加分要求已设定为系统装机量达到100%。各国政策陆续出台,要求汽车逐步配备汽车电子相关组建,成为汽车电子发展最大的推动力。



1.4 国外谷歌和特斯拉两种发展路径加速发展


加州车管局(DMV)公开了自动驾驶项目的脱离测试数据,基本衡量了目前主要自动驾驶项目在加州境内在不同天气环境,不同的路段进行测试的进展,谷歌的性能明显优于其他厂商。



谷歌和特斯拉在无人驾驶领域采取了两种不同的有代表性的发展路径,谷歌利用地图和深度学习实时建模来实现自动驾驶;特斯拉依赖于传统的传感器的融合实现数据搜集识别、处理分析、完成自动驾驶功能。


从自动驾驶精度来看,谷歌的没有明确的数据,但其软件层面的可以检测和理解手势之类的信号并作出反应;mobileye的FCW(前向碰撞预警)的算法识别精度达到99.99%;特斯拉的算法处理水平很高,奔驰的路测车有着比特斯拉多一倍的传感器,但是精度远不及特斯拉。


谷歌的自动驾驶技术发展可以分为两段,以waymo成为独立事业部为转折点:第一阶段,主要突出软件领域和技术突破,采用自有的高精度地图和Velodyne提供的64线激光雷达方案,配备谷歌chauffeur软件系统,最为突出的是展示的无人驾驶原型车中直接抛弃了传统车的刹车、方向盘、油门等设备,仅用一个启动键实现无人驾驶,而硬件制造原型车都是来源传统车企,如2014年展示的谷歌第二代车型就是从白色雷克萨斯RX 450H混合动力SUV改造而来。


2016年11月,waymo成为独立事业部后,开始采用硬件和软件并行的方案,采用自己研发的激光雷达,传统传感器和8个视觉模块相互融合,展示的无人车使用了三个不同探测距离的激光雷达,自主技术研发将激光雷达成本降低九成。未来技术商业化首先落地在货运(有个固定场景的低速共享市场)和共享车服务的应用。



2016年11月,特斯拉Autopilot2.0 发布,该系统将包含8个摄像头,覆盖360度可视范围,对周围环境的监控距离最远可达 250 米;车辆配备的12 个超声波传感器完善了视觉系统,探测和传感硬、软物体的距离接近上一代系统的两倍。增强版前置雷达通过冗余波长提供周围更丰富的数据,雷达波可以穿越大雨、雾、灰尘,甚至前方车辆。另外,Autopilot2.0使用的处理芯片NVIDIA Drive PX 2的处理性能为原来Mobileye Q3的40倍。



1.5 国内科技公司和传统车企合作打造自动驾驶,精度提升速度快


通过863计划实施和国家自然科学基金委项目支持,清华大学、国防科技大学、北京理工大学等部分高校、院士团队、汽车企业在环境感知、人的行为认知及决策、基于车载和基于车路通信的驾驶辅助系统的研究开发取得了积极进展,并开发出无人驾驶汽车演示样车。清华大学等高校联合企业开发的自适应巡航控制系统、行驶车道偏离预警系统、行驶前向预警系统等具有先进驾驶辅助系统(ADAS)功能样机,正在逐步进入产业化阶段。



2. 2016-2018—三大传感器融合


2.1 毫米波雷达国内开始出货


毫米波雷达的主流方向是24GHz和77GHz,24GHz主要应用于汽车后方,77GHz主要应用于前方和侧向。未来毫米波雷达会逐渐向77GHz频段(76-81GHz)统一,其中76-77GHz主要用于长距离毫米波雷达,77-81GHz主要用于中短距离毫米波雷达(已有欧盟、CEPT成员国、新加坡、美国FCC委员会、加拿大工业部等进行相关规划)。


随着配备从高端车型向中低端车型下沉的趋势,目前毫米波雷达已经逐渐普及,一般配备情况是“1长+6短”(如奔驰S级)、“1长+4短”(如奥迪A4)、“1长+2短”(如别克威朗)。


前端单片微波集成电路MMIC和雷达天线高频PCB板是其核心组成部分


MMIC由国外公司掌控,特别是77GHz的MMIC,只掌握在英飞凌、ST、飞思卡尔等极少数国外芯片厂商手中,国内处于初始研发阶段,主要在24GHz雷达方面,华域汽车、杭州智波、芜湖森思泰克等企业在已有部分积累。


雷达天线高频PCB板技术也掌握在国外厂商手中,Schweizer占据全球30%市场份额,在77GHz方面优势明显,PCB使用的层压板材则主要由Rogers、Isola等公司提供。国内高频PCB板厂商暂无技术储备,根据图纸代加工,元器件仍需国外进口,沪电股份已就24GHz和77GHz高频雷达用PCB产品与Schweizer开展合作。



目前中国市场中高端汽车装配的毫米波雷达传感器全部依赖进口,华域汽车已经能生产24GHz毫米波雷达,主要完成BSD盲点侦测、LCA车道切换辅助等功能,解决产品形态的导入。国内第二阶段的研发将同样针对24GHz产品,目标是降低成本,预计产品2017年底出现。


2.2 车载视觉系统硬件成熟,软件逐步升级


车载视觉系统包括车载图像感光芯片、专用图像处理ISP芯片、车载光学镜头、车载视觉系统。


借由镜头采集图像后,由摄像头内的感光组件电路及控制组件对图像进行处理并转化为电脑能处理的数字信号,从而实现感知车辆周边的路况情况、前向碰撞预警、道偏移报警和行人检测等功能。


硬件方面,车载摄像头主要由CMOS镜头(包括lens和光感芯片等),芯片,其他物料(内存,sim卡,外壳)组成。



软件方面,以mobileye为例,主要体现在芯片的升级和处理平台的升级,工作频率从122Mhz提升到332Mhz,访问方式的改变使速率提升一倍,图像由640*480彩色像素提升为2048*2048(Input)和4096*2048(output)等。



从市场竞争格局来看,除了极少数厂商具备垂直一体化的能力,绝大部分厂商都将业务集中于产业中的某个或者某几个环节。光学镜片主要是台湾的厂商在主导,大陆厂商在红外截止滤光片上有一定优势,图像传感器主要是欧美和韩国厂商为主,模组环节大陆、韩国、台湾、日本厂商份额居前,国内厂商成长迅速。


目前汽车零部件提供商巨头的摄像头传感器都已与整车厂合作量产,同时加大研发投入,注重芯片和算法的提升。国内未来摄像头的发展主要体现在专用图像处理芯片与复杂图像处理技术突破,基本实现自主研制,最终实现车载视觉与其他感知系统融合产品的大规模应用。


2.3 激光雷达成本逐步下降


激光雷达是一种集激光、全球定位系统与惯性导航系统三大技术于一身的综合光探测与测量系统,其工作原理是通过透镜、激光发射及接收装置,基于激光飞行时间(TOF:time of fly)原理获得目标物体位置、移动速度等特征数据,并且获得的数据本身就是三维数据,不需要通过大量运算和处理才生成目标三维图像,激光测距有非常高的精度。所以,激光三维成像雷达是目前能获取大范围三维场景图像效率最高的传感器,也是目前能获取三维场景精度最高的传感器。


激光雷达组件主要包括激光器,传感器(收发器),光学镜片,如上图所示这套发射/接收组件和旋转镜面结合在一起,镜面不只反射二极管发出去的光,而且也能把反射回来的光再反射给接收器。通过旋转镜面,能够实现360度的视角。


根据激光雷达线目的不同,主要分为2D、2.5D(1,4,8线)和3D(16,32,64线)两类。前者主要探测目标位置和轮廓,后者可以形成环境性视觉感知


国内公司在多线激光雷达上较国外高水平企业还有较大差距。国内的激光雷达产品多用于服务机器人、地形测绘、建筑测量等领域,但是国内企业尚未研制出可用于ADAS及无人驾驶系统的3D激光雷达产品,主要还是处在探索研发阶段。



《中国制造2025》重点技术路线图显示,国内将逐步实现测距激光雷达相关硬件的自主研制,突破厘米级实时测距关键技术、样机生产与测试,实现低成本、小型化。到2025年左右,实现多线激光雷达软硬件技术自主化,掌握与其他车载传感器融合关键技术,实现大规模车载应用,支撑HA级整车产品需求。


3. 2017-2020—高精度地图的成熟


高精度地图在L3、L4级别的自动驾驶阶段属于最为关键技术,高精度地图的成熟可以减少汽车对雷达等感知设备的依赖程度,在降低成本的同时提升自动驾驶技术的可靠性,同时也是V2X与自动驾驶技术融合的载体,统一的标准有助于技术的应用和发展。


3.1 传统地图无法满足自动驾驶,高精度地图是L3、L4级别最为关键技术


相比于传统地图,高精度一方面绝对坐标精度更高,如HERE指出其下一代绘图应用将精确到厘米级;另一方面所含有的道路交通信息元素更丰富和细致。


具体而言,高精度地图分为三个图层:活动层、动态层、分析层:


1) 活动层与传统地图相比增加了高精度道路级别的数据(道路形状、坡度、曲率、铺设、方向等)、车道属性相关数据(车道线类型、车道宽度等),及高架物体、防护栏、树、道路边缘类型、路边地标等大量目标数据;


2) 动态层将实时更新来自其他车辆传感器、道路传感器等检测到的交通数据,实时更新和补充,进入网联化第二阶段—协同感知;


3) 分析层通过实时大数据分析人类驾驶记录帮助训练无人驾驶车,进入网联化第三阶段—协同决策和控制。


目前ADAS地图具备了活动层信息, 精度为1-5m 。如宝马ASR(Adaptive Speed Recommendation)在减速的区域,会提前50-300米提醒用户减速,提前具体会依据目前车速、汽车刹车速度及司机反映时间调整;在转弯的路段,会考虑路宽、车道数目、整个路况等,计算合理的汽车速度。



目前高精度地图主要是ADAS级,实现L2/L3级自动驾驶,未来随着5G带来的车联网的数据处理便利和计算机视觉、3D建模技术的成熟,基于深度学习的环境感知技术以及端闭环实时更新云技术的发展,高精度地图会逐步向HAD级发展,我们预期2018年5G标准确立和人工智能爆发进入成熟期,高精度地图会逐渐成熟,成为支撑智能驾驶网联化的关键技术之一。


高精度地图的采集和处理有多种的技术方案,一般而言,主流图商和高科技公司如谷歌、百度采用专业化采集的方式,使用激光雷达和摄像头进行高精度的数据和城区全区域覆盖的采集,而传统车企和ADAS方案商会使众包模式以及UGC实时更新方式来采集数据。


不同的方式在成本和实时更新,数据精度和区域覆盖上各有优缺点,目前的趋势必将是图商和传统车企、ADAS方案商的战略合作,科技公司产品的商业化落地,这都会促进采集方式的整合,推动行业的发展。



3.2 高精度地图产业链和主要参与


高精度地图,除了提供道路信息,还提供实时路况信息和3D建模,参与汽车路径规划,在ADAS交互与决策中,起着非常重要的作用。



高精度地图参与者主要有图商、自动智能驾驶科技公司、ADAS方案提供商、传统车企四类,采用的方式和方案优劣势各不相同,图商有着先天优势的基因:绘图基础深厚,地图精度和覆盖率有保障,技术积累足。传统车企和ADAS方案商采用众包方案,数据量大且实时更新。



3.3 国外发展趋势:硬件和软件的融合


图商布局


以海外图商代表公司HERE为例,HERE核心业务为通过其丰富的地图数据和核心的位置平台为汽车、消费者和企业客户提供位置服务和解决方案,其地图数据覆盖约200个国家,超过4,600万公里。


通过不断的和传统车企,科技公司以及数据信息流入口(传感器厂商)展开合作,产业链生态布局也向上渗透到数据输入端的传感器和算法芯片等领域,目标成为无人驾驶技术方案提供商。HERE的战略布局正是汽车电子自动驾驶领域的一个趋势:硬件和软件的融合。



其他公司布局情况


除了图商外,其他参与者近些年来布局频繁。从数据采集方式来看,谷歌和苹果的特点是:更易直接实时更新、覆盖面更广,更精准。但无人驾驶领域需要庞大的输入数据,使得特斯拉(OTA空中更新)和uber(otter和沃尔沃货车运营)在无人驾驶测试和高精度地图上有着更易延伸和拓展的优势。


数据收集只是高精度地图作为基础支撑技术的一部分,对车辆周边环境的数据计算和处理时,谷歌一直走在高精度地图的实时建模和算法优化最前沿,其基于城市规划和路径优化规划的算法方案使谷歌在地图技术提供上依然具有较大的优势。



3.4 高精度地图的成熟


按照《中国制造2025》技术发展路线图来看,在2020之前提供适用于PA级智能网联汽车的高精度地图,且地图精度达亚米级;在2025年左右提供适用于CA级智能网联汽车地图,范围覆盖全国主要高速公路;在2030年左右,实现高精度地图生产自动化及标准化,满足无人驾驶需求,范围覆盖全国主要道路。



随着人工智能深化和5G 2018年标准锁定,高精度地图在智能化和网联化自动驾驶领域的应用会越来越成熟。


未来智能实验室是人工智能学家与科学院相关机构联合成立的人工智能,互联网和脑科学交叉研究机构。


未来智能实验室的主要工作包括:建立AI智能系统智商评测体系,开展世界人工智能智商评测;开展互联网(城市)云脑研究计划,构建互联网(城市)云脑技术和企业图谱,为提升企业,行业与城市的智能水平服务。

  如果您对实验室的研究感兴趣,欢迎加入未来智能实验室线上平台。扫描以下二维码或点击本文左下角“阅读原文”

登录查看更多
0

相关内容

最新《深度学习自动驾驶》技术综述论文,28页pdf
专知会员服务
156+阅读 · 2020年6月14日
华为发布《自动驾驶网络解决方案白皮书》
专知会员服务
130+阅读 · 2020年5月22日
【综述】自动驾驶领域中的强化学习,附18页论文下载
专知会员服务
176+阅读 · 2020年2月8日
阿里巴巴达摩院发布「2020十大科技趋势」
专知会员服务
108+阅读 · 2020年1月2日
智能交通大数据最新论文综述-附PDF下载
专知会员服务
106+阅读 · 2019年12月25日
2019中国硬科技发展白皮书 193页
专知会员服务
86+阅读 · 2019年12月13日
【大数据白皮书 2019】中国信息通信研究院
专知会员服务
138+阅读 · 2019年12月12日
深度学习技术在自动驾驶中的应用
智能交通技术
26+阅读 · 2019年10月27日
我国智能网联汽车车路协同发展路线政策及示范环境研究
自动驾驶汽车技术路线简介
智能交通技术
15+阅读 · 2019年4月25日
车路协同应用场景分析
智能交通技术
24+阅读 · 2019年4月13日
自动驾驶汽车决策层算法的新方向
智能交通技术
7+阅读 · 2019年4月6日
车路协同构建“通信+计算”新体系
智能交通技术
11+阅读 · 2019年3月26日
【观点】薛建儒:无人车的场景理解与自主运动
中国自动化学会
8+阅读 · 2018年1月24日
无人驾驶汽车
劲说
6+阅读 · 2016年8月26日
A Survey on Edge Intelligence
Arxiv
52+阅读 · 2020年3月26日
Self-Attention Graph Pooling
Arxiv
13+阅读 · 2019年6月13日
Arxiv
15+阅读 · 2019年3月16日
Universal Transformers
Arxiv
5+阅读 · 2019年3月5日
Arxiv
14+阅读 · 2018年4月18日
VIP会员
最新内容
人工智能在战场行动中的演进及伊朗案例
专知会员服务
4+阅读 · 4月18日
美AI公司Anthropic推出网络安全模型“Mythos”
专知会员服务
2+阅读 · 4月18日
【博士论文】面向城市环境的可解释计算机视觉
大语言模型的自改进机制:技术综述与未来展望
《第四代军事特种作战部队选拔与评估》
专知会员服务
1+阅读 · 4月18日
相关VIP内容
最新《深度学习自动驾驶》技术综述论文,28页pdf
专知会员服务
156+阅读 · 2020年6月14日
华为发布《自动驾驶网络解决方案白皮书》
专知会员服务
130+阅读 · 2020年5月22日
【综述】自动驾驶领域中的强化学习,附18页论文下载
专知会员服务
176+阅读 · 2020年2月8日
阿里巴巴达摩院发布「2020十大科技趋势」
专知会员服务
108+阅读 · 2020年1月2日
智能交通大数据最新论文综述-附PDF下载
专知会员服务
106+阅读 · 2019年12月25日
2019中国硬科技发展白皮书 193页
专知会员服务
86+阅读 · 2019年12月13日
【大数据白皮书 2019】中国信息通信研究院
专知会员服务
138+阅读 · 2019年12月12日
相关资讯
深度学习技术在自动驾驶中的应用
智能交通技术
26+阅读 · 2019年10月27日
我国智能网联汽车车路协同发展路线政策及示范环境研究
自动驾驶汽车技术路线简介
智能交通技术
15+阅读 · 2019年4月25日
车路协同应用场景分析
智能交通技术
24+阅读 · 2019年4月13日
自动驾驶汽车决策层算法的新方向
智能交通技术
7+阅读 · 2019年4月6日
车路协同构建“通信+计算”新体系
智能交通技术
11+阅读 · 2019年3月26日
【观点】薛建儒:无人车的场景理解与自主运动
中国自动化学会
8+阅读 · 2018年1月24日
无人驾驶汽车
劲说
6+阅读 · 2016年8月26日
相关论文
A Survey on Edge Intelligence
Arxiv
52+阅读 · 2020年3月26日
Self-Attention Graph Pooling
Arxiv
13+阅读 · 2019年6月13日
Arxiv
15+阅读 · 2019年3月16日
Universal Transformers
Arxiv
5+阅读 · 2019年3月5日
Arxiv
14+阅读 · 2018年4月18日
Top
微信扫码咨询专知VIP会员