新手|机器学习:从入门到第一个模型

2017 年 10 月 17 日 全球人工智能 李春晓(腾讯云)

“全球人工智能”拥有十多万AI产业用户,10000多名AI技术专家。主要来自:北大,清华,中科院,麻省理工,卡内基梅隆,斯坦福,哈佛,牛津,剑桥...以及谷歌,腾讯,百度,脸谱,微软,阿里,海康威视,英伟达......等全球名校和名企。


——免费加入AI技术专家社群>>

——免费加入AI高管投资者群>>

——申请成为AI高校推广大使>>

导语:“从入门到第一个模型”差点就成了“从入门到放弃”。本文是机器学习在运维场景下的一次尝试,用一个模型实现了业务规律挖掘和异常检测。这只是一次尝试,能否上线运转还有待考究。试了几个业务的数据,看似有效,心里却仍然忐忑,担心哪里出错或者有未考虑到的坑,将模型介绍如下,请大侠们多多指教,帮忙指出可能存在的问题,一起交流哈。


背景:

业务运维需要对业务基础体验指标负责,过去的分析都是基于大数据,统计各个维度及其组合下关键指标的表现。比如我们可以统计到不同网络制式下打开一个app的速度(耗时),也可以获取不同命令字的成功率。针对移动APP类业务,基于经验,我们在分析一个指标时都会考虑这些因素:App版本、指标相关的特有维度(比如图片下载要考虑size、图片类型; 视频点播类要考虑视频类型、播放器类型等)、用户信息(网络制式、省份、运营商、城市)等。这些维度综合作用影响关键指标,那么哪些维度组合一定好,哪些一定不好?耗时类指标的表现往往呈现准正态分布趋势,其长尾永远存在并且无法消除,这种情况要不要关注? 针对命令字成功率,有些命令字成功率低是常态,要不要告警?过去我们会通过在监控中设置特例来避免告警。有没有一种方法,能自动识别常态与非常态?在机器学习如火如荼的现在,也许可以试一试。

目标:

  1. 挖掘业务潜在规律(针对耗时这类连续值指标,找出引起长尾的因素)

  2. 监控业务指标时,找出常态并忽略常态,仅针对突发异常产生告警并给出异常的根因。

之后就是艰苦的屡败屡战,从入门到差点放弃,最终搞出第一个模型的奋战史了。最大的困难是没写过代码,不会python,机器学习理论和代码都要同步学习;然后就是在基础薄弱的情况下一开始还太贪心,想要找一个通用的模型,对不同业务、不同指标都可以通用,还可以同时解决两个目标问题,缺少一个循序渐进入门的过程,难免处处碰壁,遇到问题解决问题,重新学习。好在最终结果还是出来了,不过还是要接受教训:有了大目标后先定个小目标,理清思路后由点及面,事情会顺利很多。

接下来直接介绍模型,过程中走的弯路就忽略掉(因为太多太弱了,有些理论是在遇到问题后再研究才搞明白)。

基本思路:

  1. 通过学习自动获取业务规律,对业务表现进行预测(ET算法),预测命中的就是业务规律,没命中的有可能是异常(请注意,是有可能,而非绝对);

2.将1的结果分别输入决策树(DT)进行可视化展示;用预测命中的部分生成业务潜在规律视图;用未命中的来检测异常,并展示根因。

步骤简介(以耗时这个指标为例):

1. 准备两份不重合的数据,一份用于训练,一份用于预测

例:视频播放类业务的维度(如版本,机型,视频来源,视频编码类型等各种已有特征),及耗时数据

2. 将目标问题转化为分类问题,有可能是常见的二分类,也有可能是多分类,视情况而定

将耗时这种连续性指标转为离散值,目标是产生三个分类:“极好的/0”,“一般的/1”,“极差的/2”,将耗时按10分位数拆分,取第1份(或者前2份)作为“极好的”样本,中间几份为“一般的”的样本,最后1(或者2)份为“极差的“样本 。 这里的“极差的”其实就是正态分布的长尾部分。如下图,第一列是耗时区间(未加人工定义阈值,自动获取),第二列是样本量。

3. 特征处理

3.1 特征数值化

     这里表现为两类问题,但处理方式都一样:

(1)文本转数值

(2)无序数值需要削掉数值的大小关系,比如Appid这类,本身是无序的,不应该让算法认为65538>65537

方法:one-hot编码, 如性别这个特征有三种取值,boy,girl和unknown,转换为三个特征sex==boy,sex==girl,sex==unknown, 条件满足将其置为1,否则置为0.

实现方式3种:自己实现;sklearn调包;pandas的get_dummies方法。

One-hot编码后特征数量会剧烈膨胀,有个特征是手机机型,处理后会增加几千维,同时也要根据情况考虑是否需要对特征做过于细化的处理。

3.2 特征降维

是否需要降维,视情况而定,我这里做了降维,因为特征太多了,如果不降维,最终的树会非常庞大,无法突出关键因素。

所谓降维,也就是需要提取出特征中对结果起到关键影响因素的特征,去掉不重要的信息和多余信息,理论不详述了,参考:http://sklearn.lzjqsdd.com/modules/feature_selection.html

本文用了ET的feature_importance这个特性做降维,将5000+维的数据降至300左右

4. 用ET算法(随机森林的变种,ExtraTreesClassifier)训练一个分类模型(三分类)

4.1 评价模型的指标选取

对于分类算法,我们首先想到的准确性 precision这个指标,但它对于样本不均衡的场景下是失效的。举个例子,我们有个二分类(成功和失败)场景,成功的占比为98%。这种样本直接输入训练模型,必定过拟合,模型会直接忽略失败的那类,将所有都预测为成功。此时成功率可达98%,但模型其实是无效的。那么应该用什么?

对于二分类,可用roc_auc_score,对于多分类,可用confusion_matrix和classification report

4.2 样本不均衡问题处理

本文用的例子,显然0和2的数量非常少,1的数量是大头。为了不对1这种类型产生过拟合,可对0和2这两类做过抽样处理。

常见的有两类算法:

(1)直接复制少数类样本

(2)SMOTE过抽样算法(细节略)

这里两种算法都用过,最终选了SMOTE,不过本文研究的数据上没有看出明显差别。

少数类的过抽样解决了大类的过拟合问题,同时也带来了小类的过拟合,不过这里的模型正好需要让小类过拟合,我们就是要把表现“极好”和“极坏”的部分找出来,表现平平的在异常检测时加入关注。过拟合这个问题,不用过于恐惧,反而可以利用。举个例子,“患病”和“不患病”这种分类场景,宁可将“患病”的检出率高一些。如下图这个分类报告,对于小类样本(0和2),我们需要利用recall高的特性,即把它找出来就好;而对于大类样本,我们需要precision高的特性,用于做异常检测。

4.3 模型参数选取

Sklearn有现成的GridSearchCV方法可用,可以看看不同参数组合下模型的效果。对于树类算法,常用的参数就是深度,特征个数;森林类算法加一个树个数。

Max_depth这个参数需要尤其注意,深度大了,容易过拟合,一般经验值在15以内。

4.4 模型训练好后,用测试数据预测,从中提取各个类别预测正确的和不正确的。 
例:

预测正确的部分:获取预测为0,2,实际也为0,2的样本标示;

预测错误的部分:获取预测为0和1,实际为2的样本标示(根据情况调节)

5. 输入决策树进行可视化展示,分别做业务规律挖掘和异常检测

这里DT算法仅用于展示,将不同类别的数据区分开,必要时仍然要设置参数,如min_samples_leaf, min_impurity_decrease,以突出关键信息。

还可以通过DecisionTreeClassifier的内置tree_对象将想要找的路径打出来

以下分别给出例子:

5.1 业务规律挖掘

视频点播场景,取0和2这两类预测正确的部分,输入DT,如下图,自动找出了业务潜在规律,并一一用大数据统计的方式验证通过,结论吻合。这个树的数据相对纯净,因为输入给它的数据可以理解为必然符合某种规律。

5.2. 异常检测

本文模型还在研究阶段,未用线上真实异常数据,而是手工在测试数据某个维度(或者组合)上制造异常来验证效果。

针对成功率,可以视容忍程度做二分类或者三分类。

二分类:取一个阈值,如99%,低于99%为2,异常,否则为0正常。缺点是如果某个维度上的成功率长期在99%以下,如98%,当它突然下跌时会被当做常态忽略掉,不会告警。

三分类:99%以上为0, 96~99% 为1,低于96%为2,这种方式会更灵活。 三种分类也分别对应其重要性。重点关注,普通关注,忽略。

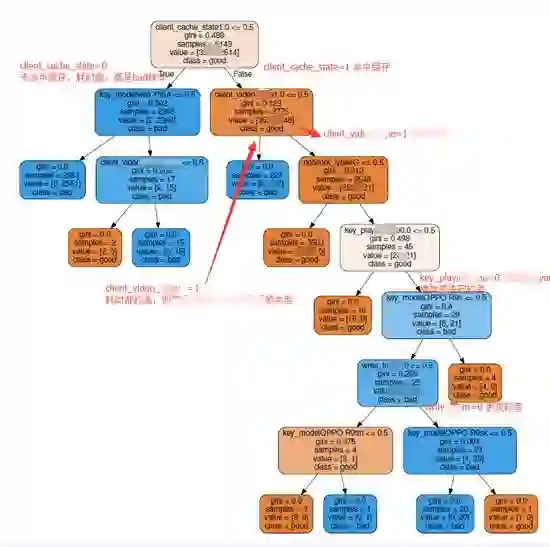
下图是一个二分类的例子(手工将平台为IPH和播放端为client的置为异常):

最后:这里只是一次小尝试,如果要平台化上线运转,还要很多因素要考虑,首要就是模型更新问题(定时更新?避免选取到异常发生时段?),这个将放在下阶段去尝试。

原文:https://cloud.tencent.com/community/article/477670

系统学习,进入全球人工智能学院

热门文章推荐

汤晓鸥教授:人工智能让天下没有难吹的牛!

英伟达发布全球首款人工智能全自动驾驶平台

未来 3~5 年内,哪个方向的机器学习人才最紧缺?

中科院步态识别技术:不看脸 50米内在人群中认出你!

厉害|黄仁勋狂怼CPU:摩尔定律已死 未来属于GPU!

干货|7步让你从零开始掌握Python机器学习!

华裔女科学家钱璐璐,发明仅20纳米的DNA机器人!

Geoffrey Hinton提出capsule 概念,推翻反向传播!

2017年7大最受欢迎的AI编程语言:Python第一!

重磅|中国首家人工智能技术学院在京揭牌开学!

登录查看更多
1

相关内容

在数据挖掘中,异常检测(英语:anomaly detection)对不符合预期模式或数据集中其他项目的项目、事件或观测值的识别。通常异常项目会转变成银行欺诈、结构缺陷、医疗问题、文本错误等类型的问题。异常也被称为离群值、新奇、噪声、偏差和例外。 特别是在检测滥用与网络入侵时,有趣性对象往往不是罕见对象,但却是超出预料的突发活动。这种模式不遵循通常统计定义中把异常点看作是罕见对象,于是许多异常检测方法(特别是无监督的方法)将对此类数据失效,除非进行了合适的聚集。相反,聚类分析算法可能可以检测出这些模式形成的微聚类。 有三大类异常检测方法。[1] 在假设数据集中大多数实例都是正常的前提下,无监督异常检测方法能通过寻找与其他数据最不匹配的实例来检测出未标记测试数据的异常。监督式异常检测方法需要一个已经被标记“正常”与“异常”的数据集,并涉及到训练分类器(与许多其他的统计分类问题的关键区别是异常检测的内在不均衡性)。半监督式异常检测方法根据一个给定的正常训练数据集创建一个表示正常行为的模型,然后检测由学习模型生成的测试实例的可能性。
【哈佛大学】机器学习的黑盒解释性,52页ppt
专知会员服务
172+阅读 · 2020年5月27日
【干货书】机器学习Python实战教程,366页pdf
专知会员服务
347+阅读 · 2020年3月17日
Sklearn 与 TensorFlow 机器学习实用指南,385页pdf
专知会员服务
131+阅读 · 2020年3月15日
【经典书】Python数据数据分析第二版,541页pdf
专知会员服务
199+阅读 · 2020年3月12日
【新书】傻瓜式入门深度学习,371页pdf
专知会员服务
194+阅读 · 2019年12月28日
【强化学习】深度强化学习初学者指南
专知会员服务
184+阅读 · 2019年12月14日
谷歌机器学习速成课程中文版pdf
专知会员服务
147+阅读 · 2019年12月4日
【机器学习课程】Google机器学习速成课程
专知会员服务
171+阅读 · 2019年12月2日
机器学习-我妈妈也能看懂的入门篇
深度学习世界
4+阅读 · 2018年5月16日
机器学习各种熵:从入门到全面掌握
AI研习社
10+阅读 · 2018年3月22日
限时领取|45讲人工智能与python入门课程
数据挖掘入门与实战
5+阅读 · 2018年2月4日
机器学习新手必看10大算法
深度学习世界
4+阅读 · 2018年2月1日
最适合机器学习新手的10种算法
论智
9+阅读 · 2018年1月23日
【机器学习】从零开始入门机器学习算法实践
产业智能官
10+阅读 · 2017年12月1日
新手|TensorFlow实现神经网络入门篇!
全球人工智能
9+阅读 · 2017年11月17日
如何用 3 个月零基础入门机器学习?
AI研习社
6+阅读 · 2017年9月27日
PaddlePaddle深度学习实战之新手入门
深度学习探索
5+阅读 · 2017年7月24日
Tutorial on NLP-Inspired Network Embedding
Arxiv
7+阅读 · 2019年10月16日
Augmentation for small object detection
Arxiv
13+阅读 · 2019年2月19日
A Probe into Understanding GAN and VAE models
Arxiv
9+阅读 · 2018年12月13日
Arxiv
5+阅读 · 2018年5月21日
Arxiv
9+阅读 · 2018年3月23日
Arxiv
4+阅读 · 2018年3月23日
VIP会员
最新内容
美陆军设想无人系统司令部
专知会员服务
2+阅读 · 今天13:45
【博士论文】已对齐人工智能系统的持久脆弱性
专知会员服务
0+阅读 · 今天13:52
扭曲还是编造?视频大语言模型幻觉研究综述
专知会员服务
0+阅读 · 今天13:41
《采用系统思维应对混合战争》125页
专知会员服务
2+阅读 · 今天12:47
战争机器学习:数据生态系统构建(155页)
专知会员服务
6+阅读 · 今天8:10
内省扩散语言模型
专知会员服务
6+阅读 · 4月14日
国外反无人机系统与技术动态
专知会员服务
4+阅读 · 4月14日
相关VIP内容
【哈佛大学】机器学习的黑盒解释性,52页ppt
专知会员服务
172+阅读 · 2020年5月27日
【干货书】机器学习Python实战教程,366页pdf
专知会员服务
347+阅读 · 2020年3月17日
Sklearn 与 TensorFlow 机器学习实用指南,385页pdf
专知会员服务
131+阅读 · 2020年3月15日
【经典书】Python数据数据分析第二版,541页pdf
专知会员服务
199+阅读 · 2020年3月12日
【新书】傻瓜式入门深度学习,371页pdf
专知会员服务
194+阅读 · 2019年12月28日
【强化学习】深度强化学习初学者指南
专知会员服务
184+阅读 · 2019年12月14日
谷歌机器学习速成课程中文版pdf
专知会员服务
147+阅读 · 2019年12月4日
【机器学习课程】Google机器学习速成课程
专知会员服务
171+阅读 · 2019年12月2日
相关资讯
机器学习-我妈妈也能看懂的入门篇
深度学习世界
4+阅读 · 2018年5月16日
机器学习各种熵:从入门到全面掌握
AI研习社
10+阅读 · 2018年3月22日
限时领取|45讲人工智能与python入门课程
数据挖掘入门与实战
5+阅读 · 2018年2月4日
机器学习新手必看10大算法
深度学习世界
4+阅读 · 2018年2月1日
最适合机器学习新手的10种算法
论智
9+阅读 · 2018年1月23日
【机器学习】从零开始入门机器学习算法实践
产业智能官
10+阅读 · 2017年12月1日
新手|TensorFlow实现神经网络入门篇!
全球人工智能
9+阅读 · 2017年11月17日
如何用 3 个月零基础入门机器学习?
AI研习社
6+阅读 · 2017年9月27日
PaddlePaddle深度学习实战之新手入门
深度学习探索
5+阅读 · 2017年7月24日
相关论文
Top
微信扫码咨询专知VIP会员