未来的电商,懂后台的产品经理到底多吃香?

2020 年 3 月 1 日 人人都是产品经理

电商行业发展到今天,也有20多年了。


淘宝、京东、亚马逊……这些网站我们基本都用过。即便是一个普通用户,也都大致清楚电商产品包括哪些内容。


许多刚入行的电商产品经理,都容易陷入表现层的工作,比如前端交互、功能布局的泥潭中。


但是,假设让你做一套完整的电商后台系统,默默的摸下胸口,真能接得住么?


恐怕大部分人的内心也是慌得一匹的,无从下手。


多数时候我们谈论电商产品也只是纸上谈兵而已,一旦实操时,就会陷入细节困境。


比如下图这个,设计砍价活动功能时,就会涉及到非常琐碎的细节逻辑:



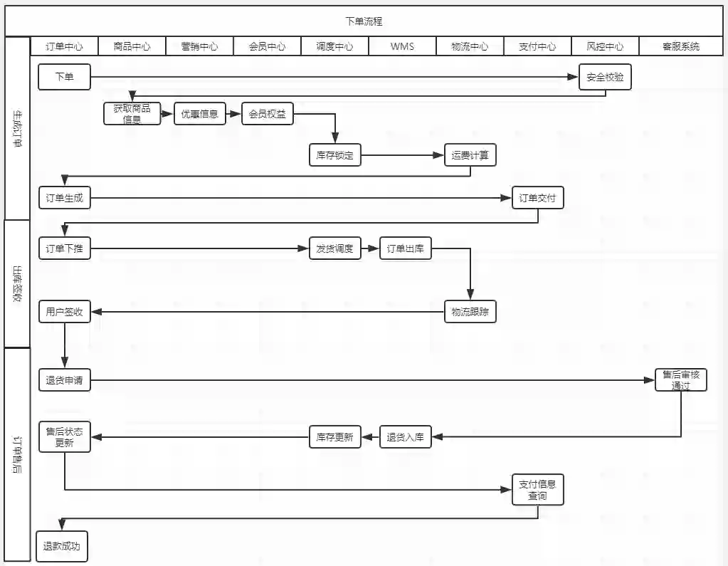
实际上,电商产品涉及到商家、用户、供应链等各个方面,业务流程链路长,功能模块多而且复杂。


能处理好这些大多数人看不见的问题,才是做好电商产品的核心前提。


不做“画图仔

从了解后台产品开始


Amy同学去年毕业之后,加入了一家电商公司。跟许多电商公司一样,优异的资源都在运营手中,运营拥有更多的话语权。


时间一长,Amy感觉自己变成了一个执行者、“画图仔”,越干越没劲。


后来,Leader让Amy去参加一次关于后台产品的内部业务交流。正是这次交流分享,让她对电商产品的业务逻辑有了全新的认识。


比如说,之前做订单模块的时候,很难看到这个订单在整条供应链体系、整条后台产品线处于什么位置,也不会去思考怎样设计这个订单,更有利于供应链、仓储环节的操作。


这次前辈给她梳理了整个订单流程中涉及到的模块,让她一下子豁然开朗了。



通过对后台产品设计的了解,她终于理解了自己工作的价值,也明白如何去把事情做得更好了。


为什么不少电商团队leader

是后台产品出身?


之前我们与阿里、京东等一线电商团队有过沟通,发现一个很有意思的事情:这些团队的leader,很多都有做后台产品的经历。


是巧合吗?其中一位大牛跟我们解释了这个事情:


众所周知,电商企业的核心竞争力在于供应链。


电商后台的一个重要作用,就是要解决供应链的信息化问题。


都说“起势靠增长,成败供应链”。如果想提高供应链效率,并降低订单、仓储、物流等各个环节流转中的成本,那必须有一个强大的后台来做支撑。


一个架构合理、具有良好拓展性的电商后台,能支撑业务的快速发展,不至于因为迭代速度和技术架构的问题拖后腿。


要知道,在激烈的市场竞争中,如果动作慢了可能就会死。


因此,熟悉多个后台模块设计的产品经理,企业在选人时当然会优先考虑。


后电商时代

懂后台的产品经理更吃香


进入互联网下半场,电商平台的获客成本也在不断增加。


据第三方统计,2018年阿里系的新客成本超过了300元,而京东甚至达到了1500元。


在这个背景下,拼多多仅用3年时间,就取得了3亿MAU的佳绩。市值甚至一度超越了京东,还引来阿里、京东、苏宁为首的传统电商发动“围剿”。


拼多多赖以成名的,就是通过社交渠道低成本获客的能力。而在这背后,是一套逻辑完备、架构合理、拓展性良好的后台产品体系。


一次典型的拼团活动中,会涉及到商品中心、促销系统、订单中心、库存系统、物流仓储等十几二十个环节,各种复杂的优惠规则和分享逻辑。


万一中途发生取消订单、退款等异常流程,在不同时间节点,处理库存的逻辑又会不一样……


但是如果我们清楚在这些流程中,会有哪些后台模块参与、都起到什么作用,各类数据如何流转,就不会在处理各种繁琐细节问题的时候,理不清头绪了。


可以说,电商后台产品是复杂程度最高的一类产品。


熟悉后台产品设计的产品经理,往往对业务、流程有自己独到的见解和思考。做后台产品时塑造的认知体系,会帮助他们思考问题时候,站的更高一些。



这也是在未来,具备后台设计能力的电商产品经理更吃香的原因。



电商产品新人的困惑

这套设计法则帮你解决


说实话,对于电商产品新人来说,如果没有自己动手完整地做过电商产品,想要能兼顾电商后台产品架构和产品设计的逻辑细节,是比较难的。


前端产品侧重展示和功能支持,目的本身就很明确。而且非常直观就可以看见,成熟的案例拿来就可以用。


而后台产品对大多数人来说都很陌生,市面上本身这块的专业资料也比较少。


而且后台产品往往和具体业务有强关联性,这意味着——即便你研究过别人的后台,也不一定能明白别人为什么要这样做,好处在哪里,只能靠猜和不断试错验证。


没有人能跟我们讲清楚后台“为什么要这样设计”,这是大多数电商产品新人都有的困惑。

这也是为什么我会推荐《电商产品后台设计全解析》这门课程给你的原因。


14个月前,我们找到了业内第一本电商后台专业书籍的作者@刘志远老师,经过漫长的沟通、准备和内容打磨后,终于推出了这门线上课程。



作为从0-1主导过多个电商产品的项目负责人,刘志远老师将在3周时间里,带你全面系统地梳理订单、促销、库存、物流等12个后台模块的业务逻辑和设计要点。


不仅会传授给你一套成熟的电商后台设计思路,更会告诉你如何从产品前端去倒推后台逻辑,实现举一反三快速学习的方法。


值得一提的是,这门课程的内容,不仅适合各个发展方向的电商产品经理,对非电商类后台产品设计也有不小的借鉴意义。 


因为电商产品的核心是交易,而绝大多数产品最终都逃不开商业化的问题。比如社交产品微博推出了付费问答,各大APP推出的积分商城,都属于电商产品的业务范畴。


这一次,我们也为各位读者准备了15个限额优惠名额,拼团报名立减130元!


👇扫码立即参团报名👇




马上报名


3月5日开课

购课即可开始学习

课程原价:599元

限时拼团特惠,参团报名仅

469元


普通会员8.8折报名,高级会员免费学习


👇如有疑问,扫码咨询👇


或添加小艾微信:qdxy666



👇 点击原文,立即优惠报名!

登录查看更多
0

相关内容

德勤:2020技术趋势报告,120页pdf
专知会员服务
194+阅读 · 2020年3月31日
专知会员服务
126+阅读 · 2020年3月26日
Python数据分析:过去、现在和未来,52页ppt
专知会员服务
103+阅读 · 2020年3月9日
《人工智能2020:落地挑战与应对 》56页pdf
专知会员服务
197+阅读 · 2020年3月8日
转岗产品经理,花了3个月都做不好需求工作
人人都是产品经理
10+阅读 · 2019年9月16日
阿里技术大牛:一份架构师成神路线图!
51CTO博客
31+阅读 · 2019年7月6日
每个架构师都应该培养业务思维
InfoQ
3+阅读 · 2019年4月21日
一张图理清电商后台产品模块,90%的电商类产品后台都适用
人人都是产品经理
9+阅读 · 2018年12月9日
AI产品经理从业指南
产品经理读书会
5+阅读 · 2018年8月11日
【智能零售】零售业的未来是让零售变得无界
产业智能官
3+阅读 · 2017年10月18日
你以为自己真的了解用户画像?其实猫腻可多了
THU数据派
8+阅读 · 2017年7月12日
Arxiv
6+阅读 · 2019年7月29日
Arxiv
5+阅读 · 2018年4月30日
Arxiv
16+阅读 · 2018年2月7日
VIP会员
最新内容
人工智能在战场行动中的演进及伊朗案例
专知会员服务
2+阅读 · 今天13:08
美AI公司Anthropic推出网络安全模型“Mythos”
专知会员服务
2+阅读 · 今天12:58
【博士论文】面向城市环境的可解释计算机视觉
专知会员服务
0+阅读 · 今天12:57
大语言模型的自改进机制:技术综述与未来展望
专知会员服务
0+阅读 · 今天12:50
《第四代军事特种作战部队选拔与评估》
专知会员服务
1+阅读 · 今天6:23
相关资讯
转岗产品经理,花了3个月都做不好需求工作
人人都是产品经理
10+阅读 · 2019年9月16日
阿里技术大牛:一份架构师成神路线图!
51CTO博客
31+阅读 · 2019年7月6日
每个架构师都应该培养业务思维
InfoQ
3+阅读 · 2019年4月21日
一张图理清电商后台产品模块,90%的电商类产品后台都适用
人人都是产品经理
9+阅读 · 2018年12月9日
AI产品经理从业指南
产品经理读书会
5+阅读 · 2018年8月11日
【智能零售】零售业的未来是让零售变得无界
产业智能官
3+阅读 · 2017年10月18日
你以为自己真的了解用户画像?其实猫腻可多了
THU数据派
8+阅读 · 2017年7月12日
Top
微信扫码咨询专知VIP会员