两会热议的养老问题,能否依靠智能化提升照护效率,市场还有三大痛点待解

2018 年 3 月 15 日 动脉网 李艳瑜

在今年的全国两会中,“养老”不出意外的再次成为热议话题之一。


在政府工作报告中,除了基本养老金的提高,还提出“积极应对人口老龄化,发展居家、社区和互助式养老,推进医养结合,提高养老院服务质量”等要求。


针对独居老人,如何提高养老服务的效率成为提升质量的关键,其中,智慧养老扮演着重要的角色。


近年来,针对智慧养老出台的政策份量重,目标宏大,在2017年2月发布的《智慧养老产业发展行动计划(2017-2020年)》中就指出:

 

到2020年,要基本形成覆盖全生命周期的智慧健康养老产业体系,建立100个以上智慧健康养老应用示范基地,培育100家以上具有示范引领作用的行业领军企业,打造一批智慧健康养老服务品牌。


健康管理、居家养老等智慧健康养老服务基本普及,智慧健康养老服务质量效率显著提升。


智慧健康养老产业发展环境不断完善,制定50项智慧健康养老产品和服务标准,信息安全保障能力大幅提升。

 

100个示范基地、100家领军企业、50项标准的目标对于身在其中的创业者来说,一切似乎有迹可循。


但政策归政策,搭上大数据和信息化快车的智慧养老,在现实中的落地情况究竟如何?智慧养老项目的可行性又有几成,为何在企业传出好消息时会出现如开头记者所提到的“负面评论”?


动脉网针对智慧养老项目的落地情况,采访了三位处于市场洪流中的创业者,以期离这个产业近一点,看看它到底发展得怎么样。

 

智慧养老是什么?


根据赛迪产业研究院《智慧健康养老白皮书》(以下简称“《白皮书》”)的概念,智慧健康养老是指融合应用健康医疗电子、物联网、云计算、大数据、移动互联网等信息技术和产品,采集人体体征、居家环境等数据,实现家庭、社区医疗机构、健康养老服务机构、专业医疗机构间的信息互联互通和分析处理,提供智能化、个性化、多样化产品和服务,满足人民群众日益迫切的健康养老需求。

 

智慧健康养老产业是围绕智慧健康养老产品和服务开展的经济活动的集合,是在传统健康养老产业基础上,深度融合应用新一代信息技术孕育出的新兴产业形态,具有涉及领域广、产品形态丰富、跨界特征显著、用户粘性强、产业成长性高等特点。

 

根据《白皮书》中的分类显示,目前,市场中的智慧养老项目包括终端设备、软件产品和系统集成服务,应用服务主要包括老年人远程监护、慢性病管理、在线医疗、社区健康养老等。


 市场中的智慧养老应用服务内容(来源:《智慧养老产业发展白皮书》)

 

智慧养老的玩家


中国的养老结构是“9073”,即90%的老年人采取以家庭为基础的居家养老,7%的老年人依托社区的养老服务中心,获得日间照料;3%的老年人在养老机构养老。

 

保利房地产(集团)股份有限公司董事长宋广菊曾指出,目前企业在养老产业的发力点还集中在3%的养老机构,但在中国老年人对于传统家庭关怀以及情感需求的不可忽视因素下,“养老市场并不仅局限在3%的养老机构,居家养老和社区养老将是企业下一个掘金方向。”

 

在社区+居家的新型养老模式的推进中,科技界开始把“智慧”的元素融入到社区养老模式中。老年人不仅可以在社区和居家生活享受统养老院提供的养老服务,还可以享受到无边界的智慧养老服务。


目前,已形成的智慧健康养老发展模式主要包括基于互联网平台的智慧健康养老综合服务模式、智能居家养老模式、社区街道医养护一体化模式。

 

不同模式的代表性项目(来源:《智慧养老产业发展白皮书》)


针对居家养老的需求,一些企业已经借助数据库将健康档案建立与动态管理有机整合,以云端作为支撑服务的基础,除了满足老人最核心日常照料和健康方面的基本需求;还辅以远程救助、紧急预警、服务人员精准匹配等服务。

 

如纳塔力中国,隶属于三胞集团旗下,引入以色列先进的健康养老服务理念和运营模式,整合国内外医疗服务资源,为中国用户提供一站式智慧医养解决方案。其中包含四大服务体系:


第一,居家养老服务,通过自有的分布式呼叫中心和自主研发的CRM系统,为老人提供紧急求援、主动关爱、家政服务、电话医生以及导医导诊等服务。


第二,智能看护服务,引入以色列高科技智能看护系统—SmartCare,通过智能算法学习老人行为模式并进行大数据分析,为健康状况异常的老人提供自动报警服务。


第三,远程医疗服务,通过以色列医疗级硬件—ECG心电大手套使中国用户足不出户就能享受7*24小时远程心电监控服务。


第四,慢病管理服务,从医疗、生活、环境三方面,结合客户自身情况进行全方位慢病管理指导,降低并发症发病率,提高生活品质。


此外,纳塔力中国还在海南文昌开设西医诊所,用线上线下服务模式将国内外最好的医疗资源带给海南的老人们。


而亦伴(北京)信息技术有限公司的产品——e伴孝芯则是利用人体行为识别技术,提供针对空巢独居老年人的安全意外和异常行为的巡视。


目前针对空巢独居老人的巡视仍以人力为主,e伴孝芯实现了信息采集的无人化、实时化、智能化,从根本上改变了以往只能靠打电话、靠上门才能获悉信息的落后方式。


据万勇透露,与社区养老机构传统巡视方法相比可节约2/3的人力,并节省至少50%的成本。


基于过往两年智慧养老巡视积累的百亿条数据,e伴近期即将发布《2018中国老人生活行为图谱》。这也是国内养老巡视领域的第一份大数据报告,此图谱可以为居家养老服务的分析调研提供长效性、机制性的数据支撑。

 

由于智慧养老企业多从构建平台入手,客观上也导致了传统养老与智慧养老服务模式区别。


以下是动脉网记者列举的部分涉及智慧养老业务或服务的上市企业及初创企业。


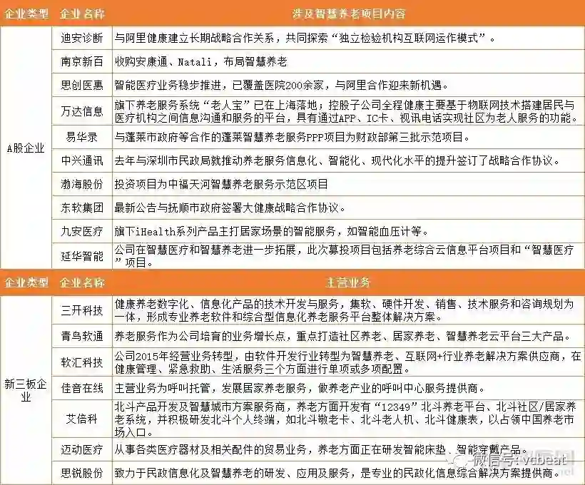
智慧养老A股及新三板企业


 部分智慧养老初创企业


根据和君咨询的分析,就市场中参与企业类型来看,有三类企业较为典型,分别是传统企业跨界进入、老牌IT企业扩展市场进入和初创型公司新进入。

 

如万达信息、南京新百等传统企业一般选择整合内部资源自建第三方智慧养老平台或通过孵化专业团队的方式切入智慧养老领域;

 

如青鸟软通、艾倍科等老牌高新企业则为了寻求新增长点和新兴市场,以本身的技术实力扩展客户范围,进入智慧养老行业;

 

初创型公司主要从一级市场和资本手中获得资金,在市场中探索成熟商业模式,以期复制扩张。


商业模式:C端推广难度大,B端成为圈地第一站


据纳塔力中国VP杜巍透露,目前公司的商业模式主要包括B2B和B2C两类,以B端为主,C端为辅。


主要原因是目前老人的消费观念还比较保守,即使有消费能力也更愿意花在自己下一代身上,所以C端市场的爆发会相对B端稍晚一些。

 

目前智能看护系统SmartCare的主要客户之一是高端老年公寓,老年公寓所有者希望通过引入SmartCare,以更高的运营效率和更低的运营成本发现潜在的安全隐患,使老人过上安全、温馨、高品质的乐龄生活。


此外,纳塔力中国已经与部分省份的民政局进行合作,深入社区为独居老人提供居家养老服务,全国已有10几个省份完成了相关服务的部署。


2016年3月,江苏常州市政府与纳塔力签订了远程心电医疗服务试点合作协议,该项目由纳塔力(Natali)中国负责具体运营。

 

纳塔力中国还与碧桂园、融创以及其他的一些房地产商进行合作打造养老地产,为其提供配套健康养老服务,其养老服务已经在上海、无锡、南京、文昌等城市完成布局。

 

而纳塔力中国的兄弟企业,同为三胞集团旗下智慧养老公司的安康通则是面向地方政府,走出了一条不同的路径。


目前,安康通已在北京、上海、江苏、山东、广西、海南、江西、天津、内蒙古、陕西、四川、重庆、云南、黑龙江等城市开展养老业务,全国覆盖老年人群超过1000万。


而纳塔力和竞争对手相比最大的优势就是可以依托这些安康通分公司广大的线下网点和服务团队,更好地为当地的老人提供快速、优质、贴心的养老服务。


与纳塔力重视B端的选择不同,e伴孝芯的路径更像是无奈之举,万勇说:“原来我们做C端,后来发现实际上根本不好做,推广成本很高,所以转向B端,现在我们做渠道才做了几个月,意向合同大概有千万。”

 

e伴的推广方式非常原始,靠“两条腿跑”,也就是陌生拜访。“北京16个区的民政局、老龄办、北京所有的街道办,所有的社区居委会,北京所有的居家养老服务运营商,我们都是靠两条腿跑。”

 

对于老年人可穿戴设备老人手表来说,Hiwatch创始人兼CEO吴庆的日子相对好过,据他透露,其公司的老人手表目前在市场中占据份额排名靠前,且正在探索“走出去”的路径,将Hiwatch推广到东南亚等地区。

 

在市场中,Hiwatch采用分销的模式进行销售,全年营收达6000万。且除了针对C端的产品外,吴庆还扩展了B端的业务,为承接政府工程的企业提供一体化的智慧养老解决方案。

 

他表示:“不管是智慧养老、互联网养老,其目的还是为了提高效率,减少成本,不管从软件硬件上来做,其实都有很多的市场机会。”

 

目前智慧养老的痛点是什么?


市场教育不足,对智慧养老概念模糊


随着智慧养老体系在家庭陪伴、老人陪护、社区居家养老、老年公寓及远程健康医疗等领域得到推广和应用,适老化智能产品正在逐渐被老人接受,但作为新兴业态,尚处于初级阶段,其培育发展仍然面临着诸多挑战。

 

目前,市场上很多智能化产品都需要互联网环境,而一些智慧养老科技产品脱离老人实际需求,功能繁杂不接地气,老人使用起来很不方便,这是很多适老高科技产品无法真正推广起来的原因, 许多老人家里没有网络条件,也缺乏操纵复杂智能系统的能力,产品的体验不好,导致有需求的老人得不到好的智慧养老服务。

 

此外,在互联网医疗兴起前的这一批65岁以上的老人,大多属于19世纪50年代以前的人,这一代的老人由于特殊的历史环境,经历过较为艰苦的生活,在生活方式上,存在“老人未富先老,舍不得消费,以及宁愿省吃俭用也要留给下一代”的传统观念,使得智慧养老产品一直未在市场中普及。

 

杜巍认为,目前的智慧养老正在经历一轮窗口期,在5-10年内可能爆发,届时消费结构的改变,以50后、60后为主体的老人,有更多的可支配资金,也就更愿意将钱花在自己身上。


或许,“老人自己花钱购买高端养老服务”的现象将越来越普遍。这也是为什么安康通和纳塔力中国在全国快速地跑马圈地提前布局的原因,杜巍表示:“快速占领全国养老市场,打造养老服务第一品牌是最关键的。”


而谈到市场教育,万勇认为在市场中推广的成本是最高的,“现在的问题是怎么告诉大家智慧养老是什么东西。”他说道,“市场教育的过程就像11年前乔布斯的苹果手机,智能手机出现时教育市场也教育得很累,苹果手机当时也没做起来,直到2009年的时候苹果手机才开始在市场中占有一席之地。”


产业协同推进机制尚未形成


智慧健康养老涉及领域诸多,包括信息技术产业领域、医疗领域、健康领域以及养老领域等。目前,各产业、机构间协同仍不完善。

 

如今,信息技术产品医疗准入、医疗数据和健康数据开放共享、医养护协调发展等尚未形成良性互动、利益合理分配的发展模式,健康养老机构在前期健康管理、慢病管理等方面与信息技术企业合作意愿不强。

 

吴庆认为,对于智慧养老,自己持乐观态度,但目前智慧养老行业最大的问题是智慧养老与养老服务之间,没有结合成一个整体的系统。


“所谓的‘医养结合’,养老跟医疗有割裂,大家对这个这个概念还不是很理解;同样,对于智慧养老,也存在这种现象,比如做检测设备的,跟做算法的、做健康养老服务的,没有完全融合在一起,是各做各的事。”

 

万勇则向记者表示,不管是智慧养老产品还是养老机构,本质都要落到“服务”上:“所有的设备只是服务业的一个工具而已。 如果说我有别的工具可以替代的话,可以换别的工具,但是我的本质不变,我的本质就是做养老巡视服务。”

 

可持续、可推广的成熟商业模式仍未建立


在国内,整个智慧养老产业还处在一个市场开拓阶段,大多数项目还没有很清晰的商业模式或盈利模式,仍需不断探索创新。

 

国内发达地区居家养老服务中心等医疗、养老机构目前多采用企业运营、政府埋单的运营模式,企业免费租用政府提供的房屋场地,智慧健康终端产品由财政以购买服务的方式免费发放给用户。

 

这造成医疗养老机构盈利模式的不可持续性,以及向国内地方财政欠发达地区推广时具有不可复制性。

 

因此,特别需要大的企业和资本牵头介入。这些企业需要具备在养老领域长期发展的战略,具备一定研发和市场风险承担的能力,同时具备较强的市场开发和公共服务资源整合能力。

 

养老产业的生存与发展最终得靠市场收入,如何进行资本运作、资源分配等,需要一个较为复杂的商业模式,以真正启动这个市场。

 

政策出台、资本试水,市场却只是“看起来很美”


据记者不完全统计,仅2017年,国家层面就有《智慧健康养老产业发展行动计划(2017-2020年)》、《关于开展智慧健康养老应用试点示范的通知》等通知出台,包括《关于新一代人工智能发展规划的通知》、《关于进一步扩大和升级信息消费持续释放内需潜力的指导意见》中也有关于鼓励智能产品适老化发展,鼓励开发面向老年人的健康管理类可穿戴设备的内容。

 

政策利好背景下,一些社会资本纷纷试水智慧养老模式。


3月,智能居家养老系统安心桥完成500万元的融资,投资方为云创世纪;9月,居家养老共享平台养你一辈子完成2000万元的融资,投资方为马蚁投资;迪安诊断与阿里健康建立长期战略合作关系,共同探索“智慧养老运作模式”,智慧养老项目如雨后春笋般涌现。

 

海尔、美的等传统家电巨头扎堆进入这片“蓝海”。海尔U-home智慧养老配套方案在北美小镇项目落地;TCL推出了老人手机“晚美”系列产品;美的携手安川进军智慧养老市场,计划明年推出医用康复型机器人。

 

虽然各大地产和险资的投入,使得市场上的大部分资金都集中在3%的机构养老中。但市场的需求影响供给,多数智慧养老的产品或服务,仍然瞄准了剩余97%的社区养老及居家养老市场。


其中,“政府买单的项目”对于创业企业而言,无异于是一个“香饽饽”。

 

现阶段获得政府大力扶持,地方政府纷纷搭建区域智慧养老平台,服务本地老人。


以武汉市为例,武汉市采用健康手环、监护设备等,对社区居家老年人的血压、血糖等生理参数和健康信息进行实时监测,实现在线及时管理和预警。与大医院医生实时互动,图文问诊,使老年人不出社区,即可享受优质的医疗服务。

 

谈及在发展中遇到的问题,杜巍认为,现在的智慧养老市场存在议价能力不足的现象,高端产品全面进入社区、居家环境需要更多时间。


虽然政府采购是很好的一种模式,但政府的出发点是维持当地老人基本需求,较难为高端养老服务买单,相应地压缩了企业的利润空间。


虽然各地服务模式搭建起来,但是据知情人士透露,智慧养老的试点,存在“政府搭台,企业唱戏,观众却不买单”的情况,除了少部分居家场景的产品及服务外,如日间照料中心、社区驿站等模式,并不被老人买账。北京市场中几家驿站,更是靠提供“老年餐来盈利”。

 

智慧养老并不能仅仅依靠政府搭建平台就万事大吉,智慧养老是一个体系工程,是一种生活方式,需要政府、养老机构、医疗卫生、家政服务分工协作才能真正运转起来。

 

与其他产业相比,智慧养老仍处于初级发展阶段,其主流市场呈现参与企业多、规模小、产品服务层次不齐的情况。

 

目前,智慧养老基本靠政府投入支持,但投入毕竟有限。政府给民营资本准入松绑,降低门槛,减少层层审批,制定养老服务机构税收减免等优惠政策,这样才能不断衍生新的市场机遇。

 

而再好的智慧养老产品,没有使用者,也将成为“空中楼阁”。 


文|李艳瑜

微信|halapotato

添加时请注明:姓名-公司-职位

后台发送关键词即可获得相关好文

网站、公众号等转载请联系授权


近期推荐

 去中心化是最大的障碍?医院CIO们眼中的医疗区块链是这样的

 马云再出手!爱康国宾私有化之路尘埃落定,阿里将如何打造医疗生态帝国?

 人口指数与医疗健康产业调研:新生儿将大幅下降,孕产、养老、商保领域迎来拐点

声明:动脉网所刊载内容之知识产权为动脉网及相关权利人专属所有或持有。文中出现的采访数据均由受访者提供并确认。未经许可,禁止进行转载、摘编、复制及建立镜像等任何使用。

登录查看更多
1

相关内容

健康是指一个人在身体、精神和社会等方面都处于良好的状态。 健康包括两个方面的内容:

一是主要脏器无疾病,身体形态发育良好,体形均匀,人体各系统具有良好的生理功能,有较强的身体活动能力和劳动能力,这是对健康最基本的要求;

二是对疾病的抵抗能力较强,能够适应环境变化,各种生理刺激以及致病因素对身体的作用。传统的健康观是“无病即健康”,现代人的健康观是整体健康,世界卫生组织提出“健康不仅是躯体没有疾病,还要具备心理健康、社会适应良好和有道德”。因此,现代人的健康内容包括:躯体健康、心理健康、心灵健康、社会健康、智力健康、道德健康、环境健康等。健康是人的基本权利。健康是人生的第一财富。
新时期我国信息技术产业的发展
专知会员服务
71+阅读 · 2020年1月18日
电力人工智能发展报告,33页ppt
专知会员服务
135+阅读 · 2019年12月25日
【德勤】中国人工智能产业白皮书,68页pdf
专知会员服务
312+阅读 · 2019年12月23日
2019中国硬科技发展白皮书 193页
专知会员服务
86+阅读 · 2019年12月13日
【大数据白皮书 2019】中国信息通信研究院
专知会员服务
138+阅读 · 2019年12月12日
2019年人工智能行业现状与发展趋势报告,52页ppt
专知会员服务
124+阅读 · 2019年10月10日
【数字化】制造业数字化转型的实战路线图
产业智能官
40+阅读 · 2019年9月10日
解读《中国新一代人工智能发展报告2019》
走向智能论坛
32+阅读 · 2019年6月5日
2019中国养老产业发展剖析与发展趋势分析报告
行业研究报告
8+阅读 · 2019年5月18日
2019 GAITC 专题论坛之十二丨智慧交通--智慧城市的核心动脉
中国人工智能学会
7+阅读 · 2019年5月6日
天津市智能交通专项行动计划
智能交通技术
8+阅读 · 2018年1月18日
中国平安股价持续大涨背后
凤凰财经
5+阅读 · 2017年9月13日
Mesh R-CNN
Arxiv
4+阅读 · 2019年6月6日
CoCoNet: A Collaborative Convolutional Network
Arxiv
6+阅读 · 2019年1月28日
UPSNet: A Unified Panoptic Segmentation Network
Arxiv
4+阅读 · 2019年1月12日
Auto-Context R-CNN
Arxiv
4+阅读 · 2018年7月8日
Arxiv
7+阅读 · 2018年1月24日
VIP会员
最新内容
BES:让语言模型通过双向进化搜索自我改进
专知会员服务
0+阅读 · 今天16:48
以色列-美国-伊朗战争中的无人机:关键要点
专知会员服务
3+阅读 · 今天14:04
《Palantir任务保障性软件安全标准(MA-S2)》
专知会员服务
6+阅读 · 今天13:49
基于声学的无人机检测技术综述
专知会员服务
5+阅读 · 今天13:37
《当代混合战争分析框架:俄乌战争经验教训》
专知会员服务
5+阅读 · 今天13:11
战略前沿人工智能的再思考(中文)
专知会员服务
7+阅读 · 5月29日
《量化地基防空系统间接效应的博弈论方法》
专知会员服务
5+阅读 · 5月29日
相关VIP内容
新时期我国信息技术产业的发展
专知会员服务
71+阅读 · 2020年1月18日
电力人工智能发展报告,33页ppt
专知会员服务
135+阅读 · 2019年12月25日
【德勤】中国人工智能产业白皮书,68页pdf
专知会员服务
312+阅读 · 2019年12月23日
2019中国硬科技发展白皮书 193页
专知会员服务
86+阅读 · 2019年12月13日
【大数据白皮书 2019】中国信息通信研究院
专知会员服务
138+阅读 · 2019年12月12日
2019年人工智能行业现状与发展趋势报告,52页ppt
专知会员服务
124+阅读 · 2019年10月10日
相关论文
Mesh R-CNN
Arxiv
4+阅读 · 2019年6月6日
CoCoNet: A Collaborative Convolutional Network
Arxiv
6+阅读 · 2019年1月28日
UPSNet: A Unified Panoptic Segmentation Network
Arxiv
4+阅读 · 2019年1月12日
Auto-Context R-CNN
Arxiv
4+阅读 · 2018年7月8日
Arxiv
7+阅读 · 2018年1月24日
Top
微信扫码咨询专知VIP会员