GTC18 | DLI主题培训课程抢鲜看:解锁计算机视觉新技能

2018 年 8 月 30 日 英伟达NVIDIA中国


年度AI盛会GTC CHINA 2018(GPU技术大会)即将于2018年11月20 - 22日在苏州金鸡湖国际会议中心启幕。NVIDIA深度学习学院(DLI)将一如既往地为中国开发者们带来精心打造的深度学习实操培训。


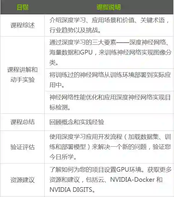
本期将为大家介绍将于11月20日并行开展的六大主题培训之一: 深度学习基础——计算机视觉

您将通过训练神经网络和利用训练成果提升性能和能力,探索深度学习的基础原理。并有机会实践常规的深度学习工作流程,以及用数据、训练参数、网络结构和其他策略进行试验和部署您的神经网络来解决实际问题。


授课方式:讲师指导

预备知识:

框架:Caffe, DIGITS

应用领域:所有行业

课程时长:8小时



更多DLI精彩培训内容早知道

GTC CHINA 2018期间DLI培训日程总览


6场全天DLI主题培训

13场DLI迷你培训

全天开放的DLI自主培训实验室

多行业多应用课程(汽车、游戏、医疗、金融、游戏娱乐等)


11月20日

DLI主题培训



11月21日

DLI迷你培训



11月22日

DLI迷你培训




以上课程内容可能根据实际进行微调,以开课前最终公布的课表为准,敬请持续关注更新。


点击“阅读原文”,抢先注册GTC CHINA 2018 DLI培训!


如有疑问,敬请咨询:

[email protected]



登录查看更多
0

相关内容

计算机视觉是一门研究如何使机器“看”的科学,更进一步的说,就是是指用摄影机和电脑代替人眼对目标进行识别、跟踪和测量等机器视觉,并进一步做图形处理,使电脑处理成为更适合人眼观察或传送给仪器检测的图像。作为一个科学学科,计算机视觉研究相关的理论和技术,试图建立能够从图像或者多维数据中获取‘信息’的人工智能系统。

知识荟萃

精品入门和进阶教程、论文和代码整理等

更多

查看相关VIP内容、论文、资讯等
AAAI2020接受论文列表,1591篇论文目录全集
专知会员服务
100+阅读 · 2020年1月12日
专知会员服务
119+阅读 · 2019年12月24日
谷歌机器学习速成课程中文版pdf
专知会员服务
147+阅读 · 2019年12月4日
【课程】伯克利2019全栈深度学习课程(附下载)
专知会员服务
57+阅读 · 2019年10月29日
TensorFlow 2.0 学习资源汇总
专知会员服务
67+阅读 · 2019年10月9日
DLI精选课程 | 用 CUDA C/C++ 优化 GPU 显存(内文有礼)
英伟达NVIDIA中国
8+阅读 · 2019年5月10日
DLI精选课程 | 用TensorRT实现视频分析部署(内文有礼)
英伟达NVIDIA中国
11+阅读 · 2019年4月26日
DLI 精选课程 | 用TensorRT 优化和部署TensorFlow模型
英伟达NVIDIA中国
6+阅读 · 2019年3月8日
计算机视觉概述和深度学习简介 | 公开课
AI研习社
7+阅读 · 2017年12月5日
吴恩达计算机视觉:12堂课学习心得
AI前线
87+阅读 · 2017年12月1日
老铁,邀请你来免费学习人工智能!!!
算法与数学之美
3+阅读 · 2017年11月13日
Augmentation for small object detection
Arxiv
13+阅读 · 2019年2月19日
Arxiv
7+阅读 · 2018年12月10日
Arxiv
6+阅读 · 2018年1月14日
VIP会员
最新内容
人工智能在战场行动中的演进及伊朗案例
专知会员服务
4+阅读 · 4月18日
美AI公司Anthropic推出网络安全模型“Mythos”
专知会员服务
2+阅读 · 4月18日
【博士论文】面向城市环境的可解释计算机视觉
大语言模型的自改进机制:技术综述与未来展望
《第四代军事特种作战部队选拔与评估》
专知会员服务
1+阅读 · 4月18日
相关VIP内容
AAAI2020接受论文列表,1591篇论文目录全集
专知会员服务
100+阅读 · 2020年1月12日
专知会员服务
119+阅读 · 2019年12月24日
谷歌机器学习速成课程中文版pdf
专知会员服务
147+阅读 · 2019年12月4日
【课程】伯克利2019全栈深度学习课程(附下载)
专知会员服务
57+阅读 · 2019年10月29日
TensorFlow 2.0 学习资源汇总
专知会员服务
67+阅读 · 2019年10月9日
相关资讯
DLI精选课程 | 用 CUDA C/C++ 优化 GPU 显存(内文有礼)
英伟达NVIDIA中国
8+阅读 · 2019年5月10日
DLI精选课程 | 用TensorRT实现视频分析部署(内文有礼)
英伟达NVIDIA中国
11+阅读 · 2019年4月26日
DLI 精选课程 | 用TensorRT 优化和部署TensorFlow模型
英伟达NVIDIA中国
6+阅读 · 2019年3月8日
计算机视觉概述和深度学习简介 | 公开课
AI研习社
7+阅读 · 2017年12月5日
吴恩达计算机视觉:12堂课学习心得
AI前线
87+阅读 · 2017年12月1日
老铁,邀请你来免费学习人工智能!!!
算法与数学之美
3+阅读 · 2017年11月13日
Top
微信扫码咨询专知VIP会员