光伏雪崩前夜:上游材料涨价5 倍,下游组件挣扎度日|焦点分析

2022 年 7 月 14 日 36氪


如果价格维持高位,中小组件厂商要么转型,要么倒闭,要么流血勉强为生。在这一次涨价浪潮中,他们不得不接受一次大清洗。


文| 袁斯来
编辑| 苏建勋
来源| 36碳(ID: carbon_36kr)

封面来源|IC photo

在涨价一年后,硅料价格仍然看不到降价的影子。下游电池龙头放出“整个行业都会出现剧烈的雪崩”的狠话,今年可能会成为现实。

整个产业链正在一个微妙的时刻。上游硅料厂商利润暴涨,下游叫苦连天。7月1日,一组主流光伏组件制造商的停产时间表流传于网络,其中包括大型公司隆基、晶澳等。

虽然公司很快辟谣,但不可否认下游厂商正遭受冲击。

上游却是另一幅图景。7月4日晚间,硅料龙头通威股份披露半年度业绩预告,预计2022年上半年归母净利润达到120亿元至125亿元,同比增长3倍以上。通威股份股价在7月5日创下新高,公司市值突破3000亿元。

包括通威在内的“硅料四大天王”,都得益于硅料涨价和需求旺盛给出了好看的财报。保利协鑫2021年毛利创下记录,达到73亿元,新特能源2021年归母净利润翻了6倍,大全能源今年第一季度归母净利润也翻了6倍以上。

但红利只属于一小部分上游和龙头公司。

“四大天王”赚钱到手软,身处下游组件、电站行业的公司却被挤压更严重。后者原本就处于白热化竞争中,硅料涨价让下游组件、电池厂难以支撑。

硅料已经从2021年初的6万元/吨,涨到现在29万元/吨,还看不到降价的迹象。硅料涨价固然很大原因在于“双碳”政策之下装机量增长,加上当前扩产还未到位,供需不平衡。然而今年也出现对上游囤货的质疑。

如果价格维持高位,中小组件厂商要么转型,要么倒闭,要么流血勉强为生。在这一次涨价浪潮中,他们不得不接受一次大清洗。当然,这和雪崩还有些距离。尘埃落定后,留给行业的也许是一批更优质的公司,也可能是一次衰退。

奇货可居

硅料价格涨了一年半,背后原因产业链不同环节的参与者各执一词。

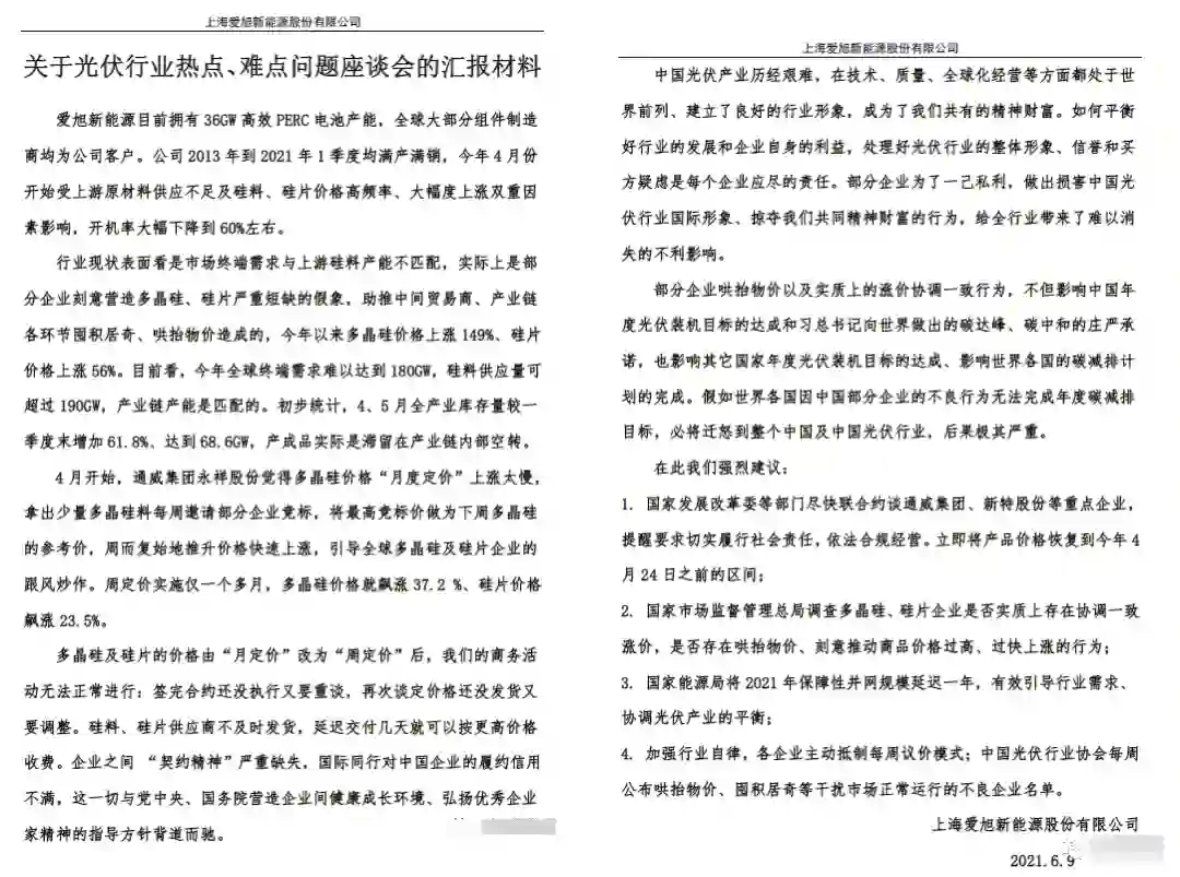
早在2021年6月10日,一份下游光伏电池大厂爱旭股份的一份非公开材料流传开来,在这封《关于光伏行业热点、难点问题座谈会的汇报材料》中,爱旭股份认为目前硅料供应达到190GW,但今年全球终端需求很难到达180GW,不存在产能不匹配的问题。他们认为硅料居高不下,是因为“部分企业可以营造多晶硅、硅片严重短缺的假象,助推中间贸易商、产业链各环节囤积居奇、哄抬物价。”

图片来自网络

他们点名“部分企业”中的一员,也就是通威集团。爱旭详细描述了通威认为“月度定价”上涨太慢,拿出少量硅料每周邀请企业竞标。多晶硅价格一周一刷新,一个月中涨了37.2%。他们的所有生产活动只能暂停。

如果真如爱旭所述,通威待价而沽,硅料其实在上游空转涨价,没有投入下游。

就在爱旭提交材料第二天,召开座谈会的光伏行业协会也发布了一则呼吁,号召从业者们抵制过度囤货、哄抬物价和投机行为。

通威股份很快给出回应,表示自己“没有出货给任何中间贸易商,也不存在哄抬价格、囤积居奇的情形。”至于价格,那是供求关系决定的。

如果只看理论数据,今年的确不存在供不应求。根据行业咨询公司PV InfoLink预测,今年全球组件需求起码会到223GW。通常1万吨多晶硅能产出3.5GW-4GW组件,所以需要55-63万吨多晶硅。

2021年,全球多晶硅产量为64.2万吨。一般市场供需比要大于1.2才算供需平衡,所以最后出现价格暴涨。如果今年产量和去年相同,的确会存在很大缺口。

去年开始,四家龙头硅料厂的产线陆续投产,包括保利协鑫2万吨级颗粒硅项目、大全能源3.5万吨多晶硅项目、通威10.1万吨产能爬坡。这已经能带来近80万吨硅料。亚洲硅业、东方希望也陆续在今年投入新产能。

不过,需要考虑到新建产线从投产到爬坡需要半年,产能可能到三、四季度才能完全释放。加上疫情反复,物流也影响到货量,的确在今年一二季度还会出现短缺。

这种微妙的平衡下,很难找到明确的归罪方。供应不足客观存在,但价格上涨如此之快,多少也有恐慌情绪越来越浓烈的助推。爱旭之后,也并没有更多公司出面指责通威等硅料厂商,不过他们身处旋涡中心,自然成为最大的靶子。

受伤者

爱旭股份并非完美受害者。

下游都为硅料涨价叫苦。但爱旭股份之所以在涨价后业绩难看,也是为其扩张太激进买单。

爱旭2020年到2021年公布了超过80GW的新项目,投资超过400亿元。上游材料价格上涨,对爱旭这样扩张中的公司自然伤害加倍。

爱旭承受的主要是上游硅料、硅片企业压力,而更受冲击的是处于爱旭股份下游的组件厂商。

这些厂商长期处于两头挤压中。承担材料涨价同时,要承受国家发电平价上网政策约束,在整个产业链中向来毛利偏低。

组件厂可以分为三类,自己既做硅片、也做组件的龙头,如隆基、晶科能源,组件业务为主,硅料、硅片业务还未成规模的大公司,如东方日升、天合光能,以及众多只有组件业务的中小规模厂商。

隆基、晶科能源等并没有伤筋动骨,他们早已锁定了硅料长单,自己也会调高硅片价格,对冲组件部分业务的风险。

东方日升、天合光能这样的公司虽然毛利会因此降低,但因为可以卖系统,也有电站业务,客源相对稳定,其实排产并没有太大变化。

真正遭殃的是中小组件厂及下游零散电站集成商。他们不可能有能力和资金提前锁定上游硅片,只能被动迎接冲击。“下游很痛苦。”一位电站集成商告诉36氪,他们只能想办法转型做BIPV、光储一体机。或者干脆“撂了”。

这其实是个危险的信号。爱旭股份预料的雪崩虽然没有在去年发生,但并不意味着今年危机不会出现。

硅料扩产在2021年还没有完成,因此的确去年有很大的供应问题。但今年三四季度,硅料产能充裕,中小厂商纷纷停工、减产,硅料会出现过剩的风险。爱旭股份陈刚略显夸张的说法今年可能会成为现实。“整个行业都会出现剧烈的雪崩。”

产业链的确处于混乱中。爱旭2021年提到商务活动无法进行,刚谈完的生意还没执行又要根据新价格重谈,之前的合同成为废纸。在涨价一年后,今年7月,证券日报采访光伏电站开发企业时,这一现象还在继续发生。硅料价格上涨,组件供应端频繁违约、毁约。

很多人其实记得十多年前那次硅料涨价到暴跌的惊心。因为欧美光伏行业红火,硅料从2006年27美元/公斤一度涨到500美元/公斤。2008年,金融危机袭来,光伏补贴取消,需求暴跌,硅料价格一泻千里,曾经在高峰期疯狂扩张、锁单的无锡尚德破产。

当然,目前我国硅料已经国产化,不需要从海外进口,受国外价格波动小。加之政策红利,无论国内还是国外光伏行业都在黄金期,能消化足够多的产能。这一次硅料上涨后,不会重复过去的一地鸡毛。

可仍然不能忽视不安因素,欧美经济再次出现衰退迹象,2021年我国内光伏建设其实并没有达到市场预期,2022年疫情反复又增加不确定性。需求仍不明确,第四季度硅料产能完全释放后,市场或许会遭遇激烈动荡。 

36氪旗下公众号

真诚推荐你关注



来个“分享、点赞、在看”👇
光伏雪崩前夜
登录查看更多
0

相关内容

《工业领域碳达峰实施方案》,25页pdf
专知会员服务
24+阅读 · 2022年8月15日
2022中国工业机器人市场研究报告,61页ppt
专知会员服务
57+阅读 · 2022年7月24日
2022年中国集成电路行业研究报告
专知会员服务
69+阅读 · 2022年6月22日
2021年中国出行行业数智化研究报告(附下载)
专知会员服务
40+阅读 · 2021年11月27日
2021年中国人工智能市场发展现状
专知会员服务
125+阅读 · 2021年10月29日
专知会员服务
43+阅读 · 2021年10月8日
专知会员服务
16+阅读 · 2021年9月29日
2021中国工业视觉行业研究报告
专知会员服务
55+阅读 · 2021年9月22日
2021年中国人工智能在零售领域应用行业短报告,30页pdf
专知会员服务
70+阅读 · 2021年4月22日
国家自然科学基金
0+阅读 · 2014年12月31日
国家自然科学基金
0+阅读 · 2014年12月31日
国家自然科学基金
0+阅读 · 2013年12月31日
国家自然科学基金
1+阅读 · 2012年12月31日
国家自然科学基金
0+阅读 · 2012年12月31日
国家自然科学基金
0+阅读 · 2011年12月31日
国家自然科学基金
0+阅读 · 2009年12月31日
国家自然科学基金
0+阅读 · 2009年12月31日
Simplicial Convolutional Filters
Arxiv
0+阅读 · 2022年9月14日
Arxiv
0+阅读 · 2022年9月8日
已删除
Arxiv
33+阅读 · 2020年3月23日
Arxiv
15+阅读 · 2018年6月23日
VIP会员
最新内容
BES:让语言模型通过双向进化搜索自我改进
专知会员服务
3+阅读 · 5月30日
以色列-美国-伊朗战争中的无人机:关键要点
专知会员服务
4+阅读 · 5月30日
《Palantir任务保障性软件安全标准(MA-S2)》
专知会员服务
10+阅读 · 5月30日
基于声学的无人机检测技术综述
专知会员服务
7+阅读 · 5月30日
《当代混合战争分析框架:俄乌战争经验教训》
战略前沿人工智能的再思考(中文)
专知会员服务
8+阅读 · 5月29日
《量化地基防空系统间接效应的博弈论方法》
专知会员服务
6+阅读 · 5月29日
相关VIP内容
《工业领域碳达峰实施方案》,25页pdf
专知会员服务
24+阅读 · 2022年8月15日
2022中国工业机器人市场研究报告,61页ppt
专知会员服务
57+阅读 · 2022年7月24日
2022年中国集成电路行业研究报告
专知会员服务
69+阅读 · 2022年6月22日
2021年中国出行行业数智化研究报告(附下载)
专知会员服务
40+阅读 · 2021年11月27日
2021年中国人工智能市场发展现状
专知会员服务
125+阅读 · 2021年10月29日
专知会员服务
43+阅读 · 2021年10月8日
专知会员服务
16+阅读 · 2021年9月29日
2021中国工业视觉行业研究报告
专知会员服务
55+阅读 · 2021年9月22日
2021年中国人工智能在零售领域应用行业短报告,30页pdf
专知会员服务
70+阅读 · 2021年4月22日
相关基金
国家自然科学基金
0+阅读 · 2014年12月31日
国家自然科学基金
0+阅读 · 2014年12月31日
国家自然科学基金
0+阅读 · 2013年12月31日
国家自然科学基金
1+阅读 · 2012年12月31日
国家自然科学基金
0+阅读 · 2012年12月31日
国家自然科学基金
0+阅读 · 2011年12月31日
国家自然科学基金
0+阅读 · 2009年12月31日
国家自然科学基金
0+阅读 · 2009年12月31日
Top
微信扫码咨询专知VIP会员