揭秘克隆猴诞生:灵长类动物的克隆难度为何这么大

2018 年 1 月 25 日 腾讯科技 叶水送、吕浩然

点击上方“腾讯科技”,选择“置顶公众号”

关键时刻,第一时间送达



来源 / 知识分子(ID:The-Intellectual)

文 / 叶水送、吕浩然

欢迎下载腾讯新闻客户端,关注科技页卡,查看更多科技热点新闻


“这项成果将不仅为动物研究带来革命性的变化,还会促进人类疾病治疗新方案的开发。”

——《细胞》杂志主编Emilie Marcus


1997年,科学领域发生了一件大事,它既引起了科学家群体的广泛关注,同时又成为街谈巷议的话题,这就是克隆羊“多莉”的诞生。20多年过去了,科学家利用体细胞核移植技术(SCNT)克隆出了许多其他哺乳动物,如猪、牛、羊、猫、狗等。


事实上,这期间也有很多学者曾尝试克隆与人类更加接近的非人灵长类动物。1999年,俄勒冈国立灵长类研究中心Gerald Schatten教授成功地用胚胎分裂的方式克隆出一只恒河猴,但由于并未运用体细胞核移植技术,所以并未引起广泛关注。除此之外,俄勒冈美国国家灵长类中心Shoukhrat Mitalipov教授、匹兹堡大学Calvin Simerly等人也尝试用体细胞核移植技术克隆非人灵长类动物,均未成功。


近日,这一难题被来自中国科学院上海神经科学研究所的科学家攻克,他们率先利用体细胞核移植技术克隆出两只猕猴,完成这一实验的是以中国科学院神经科学研究所研究员孙强及和博士后刘真为主的团队。


体细胞核移植技术(SCNT)克隆出猕猴,图片来自Cell


非人灵长类体细胞克隆历史,图片来源:孙强


1月25日,《细胞》(Cell)杂志不同寻常地提前公布了这一重磅研究。


“这项成果将不仅为动物研究带来革命性的变化,还会促进人类疾病治疗新方案的开发。”《细胞》杂志主编Emilie Marcus告诉《知识分子》。


值得注意的是,该论文从投稿到接收不到1个月时间,足以显示《细胞》杂志编辑对该研究的重视。Marcus表示,“《细胞》杂志能有机会发表如此令人振奋的重要的研究成果,我们感到非常荣幸。我们一向致力于在保证每篇论文都经过严格、公正审核的前提下,向大众尽快地传播能拓展新领域、有显著意义的科研成果,这次也不例外。这篇论文的审稿人对论文的反馈,都非常迅速和肯定,再加上作者配合等因素,促成了这篇文章能在《细胞》杂志上快速发表。”


克隆猴的简易流程图,图片来自Cell


这两只克隆猴拥有一个意味深长的名字:“中中”和“华华”,象征着“中华”。目前,两只克隆猴出生时间分别为8周和6周,同普通的猴子一样,能正常地生长。


“中中”和“华华”是如何诞生的?


在成功克隆猴之前,研究人员尝试了不同的方法,均告失败。“但只有一种方法最终奏效”,孙强表示。同时他也指出,在克隆猴子的过程中,有四个关键性的节点:胚胎构建、卵细胞激活、核基因启动、着床后发育。如何攻克这四个节点对于研究人员来说也是极大地挑战。


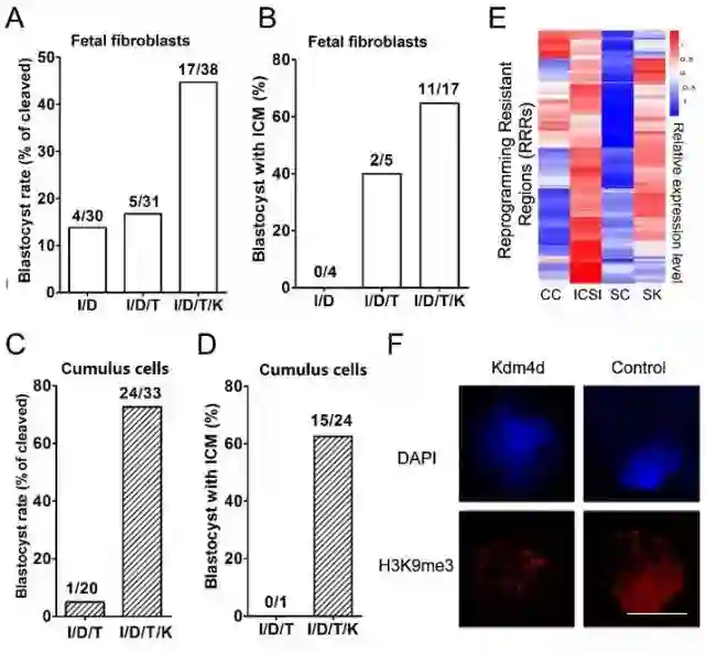
研究显示,已分化的猴细胞核对体细胞核移植技术有抗性,因此孙强与同事在细胞核转移后,引入表观遗传调节剂,打开或关闭抑制胚胎发育的基因。他们发现,当向融合细胞中注入去甲基化酶Kdm4d的mRNA,去除组蛋白甲基化修饰,并用组蛋白去乙酰化抑制剂TSA处理细胞时,能极大地改进滋养体发育和在代孕母猴中成功怀孕的比例。


两组实验中克隆猴囊胚的发育比较,图片来自Cell


在这项研究中,研究人员设计了两组实验:一组是利用胎儿纤维组织母细胞,作为融合细胞的细胞核来源,这些细胞来自流产幼猴的组织;另一组实验,利用成年猴子的卵丘细胞作为融合细胞的细胞核来源。


两组实验怀孕及胎儿成功发育的比例,图片来自Cell


两组实验取得了不同的结果:在第一组实验中,21只代孕母猴中的6只成功怀孕,最终生下了2只健康的猴子,它们就是“中中”和“华华”;另一组研究,42只代孕母猴中有22只成功怀孕,最后也有两只猴子出生,可惜的是,它们短暂存活后死亡。


“Tetra”猴的克隆技术简图,图片来自crystalinks.com


早在1999年,就有科学家克隆出了灵长类动物,这是一只名为“Tetra”的克隆猴,只不过它的诞生是通过胚胎分裂的方法,即胚胎发育到8细胞时,人为地被分为2个4细胞的胚胎,再分别发育,该方法并非使用常规的动物克隆技术体细胞核移植进行,因此无论从科学意义还是实用性上,都比较受限。


但是,此次神经所的工作系通过体细胞核移植技术克隆猴子,难度更大。为建立体细胞核移植技术的流程,快速以及精准地从卵细胞中取出细胞核,并促使体细胞与去核的卵母细胞融合,论文的第一作者刘真博士花了3年时间练习以及优化该流程。最终在表观因子的刺激下,重新激活被抑制的基因,大大提高了胚胎发育的效率和代孕母猴成功怀孕的比例。


“体细胞核移植技术流程非常关键,操作越快,卵细胞受损就会越小,刘博士在这方面做的很出色。”中科院神经研究所所长、论文的合作者蒲慕明表示,“刘真可能在10秒之内对卵母细胞进行细胞去核操作,在15秒之内将体细胞注入到卵母细胞当中。这需要很长的练习,并非每个人都能精准且快速地操作去核、细胞融合,流程的优化极大地帮助了我们。”


灵长类动物的克隆难度为何这么大


截至目前,已经有23种哺乳动物通过体细胞核移植的方法被成功克隆,它们有的作为动物模型用在科研中,有的则作为人类潜在的器官供体来源(例如克隆猪)。越接近于人类,动物模型应用的价值越大,与此同时克隆的难度也越大。


为何灵长类动物的克隆会更难?江苏省异种移植重点实验室主任、“千人计划”学者戴一凡表示,“不同物种之间卵子成熟、胚胎发育条件都不一样,灵长类取卵的成本很高,不能做很多试验摸条件。”他同时表示,“只要测试很多不同的条件或找到最佳条件,克隆猴的出现也是迟早的事。”戴一凡正在研究克隆猪作为异体器官供体来源,他此前在PPL治疗公司(PPLTherapeutics)工作,该公司拥有非常辉煌的过往,曾资助多莉羊的克隆实验,并与英国爱丁堡Roslin研究所共同克隆出多莉羊。


考虑到第一头克隆羊“多莉”的寿命仅有7年,一个显而易见的问题是:利用体细胞核移植技术克隆的动物,寿命是否会减少?对此戴一凡表示:“克隆对动物的寿命应该没有影响,多莉羊是因为感染了病毒而安乐死的,不是因为衰老而死。”


“中中”和“华华”的问世有哪些意义


谈到此次“中中”“华华”问世的意义,蒲慕明表示:“体细胞克隆猴的成功将推动中国率先发展出基于非人灵长类疾病动物模型的全新医药研发产业链,促进针对阿尔茨海默病、自闭症等脑疾病,以及免疫缺陷、肿瘤、代谢性疾病的新药研发进程,同时也让中国成为世界脑科学人才的汇聚高地。”


理想的动物模型是人类探究疾病、进行基础医学试验的重要工具。一直以来,科学家孜孜不倦地追求理想的动物模型,尤其是对灵长类动物模型的构建。


“有关灵长类的很多研究问题,都可以通过这一技术构建的灵长类动物模型得到解答。”孙强表示,“通过克隆技术,我们可以生产出遗传背景一致的猴子,可以用在大脑疾病、癌症、免疫甚至代谢类疾病研究方面,亦可以帮助我们在药物临床前试验中,检测其有效性。”


同济大学医学院教授、“千人计划”学者孙毅亦表示,“长远来看,灵长类动物做疾病模型优势巨大,目前很多疾病的分析方法还没有完全在灵长类模型上成熟应用,不过这也是时间和经费的问题。研究灵长类和研究人类有很多相似性,由于能收割猴的组织直接分析,从而会协助和建立无创或微创方法用于临床,意义重大。”2017年,孙毅同昆明理工大学季维智院士、陈永昌教授合作,在《细胞》杂志发表利用TALEN技术,构建瑞特综合征(Rett syndrome,RTT)的食蟹猴模型。


目前,灵长类动物模型的构建的有哪些?克隆的方式有优势吗?“灵长类动物模型有多种,对于遗传性疾病,就需要进行基因编辑。目前,有通过病毒载体的方法用于受精卵或直接在体特异性地干预,也有通过对受精卵做TALEN 、CRISPR/Cas9的基因编辑。”孙毅介绍说。她指出,“如果克隆猴的表观遗传特征和正常体外受精(IVF)的胚胎及出生后个体很相似,那么先在体细胞里做全方位的基因编辑和精细检测,然后通过核移植进一步得到所需的疾病模型,会很有优势。前提是克隆的表观遗传特征是正常的,否则就绕更大的弯路了。对克隆来说,最大的担心就是表观遗传的不正常。”


值得一提的是,此次实验严格地遵循美国国立卫生研究院(NIH)国际动物研究指导条例。但孙强和蒲慕明仍鼓励科学群体对动物研究的伦理问题进行深入讨论:非人灵长类动物克隆研究可接受的操作是什么、不可接受的操作是什么。“我们清晰地意识到,未来非人灵长类动物的研究,科学家应需严格地遵循当地的伦理准则。”蒲慕明表示。



登录查看更多
5

相关内容

多智能体深度强化学习的若干关键科学问题
专知会员服务
195+阅读 · 2020年5月24日
【ICMR2020】持续健康状态接口事件检索
专知会员服务
18+阅读 · 2020年4月18日
【WWW2020-微软】理解用户行为用于文档推荐
专知会员服务
36+阅读 · 2020年4月5日
Science:脂肪细胞外泌体对巨噬细胞发挥调节功能
外泌体之家
19+阅读 · 2019年3月7日
外泌体相比干细胞的优势是什么?
外泌体之家
43+阅读 · 2018年11月15日
人工神经网络是否模拟了人类大脑?
数说工作室
10+阅读 · 2017年7月19日
UNITER: Learning UNiversal Image-TExt Representations
Arxiv
23+阅读 · 2019年9月25日
Neural Architecture Optimization
Arxiv
8+阅读 · 2018年9月5日
Arxiv
3+阅读 · 2018年6月24日
Arxiv
4+阅读 · 2018年1月19日
Arxiv
5+阅读 · 2017年12月29日
VIP会员
最新内容
伊朗战争中的电子战
专知会员服务
2+阅读 · 46分钟前
大语言模型平台在国防情报应用中的对比
专知会员服务
3+阅读 · 今天3:12
美海军“超配项目”
专知会员服务
5+阅读 · 今天2:13
《美陆军条例:陆军指挥政策(2026版)》
专知会员服务
10+阅读 · 4月21日
《军用自主人工智能系统的治理与安全》
专知会员服务
7+阅读 · 4月21日
《系统簇式多域作战规划范畴论框架》
专知会员服务
10+阅读 · 4月20日
相关VIP内容
Top
微信扫码咨询专知VIP会员