民航局发布“通航简报”,无人机企业已达5513家

2019 年 7 月 7 日 无人机


近日,民航局运输司印发了《民航局通用航空“放管服”工作简报(2019年第1期)》,对2019年1-5月民航局通用航空“放管服”工作情况进行了通报。其中,2019年1-5月,全国通用航空企业456家,比2018年底净增34家;非经营性通用航空单位17家,比2018年底减少1家,运营通用航空器2562架,同比增长7.1%;全行业完成通用航空的飞行38.3万小时,同比增长12%。无人机企业5513家,比2018年底净增1137家;商用无人机67908架,比2018年底净增13800架;经营性飞行活动53387小时。江西赣州、陕西无人机物流配送试点工作正常开展,顺丰累计飞行了10249架次、4270小时、15.64万公里,运送货物6.09万单56.72吨;京东飞行247架次、59.4小时、993.7公里,配送快件3295单0.7209吨。

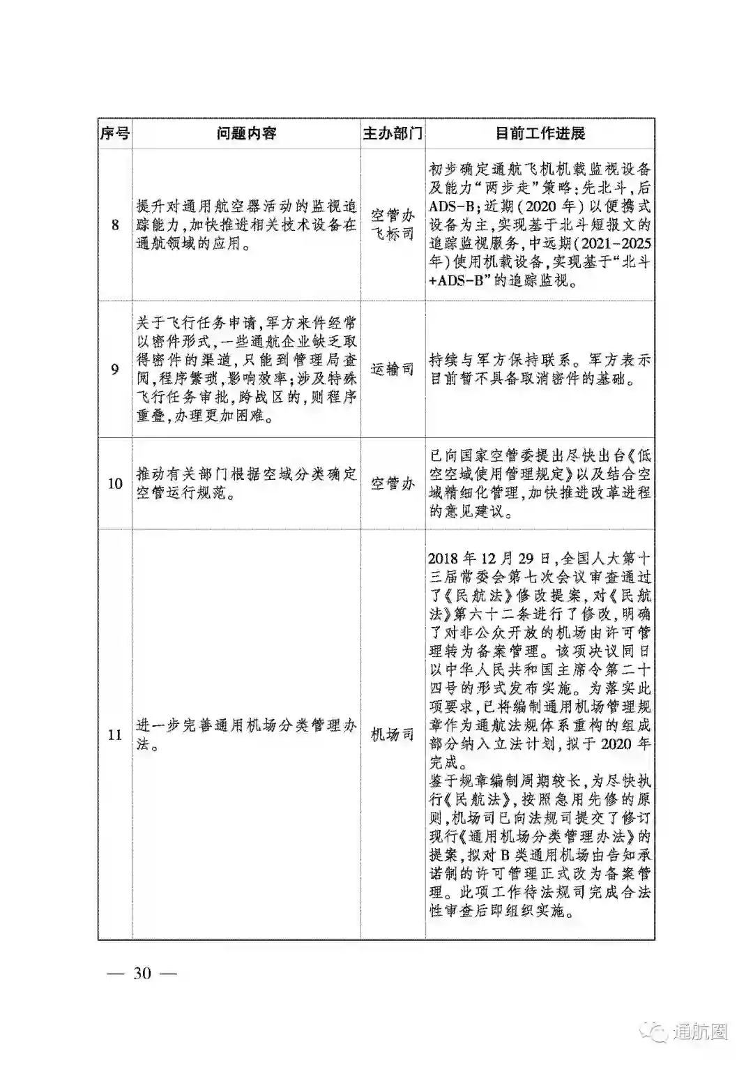
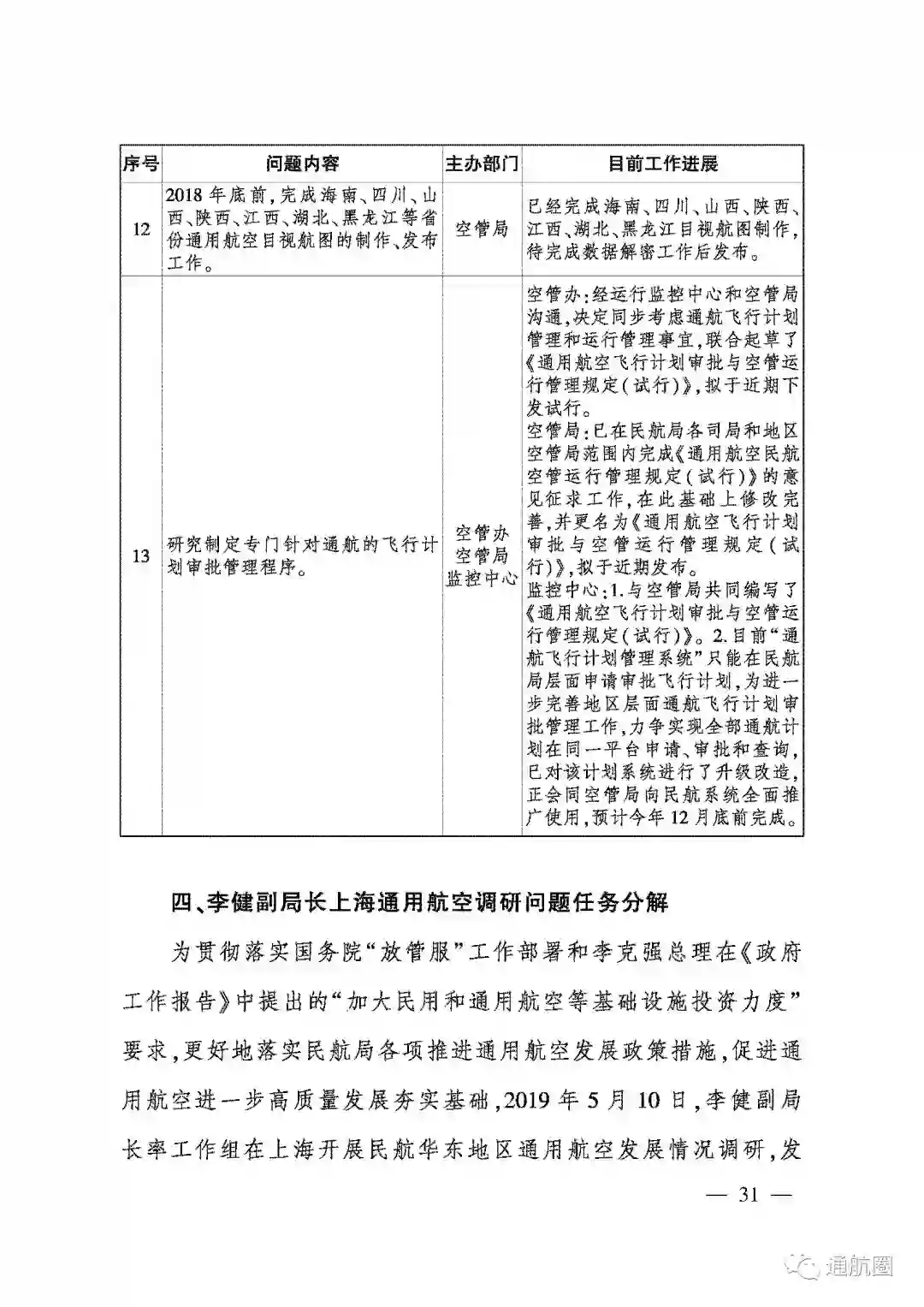
此外,简报还详细介绍了通用航空工作领 导小组各成员单位工作情况、13项由综合司移交运输司的重点督办事项进展情况、李健副局长上海通用航空调研问题任务分解,更多简报内容请见以下全文:







往期推荐阅读

往期热文(点击文章标题即可直接阅读)


登录查看更多
0

相关内容

不需要驾驶员登机驾驶的各式遥控飞行器。
阿里巴巴达摩院发布「2020十大科技趋势」
专知会员服务
108+阅读 · 2020年1月2日
【白皮书】“物联网+区块链”应用与发展白皮书-2019
专知会员服务
94+阅读 · 2019年11月13日
2019年人工智能行业现状与发展趋势报告,52页ppt
专知会员服务
124+阅读 · 2019年10月10日
重磅发布|《全球机器人报告2019》出炉!附全文下载
机器人大讲堂
7+阅读 · 2019年9月28日
【行业报告】2018年中国人工智能行业研究报告
互联网金融
5+阅读 · 2018年4月7日
智慧停车行业深度研究与分析报告
智能交通技术
4+阅读 · 2018年3月20日
权威发布:新一代人工智能发展白皮书(2017)
全球人工智能
12+阅读 · 2018年2月25日
《人工智能标准化白皮书(2018版)》发布|附下载
人工智能学家
18+阅读 · 2018年1月21日
【无人机】无人机的自主与智能控制
产业智能官
53+阅读 · 2017年11月27日
Generating Rationales in Visual Question Answering
Arxiv
5+阅读 · 2020年4月4日
Attend More Times for Image Captioning
Arxiv
6+阅读 · 2018年12月8日
VIP会员
最新内容
人工智能在战场行动中的演进及伊朗案例
专知会员服务
2+阅读 · 今天13:08
美AI公司Anthropic推出网络安全模型“Mythos”
专知会员服务
2+阅读 · 今天12:58
【博士论文】面向城市环境的可解释计算机视觉
专知会员服务
0+阅读 · 今天12:57
大语言模型的自改进机制:技术综述与未来展望
专知会员服务
0+阅读 · 今天12:50
《第四代军事特种作战部队选拔与评估》
专知会员服务
1+阅读 · 今天6:23
相关资讯
重磅发布|《全球机器人报告2019》出炉!附全文下载
机器人大讲堂
7+阅读 · 2019年9月28日
【行业报告】2018年中国人工智能行业研究报告
互联网金融
5+阅读 · 2018年4月7日
智慧停车行业深度研究与分析报告
智能交通技术
4+阅读 · 2018年3月20日
权威发布:新一代人工智能发展白皮书(2017)
全球人工智能
12+阅读 · 2018年2月25日
《人工智能标准化白皮书(2018版)》发布|附下载
人工智能学家
18+阅读 · 2018年1月21日
【无人机】无人机的自主与智能控制
产业智能官
53+阅读 · 2017年11月27日
Top
微信扫码咨询专知VIP会员