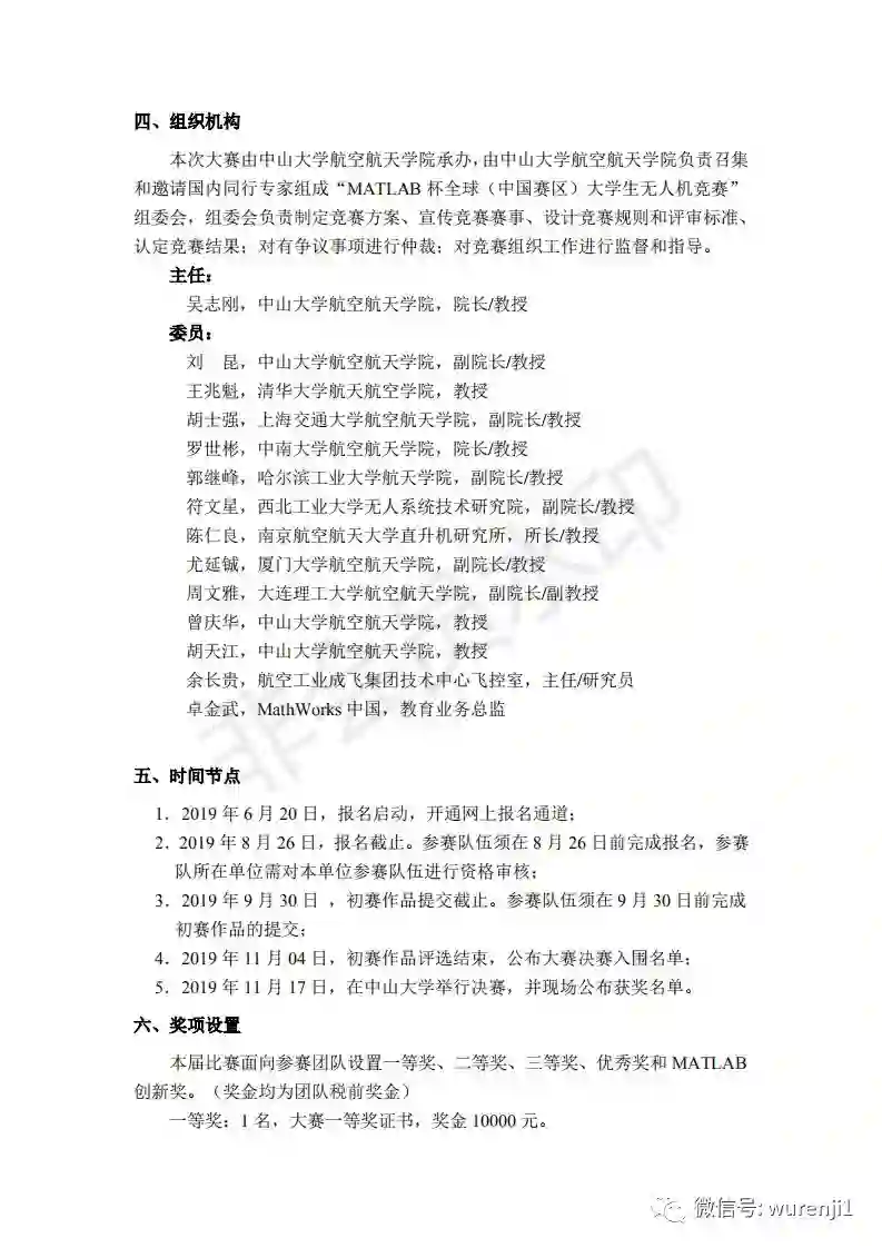
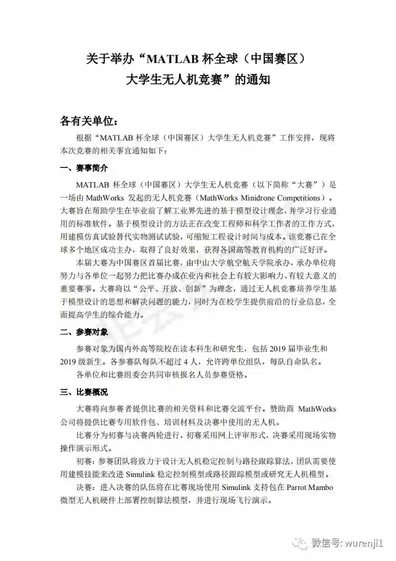
关于举办MATLAB杯全球(中国赛区)大学生无人机竞赛的通知

2019 年 6 月 26 日 无人机
登录查看更多
18

相关内容

MATLAB 是 Matrix Laboratory 的缩写,是一款由美国 MathWorks 公司出品的商业数学软件。是一种适用于算法开发、数据可视化、数据分析以及数值计算的高级技术计算语言和交互式环境,主要包括MATLAB和Simulink两大部分。
商业数据分析,39页ppt
专知会员服务
165+阅读 · 2020年6月2日
生物数据挖掘中的深度学习,诺丁汉特伦特大学
专知会员服务
68+阅读 · 2020年3月5日
 第八届中国科技大学《计算机图形学》暑期课程课件
专知会员服务
62+阅读 · 2020年3月4日
【白皮书】“物联网+区块链”应用与发展白皮书-2019
专知会员服务
94+阅读 · 2019年11月13日
2019年人工智能行业现状与发展趋势报告,52页ppt
专知会员服务
124+阅读 · 2019年10月10日
中国多媒体大会(ChinaMM 2020) 征文通知
专知
16+阅读 · 2020年3月27日
【ASSIA】第12期智能自动化学科前沿讲习班——推荐系统
中国自动化学会
12+阅读 · 2019年10月11日
学界丨面向未来培养人工智能人才 天津大学人工智能学院成立
【行业报告】2018年中国人工智能行业研究报告
互联网金融
5+阅读 · 2018年4月7日
会议征文|第一届中国模式识别与计算机视觉学术会议
中国人工智能学会
5+阅读 · 2017年12月6日
【无人机】无人机的自主与智能控制
产业智能官
53+阅读 · 2017年11月27日
Teacher-Student Training for Robust Tacotron-based TTS
Viewpoint Estimation-Insights & Model
Arxiv
3+阅读 · 2018年7月3日
Arxiv
3+阅读 · 2018年6月1日
Arxiv
5+阅读 · 2018年5月28日
Arxiv
4+阅读 · 2018年5月24日
Arxiv
7+阅读 · 2018年1月10日
VIP会员
最新内容
战略前沿人工智能的再思考(中文)
专知会员服务
4+阅读 · 5月29日
《量化地基防空系统间接效应的博弈论方法》
专知会员服务
4+阅读 · 5月29日
“史诗怒火行动”中美军损失的作战飞机
专知会员服务
3+阅读 · 5月29日
ICML 2026 | 理解上下文持续学习中的泛化与遗忘
专知会员服务
5+阅读 · 5月28日
Agent Harness综述:大模型智能体执行器工程全景
专知会员服务
13+阅读 · 5月28日
《基于理论的威慑效能评估》
专知会员服务
8+阅读 · 5月28日
相关资讯
相关论文
Teacher-Student Training for Robust Tacotron-based TTS
Viewpoint Estimation-Insights & Model
Arxiv
3+阅读 · 2018年7月3日
Arxiv
3+阅读 · 2018年6月1日
Arxiv
5+阅读 · 2018年5月28日
Arxiv
4+阅读 · 2018年5月24日
Arxiv
7+阅读 · 2018年1月10日
Top
微信扫码咨询专知VIP会员