突发!海康威视、科大讯飞等8家中国公司上了美国"黑名单",紧急停牌、最新回应全来了:强烈抗议!

2019 年 10 月 8 日 创业财经汇

茫茫人海中,为防大家走失,请大家

点击上方 “创业财经汇 ”  → 点右上角“...” → 点选“设为星标  ”

为创业财经汇加上星标,就再也不会迷路啦!


提示:亲们,有什么观点和看法,欢迎在末尾评论区留言,参与是一种美德,表达是一种进步。很多读者都养了成点赞的习惯,如果写得好,望大家阅读后,在右下边“在看”处点个赞,以示鼓励!

视频来源腾讯视频

正文转载自中国基金报(chinafundnews) 

作者:泰勒


放假回来第一天上班,中国8大公司就被美国拉黑了。


美国商务部周一表示,将8家中国企业列入美国贸易管制黑名单,禁止与美国企业合作。


具体包括:


  • 大华科技;

  • 海康威视;

  • 科大讯飞;

  • 旷视科技;

  • 商汤科技;

  • 厦门美亚柏科信息有限公司;

  • 依图科技;

  • 颐信科技有限公司


两大上市公司紧急停牌


受此消息影响,10月8日开盘前,两大安防巨头大华股份、海康威视就申请了临时停牌。



其中,大华股份不迟于2019年10月10日开市起复牌,海康威视则公告称于 2019 年 10 月 10 日开市起复牌。


另外,海康威视还紧急举行投资者电话说明会,公告称,海康威视将于2019年10 月9日(星期三)15:30-16:00(北京时间)举行关于公司被美国商务部纳入“实体清单”的投资者电话说明会,投资者可拨入电话会议系统参与本次说明会。


而涉事的另外两家上市公司科大讯飞以及美亚柏科。今日开盘后股价小幅低开,目前均跌超1%。



公司纷纷回应


1、海康威视:强烈反对美国商务部把公司纳入实体清单


针对公司被列入美国贸易管制黑名单,10月8日,海康威视董秘表示,海康威视强烈反对美国商务部把公司纳入实体清单,这个决定没有事实根据,呼吁美国政府本着公平、公正、无歧视的原则,重新进行审视,将海康威视移出实体清单。海康威视将采取所有合理、恰当的经济方案,以维护公司和合作伙伴的权益。同时将实施各方面的应对预案,公司有能力持续、稳定地为客户提供优质的产品和服务。


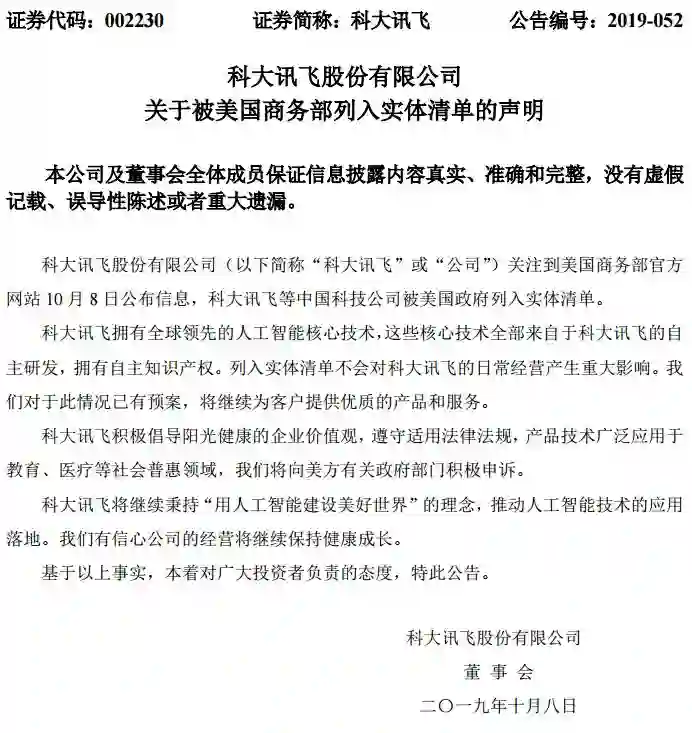
2、科大讯飞:列入实体清单不会对日常经营产生重大影响


公告称,科大讯飞拥有全球领先的人工智能核心技术,这些核心技术全部来自于科大讯飞的自主研发,拥有自主知识产权。列入实体清单不会对科大讯飞的日常经营产生重大影响。我们对于此情况已有预案,将继续为客户提供优质的产品和服务。


科大讯飞积极倡导阳光健康的企业价值观,遵守适用法律法规,产品技术广泛应用于教育、医疗等社会普惠领域,我们将向美方有关政府部门积极申诉。



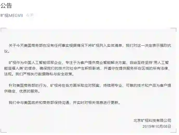
3、旷视科技:对美国商务部将旷视列入实体清单表示强烈抗议


北京旷视科技有限公司公告称, 关于今天美国商务部在没有任何事实根据情况下将旷视列入实体清单,我们对这一决定表示强烈抗议。


旷视作为中国人工智能领军企业,专注于为客户提供商业智能解决方案,自始至终坚持“用人工智能造福人类”的使命,确保我们的技术对社会产生积极影响,并遵守在提供服务所在区域的所有法律、法规。我们严格执行数据隐私与安全政策。



针对美国商务部的行为,旷视将在各方面采取应对预案,持续用专业、可靠的技术和产品为客户提供稳定、优质的服务。


我们会与美国政府和商务部保持沟通,并实时对相关信息进行更新。



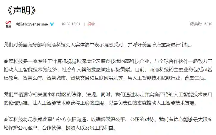
4、商汤科技:对美商务部将其列入实体清单表示强烈反对


商汤科技在官微声明称,对美国商务部将商汤科技列入实体清单表示强烈反对,并呼吁美国政府重新进行审视。


商汤科技是一家专注于计算机视觉和深度学习原创技术的高科技企业,与全球合作伙伴一起致力于推动人工智能技术为经济、社会和人类的发展做出积极贡献。目前,商汤科技的主要业务包括AI基础教育、智慧医疗、智慧城市、智慧交通和互联网娱乐等,用人工智能技术赋能行业,改变生活。


我们严格遵守相关国家和地区的法律、法规。同时,我们通过制定并实施严格的人工智能技术使用的伦理标准,让人工智能技术能获得正确的应用,以最负责任的态度推动人工智能技术发展。


商汤科技将尽快就此事与各方积极沟通,以确保获得公平、公正的对待。我们有信心能够最大限度地保护公司客户、合作伙伴、投资人以及员工的利益。



5、美亚柏科:软件产品绝大部分为自主研发 且海外销售收入占比很小


针对公司被列入美国贸易管制黑名单,美亚柏科表示,公司是国家规划布局内重点软件企业。公司的软件产品绝大部分为自主研发、具有自主知识产权,少量软件产品供应商也主要为国内具有自主知识产权的企业。公司采购的主要配套硬件产品为通用型和商用型的相关整机和模块,可替换性强,且绝大部分供应商为国内厂商。公司的主要客户在国内,海外销售收入占比很小,不到公司销售收入的1%。


被美国“制裁”的这些公司啥来头?

大部分是独角兽


此次美国贸易管制新增的黑名单,涉及到,是国内知名的视频监控提供商和人脸识别技术企业。其中,以海康威视与大华股份最为知名,二者是全球视频监控龙头企业。

在A&S《安全自动化》公布的“全球安防50强”榜单中,海康威视连续位居全球第一位。2018年大华股份首次跃居全球安防排行榜第二。其中,海康威视业务覆盖全球150多个国家和地区。

今年5月22日,海康威视和大华股份双双遭遇大跌。其背后是,美国《纽约时报》报道称,美国政府正在考虑将中国视频监控公司海康威视列入黑名单,限制其购买美国技术的能力。据报道,美国商务部可能会要求美国公司必须获得政府批准才能向海康威视供应零部件,以限制该公司获取有助于为其设备提供支持的技术。

针对美国政府或对更多中国企业采取限制措施一事,5月22日,外交部发言人陆慷在例行记者会上指出:最近我们已经一再表明了中方反对美国滥用国家力量、蓄意抹黑和打压包括中国企业在内的其他国家企业的一些做法。中方的态度是明确的,也是一贯的。我们在这可以再次重申一下,国家之间的贸易和投资关系,必须是建立在相互尊重和平等互利的基础上的。

另外,旷视科技、依图科技、商汤科技、云从科技被称为中国的四大计算机视觉独角兽。(计算机视觉,Computer Vision,以下简称CV,是一种通用性AI技术,可以细分为图像识别、人脸识别和视频识别等)。


IDC发布的《中国人工智能软件及应用(2018下半年)跟踪》报告显示,2018年中国计算机视觉应用市场达7.5亿美元,其中安防是最大的应用场景。


其次是金融业的人脸识别身份验证、财务票据识别,医疗行业的影像诊断,零售业的商品识别等。


从市场格局角度,四大CV独角兽共占据市场份额的62%。


其中商汤科技占据首位,旷视科技紧随其后,排名第二,依图科技、云从科技分列第三、四位。


8月25日,旷视科技正式向港交所递交招股书。上市承销商为高盛 摩根大通 花旗 此次 如若能在港交所顺利上市 旷视科技也将成为中国AI第一股。


据公开资料显示 旷视科技是由同出自清华 姚班 的印奇 唐文斌和杨沐便在2011年10月一同创立的


截止到目前旷视科技已经完成了4轮12次的融资 总计融资金额达到13.49亿美元 约合人民币100亿元 其估值也达到了113.92亿美元 约合人民币800亿元


2015年3月15日 在德国汉诺威信息展会开幕式上 马云亲自为旷视站台 向全场所有嘉宾展示了人脸识别支付技术 从2015年开始 阿里一步步成为旷视最重要的股东 根据招股说明书 在前十大股东中 阿里拥有最大支配权 第一大股东蚂蚁金服持股15.08% 淘宝持股14.33% 阿里系在旷视持股比例接近30%。



值得一提的是,阿里巴巴并没有把宝全押在旷视科技一家企业身上。


去年,商汤科技宣布获得由阿里巴巴集团领投的6亿美元的C轮融资,该笔融资为这一领域内最大单笔融资,其他的跟投方还包括淡马锡、苏宁等投资机构和企业。



商汤科技(SenseTime)成立于2014年,是由香港中文大学工程学院的一支团队所创立,公司专注于研发计算机视觉技术,并将其应用在大规模人脸和图像分析系统等方面。


他们研发的人脸识别算法,识别准确率已能达到98.52%,超越人眼97.53%的识别准确度,这是计算机人脸识别准确率首次超越人眼。成果一出,立即被外媒Nature、Science、路透社等争相报道,并成功以此在2015年年底时,获得千万美元的A+轮融资。之后,该公司自主研发的深度学习超算平台Parrots更使其在去年7月完成了B轮4.1亿美元的融资,创造了当时全球人工智能单笔融资最高纪录。


依图科技成立于2012年,其围绕计算机视觉技术针对垂直行业细分领域提出解决方案。官网显示,其主要应用于智能安防、医疗、金融等场景,客户包括公安部、中国边检、华西医院、同济医院、招商银行,以及京东金融等。


启信宝显示,除了D轮融资外,该公司从2013年真格基金的天使轮融资开始,已获得了五次融资,投资机构包括红杉中国、高榕资本、云锋基金等。


公开资料显示,依图科技创始人兼CEO朱珑拥有加州大学洛杉矶分校统计学博士学位,曾在麻省理工学院人工智能实验室担任博士后研究员;联合创始人林晨曦曾是阿里云技术总监,也曾在微软亚洲研究院从事计算机视觉相关研究工作。


大家都听说过“逃犯克星”张学友吧?说的是每次张学友开演唱会,总有逃犯粉丝冒险前去听歌,结果演唱会一结束,就被警察叔叔抓起来了。



张学友作为“逃犯克星”背后的神助攻,提供技术支持的就是来自依图科技。


微信改版了,之前点赞是点,现在是点右下角的“在看”,希望各位朋友看完后点“在看”,以示鼓励,坚持是一种信仰,专注是一种态度。


喜欢本文的亲们,

请在页尾留言,点在看,转发哦

登录查看更多
0

相关内容

海康威视是领先的视频产品&内容服务提供商,面向全球提供领先的视频产品、专业的行业解决方案与内容服务。海康威视是全球视频监控数字化、网络化、高清智能化的见证者,践行者和重要推动者。
广东疾控中心《新型冠状病毒感染防护》,65页pdf
专知会员服务
19+阅读 · 2020年1月26日
【德勤】中国人工智能产业白皮书,68页pdf
专知会员服务
311+阅读 · 2019年12月23日
2019中国硬科技发展白皮书 193页
专知会员服务
86+阅读 · 2019年12月13日
【大数据白皮书 2019】中国信息通信研究院
专知会员服务
138+阅读 · 2019年12月12日
西工大、北航等被美国列入制裁“实体名单”
材料科学与工程
11+阅读 · 2019年5月25日
刘强东人设崩了,京东没崩
PingWest品玩
6+阅读 · 2018年11月20日
排查中国千人计划学者,美对华科技限制再次升级
算法与数学之美
6+阅读 · 2018年9月19日
刘强东清明节回湖南湘潭认祖,带给乡亲100亿“小礼物”
中国企业家杂志
7+阅读 · 2018年4月7日
厉害!这家AI公司12个月市值2100亿,市盈率仅46!
全球人工智能
5+阅读 · 2018年3月21日
中国平安股价持续大涨背后
凤凰财经
5+阅读 · 2017年9月13日
Music Transformer
Arxiv
5+阅读 · 2018年12月12日
Arxiv
7+阅读 · 2018年1月18日
Arxiv
5+阅读 · 2017年11月13日
VIP会员
最新内容
《人工智能赋能电磁战》(报告)
专知会员服务
2+阅读 · 4月17日
【CMU博士论文】迈向可扩展的开放世界三维感知
前馈式三维场景建模
专知会员服务
1+阅读 · 4月17日
(译文)认知战:以士兵为目标,塑造战略
专知会员服务
3+阅读 · 4月17日
相关资讯
西工大、北航等被美国列入制裁“实体名单”
材料科学与工程
11+阅读 · 2019年5月25日
刘强东人设崩了,京东没崩
PingWest品玩
6+阅读 · 2018年11月20日
排查中国千人计划学者,美对华科技限制再次升级
算法与数学之美
6+阅读 · 2018年9月19日
刘强东清明节回湖南湘潭认祖,带给乡亲100亿“小礼物”
中国企业家杂志
7+阅读 · 2018年4月7日
厉害!这家AI公司12个月市值2100亿,市盈率仅46!
全球人工智能
5+阅读 · 2018年3月21日
中国平安股价持续大涨背后
凤凰财经
5+阅读 · 2017年9月13日
Top
微信扫码咨询专知VIP会员