无人机他力发射技术综述

2019 年 2 月 13 日 无人机

摘 要 无人机的发射是其执行作战任务过程中一个至关重要的环节,针对不同种类无人机的发射需求,对无人机的他力发射方式进行了列举并详细阐释了不同发射方式的工作原理;对不同类型的发射技术进行了比较,对比了各自的优缺点.其次,介绍了国内外在无人机他力发射领域的研究现状,并对无人机他力发射领域的发展趋势进行了展望.最后,在综合评价各种发射装置系统性能的基础之上,指出了选用无人机发射装置时需注意的问题及设计时的关键技术.

自美国陆军通信部队于1918年设计并研发出第一架无人机至今,它已逐渐成为现代战争中不可或缺的一部分[1],越来越多的国家将无人机投入战场,用于开展攻击、侦察甚至援救等作战任务.除此之外,在近几十年中,随着图像处理和通讯技术的快速发展,无人机在民用领域的应用也愈加广泛,可用于运输,通讯或救灾等场合.

在无人机执行任务的过程中,起飞和着陆两个阶段尤为关键,特别是无人机发射方式的选择,因为它直接决定了无人机是否能够平稳起飞直至升空.无人机具有多种发射方式,如手抛、弹射、火箭助推和空中投放等,一般来讲可按照无人机发射装置主体部分所在地点分为:空基发射、陆基发射和海基发射[2].也可按照无人机起飞时是否需要外部设备提供动力分为自力发射和他力发射两大部分.通常,无人机的自力发射需要在无人机上安放小型供能设备以保证自主起飞,但这样会大大增加起飞过载,在军事领域应用较少.本文主要侧重于介绍由外界设备提供能量的他力发射,这种发射方式主要有手动抛射、弹射起飞、母机/弹投放和舰载潜射等几种形式.

1 手动抛射

无人机的手动抛射是最为简单的一种发射方式,其操纵方式为由12人将无人机手动抛出,靠无人机的自身小型动力装置推动其飞行.这种发射方式的优势是操纵简单,不受发射位置及环境因素的限制,但其只能用于最大尺寸小于3m、最大质量小于十几公斤的小型、微型无人机.如美国的短毛猎犬(FQM-151A)、大乌鸦(RQ-11)、龙眼(I-SURSS)无人机,英国的MSV-10、BIT-1IMP无人机,中国的CH-802小型无人机等.图1所示为美国的龙眼(I-SURSS)无人机,其翼展约1.1m,总重2.3kg,被抛出后通过无人机自带的锌空气电池驱动螺旋桨旋转产生推进力使飞机前进,是现役的最小型侦察无人机.

HCl、HNO3、HF、HClO4、H2SO4均为优级纯;高纯液Ar(质量分数大于99.999%);实验用水均为超纯水(电阻率不小于18MΩ·cm)。

相同工艺流程下在苹果汁中接种酿酒酵母(CICC 32130),分别以20、25、30、35 ℃进行恒温发酵,发酵结束后蒸馏取样,测定苹果白兰地中异丁醇、异戊醇及苯乙醇含量。

2 弹射起飞

无人机的弹射起飞方式是将其他形式能转化为飞机起飞所需的机械动能,其飞机本身不带有高能量密度的动力源,这样会使得执行同样任务、携带同样载荷的情况下无人机的质量较轻,有助于降低成本.一般情况下,弹射起飞方式是将飞机放置于一个或多个并列的长直滑轨上,通过牵引设备拖动飞机在滑轨上平稳加速,直至安全起飞.这种起飞方式的优点是滑轨作为导向机构,可以通过调整滑轨的位置和姿态来直接确定飞机起飞时的方向及俯仰角,调整较为灵活,不需要多余的控制设备.但其由于滑轨刚度及额定负载有限,发射质量不宜过大,一般情况下只能用于发射质量小于500kg的中、小型无人机.

图1 美国“龙眼”无人机

弹射起飞方式按照动力源的不同可以分为弹性元件弹射、气/液压弹射、电磁弹射及燃气弹射等弹射方式.

2.1 弹性元件弹射

弹性元件弹射是指利用弹性系数较大的弹性元件(如橡皮筋、弹簧等),在拉伸或压缩时储存的弹性势能转化为飞机飞行时所需的动能的一种发射方式.其优点是结构简单,操纵方便,不需要电力、火药等消耗性能源.但只能发射十几千克量级的小型无人机,并且由于弹性元件的弹性极限和寿命的限制,无法将飞行器加到很高的速度,使用次数不宜太多.英国的“女妖”,法国的“玛尔特”,俄罗斯的“超光速粒子”以及法国泰雷兹集团的新型“Fumlar”无人机都可采用这种发射方式.图2所示为“Fumlar”无人机的发射装置,从图中可以明显地看出其操纵较为简单:初始时将无人机拉至滑轨底部,将滑车锁死,两侧橡皮筋处于拉伸状态,发射时解锁滑车,利用橡皮筋的拉力拉动无人机,使其加速滑行直至起飞.发射完成后,手动拉橡皮筋及滑车至初始位置,装载第2架无人机,以备下次发射.

2.2 气/液压弹射

气/液压弹射是一种以气/液压作为无人机弹射起飞的动力源的一种发射方式,它通常由气/液源、带缓冲气缸(液压缸)、滑轮增程装置、滑轨、气/液控制阀、管路等几部分组成.通过对气(液)路及增程装置进行设计可以达到自动发射、减速、停止及回程的目的,实现无人机的自动连续发射.这种发射方式的各项性能适中,与滑跑起飞方式相比,无需专用跑道,灵活性较好,可以搭载在机动车辆或舰船上;与火箭助推方式相比,它没有火控系统,使用、存储较为安全.但其由于使用消耗性的气(液)源,故在不能得到及时补充的情况下无法进行长期的连续发射.

图2 “Fumlar”无人机的发射装置

就此项发射技术而言,由于国外起步较早,并且气压、液压传动部件等基础设备较为完善,所以已经有了许多知名的无人机型号采用此种发射方式.如美国的“扫描鹰”、“影子”无人机、英国的“不死鸟”无人机和瑞士的“巡逻兵”无人机等.

图3所示为“扫描鹰”无人机的发射装置实物图,图4展示了扫描鹰在起飞时的发射原理.

图3 “扫描鹰”无人机的发射装置实物图

从图4中可以清楚地看出其发射过程:当滑车在滑轨后端部时,将待发射的无人机置于滑车上并固定.发出发射指令后气缸前腔体充气,活塞杆拉动绳索,进而使楔形块在竖直方向上快速向下运动,右端的动滑轮—绳索增程装置也随之运动,放出相应长度的绳索.这时由于楔形块与滑轨间距离增大,不得不迫使携带着无人机的滑车沿楔形块的轮廓线向前端加速滑动,当其速度达到一定值时释放无人机.之后,楔形块的前端轮廓线形状会使快速运动的滑车刹车,避免滑车与前端挡板的碰撞.进行完一次发射后可以将气缸与大气连通,并拉回滑车,即可准备第2次发射.

图4 “扫描鹰”无人机发射原理

1-无人机 2-滑车 3-滑轨 4-运动楔形块 5-滑轮— 绳索增程装置6-高速气缸7-支撑杆

2.3 电磁弹射

无人机的电磁弹射是近些年才提出的一种较为新颖的发射技术,其基本原理与直线电机类似:将磁极布置成长直轨道的形式,无人机本身或某一部分作为电枢,利用其受到的电磁力来推动无人机加速前进直至发射[3].图5所示为电磁发射的原理示意图,假设两根导轨上的电流都为I,空气磁导率为µ0,则可由毕奥萨法尔定律求得无人机所处位置的近似磁场强度大小为:

其中,L为两导轨间距. 无人机所受的磁场力大小为:

所以,在无人机起飞质量一定时,导轨通过的电流越大、导轨越长,起飞速度越大.

图5 电磁弹射原理图

与带有火箭发动机的火控发射方式相比,此种发射方式具有发射负载小、成本较低、隐蔽性好、便于存储和运输等优点.而与由储气/液瓶储能、阀门控制并带有复杂管路设备的气/液发射方式相比,此种发射方式直接由开关控制,快速性较好、控制效率及控制的准确性较高.但由于目前电磁轨道炮领域的高功率脉冲电源技术、脉冲直线电机技术、网络控制技术、抗烧蚀技术等发展不是特别完善,只可以将几十至几百克量级的弹丸加速到几千米每秒的速度[4],这就会对大型无人机的起飞速度极限有了很大的限制.目前,电磁发射技术较多用于带有长直导轨的大型舰载发射平台上.图6所示为美国“全球鹰”无人机的航母电磁发射平台.

图6 “全球鹰”无人机的航母电磁发射平台

虽然目前只有英国的“不死鸟”、美国的“全球鹰”和以色列的“赫尔墨斯(Hermes)”系列无人机应用了电磁发射技术.但是在可以预见的将来,随着电磁轨道炮中的关键技术日趋成熟,无人机的电磁弹射技术必将成为无人机发射技术中应用最为广泛的一种,并将有力促进舰载无人机等其他武器装配领域的发展.

2.4 燃气弹射

燃气弹射无人机又称为炮射无人机、其发射手段与火箭助推发射较为类似:都是通过火药燃烧产生的推力使无人机加速发射.但不同点在于,燃气弹射无人机上不直接带有火箭助推发动机,而是将无人机整体置于发射榴弹炮或火箭炮的炮管内,当火炮点火后,火药燃烧产生的大量高温高压气体推动机身在炮膛内加速运动,最终像普通弹丸一样完成发射.图7为我国近年研制的“天眼”炮射无人机的发射及作战流程.

图7 “天眼”炮射无人机工作流程

从图7中可以看出,无人机是装载在一定尺寸的弹丸内部进行发射的,当弹丸达到弹道顶点后,后端降落伞张开,使弹丸减速.达到巡航或侦查所需速度后,弹壳脱落,机上旋翼或固定翼展开,开始后续作战任务.

这种发射方式的优点是,目前炮弹发射技术较为成熟,直接将无人机装入已有型号的弹体内部,便可进行多次、大批量发射,省去了不同型号的无人机配套发射装置的设计及制作过程.但缺点是需要在某特定时段脱掉弹壳,并在空中执行翼面展开工作,这就对控制系统的设计提出了很高的要求.另外,其本质上为一种火药助推发射方式,在发射时不可避免地会产生火光、噪声等不安全因素.

目前,此类发射方式尚处于研制阶段,只有美国、俄罗斯和中国等几个国家有所涉及,且我国在该领域已经达到世界领先水平.除前文所述的“天眼”外,还有国产侦察无人机“ASN-206”、小型可折叠式“T90-11”无人机,美国的“云雀”无人机,德国的“DAR”无人机等采用这种发射方式.

三是社会组织人才专业化需要科学、合理的制度作为其支撑,是相关制度与政策推动的结果,因此,在今后的研究中,需要对现行社会组织人才专业化制度及政策的实施效果进行调查、分析,加大对社会组织人才专业化制度、政策的合理设计与深入研究。

3 母机/弹投放

将无人机装载在其他飞行器,如:常规运输机、航空炸弹布撒器甚至更大型的无人机等母机上.运载体先以正常起飞方式起飞,当其达到一定的飞行高度和速度后,打开舱门或松开悬挂机构,空中投放无人机.图8所示为一种利用运输机空投无人机的流程图.

图8 空投无人机流程

其基本实现方式是将多个装有无人机的集装箱装载在运输机舱内,当飞到预定位置时打开后舱门,投出集装箱.之后打开箱体自带的降落伞等气动力阻尼设备,调整箱体姿态,待其平稳后箱门打开,无人机自动滑出,即可实现无人机的空中投放.

这种利用机载的空中投放方式不需要无人机自身携带任何起飞助推设备,可大大降低其有效起飞载荷.并且由于母机的飞行速度较快、高度较高,非常有利于无人机突破常规的地面防御系统.但是,大型运输机等母机的起飞条件较为复杂,需要大型跑道和地面保障等设备,所以这种发射方式单次发射成本较高,常用来实现大批量无人机的散布投放.

除此之外,还可以将无人机直接挂载于导弹、火箭弹、航空炸弹等母弹上进行投放,其基本原理与母机投放类似.

由于母机/弹投放对无人机的类型及型号没有任何特殊限制,故大多数无人机除使用自身配套的发射方式外,都可使用母机/弹投放.比较常见的采用母机投放的飞行器有:意大利的“米拉奇100”可由Agusta A109直升机空中发射,美国的AQM-37无人靶机可以从A-4、A-6等飞机上发射,以色列的“迪莱勒”无人机可由F-4飞机携带投射以及最近研发的美国QF-16无人靶机和中国的“彩虹805”无人靶机等.

4 潜射无人机

潜射是指用潜艇在水下向海平面发射无人机,这种发射理念是美国在20世纪90年代提出的.由于海水具有较强的隐蔽性,潜艇在水下观察和通信能力会受到极大的限制,对海平面的情况无法做到全面掌握.而近年来潜艇武器装备的高速发展又对潜艇的信息获取能力提出了更高的要求,所以利用潜射侦察无人机来获取海平面通讯信息的技术应运而生[5].目前潜射无人机主要分为两种发射方式:干发射和湿发射.

4.1 干发射

干发射是指将无人机折叠后放入密封囊中,与燃气弹射技术类似,密封囊可直接由潜艇自带的鱼雷发射管等装置发射.之后利用浮力或密封囊自身的动力系统将其送至水面,密封囊打开,无人机可采取自力或他力弹射方式起飞.

美国的 “海上搜索者”、“海上哨兵”和德国EMT公司的“Aladin”无人机都采用这种发射方式.由于干发射的无人机在整个水下航行过程中都处于干燥密封状态,不需要考虑机上电子设备的防水问题和机身外形造成的复杂流体力学计算问题,并且鱼雷发射管的发射技术也较为成熟,所以潜射无人机大多采用干式发射.

4.2 湿发射

湿发射没有装载无人机的密封囊,而是将无人机折叠后直接装入弹道导弹的发射筒内发射至海平面上.美国2007年研制的“鸬鹚”无人机、“弹簧刀”无人机和2013年研发的XFC无人机[6]采用这种发射方式.“鸬鹚”无人机质量4100kg、全长5.8m、翼展4.9m,由三叉戟弹道导弹发射筒发射,其到达海平面后可由自带的两个一次性火箭助推器发射升空,并通过涡轮风扇发动机实现空中巡航飞行.

水下潜射无人机需要众多学科的技术支持.迄今为止,还有水弹道技术、轻型抗压材料技术、电子元器件密封及防水技术等多项技术尚未成熟,所以无人机的水下潜射发射方式还有待进一步完善.

5 无人机他力发射技术对比分析及国内外研究现状

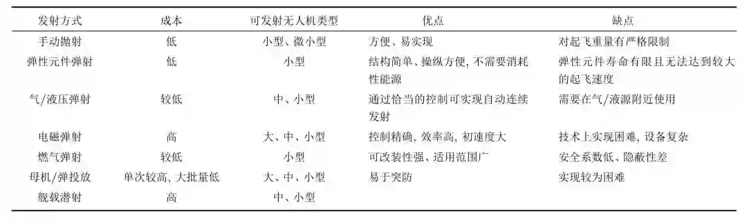
各种无人机他力发射技术对比如表1所示.

针对南通鹏越纺织有限公司从2004年成立的背景,历来的发展轨迹和现状,发展中所存在的问题等方面,笔者分批次对南通鹏越纺织有限公司进行了客观全面的调研和总结。其营销现状主要表现如下:

目前,许多国内外学者对无人机他力发射进行了大量的研发及分析.其中包括发射装置的结构设计及实验、控制律设计、起飞时动力学特性仿真分析等多个方面.

5.1 手动抛射

由于小型无人机手动抛射的原理较为简单,故目前大多数研究集中于无人机的本体设计,如:无人机的结构优化、起飞时动力学特性的分析及无人机自身所携带能源供能特性的研究等方面.科罗拉多州立大学的N.Wagner[7]等试图通过建立结构设计矩阵的方式来寻找手抛式无人机结构优化设计的方法,并设计了一台电动可折叠手抛无人机进行了飞行试验.在此基础上西北工业大学的王刚等,对这种手掷小型无人机进行了结构方面的优化,将反弯度翼型改为正弯度翼型,使得在同样电池容量时飞行航程提高了24%[8].张琳对某小型电动手抛式无人机建立了MATLAB/Simulink仿真平台[9],得到了无人机可安全发射的初始条件,这对于手抛式无人机能否顺利起飞有很大的参考价值.

5.2 弹性元件弹射

弹性元件弹射只可用于小型或微小型无人机的发射,使用范围有限,故国内外相关研发工作较少.北京工商大学的陈天华等设计了一台可提供800N弹射力的4轨道弹射架,总长2m,可发射5kg以下量级的无人机[10].台湾明道大学的Shyu等利用一台橡皮筋弹射设备进行小型无人机的发射试验,此发射装置总重为30kg,加速行程3m,可将7kg的小型无人机在0.7s内以20m/s的速度弹出[11],这种短时间内加速并以高速度起飞的发射特性有助于提高战场上的小范围侦察作战效率.

表1 无人机他力发射技术对比

发射方式 成本 可发射无人机类型 优点 缺点手动抛射 低 小型、微小型 方便、易实现 对起飞重量有严格限制弹性元件弹射 低 小型 结构简单、操纵方便,不需要消耗性能源弹性元件寿命有限且无法达到较大的起飞速度气/液压弹射 较低 中、小型 通过恰当的控制可实现自动连续发射需要在气/液源附近使用电磁弹射 高 大、中、小型 控制精确,效率高,初速度大 技术上实现困难,设备复杂燃气弹射 较低 小型 可改装性强、适用范围广 安全系数低、隐蔽性差母机/弹投放 单次较高,大批量低 大、中、小型 易于突防 实现较为困难舰载潜射 高 中、小型

5.3 气/液压弹射

目前,气/液压弹射是中小型侦察无人机的主流发射方式,相关的研究较多[1219],主要集中于弹射系统整体结构设计、起飞时动力学特性分析以及多阀门控制律设计等.郑州大学的马胜钢课题组[1214,1619]对此发射方式所做的研发较为全面,其分别设计了一套带有缓冲系统[12]的液压发射装置[13]和一套气压发射装置[14],并对各种主要原件结构参数对发射性能的影响做了详细的对比分析,这对于后续其他类似系统的研发与改进具有理论指导意义.另外,南京航空航天大学的李悦等对气/液压弹射系统内的关键子系统做了详细的介绍及讨论[15],提高了无人机气/液压弹射技术的通用性,也可为其他相关研发人员提供工程上的参考.

5.4 电磁弹射

包括无人机的电磁弹射在内的所有电磁弹射技术都带有前文所述的一些技术难题,西北机电工程研究所的苏子舟等[2021]对相关问题进行了一一列举及分析,并分别给出了赫尔墨斯450无人机[20]和英国不死鸟无人机[21]的电磁弹射数据,具有一定的参考价值.由于电磁弹射是一种较为新颖的发射技术,国内发展较为落后,大多文献都局限于仿真分析[22]及可行性验证[23]等方面.与国内相比,国外已有对整套小型电磁弹射系统研发的相关文献,南洋理工大学的Bahadir Kocer等设计了一套可将500g的微型无人机在200ms内加速到8.5m/s的电磁弹射装置[24].

5.5 潜射

无人机的潜射技术是潜艇技术的一个组成部分,国内外很少有相关公开文献讨论其本身的结构和工作方式,大部分研究是对其飞行弹道特性[25]及出水特性[26]进行理论层次上的仿真分析.

6 无人机他力发射技术的发展趋势

大量专利及文献表明[27]自20世纪70年代至今,世界上共诞生无人机发射技术相关专利369件,其分类饼状图如图9所示.从图中可以看出,他力发射方式中的弹射起飞技术专利占有一半以上的比例.这是因为弹射起飞方式具有起飞过载小,安全性好,占地面积较小并且能满足战场上的机动灵活性的需要等特点,从而受到各个国家的重视,目前弹射起飞仍是中小型无人机发射的主要方式.

图9 无人机发射技术专利饼状图

目前我国在无人机的弹射技术领域与国外的差距在于,对高速弹射系统的控制能力较差,气液压弹射系统的蓄能能力较差,因而无法达到很高的弹射效率.这是因为我国在气液压传动部件的精确制造领域较为落后,大多需要依靠进口.因此,我国应针对与美国等世界发达国家的差距,进行大力改进.与此同时,以美国为代表的世界发达国家正致力于利用电磁弹射技术来代替传统的弹射技术,其在新一代航空母舰上安装大功率电磁弹射轨道的构想已经进入实验验证阶段,但也由于高功率脉冲电源技术、脉冲直线电机技术等关键技术问题未能得到很好的解决,使得公开的相关专利信息较少.但可以肯定的是,电磁弹射技术在未来几年将得到迅猛的发展.

总之,无人机他力发射技术必定会向着降低成本、增强机动性、提高发射系统的使用寿命和战场隐蔽性等方向发展.

7 无人机发射装置的选用原则

无论是军用领域还是民用领域,无人机平稳安全地起飞是整个飞行阶段的关键,因此,无人机发射装置的选择显得尤为重要.在选用发射装置时应着重考虑下述问题:

1)无人机的类型.大、中、小型无人机可选择的起飞方式有所不同:大型或超大型无人机只可采用滑跑起飞或母机投放的方式起飞;中型无人机的选择余地较多,可采用不同的弹射方式;而小型或微小型无人机一般选择手抛式或弹性元件弹射.

从整道试题的结构上看,试题按照“表(现)象—内在机制—实际应用”的思路展开,考查了学生的理解(辨认、比较、解读)、应用(推理归因)、创新(设计)能力。

2)起飞过载.有些执行侦察任务的无人机机身上通常会携带昂贵的精密电子设备,如用燃气弹射会产生很大的起飞过载,极易损坏机上设备.对于这种情况,应考虑滑跑起飞或带有长滑轨的弹射起飞等较为平缓的方式.

3)成本.任何产品都要考虑使用成本问题.众多无人机发射装置中,电磁弹射起飞通常成本较高,选用时应慎重考虑.

4)使用环境.在战斗中,通常希望无人机的起飞具有良好的隐蔽性和机动性,以适应复杂多变的战场环境.除需要空中投放以便突防的情况外,气/液弹射装置较为适合在战场使用.

除此之外,还应综合无人机的起飞质量、装置的安全性、高效性等多种因素来对发射装置进行选择.

8 结论

无人机的他力发射技术涉及机械、电子、自动控制、空气动力学、材料等多个领域,主要研究内容包括机械结构的总体设计、控制系统的设计、空气动力学计算、信息(无人机的位置和速度)测量等,是一项较为复杂的系统性工程.本文介绍了目前主流的他力式无人机发射方式、国内外最新研究进展、发展趋势及发射装置的选用原则,以供参考.

References

1 SULLIVAN J M.Evolution or revolution?the rise of UAVs[J].IEEE Technology and Society Magazine,2006,25(3):4349.

2 NGUYEN H G,LAIRD R,KOGUT G et al.Land,sea,and air unmanned systems research and development at SPAWAR systems center paci fi c[C]//2009 Unmanned System Technology,Orlando,USA,2009.

3马伟明,鲁军勇.电磁发射技术[J].国防科技大学学报,2016,38(6):15.

4 FAIR H D.Progress in electromagnetic launch science and technology[J].IEEE Transactions on Magnetics,2007,43(1):9398.

5 张文玉,李长军,吴鹏.潜射无人机现状及发展前景分析[J].飞航导弹,2013,3(4):3841.

6美开发可由发射管发射的“三叉戟”TL无人机[J].电子产品可靠性与环境试验,2016(3):75.

7 BOLAND S,KEEN D,BRADLEY T.Powertrain design for hand-launchable long endurance unmanned aerial vehicles[C]//47th AIAA/ASME/SAE/ASEE Joint Propulsion Conference&Exhibit,San Diego,California,2011.

8王刚,胡峪,宋笔锋.基于正弯度翼型的手掷飞翼布局小型无人机优化设计[C]//探索创新交流—第五届中国航空学会青年科技论坛,南昌:中国航空学会,2012.

9张琳,龚喜盈,周明.小型电动无人机手抛过程动力学仿真研究[J].火力与指挥控制,2015,40(10):152155.

10陈天华,郭培源,周鹰,等.一种自主飞行的小型无人机系统设计[J].航空精密制造技术,2006,42(4):55-59.

11 SHYU L S,HSIAO Y C.Mini UAV design and manufacture with bungee launched/parachute recovery[J].Applied Mechan-ics and Materials,2014,610:97100.

12刘晓瑞,马胜钢,何宗海,等.无人机弹射器缓冲系统性能的研究与分析[J].液压与气动,2014(7):115117.

13刘晓龙,马胜钢,刘兰荣,等.无人机液压弹射系统弹射性能的仿真研究[J].液压与气动,2013(9):6062.

14刘晓龙,马胜钢.无人机气动弹射系统弹射性能的仿真研究[J].郑州大学学报(工学版),2013(5):5658.

15李悦,巫成荣,吴泊宁,等.无人机气液压弹射装置的关键系统设计[J].南昌航空工业学院学报(自然科学版),2002(2):6367.

16庞林春,刘晓瑞,何宗海.无人机液压弹射器制动系统的结构设计与研究[J].液压与气动,2015(9):109111,129.

17庞林春,马胜钢,刘兰荣.新型无人机液压弹射装置的设计与研究[J].液压与气动,2015(7):8083.

18秦贞超,周志鸿,梁上愚.无人机起飞弹射液压系统的设计与研究[J].液压与气动,2010(10):67.

19秦贞超,周志鸿,基于AMESIM 的无人机起飞弹射液压系统的建模与仿真[J].液压气动与密封,2010(9):1618.

20 苏子舟,张博,国伟,等.无人机电磁弹射应用综述[J].火炮发射与控制学报,2011(1):9396.

21 苏子舟,张国安,国伟,等.电磁无人机弹射技术研究[J].火炮发射与控制学报,2009(4):8184.

22刘小虎,赵宏涛,吴俊.无人机电磁弹射器系统仿真[J].电气技术,2010(S1):54-56.

23张安平.无人机电磁弹射技术研究[J].沈阳航空工业学院学报,2007(4):1719.

24 GURUGE P,KOCER B B,KAYACAN E.A novel automatic UAV launcher design by using bluetooth low energy integrated electro-magnetic releasing system[C]//IEEE Region 10 Humanitarian Technology Conference,R10-HTC 2015-co-located with 8th International Conference on Humanoid,Nanotechnology,Information Technology,Communication and Control,Environment and Management,2015.

25王强,张建军.潜射无人机海上突防航迹规划方法[J].水雷战与舰船防护,2017(3):2430.

26 程曦,周洲,肖伟,等.基于MATLAB/Simulink的潜射无人机水面分离运动分析[J].科学技术与工程,2012(7):15001503.

27 褚鹏蛟,臧春喜,李光亮,等.无人机发射技术专利态势分析[J].飞航导弹,2016(1):3235.

1.School of Aerospace Engineering,Beijing Institute of Technology,Beijing 100081,China

Abstract Launching is an essential process for mission execution of unmanned aerial vehicles(UAVs).The current other-power launch methods of UAVs are enumerated.The working principles of each methods are presented.Current states of UAVsother-power launching at home and aboard are introduced.Then,this paper compares different kinds of UAV launch equipment as well as prospects future developing trend of UAVsother-power launching.Finally,the key technologies of launch equipment selection and design are pointed out.

Key words unmanned aerial vehicles,catapult,aerial release,submarine launch,launch equipment

Citation YE Shuai-Chen,YAO Xiao-Xian.On the other-power launch technology of unmanned aerial vehicles[J].Journal of Command and Control,2018,4(1):1521

叶帅辰 (1994),男,博士研究生,主要研究方向为飞行器制导与控制.本文通信作者.

往期热文(点击文章标题即可直接阅读)



登录查看更多
6

相关内容

不需要驾驶员登机驾驶的各式遥控飞行器。
最新《多任务学习》综述,39页pdf
专知会员服务
266+阅读 · 2020年7月10日
最新《深度学习自动驾驶》技术综述论文,28页pdf
专知会员服务
156+阅读 · 2020年6月14日
基于视觉的三维重建关键技术研究综述
专知会员服务
166+阅读 · 2020年5月1日
【天津大学】风格线条画生成技术综述
专知会员服务
35+阅读 · 2020年4月26日
3D目标检测进展综述
专知会员服务
193+阅读 · 2020年4月24日
【中科院信工所】视听觉深度伪造检测技术研究综述
专知会员服务
43+阅读 · 2020年4月15日
【浙江大学】对抗样本生成技术综述
专知会员服务
92+阅读 · 2020年1月6日
专知会员服务
87+阅读 · 2019年12月13日
自动驾驶技术解读——自动驾驶汽车决策控制系统
智能交通技术
30+阅读 · 2019年7月7日
自动驾驶车载激光雷达技术现状分析
智能交通技术
17+阅读 · 2019年4月9日
机器视觉技术的农业应用研究进展
科技导报
7+阅读 · 2018年7月24日
150个摄影测量与遥感术语
无人机
6+阅读 · 2018年4月22日
智慧停车行业深度研究与分析报告
智能交通技术
4+阅读 · 2018年3月20日
自动泊车系统发展现状及前景分析 | 厚势
厚势
22+阅读 · 2018年1月22日
【无人机】无人机的自主与智能控制
产业智能官
53+阅读 · 2017年11月27日
李克强:智能车辆运动控制研究综述
厚势
21+阅读 · 2017年10月17日
【智能驾驶】史上最全自动驾驶系统解析
产业智能官
25+阅读 · 2017年8月21日
Geometric Graph Convolutional Neural Networks
Arxiv
10+阅读 · 2019年9月11日
Arxiv
8+阅读 · 2019年5月20日
Arxiv
5+阅读 · 2018年5月5日
Arxiv
11+阅读 · 2018年2月4日
Arxiv
7+阅读 · 2018年1月10日
VIP会员
最新内容
美国当前高超音速导弹发展概述
专知会员服务
1+阅读 · 今天15:03
《高超音速武器:一项再度兴起的技术》120页slides
无人机蜂群建模与仿真方法
专知会员服务
1+阅读 · 今天14:08
澳大利亚发布《国防战略(2026年)》
专知会员服务
0+阅读 · 今天13:42
【CMU博士论文】迈向基于基础先验的 4D 感知研究
专知会员服务
0+阅读 · 今天13:46
全球高超音速武器最新发展趋势
专知会员服务
1+阅读 · 今天13:17
相关VIP内容
最新《多任务学习》综述,39页pdf
专知会员服务
266+阅读 · 2020年7月10日
最新《深度学习自动驾驶》技术综述论文,28页pdf
专知会员服务
156+阅读 · 2020年6月14日
基于视觉的三维重建关键技术研究综述
专知会员服务
166+阅读 · 2020年5月1日
【天津大学】风格线条画生成技术综述
专知会员服务
35+阅读 · 2020年4月26日
3D目标检测进展综述
专知会员服务
193+阅读 · 2020年4月24日
【中科院信工所】视听觉深度伪造检测技术研究综述
专知会员服务
43+阅读 · 2020年4月15日
【浙江大学】对抗样本生成技术综述
专知会员服务
92+阅读 · 2020年1月6日
专知会员服务
87+阅读 · 2019年12月13日
相关资讯
自动驾驶技术解读——自动驾驶汽车决策控制系统
智能交通技术
30+阅读 · 2019年7月7日
自动驾驶车载激光雷达技术现状分析
智能交通技术
17+阅读 · 2019年4月9日
机器视觉技术的农业应用研究进展
科技导报
7+阅读 · 2018年7月24日
150个摄影测量与遥感术语
无人机
6+阅读 · 2018年4月22日
智慧停车行业深度研究与分析报告
智能交通技术
4+阅读 · 2018年3月20日
自动泊车系统发展现状及前景分析 | 厚势
厚势
22+阅读 · 2018年1月22日
【无人机】无人机的自主与智能控制
产业智能官
53+阅读 · 2017年11月27日
李克强:智能车辆运动控制研究综述
厚势
21+阅读 · 2017年10月17日
【智能驾驶】史上最全自动驾驶系统解析
产业智能官
25+阅读 · 2017年8月21日
相关论文
Top
微信扫码咨询专知VIP会员