肿瘤细胞对促凋亡蛋白质敏感性定量研究获进展

2017 年 10 月 27 日 中科院之声

近日,中国科学院合肥物质科学研究院医学物理与技术中心研究员戴海明课题组,建立了肿瘤细胞对仅含BH3结构域蛋白质耐受的定量测量研究的新方法,相关成果以 Measurements of BH3-only protein tolerance 为题,发表在 Cell Death and Differentiation 上。

  

在抗肿瘤药物(化疗药物和分子靶向药物)杀伤肿瘤细胞的过程中,线粒体细胞凋亡通路起重要作用。绝大多数抗肿瘤药物引起肿瘤细胞死亡均与细胞凋亡通路相关,线粒体细胞凋亡通路的缺失或突变会引起肿瘤细胞耐药。抗肿瘤药物常常通过调控仅含 BH3 结构域蛋白质来引起肿瘤细胞死亡。例如,分子靶向药物硼替佐米通过上调肿瘤细胞中的 NOXA 及 BIM 引起肿瘤细胞死亡;mTOR 的抑制剂雷帕霉素通过上调 BIM 和 PUMA 来引起肿瘤细胞死亡。不仅如此,因为细胞死亡蛋白质调控网络在不同的肿瘤细胞中表达水平不同,有些肿瘤细胞对一种或多种靶向药物耐药;有些肿瘤细胞对某些分子靶向药物耐药,对另一些分子靶向药物敏感;目前,尚没有完善的方法来预测肿瘤细胞的药物敏感性。

  

尽管这些仅含 BH3 结构域蛋白质在抗肿瘤药物诱导肿瘤细胞死亡的过程中非常重要,目前仍没有方法来定量测量肿瘤细胞对仅含 BH3 结构域蛋白质的耐受值。研究中,戴海明研究组与美国梅奥医学院的研究人员合作,首次建立了肿瘤细胞对仅含 BH3 结构域蛋白质耐受值绝对定量的测量方法,并测试了多种肿瘤细胞对仅含 BH3 结构域蛋白质的耐受值。研究还发现,肿瘤细胞对仅含 BH3 结构域蛋白质耐受值依赖于细胞中抗凋亡蛋白质的表达水平甚于细胞中仅含 BH3 结构域蛋白质的表达水平。该方法还可以用于预测多种抗肿瘤药物的联合用药。

  

研究受到中科院百人计划基金的支持。


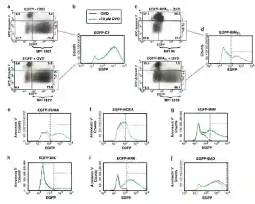
通过流式细胞定量测量肿瘤细胞对仅含 BH3 结构域蛋白质耐受的示意图


来源:中国科学院合肥物质科学研究院





登录查看更多
0

相关内容

深度学习可解释性研究进展
专知会员服务
103+阅读 · 2020年6月26日
【ICMR2020】持续健康状态接口事件检索
专知会员服务
18+阅读 · 2020年4月18日
图神经网络表达能力的研究综述,41页pdf
专知会员服务
173+阅读 · 2020年3月10日
专知会员服务
29+阅读 · 2020年3月6日
【学科交叉】抗生素发现的深度学习方法
专知会员服务
25+阅读 · 2020年2月23日
【华侨大学】基于混合深度学习算法的疾病预测模型
专知会员服务
97+阅读 · 2020年1月21日
Science:脂肪细胞外泌体对巨噬细胞发挥调节功能
外泌体之家
19+阅读 · 2019年3月7日
2017-2018年抗肿瘤药物行业研究报告
行业研究报告
7+阅读 · 2018年11月1日
Deep learning for cardiac image segmentation: A review
Arxiv
21+阅读 · 2019年11月9日
Arxiv
19+阅读 · 2018年6月27日
Arxiv
5+阅读 · 2018年1月30日
VIP会员
最新内容
人工智能在战场行动中的演进及伊朗案例
专知会员服务
7+阅读 · 4月18日
美AI公司Anthropic推出网络安全模型“Mythos”
专知会员服务
4+阅读 · 4月18日
【博士论文】面向城市环境的可解释计算机视觉
大语言模型的自改进机制:技术综述与未来展望
《第四代军事特种作战部队选拔与评估》
专知会员服务
3+阅读 · 4月18日
Top
微信扫码咨询专知VIP会员