他突然离世,两家百亿企业失去舵手

2019 年 1 月 2 日 中国企业家杂志


当前,首旅酒店旗下原本的酒店业务和如家酒店的整合仍然面临挑战,王府井的零售业转型也尚在关键时刻。刘毅的突然离世无疑会为二者的未来发展增添许多变数。


文 | 李诗琪  编辑 | 王嘉琦

来源 | 每日经济新闻(ID:nbdnews)

头图来源 | 视觉中国


12月30日上午,位于吉林省长春市净月开发区的“长春赛特奥莱MALL”举行了开业仪式,这是王府井集团在吉林省第一个奥莱项目,开业的第二天就是元旦假期。


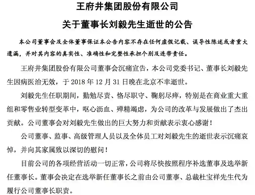
辞旧迎新,新店开业,本是欢乐的时刻,可正当王府井的员工为新年活动而忙碌时,他们却因一个人的突然离世而充满悲伤。王府井(600859,SH)董事长刘毅突发大面积心梗,在12月31日夜里不幸离世,终年58岁。除了在王府井任职,刘毅还是首旅集团副董事长、上市公司首旅酒店(600258,SH)的董事长。


在过去的二十年里,刘毅不仅全面主持了首旅酒店的股份制改革及上市工作、主导了首旅酒店与如家酒店集团的重组,还在首旅集团和王府井的重组中扮演重要角色。首旅集体旗下囊括北京饭店、贵宾楼饭店、全聚德、东来顺、燕莎奥特莱斯、西单商场等一众知名品牌和资产业务。


1月1日,上市公司首旅酒店和王府井双双发布了公告。



首旅集团官网也发布了讣告。



当前,首旅酒店旗下原本的酒店业务和如家酒店的整合仍然面临挑战,王府井的零售业转型也尚在关键时刻。刘毅的突然离世无疑会为二者的未来发展增添许多变数。


“呕心沥血、殚精竭虑”的

资本运作掌舵者


元旦的喜庆氛围余味尚在。但对首旅集团来说,刘毅的突然离世为公司蒙上了一层灰色的阴霾,首旅集团的官方网站也为此变成了黑白的色调。


公开资料显示,首旅集团现旗下共有王府井、首旅酒店、首商股份(600723)、全聚德(002186)四家上市公司,而刘毅担任了其中两家——首旅酒店和王府井的董事长职务。


作为首旅酒店的董事长,自1999年公司成立以来,刘毅曾全面主持公司股份制改革及上市工作,并主导公司历次重要的战略转型。


2015年3月,首旅酒店启动了与如家酒店集团的重大资产重组工作,涉及金额110亿元。交易完成后,首旅酒店集团规模迅速扩大。


当前,首旅酒店共拥有“首旅建国”、“首旅京伦”、“雅客e家”、“欣燕都”、“南苑”、“如家”、“莫泰”、“云上四季”、“和颐”和“如家精选”等多个酒店品牌,成为国内当之无愧的酒店巨头。这一收购被视为在刘毅领导下,首旅酒店近年来的一项重大资本动作。


2016年4月,时任首旅集团总裁的刘毅空降至王府井,接任刘冰担任公司董事长职位,引发国内百货行业的关注。


彼时,国内的百货行业正在经历漫长的寒冬,王府井也在2014和2015年连续出现营收负增长。


伴随着公司布局电商、打造购物中心、奥特莱斯等多种商业形态的战略转型,在刘毅的掌舵王府井的第二年,公司便实现了营收、净利的大幅上涨。2018年前三季度,王府井净利润甚至同比增长了超过85%。



而刘毅在王府井的任职也拉开了北京百货零售业重组的前奏。2018年1月,首旅集团和王府井完成重组。


针对这次重组,刘毅曾对每日经济新闻记者表示,这是国资国企改革中进一步做优做强、做大企业的一个重要举措,对王府井集团的未来发展是有利的。


王府井在1月1日晚的公告中也表示,刘毅对公司在商业重大重组和零售业转型变革中,呕心沥血、殚精竭虑,为公司的改革与发展做出了杰出贡献。


转型之路何去何从?


对于身兼多重要职的刘毅,他的突然离世无疑让人们的目光集中在首旅集团和其担任董事长的两家上市公司的未来发展之上。


首旅集团现旗下共有共有王府井、首旅酒店、首商股份(600723)、全聚德(002186)四家上市公司,囊括北京饭店、贵宾楼饭店、全聚德、东来顺、燕莎奥特莱斯、西单商场等一众知名品牌和资产业务。


根据wind数据,截至2018年,首旅集团旗下四家上市公司总市值已经高达337.39亿元,其中,王府井市值为105.2亿元,首旅酒店市值为156.2亿元。


但面对互联网和新经济业态的挑战,以上业务板块均经历着深刻转型的关键阶段。


近年来,王府井完成了对贝尔蒙特和春天百货的收购,并逐渐布局奥特莱斯、超市和便利店业态。就在刘毅去世前的一天,王府井旗下的长春赛特奥莱MALL项目对外营业。


不过就半年报数据来看,百货和购物中心业务的营收占比仍然高达80%以上,公司转型进展仍待提速。


此外,在与首旅集团重组后,王府井和首旅集团旗下首商股份的同业竞争问题便十分突出。


对于首旅酒店来说,在与如家酒店集团重组后,其业务整合和资金情况的解决也处在关键阶段。公告显示,首旅酒店和如家酒店集团完成重大资产重组后,公司存有大额并购贷款,短期面临有息负债相对较高的经营现状。


11月19日,首旅酒店发布公告,将对全资子公司首旅酒店集团(香港)控股有限公司(下文简称“首旅香港”)以债转股形式增加注册资本,增资金额为75.93亿元人民币。而首旅香港正是首旅酒店为了完成与如家酒店集团重组而设立的特殊目的公司之一。但截至目前,这一增资并未有更新进展。


而记者梳理发现,尽管如家酒店集团对首旅酒店的营收方面做出了很大的贡献,但二者的业务整合依旧处于初级阶段。


2018年上半年,如家酒店集团实现营业收入33.3亿元,占比首旅集团酒店业务营收的88.8%,而首旅酒店的固有酒店业务营收占比不足15%。


对于本身定位中高端的首旅酒店来说,其曾试图通过如家系酒店扩张中低端市场以及全国化布局,但需要注意的是,以如家为代表的经济酒店目前也落入了增长乏力的困局。


1月1日下午,每日经济新闻记者分别致电首旅集团、王府井和首旅酒店的公开电话,针对刘毅的去世和公司的未来接任人和发展等问题,值班工作人员均表示不能给出具体答复。


1月2日,2019年的第一个交易日,首旅酒店和王府井股价双双下跌。



。END 。

值班编辑:高欢欢   审校:杨倩


[ 推荐阅读 ] 点击图片即可阅读

登录查看更多
0

相关内容

刘毅,国家水电可持续发展研究中心主任、中国水利水电科学研究院水电中心主任、结构所所长、正高级工程师、水利部水工程建设与安全重点实验室主任、中国大坝工程学会副监事长、中国水利学会理事、中国水力发电工程学会理事。长期从事复杂水工结构仿真分析、高坝安全等方面的研究,承担国家重点研发计划项目等40余项课题,高坝仿真、智能温控等多项成果应用于锦屏一级、白鹤滩等数十座混凝土坝工程。曾获国家科技进步二等奖、水利科技英才奖、水电英才奖
AI创新者:破解项目绩效的密码
专知会员服务
35+阅读 · 2020年6月21日
Python数据分析:过去、现在和未来,52页ppt
专知会员服务
103+阅读 · 2020年3月9日
广东疾控中心《新型冠状病毒感染防护》,65页pdf
专知会员服务
19+阅读 · 2020年1月26日
【德勤】中国人工智能产业白皮书,68页pdf
专知会员服务
311+阅读 · 2019年12月23日
【大数据白皮书 2019】中国信息通信研究院
专知会员服务
138+阅读 · 2019年12月12日
三安光电到底发生了什么?
商业人物
7+阅读 · 2019年1月28日
华为和其“公关危机”下的5G发布会
1号机器人网
7+阅读 · 2019年1月27日
为什么AI公司都在一边融资,一边投资?
腾讯创业
6+阅读 · 2018年9月25日
百度一下,你就离开
凤凰科技
5+阅读 · 2018年5月19日
2017企业阵亡最全名单公布
小饭桌
7+阅读 · 2018年2月28日
李开复为何说年底人工智能泡沫要破?
数据猿
4+阅读 · 2018年2月5日
Adversarial Metric Attack for Person Re-identification
Rapid Customization for Event Extraction
Arxiv
7+阅读 · 2018年9月20日
Arxiv
19+阅读 · 2018年6月27日
Arxiv
13+阅读 · 2018年1月11日
VIP会员
最新内容
人工智能在战场行动中的演进及伊朗案例
专知会员服务
4+阅读 · 4月18日
美AI公司Anthropic推出网络安全模型“Mythos”
专知会员服务
2+阅读 · 4月18日
【博士论文】面向城市环境的可解释计算机视觉
大语言模型的自改进机制:技术综述与未来展望
《第四代军事特种作战部队选拔与评估》
专知会员服务
1+阅读 · 4月18日
相关VIP内容
相关资讯
三安光电到底发生了什么?
商业人物
7+阅读 · 2019年1月28日
华为和其“公关危机”下的5G发布会
1号机器人网
7+阅读 · 2019年1月27日
为什么AI公司都在一边融资,一边投资?
腾讯创业
6+阅读 · 2018年9月25日
百度一下,你就离开
凤凰科技
5+阅读 · 2018年5月19日
2017企业阵亡最全名单公布
小饭桌
7+阅读 · 2018年2月28日
李开复为何说年底人工智能泡沫要破?
数据猿
4+阅读 · 2018年2月5日
Top
微信扫码咨询专知VIP会员