这可能是「多模态机器学习」最通俗易懂的介绍

2018 年 12 月 20 日 计算机视觉life

点击“计算机视觉life”关注,置顶更快接收消息!
文末免费送8本清华大学出版社出版的新书《机器学习与应用》

什么是多模态机器学习?

首先,什么叫做模态(Modality)呢?

每一种信息的来源或者形式,都可以称为一种模态。例如,人有触觉,听觉,视觉,嗅觉;信息的媒介,有语音、视频、文字等;多种多样的传感器,如雷达、红外、加速度计等。以上的每一种都可以称为一种模态。

同时,模态也可以有非常广泛的定义,比如我们可以把两种不同的语言当做是两种模态,甚至在两种不同情况下采集到的数据集,亦可认为是两种模态。

因此,多模态机器学习,英文全称 MultiModal Machine Learning (MMML),旨在通过机器学习的方法实现处理和理解多源模态信息的能力。目前比较热门的研究方向是图像、视频、音频、语义之间的多模态学习。

多模态学习从1970年代起步,经历了几个发展阶段,在2010后全面步入Deep Learning阶段。

人其实是一个多模态学习的总和,所以也有”砖家“说了,多模态学习才是真正的人工智能发展方向。

本文将针对多模态学习在深度学习发面的研究方向和应用做相关介绍,主要参考了来自ACL 2017的《Tutorial on Multimodal Machine Learning》。

多模态学习的分类

多模态学习可以划分为以下五个研究方向:

  1. 多模态表示学习 Multimodal Representation

  2. 模态转化 Translation

  3. 对齐 Alignment

  4. 多模态融合 Multimodal Fusion

  5. 协同学习 Co-learning

下面将针对这五大研究方向,逐一进行介绍。

多模态表示学习 Multimodal Representation

单模态的表示学习负责将信息表示为计算机可以处理的数值向量或者进一步抽象为更高层的特征向量,而多模态表示学习是指通过利用多模态之间的互补性,剔除模态间的冗余性,从而学习到更好的特征表示。主要包括两大研究方向:联合表示(Joint Representations)协同表示(Coordinated Representations)

1、联合表示将多个模态的信息一起映射到一个统一的多模态向量空间;

2、协同表示负责将多模态中的每个模态分别映射到各自的表示空间,但映射后的向量之间满足一定的相关性约束(例如线性相关)。

联合表示和协同表示对比图

利用多模态表示学习到的特征可以用来做信息检索,也可以用于的分类/回归任务。下面列举几个经典的应用。

在来自 NIPS 2012 的 《Multimodal learning with deep boltzmann machines》一文中提出将 deep boltzmann machines(DBM) 结构扩充到多模态领域,通过 Multimodal DBM,可以学习到多模态的联合概率分布。

单模态和多模态DBM对比图

论文中的实验通过 Bimodal DBM,学习图片和文本的联合概率分布 P(图片,文本)。在应用阶段,输入图片,利用条件概率 P(文本|图片),生成文本特征,可以得到图片相应的文本描述;而输入文本,利用条件概率 P(图片|文本),可以生成图片特征,通过检索出最靠近该特征向量的两个图片实例,可以得到符合文本描述的图片。如下图所示:

协同表示学习一个比较经典且有趣的应用是来自于《Unifying Visual-Semantic Embeddings with Multimodal Neural Language Models 》这篇文章。利用协同学习到的特征向量之间满足加减算数运算这一特性,可以搜索出与给定图片满足“指定的转换语义”的图片。例如:

狗的图片特征向量 - 狗的文本特征向量 + 猫的文本特征向量 = 猫的图片特征向量 -> 在特征向量空间,根据最近邻距离,检索得到猫的图片

转化 Translation / 映射 Mapping

转化也称为映射,负责将一个模态的信息转换为另一个模态的信息。常见的应用包括:

机器翻译(Machine Translation):将输入的语言A(即时)翻译为另一种语言B。类似的还有唇读(Lip Reading)语音翻译 (Speech Translation),分别将唇部视觉和语音信息转换为文本信息。

图片描述(Image captioning) 或者视频描述(Video captioning): 对给定的图片/视频形成一段文字描述,以表达图片/视频的内容。

语音合成(Speech Synthesis):根据输入的文本信息,自动合成一段语音信号。

模态间的转换主要有两个难点,一个是open-ended,即未知结束位,例如实时翻译中,在还未得到句尾的情况下,必须实时的对句子进行翻译;另一个是subjective,即主观评判性,是指很多模态转换问题的效果没有一个比较客观的评判标准,也就是说目标函数的确定是非常主观的。例如,在图片描述中,形成怎样的一段话才算是对图片好的诠释?也许一千个人心中有一千个哈姆雷特吧。

对齐 Alignment

多模态的对齐负责对来自同一个实例的不同模态信息的子分支/元素寻找对应关系。这个对应关系可以是时间维度的,比如下图所示的 Temporal sequence alignment,将一组动作对应的视频流同骨骼图片对齐。类似的还有电影画面-语音-字幕的自动对齐。

对齐又可以是空间维度的,比如图片语义分割 (Image Semantic Segmentation):尝试将图片的每个像素对应到某一种类型标签,实现视觉-词汇对齐。

多模态融合 Multimodal Fusion

多模态融合(Multimodal Fusion )负责联合多个模态的信息,进行目标预测(分类或者回归),属于 MMML 最早的研究方向之一,也是目前应用最广的方向,它还存在其他常见的别名,例如多源信息融合(Multi-source Information Fusion)、多传感器融合(Multi-sensor Fusion)。

按照融合的层次,可以将多模态融合分为 pixel level,feature level 和 decision level 三类,分别对应对原始数据进行融合、对抽象的特征进行融合和对决策结果进行融合。而 feature level 又可以分为 early 和 late 两个大类,代表了融合发生在特征抽取的早期和晚期。当然还有将多种融合层次混合的 hybrid 方法。

融合层次示意图

常见的机器学习方法都可以应用于多模态融合,下面列举几个比较热门的研究方向。

视觉-音频识别(Visual-Audio Recognition): 综合源自同一个实例的视频信息和音频信息,进行识别工作。

多模态情感分析(Multimodal sentiment analysis): 综合利用多个模态的数据(例如下图中的文字、面部表情、声音),通过互补,消除歧义和不确定性,得到更加准确的情感类型判断结果。

手机身份认证(Mobile Identity Authentication): 综合利用手机的多传感器信息,认证手机使用者是否是注册用户。

多模态融合研究的难点主要包括如何判断每个模态的置信水平、如何判断模态间的相关性、如何对多模态的特征信息进行降维以及如何对非同步采集的多模态数据进行配准等。

若想了解传统的机器学习方法在此领域的应用,推荐学习清华大学出版的《多源信息融合》(韩崇昭等著)一书。

协同学习 Co-learning

协同学习是指使用一个资源丰富的模态信息来辅助另一个资源相对贫瘠的模态进行学习。

比如迁移学习(Transfer Learning)就是属于这个范畴,绝大多数迈入深度学习的初学者尝试做的一项工作就是将 ImageNet 数据集上学习到的权重,在自己的目标数据集上进行微调。

迁移学习比较常探讨的方面目前集中在领域适应性(Domain Adaptation)问题上,即如何将train domain上学习到的模型应用到 application domain。

迁移学习领域著名的还有零样本学习(Zero-Shot Learning)一样本学习(One-Shot Learning),很多相关的方法也会用到领域适应性的相关知识。

Co-learning 中还有一类工作叫做协同训练(Co-training ),它负责研究如何在多模态数据中将少量的标注进行扩充,得到更多的标注信息。

通过以上应用我们可以发现,协同学习是与需要解决的任务无关的,因此它可以用于辅助多模态映射、融合及对齐等问题的研究。

我是分割线--后面免费送新书

到此为止,我们对多模态机器学习领域的研究方向和应用进行了一个大致的梳理,受限于篇幅,还有许多未涉及的研究问题。

有什么读后感吗?

也许你以前没有听过多模态学习(MMML)这个概念,读了此文发现原来自己做的正是 MMML 一个分支;

也许你以前觉得 CV / NLP / SSP 才是人工智能的正统,读了此文发现多学科交叉的 MMML 一样可以玩 DL 溜得飞起;

也许你目前正苦于找不到研究的方向,读了此文发现 MMML 打开了新的大门,原来有这么多的事情可以做。

多模态学习是一个目前热度逐年递增的研究领域,如果大家感兴趣,欢迎留言反馈,后续我们会考虑推出几个热门 MMML 方向的经典or前沿论文、模型解析。

如果想入门 MMML 或者希望对该领域有初步了解,可以从以下几篇综述入手

【1】Atrey P K, Hossain M A, El Saddik A, et al. Multimodal fusion for multimedia analysis: a survey[J]. Multimedia systems, 2010, 16(6): 345-379.

【2】Ramachandram D, Taylor G W. Deep multimodal learning: A survey on recent advances and trends[J]. IEEE Signal Processing Magazine, 2017, 34(6): 96-108.

【3】Baltrušaitis T, Ahuja C, Morency L P. Multimodal machine learning: A survey and taxonomy[J]. IEEE Transactions on Pattern Analysis and Machine Intelligence, 2018.

新书《机器学习与应用》免费送

双dan来临,给各位读者发点福利,正好最近清华大学出版社出版了一本新书《机器学习与应用》,所以计算机视觉life联合「小白学视觉」准备了8本新书免费送给大家。这个书长这个样子


作者简介


雷明,毕业于清华大学计算机系,研究方向为机器学习、计算机视觉。有超过12年的学术研究与产品研发经验,曾发表论文数篇,具有深厚的理论功底与丰富的实践经验。擅长用生动、形象的语言把复杂、抽象的理论和算法解释清楚。


适读人群


计算机,电子,自动化,人工智能等相关专业的本科生,研究生

从事人工智能学术研究与产品研发的人员

对人工智能、机器学习感兴趣的人


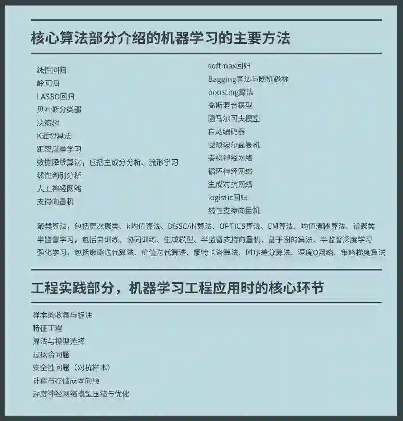
完整的讲述了机器学习、深度学习主要算法以及在各个领域的典型应用,含括了学术界与工业界截止2017年初的新成果,紧跟时代步伐,弥补了市面上经典教材内容老化的缺憾。

本书优势(附精彩试读)

1、内容全面、系统,紧跟时代步伐

完整的讲述了机器学习、深度学习主要算法以及在各个领域的典型应用,含括了学术界与工业界截止2017年初的新成果,紧跟时代步伐,弥补了市面上经典教材内容老化的缺憾。

精彩试读

图像超分辨的目标是由低分辨率的图像得到高分辨率的图像,传统的做法大多采用纯图像处理的技术。用机器学习的思路解决超分辨问题取得了更好的效果,卷积神经网络被成功地用于超分辨问题。文献[7]提出了一种用生成对抗网络框架解决图像超分辨问题的方法,称为超分辨生成对抗网络,简称SRGAN,能够将缩小4倍以上的图像进行复原。


这种方法使用了一种新的损失函数,由对抗损失和内容损失两部分构成。第一部分损失和标准生成对抗框架相同,通过一个判别模型,让生成网络生成的超分辨图像和真实高分辨率图像尽可能接近。


生成器卷积网络采用了深度残差网络;判别模型也是一个层次很深的卷积网络,用于区分一张图像是真实的高分辨率图像还是由生成器网络生成的图像。网络结构如下图所示。

图像超分辨的网络结构


假设低分辨率图像ILR,这里的目标是根据它估计出高分辨率的图像ISR,在训练样本中与低分辨率图像相对应的真实高分辨率图像为IHR

 

  

2、推导论证清晰、深入、详细

绝大部分核心算法均有详细的推导、证明过程,从问题本源、思想层面对算法进行讲解,让读者不仅知其然还知其所以然,真正掌握算法的思想与精髓。在书的前部对机器学习所需的数学知识也做了系统的讲解

精彩试读

目标函数的二阶导数为η,前面假设二阶导数η>0,从而保证目标函数是凸函数,即开口向上的抛物线,有极小值。如果η<0,或者η=0该怎么处理?对于线性核或正定核函数,由于矩阵K的任意一个上述子问题对应的二阶子矩阵半正定,必定有η>=0。下面给出证明这个关于两个变量的子问题的目标函数是凸函数,只需要证明它的Hessian矩阵是半正定矩阵。这两个变量的目标函数的Hessian为

和10.3.2节证明整个对偶问题的Hessian矩阵正定的方法相同,如果是线性核,这个矩阵也可以写成一个矩阵和它的转置的乘积形式:

矩阵A为训练样本特征向量乘上类别标签形成的矩阵。显然这个Hessian矩阵是半正定的,因此必定有η>=0。如果是非线性核,因为核函数相当于对两个核映射之后的向量做内积,因此上面的结论同样成立。


无论本次迭代时αi和αj的初始值是多少,通过上面的子问题求解算法得到是在可行域里的最小值,因此每次求解更新这两个变量的值之后,都能保证目标函数值小于或者等于初始值,即函数值下降,所以SMO算法能保证收敛。

  

 

3、核心算法配有实现细节介绍,使用示例,知名开源库代码分析

对大部分核心算法的实现细节进行了介绍,并配有示例程序与知名开源库源代码分析,包括OpenCV,libsvm,liblinear,Caffe,这对需要使用、实现机器学习算法的读者至关重要

精彩试读


求解器的实现是源代码分析的核心,分为可信域牛顿法与坐标下降法两类。可信域牛顿法由TRON类实现,坐标下降法由各个问题具体的求解函数实现。限于篇幅,在这里只分析一部分求解器,其他的实现原理类似。

可信域牛顿法由类TRON实现,这个类为L2-正则化logistic回归和L2-正则化支持向量机的训练提供支持。类定义如下:

class TRON

{

public:

       // 传入的是基类function的指针,可以使用上面两种损失函数,eps为迭代精度

       // max_iter为最大迭代次数,默认值为1000

       TRON(const function *fun_obj, double eps = 0.1, int max_iter = 1000);

       ~TRON();

       // 这是求解的接口函数

       void tron(double *w);

       void set_print_string(void (*i_print) (const char *buf));

private:

       int trcg(double delta, double *g, double *s, double *r); // 共轭梯度法,被tron调用

       double norm_inf(int n, double *x);

       double eps; // 收敛精度

       int max_iter; // 最大迭代次数

       function *fun_obj; // 目标函数

       void info(const char *fmt,...);

       void (*tron_print_string)(const char *buf);

};

   

4、重要算法的实际应用均有讲解

核心算法的实际应用都有介绍,对深度学习技术在计算机视觉、语音识别、自然语言处理、计算机图形学等领域的应用情况有详细而深入的介绍。这些内容能帮助读者掌握算法的实际应用方法、建模的思路。


目前本书在京东上七五折包邮预售:


这本书还是有点小贵,因此我们决定免费送给读者 总共8本新书参与方式:


1、在本文下发留言区留言:说说自己在学习机器/深度学习面临的最大困难,留言点赞排名前20中选出4个优质留言送出4本

2、在 小白学视觉公众号后台回复抽奖。然后会收到抽奖流程,按流程参与抽奖,4本书将全部通过抽奖方式送出!


获奖小窍门:

1. 两个公众号同时参与,中奖概率翻倍哦!

2. 活动时间:即日起至23号晚8:00止;

3. 没有中奖的朋友,如果喜欢该书的话,可以点击文章左下角「阅读原文」进行购买。

登录查看更多
113

相关内容

少标签数据学习,54页ppt
专知会员服务
205+阅读 · 2020年5月22日
专知会员服务
236+阅读 · 2020年5月6日
【CVPR2020】多模态社会媒体中危机事件分类
专知会员服务
55+阅读 · 2020年4月18日
多模态深度学习综述,18页pdf
专知会员服务
220+阅读 · 2020年3月29日
2019->2020必看的十篇「深度学习领域综述」论文
专知会员服务
275+阅读 · 2020年1月1日
【中科大徐童】多模态语义理解与关联
专知会员服务
83+阅读 · 2019年12月7日
人工智能顶刊TPAMI2019最新《多模态机器学习综述》
专知会员服务
96+阅读 · 2019年10月18日
通俗易懂!《图机器学习导论》附69页PPT
专知
55+阅读 · 2019年12月27日
「Github」多模态机器学习文章阅读列表
专知
124+阅读 · 2019年8月15日
人工智能顶刊TPAMI2019最新《多模态机器学习综述》
人工智能学家
29+阅读 · 2019年1月19日
网络表示学习介绍
人工智能前沿讲习班
18+阅读 · 2018年11月26日
一文详解生成对抗网络(GAN)的原理,通俗易懂
人工智能头条
6+阅读 · 2018年5月6日
通俗理解卷积神经网络(小学生都能看懂)
七月在线实验室
9+阅读 · 2018年1月25日
A Survey on Deep Learning for Named Entity Recognition
Arxiv
26+阅读 · 2020年3月13日
Geometric Graph Convolutional Neural Networks
Arxiv
10+阅读 · 2019年9月11日
Arxiv
3+阅读 · 2018年2月12日
Arxiv
151+阅读 · 2017年8月1日
VIP会员
最新内容
BES:让语言模型通过双向进化搜索自我改进
专知会员服务
3+阅读 · 5月30日
以色列-美国-伊朗战争中的无人机:关键要点
专知会员服务
4+阅读 · 5月30日
《Palantir任务保障性软件安全标准(MA-S2)》
专知会员服务
10+阅读 · 5月30日
基于声学的无人机检测技术综述
专知会员服务
7+阅读 · 5月30日
《当代混合战争分析框架:俄乌战争经验教训》
战略前沿人工智能的再思考(中文)
专知会员服务
8+阅读 · 5月29日
《量化地基防空系统间接效应的博弈论方法》
专知会员服务
6+阅读 · 5月29日
相关VIP内容
少标签数据学习,54页ppt
专知会员服务
205+阅读 · 2020年5月22日
专知会员服务
236+阅读 · 2020年5月6日
【CVPR2020】多模态社会媒体中危机事件分类
专知会员服务
55+阅读 · 2020年4月18日
多模态深度学习综述,18页pdf
专知会员服务
220+阅读 · 2020年3月29日
2019->2020必看的十篇「深度学习领域综述」论文
专知会员服务
275+阅读 · 2020年1月1日
【中科大徐童】多模态语义理解与关联
专知会员服务
83+阅读 · 2019年12月7日
人工智能顶刊TPAMI2019最新《多模态机器学习综述》
专知会员服务
96+阅读 · 2019年10月18日
相关资讯
通俗易懂!《图机器学习导论》附69页PPT
专知
55+阅读 · 2019年12月27日
「Github」多模态机器学习文章阅读列表
专知
124+阅读 · 2019年8月15日
人工智能顶刊TPAMI2019最新《多模态机器学习综述》
人工智能学家
29+阅读 · 2019年1月19日
网络表示学习介绍
人工智能前沿讲习班
18+阅读 · 2018年11月26日
一文详解生成对抗网络(GAN)的原理,通俗易懂
人工智能头条
6+阅读 · 2018年5月6日
通俗理解卷积神经网络(小学生都能看懂)
七月在线实验室
9+阅读 · 2018年1月25日
Top
微信扫码咨询专知VIP会员