知识付费不是风口,但大有所为

2018 年 7 月 25 日 腾讯创业

腾讯创业

创投圈大小事尽在掌握

关注


点击标题下方蓝色字体“腾讯创业”关注公众号

腾讯创业 | ID:qqchuangye


知识付费具有全生命周期价值,正在成为内容布局的可靠变现出口。


作者 / 亚澜Alana

来源 / 深响(ID:deep-echo)


本文要点:


  • 把知识理解为产品,从内容供应链、社交传播、转化购买三个维度解剖全流程


  • 现在的竞争格局是什么样的?大公司去布局这个赛道有何意义?


  • 为什么红海竞争阶段,知识付费还有巨大机会?普通人能如何把握这些机会?



别误会,知识付费可不是什么新概念,也不是什么新风口。


早在千百年前人们就已经养成了心甘情愿为知识付费的习惯。


无论是由朝廷出钱的官学,还是自己出钱的私塾,甚至是“有教无类”的孔子都是知识付费的表现形式。


只不过,有的付的是钱,有的付的是“自行束脩以上,吾未尝无诲焉”中记载的肉干。


看上去这个概念完全没有什么想象空间,不性感,不刺激,商业模式早被验证,市场也不需要颠覆性的用户教育。


但事实上,由于知识的载体介质发生了巨大变化,从书本、课堂变成了网络,知识的生产门槛降低,传播门槛降低、传播渠道激增,这一个古老的概念正焕发出惊人的商业价值。


在2016年左右,知识付费开始被视为一个新赛道——分答、知乎Live、得到等早期玩家开始发力。之后,看到了红利的大公司、自媒体也纷纷入局。


就在前几日,早已财富自由的李笑来在接受「界面」专访时无意说出了一组数据:


“我给罗振宇写专栏,总共获利4000万,得到平台要分一半,交税要交一半还多一点,到最后分到我头上只有900多万左右。”


知识付费的高利润率已是显而易见。



宏观上,根据券商研报预测,知识付费估测人群基数约1.5亿,动态来看,2020年可达2亿人。


研报同时测算,预计2020年知识付费行业有望具有320亿收入规模,与之对应的平台盈利有近50亿的潜力,以30倍估值计算,有望支撑1500亿市值。


而我们认为,知识付费看似是一条独立的赛道,实际上却是教育、内容、消费三大领域的交集。


一旦其外延与三大领域持续发生扩大反应,进一步降低教育门槛、提升内容变现能力、引导更多层次的消费,这一市场前途将不可限量。



通过对这一赛道的持续关注研究以及与业内从业者、投资人、用户的深度访谈,我们得出以下关键结论:


  • 知识即产品,电商逻辑明显,“冲动付费”终将走向“效果付费”。


  • 知识付费是文化出版行业的第二次产业链变革,也是大公司内容布局的可靠变现出口。


  • 知识是微商最好的产品,社交媒体进一步释放知识购买力,小程序加速行业发展。


  • 知识付费与内容付费边界日益模糊,长尾内容奇缺,但也是机会所在。高弹性的知识内容供应链机制是决胜关键。


1

知识即产品

“冲动付费”终将走向“效果付费”


很多不看好知识付费的人给出的第一个理由就是——学习是一件痛苦的事情,要让人们心甘情愿买罪受,这很难。


但事实证明,越是反人性、帮助用户客服自身弱点或者看似能帮助用户克服自身弱点的产品,用户反而愿意为其付费。健身、医美都是同一道理。


那么,在行业初期,谁最爱“知识付费”呢?华菁证券的调查显示,知识付费的群体和高学历、白领、平时喜欢买书的人群高度重合。


克劳锐指数研究院曾做过一次关于知识付费的调查:用户内容付费需求的产生,某种程度上满足了其对特定知识的需求。


62.7%的用户为投资创业类内容付费,52.9%的用户为工作知识/经验付费,原因在于这些内容能为用户带来带来直接或间接的利益和经验。


图片来自克劳锐数据研究院


57.2%的用户愿意为获取专业知识付费,侧面论证用户更愿意为能建立自身知识体系的专业内容或自身兴趣内容付费。


而这种付费行为最终则是通过付费行为来表达自身态度,且用户希望这种付费行为能对接下来的社交会产生促进作用。


社交带来的“焦虑”成为知识付费的动力之一,群体性焦虑引发强烈学习动机 ,焦虑的人群又恰恰是上文提到的“高学历、白领、平时喜欢买书的人群”。


多个知识付费行业研究报告都指出,焦虑所引发的购买冲动是知识付费的第一大需求驱动。


与此同时,「深响」发现,知识付费的人群远不止这些。


不管是否“焦虑”,凡是有主动学习需求的行业、人群,都是知识付费的目标客户。而且类似于拼多多通过微信生态击中淘宝未覆盖的人群,知识付费也具备同样的可能性。


我们看到类似「天天学农」这样的创业项目被资本市场的认可。


「天天学农」教授农技知识,涉及病害虫害、水肥农事管理等领域,内容由种植大户、农技站、农业院校的农技专家生产。


其3月初上线了一个沃柑栽培的全年订阅课程,单价299元,现在已有超过1万人在线学习过。


天天学农App


目前,知识付费有四种典型的获客手法:


  1. 通过“个人IP”获客,讲师偶像化有利于帮助用户突破自身弱点,让用户像过去买唱片一样围绕讲师进行知识付费。代表:得到。

  2. 通过内容获取流量。代表:十点读书。

  3. 通过提供工具获客。代表:千聊。

  4. 通过裂变的营销手段获客。代表:薄荷阅读。


其中,以微信裂变的营销获客手段正处于红利期。


一方面是微信基于熟人关系,熟人的推荐更加可靠,一定程度上克服了虚拟物品难以度量其质量的问题。


另一方面则是微信的“人以群分”,从源头上确定了产品分发的针对性人群。


这就让知识成为了微商最佳的产品——毛利率高,基于社交关系易于分销,没有物流成本。因为只有毛利率高的产品才能让一二级代理都获得相应的高利益激励。


而小程序又进一步增加了付费内容与用户的接触点、频率和场景的灌篮度。


至于获客以外的环节,知识付费也复刻了包括微商在内的一些电商的特点。


变现端主要有两种模式,一是自营,内容自制,毛利在80%以上;二是签约讲师,合作内容,行规“五五分成”,毛利约50%。


在知乎大学事业部负责人、知乎副总裁张荣乐眼中,知识付费的格局和电商一致:


“平台型难度已经非常大了:一方面是用户量的积累;另一个角度,如果想通过交易变成大的用户平台,会引发用户活跃度低,打开率低等一系列问题。”


张荣乐判断,市场将出现1-3家集中的综合性平台。这就类似电商逻辑,对用户而言,一站式采购更便捷。


电商最终落脚在“购买”一词上,知识付费亦然。


「深响」曾与泰合资本董事总经理蒋科就知识付费进行过一次深入交流。


他认为,知识付费具有消费属性,而消费属性体现在文化消费上,尤其是知识付费对用户文化消费观念、能力和预算的塑造。


“举个例子,一个英语阅读知识付费产品帮助用户将单词量从1500提升到8000之后,用户可以在英文的世界里进行英文文化消费。”


“以前你只能看Little Prince,现在你可以看更高的Harry Potter,我就可以把相关消费推给你。”


“还有很多这样的例子,比如当我教会你亲子的时候,我就会再推送亲子相关的消费。当我教会你美服务,会推美妆相关的消费。


所以知识付费既是上一个阶段的终点,也会开启下一个消费阶段的起点,因此它会重塑用户的消费路径。


薄荷阅读书单


高毛利,完整闭环,一通分析下来,这个商业模式似乎是完美。但其实不然,知识付费的痛点,特别痛。


第一,知识产品属于“非标”(非标准化产品),通俗的说就是无法像消费品那样量产。


比如生产汽车,造第一台车肯定是极端艰难的,但只要有流水线,就可以规模化生产。很多实体商品都是有标准化的商品供应链。


采购、仓储、成熟的SOP(Standard Operating Procedure 标准操作程序)。但知识付费的课程不行。每一门新课都是一个全新产品。


虽然我们可以从课程打磨课程推广的流程上去规范产品,但内容本身并没有统一标准。内容供应链的设计是创意管理,不确定性很高。


因此,高弹性的内容供应链机制才是知识付费的要害。


第二,头部讲师不可控,讲师极端考虑投入性价比,此前生产知识的难度被大大低估。


去年5月,「得到」在北京举行发布会,罗永浩在台上高高兴兴推出《罗永浩干货日记》。


但后来原名很快改成《罗永浩的创业课》、七月间毫无征兆地延期两个星期、期间“拖更”更是屡见不鲜。三个月后,罗永浩“停更信”在从「得到」发出。


罗永浩在停更信上写了一些话:


“在此之前,我严重低估了“得到”专栏的工作量,以及得到团队对质量和规范的高标准。


这三个月每天在公司的十几个小时工作之后,再用平均四到六个小时后写稿和录音(之前错误估算的预期是每天两三个小时)


在最近的这几周,我和帮助我搜集资料、整体内容的制造团队尝试了很多种方法(一度有五个人接近全职帮我做内容,但不能代笔)。”


这些话指向一个中心思想——生产高质量知识的难度实在是太大了。


同样最终选择停更的还有Papi酱。去年7月,分答的《papi的私人俱乐部》社区上线。但两个月后,选择停更。


她给出的理由和罗永浩相似:为了兼顾短视频和社区,我的生活节奏被彻底打乱了,我陷入了巨大的焦虑。


连日超负荷的工作让我本来就不结实的身体又出现了各种不适,每天都在以各种方式向我发出警报。


再往深想一层,有人推算,Papi的社区付费人数应该在1000左右,乘以79元的单价,这个付费社区的总销售额应该不到10万。


一些非主流领域的知识付费,很可能出现五个课程研发人员“伺候”三个付费用户的窘境。


第三,学习效果不可考,用户没有退出机制。


我们能轻易地查到很多平台的客单价、付费用户数,却鲜能看到任何关于完课率、复购率的数据。


而很多知识付费产品都有一条规定——“恕不退款”。这也就是说,知识付费产品只做了入口,没有出口。如果所购课质量很差, 用户要遭遇的尴尬就像看了烂片却无法退票一样。


知识付费很多通过社交获客,通过熟人/半熟人的关系链口口相传,这样的好处是口碑可以快速发酵,但坏处也是差评可以快速发酵。


最终会倒闭知识生产者对内容质量做到严格把控。


第四,流量日益昂贵,一些知识付费平台采用分销、拼团等方式触达用户,但遭到微信封杀。


2

红海格局

赛道意义非凡


从产业链视角,知识付费被认为是文化出版行业的第二次产业链变革,其重要程度不言而喻。


传统出版行业包括作者-经纪人-出版商-批发商-零售商五个环节,亚马逊整合了批发商和零售商,而知识付费则整合了更多。


而这也意味着,如果想要成为知识付费平台级的玩家,必须同时具备后四个环节的能力:签约讲师、管理孵化;内容制定整合;把内容供给给B端,把内容供给给C端。



今年,是知识付费发展的第三年。上述能力所构建的门槛已经为头部玩家创造了领先优势。一些头部格局已经显现:


「得到」代表着PGC,亮点在课程品控,2017年的数据显示,其用户突破了1300万,讲师近200位。共32个专栏更新,总音频时长达到2909小时。而其用户数在2018年5月突破了2000万。


「知乎大学」被认为是UGC的代表,亮点在辐射面广,从社区到知识付费,逻辑非常顺畅。


目前在知乎平台上总共付费的知识服务产品已经超过了 15000 个。整体的付费人次超过了 600 万人次,知乎链接到的知识生产者超过 5000 人。


「喜马拉雅」、「蜻蜓FM」都是音频赛道的玩家,拥有流量优势。马东与奇葩说成员打造的“好好说话”首日在喜马拉雅上销售额就突破了500万。


此外它还借鉴了“双11”,推出“123知识节”,其首日交易额超过5000万。


「分答」探索的则是付费知识问答。其模式为“付费语音问答+偷听分成”——问题公开之后,围观者可以花1元偷听答案,费用由提问者和回答者五五分。


不过,在新鲜感过去之后,此类产品的用户大量流失。


「豆瓣时间」则是较为垂直,个性鲜明,继承了“豆瓣”一贯的风格。其首期专栏为《醒来——北岛和朋友们的诗歌课》。


工具方面,比较典型的两家是「小鹅通」和「千聊」。它们都带有“腾讯”的气息。一个可见的趋势是,工具平台都开始具备“销售平台”的潜力。


小鹅通创始团队来自腾讯,成立于16年底,主要业务是帮助内容CP和垂直平台提供包含内容付费、用户管理、营销、社群活动、品牌传播等一整套流程的技术解决方案。


小鹅通仅用1年时间,已为客户实现总收益突破10亿元,8000万用户中付费占比10%。工具项目的成功说明了行业的繁荣。


而千聊最近也公布了数据:包括讲师收益突破10亿流水、学员数累计已突破3亿、注册机构及讲师数超过120万等。千聊是腾讯众创空间孵化的项目,也获得了腾讯的投资。


图片来自艾瑞咨询


知识付费具有全生命周期价值,正在成为内容布局的可靠变现出口。


一方面体现在有流量的微信公众号自媒体都在尝试知识付费,根据自身聚集的粉丝情况,有针对性地开发相关课程。


比如「十点读书」,其整体内容创作定位于通过推荐好书、美文、电台等去满足用户情感慰藉和阅读需求。


截至2017年4月,十点读书付费收入已超过3000万,付费用户量达30万人,跟其1600万用户相比,付费用户比例接近2%。


另一方面则体现在大公司已有海量用户的基础上,将用户导入知识付费产品,进行多层次的变形。


今年,字节跳动(今日头条)旗下的知识付费产品「好好学习」激发了大家的猜想。


其课程内容分为读书、职场、文化、生活四个大类。内容向来看,目标用户群体为职场青年、创业者,同时照顾到女性、母亲、大学生等人群。


今日头条一向擅长把流量、用户和内容拆分到不同的App载体里进行精细化运营。


此前头条内的音频付费频道「新知」似乎没能成功,或许部分原因是知识付费的用户与今日头条的用户并不重合,场景也不匹配。把产品单独拿出来成立一个新App未尝不是件好事。


而今日头条在分发效率上的优势同样适用于知识付费。


但这也提出了一个新的疑问——知识付费的最佳载体究竟是作为一种功能出现在高流量App中,还是单独为一个体系,以独立App的产品的形式出现呢?


3

还有哪些你能把握的机会?


另一个很重要的现象是,平台发展的速度明显快于内容。这就给广大知识内容生产者以海量机会。


具体来说,这一领域还有以下发展空间:


第一,海量求知欲未被满足,长尾内容奇缺。


由于之前“焦虑导向”的后遗症,目前市场上大量的知识付费课程还是围绕职场、心灵、女性、情感,垂直领域的“干货”并不多。


然而就像当初公众号的机会在于垂直细分,知识付费的红利也将在垂直细分领域中体现。


先聚集用户,再有针对性的开发课程内容不失为一个好办法,但如果错过了聚集用户的阶段,其实可以从打磨精品课程,塑造自身IP开始,渠道的事情交给平台去完成。


第二,知识付费的外延不断扩大,知识与内容的模糊边界带来各类内容生产者的新变现机会。


很多内容都可以梳理成有体系的知识,而成体系的知识还可以整理出版成为书籍。这些内容载体之间的相互转换非常顺畅。


第三,过去学习形式多以音频为主,非常单一,现在更多互动模式的出现,优化学习体验。


一方面线上学习开始有多种形式——订阅、问答、群、打卡、“偷听”、“一起学”等互动方式相互补充,强化用户粘性。


例如小鹅通就在最近上线了打卡小程序,此功能皆在提高学员的上课积极性,帮助客户解决课程后续打卡率持续走低的问题。


另一方面,线下和社群成为重要延展方式。


比如樊登读书会就是社群,很高比例的社群是县域分会,樊登曾透露在黑龙江宝清县的一个人口只有5万的边境小县城,樊登读书会的会员就有3000人,并且第二年的续费率高达80%以上。


樊登读书会东阳分会活动


樊登读书会采用了线下代理推广的方式,最早的那批分会会长,就是在500人微信群里听樊登讲书的种子用户。


这些种子用户一方面认可樊登读书会的初衷,觉得让更多人一起读好书是件好事,另一方面也认可它的商业模式,愿意在不同地方去推广付费会员。


这种基于线上线下渠道的“信任传递”,书友之间的推广,也省去了烧钱进行营销的开销,同时可以避免线上推广的“漏斗”筛选过程。


第四,销售模式多样化。


实际上,樊登读书会更值得关注的是其销售模式。一是通过线上的口碑传播,也就是分享链接给好友,好友加入后可以换取积分。


樊登读书会的用户画像中,女性占比达70%。孙向利说,女性很愿意去分享,跟闺蜜分享看到的好东西。


另一种就是授权地方分会代理销售会员卡,再把销售收入分成给他们。


樊登曾表示,读书会在线下卖会员的方式其实和宝洁卖洗衣粉的方法差不多。但是读书会的利润更高,可以分给各级代理的钱也更多。


地方分会除了销售会员,还要向总部申请举办一些线下的社群活动,维护会员的粘性。


如上文所言,知识作为商品,毛利率极高,且没有物流成本,非常适合“微商”,其销售模式的可延展性非常强。每进行一次销售模式创新,购买力又会得到一次提升。


第五,工具化基础设施的机会已经不多了,但对于服务者的需求还是刚性的。


尽管现在已经有小鹅通、千聊等工具,帮助知识生产者搭建自己的知识店铺,但从业者的需求还远没有解决完毕。


任何高速发展的行业都有“卖水者”的机会:


数据统计分析,销售环节的完整代理,推广获客的服务机构都还不完善。而现有工具平台多是模块化、统一化服务,功能不一定齐全,创新性功能的个性化定制还比较少。


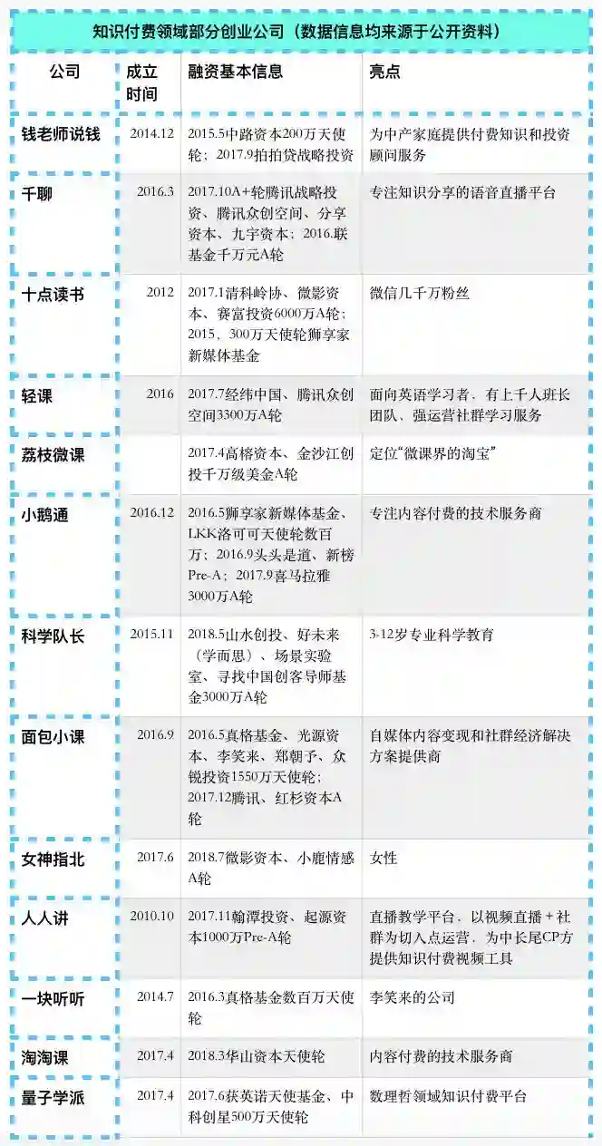
最后,我们梳理了知识付费行业的创业项目,并简要说明了它们各自的亮点,供投资人、创业者参考。




知识付费还有什么机会?你对当下的知识付费行业有什么看法?


 欢迎评论区留言,与大家分享哦。




共享滑板车

复盘谷歌

增长体系

工作和成长

钱荒来袭

直播行业

拼多多增长

猜画小歌

读人报告

小程序创业

租房App

SaaS项目


彩蛋:

企鹅数钱小程序已上线!

用最洋气的姿势扫遍国内外融资动态



登录查看更多
0

相关内容

知识付费的本质,就是把知识变成产品或服务,以实现商业价值。知识付费有利于人们高效筛选信息,付费的同时也激励优质内容的生产。当然也会带来一定的缺陷,即“知识金钱化”。
商业数据分析,39页ppt
专知会员服务
165+阅读 · 2020年6月2日
2020年中国《知识图谱》行业研究报告,45页ppt
专知会员服务
241+阅读 · 2020年4月18日
德勤:2020技术趋势报告,120页pdf
专知会员服务
194+阅读 · 2020年3月31日
Python数据分析:过去、现在和未来,52页ppt
专知会员服务
103+阅读 · 2020年3月9日
《人工智能2020:落地挑战与应对 》56页pdf
专知会员服务
197+阅读 · 2020年3月8日
新时期我国信息技术产业的发展
专知会员服务
71+阅读 · 2020年1月18日
阿里巴巴达摩院发布「2020十大科技趋势」
专知会员服务
108+阅读 · 2020年1月2日
报告 | 2020中国5G经济报告,100页pdf
专知会员服务
99+阅读 · 2019年12月29日
【大数据白皮书 2019】中国信息通信研究院
专知会员服务
138+阅读 · 2019年12月12日
2018-2019年国内化妆品行业研究报告
行业研究报告
15+阅读 · 2019年9月28日
2018年物业管理行业深度研究报告
行业研究报告
7+阅读 · 2019年5月17日
重磅!2019中国经济研判,涉及20个敏感问题…
笔记侠
10+阅读 · 2019年2月17日
知乎破8万赞回答:那些厉害的人,思维方式比你强在哪儿?
中国移动互联网2018上半年报告
计算机与网络安全
3+阅读 · 2018年7月22日
智能时代,图像检索技术在美团APP中的应用分析
人人都是产品经理
9+阅读 · 2018年5月23日
"AI+教育"是虚火还是风口?
数据玩家
3+阅读 · 2017年12月14日
The Evolved Transformer
Arxiv
5+阅读 · 2019年1月30日
Doubly Attentive Transformer Machine Translation
Arxiv
4+阅读 · 2018年7月30日
Arxiv
3+阅读 · 2018年4月11日
Arxiv
6+阅读 · 2018年2月26日
VIP会员
最新内容
《第四代军事特种作战部队选拔与评估》
专知会员服务
1+阅读 · 今天6:23
不对称优势上升:自主系统如何强化海上拒止
专知会员服务
1+阅读 · 今天5:51
《人工智能赋能电磁战》(报告)
专知会员服务
2+阅读 · 4月17日
【CMU博士论文】迈向可扩展的开放世界三维感知
相关VIP内容
商业数据分析,39页ppt
专知会员服务
165+阅读 · 2020年6月2日
2020年中国《知识图谱》行业研究报告,45页ppt
专知会员服务
241+阅读 · 2020年4月18日
德勤:2020技术趋势报告,120页pdf
专知会员服务
194+阅读 · 2020年3月31日
Python数据分析:过去、现在和未来,52页ppt
专知会员服务
103+阅读 · 2020年3月9日
《人工智能2020:落地挑战与应对 》56页pdf
专知会员服务
197+阅读 · 2020年3月8日
新时期我国信息技术产业的发展
专知会员服务
71+阅读 · 2020年1月18日
阿里巴巴达摩院发布「2020十大科技趋势」
专知会员服务
108+阅读 · 2020年1月2日
报告 | 2020中国5G经济报告,100页pdf
专知会员服务
99+阅读 · 2019年12月29日
【大数据白皮书 2019】中国信息通信研究院
专知会员服务
138+阅读 · 2019年12月12日
相关资讯
2018-2019年国内化妆品行业研究报告
行业研究报告
15+阅读 · 2019年9月28日
2018年物业管理行业深度研究报告
行业研究报告
7+阅读 · 2019年5月17日
重磅!2019中国经济研判,涉及20个敏感问题…
笔记侠
10+阅读 · 2019年2月17日
知乎破8万赞回答:那些厉害的人,思维方式比你强在哪儿?
中国移动互联网2018上半年报告
计算机与网络安全
3+阅读 · 2018年7月22日
智能时代,图像检索技术在美团APP中的应用分析
人人都是产品经理
9+阅读 · 2018年5月23日
"AI+教育"是虚火还是风口?
数据玩家
3+阅读 · 2017年12月14日
Top
微信扫码咨询专知VIP会员