中国数字经济时代人工智能生态白皮书2021,41页pdf

2022 年 1 月 27 日 专知

来源:DeepTech深科技 

  2022 年《“十四五”数字经济发展规划》指出,打造繁荣发展的数字经济,关键之一即有序推进基础设施智能升级,高效布局人工智能基础设施;到 2025 年,数字经济核心产业增加值占国内生产总值比重将达 10%。

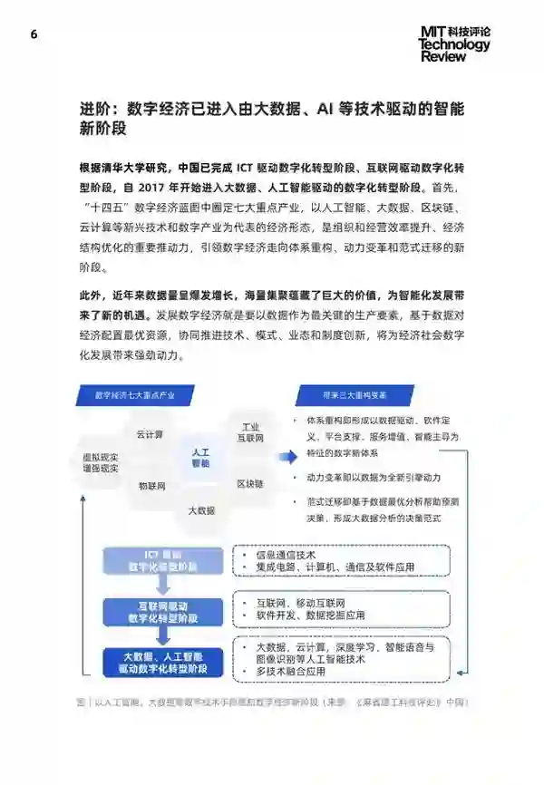
  数字经济作为继农业经济、工业经济之后的主要经济形态,已进化到以“人工智能”为核心驱动力的智能经济新阶段。

  为洞彻 AI 产业与生态现状,《麻省理工科技评论》(MIT Technology Review)中国发布《2021 中国数字经济时代人工智能生态白皮书》。

  白皮书围绕一个主题“ AI 生态”,三个关键词“技术、产业、开放平台”,统观 AI 技术在多行业落地情况,剖析开放平台对于 AI 产业生态繁荣的效能与价值,解析典型公司在 AI 产业生态建设方面的创新实践,并结合技术、产业和平台发展现状,研判 AI 生态发展趋势。

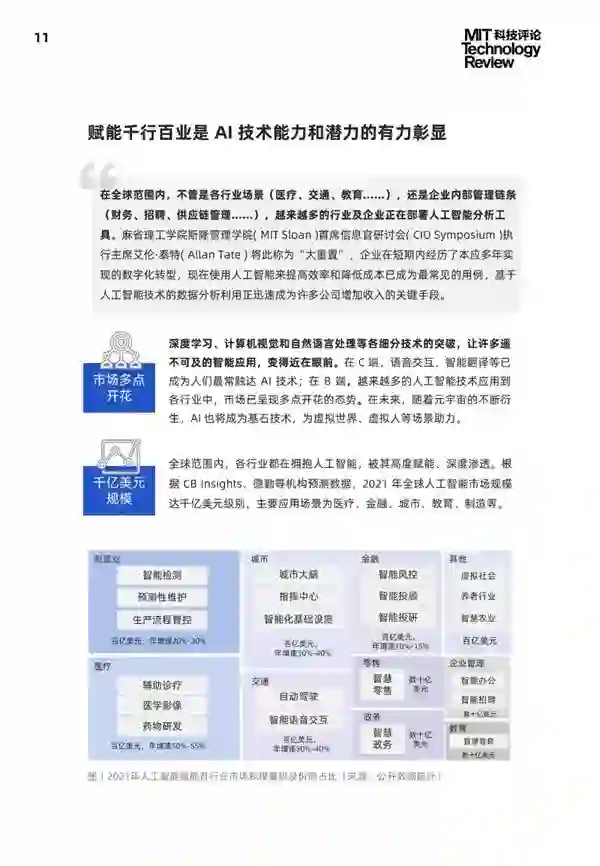
  AI 生态繁荣的表征:技术深入千行百业,共建千亿美元市场

  在全球范围内,各行各业都在拥抱人工智能,被其高度赋能、深度渗透。根据 CB Insights、德勤等机构预测数据,2021 年全球人工智能市场规模达千亿美元级别,主要应用场景为医疗、金融、城市、教育、制造等。

图 | 2021 年人工智能赋能多领域市场规模(来源:公开数据统计)

  教育领域:

  从在线教育到因材施教,AI 改变教育体系的运作方式,并赋予教师和学习者智能化学习权力。随着 AI 与教育深度融合,将进一步促进教育变革创新,实现“平等面向每个人的教育、适合每个人的教育、更加开放灵活的教育”美好愿景。

  医疗领域:

  从辅助诊断到发现药物, AI 深度改变医疗行业底层工具能力,赋能医疗领域的各个主要角色,实现各场景商业模式创新。

  交通出行领域:

  从自动驾驶到交通大脑, AI 让城市交通环境及交通工具具备感知、互联、分析、预测、控制等能力,这已然成为未来交通出行重要发展方向。

  金融领域:

  从智能支付到智能风控, AI 集中提升金融主体的内外部效率、提升用户的全流程体验、提升金融服务的数智化程度。未来,AI 将引领金融领域发生三大趋势变革:后端金融系统性业务数字化和自动化、前端金融产品在线个性化、金融全流程服务智能化和弹性化。

  智慧城市领域:

  从城市安全到智能决策,AI 正规模化地在城市各类应用场景中落地,不仅延展城市各模块资源的融合利用广度,还帮助城市管理者管理决策科学化、城市公共服务智能化,城市生活正变得愈加智慧。

  工业领域:

  从智能制造到智慧电力,AI 正深度构建行业应用场景,实现产品设计、制造执行、供应链、产品全生命周期等全产业链智能化管理应用,赋能制造、电力等多个领域,加速推进工业智能化转型发展。

  企业内部生产管理环节,从经营到生产, AI 结合 RPA 、数据可视化等融合应用,为企业管理链条中的各项职能,如生产制造、经营管理、营销服务等提供全周期智能化解决方案。

  AI 与实体经济融合在多行业已初见成效。未来十年,AI 生态系统将推动 AI 技术加速“下沉”到千行百业,保持在第三产业的持续发展和渗透趋势,加大对第一、第二产业的全面赋能。

  AI 生态繁荣的载体:AI 平台化趋势彰显,开放平台是实现普惠人工智能的方式之一

  从技术落地的角度来看,人工智能技术逐渐成为数字时代的基础能力,不断满足中小型企业轻量级、个性化的 AI 应用需求。但不可否认,部分企业在部署 AI 工具时仍存在一些限制门槛,如技术人才储备不足、 AI 应用部署困难、投入产出比不达预期等,企业无法实现轻松构建 AI。

  就企业端而言,其普遍需求是可轻松部署 AI 的定制委托开发方案。推进 AI 普惠化的一个关键便是要降低 AI 应用的门槛。AI 开放平台内含数据智能标注、智能模型开发以及云原生应用部署等基础功能模块,通过订阅 API 、AI SaaS 化等形态输出,大大降低了客户获取 AI 能力、开发 AI 应用的门槛,推进普惠化 AI 进程。

  以 AI 开放平台为载体,释放通用型数据模型,已成为人工智能企业主要的发展方式之一。

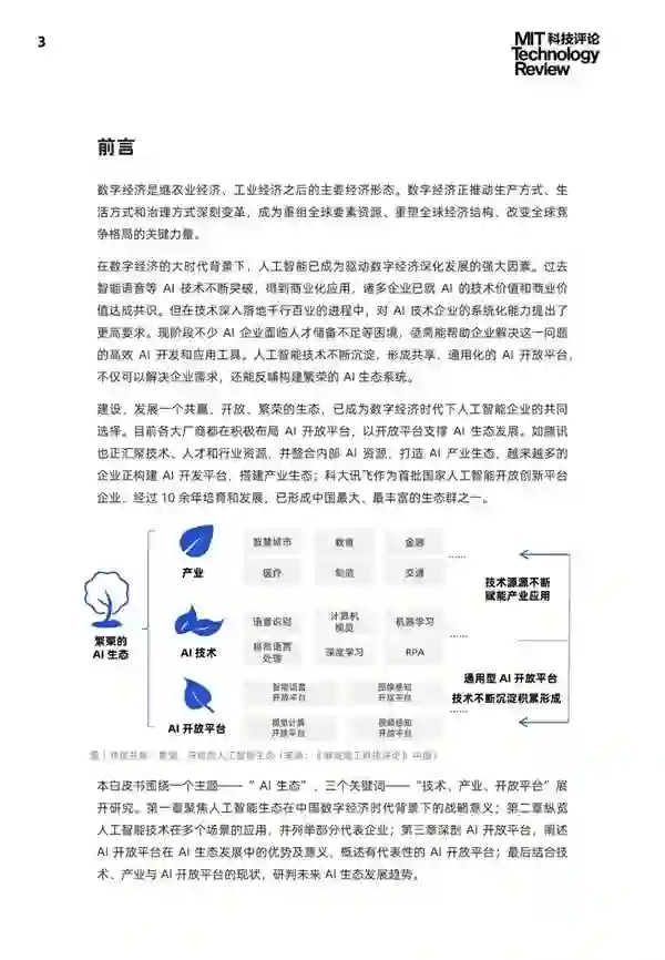
  不少企业积极布局 AI 开放平台,以开放平台支撑 AI 产业生态发展。如百度、腾讯、阿里和科大讯飞等,均通过开放平台聚合技术、人才、产业资源,实现产业生态繁荣。

  腾讯 AI 开放平台连接腾讯 AI 能力与产业,依托腾讯云 AI 新基建布局,推动 AI 技术和应用进步;阿里云与达摩院强联动,提供的 AI 开放服务涉及百余种场景的视觉 AI 开放能力,以及语音、机器翻译、决策、业务增长引擎等能力。

  科大讯飞作为领先的智能语音技术提供商,依托其在语音合成、语音识别、常识推理、知识图谱等技术上的领先优势,推出全球首个开放的智能交互技术服务平台——讯飞开放平台,致力于为开发者、企业打造一站式智能人机交互解决方案。

  受下游应用需求及宏观政策红利推动,近几年中国开放平台市场规模稳步增长。2021 年中国 AI 开放平台市场规模达百亿元,预计未来五年,中国 AI 开放平台市场年复合增长率有望达到 60% 。

图 | 数说 AI 开放平台市场繁荣发展(数据来源:专家访谈、《麻省理工科技评论》中国)

  AI 生态再度进阶:开发者、AI 企业龙头和行业龙头共筑三维 AI 生态

  未来,AI 生态发展模式将再度进阶。由 AI 技术领域龙头企业,联合资源丰富、平台能力强的行业领军者,共同搭建行业技术基座。面向广大开发者开放众多场景,构成新一代 AI 开放平台,三方共筑产业 AI 化时代到临。

  新一代 AI 开放平台将汇集开发者、AI 技术头部企业及各行业龙头企业。开放平台逐步释放核心资源、联动多方实现共创,技术商业化落地不再是企业单打独斗,而是由关系密切的价值联盟联手合建。

图 | AI 开放平台参与者由二维向三维进阶(来源:《麻省理工科技评论》 中国)

  开发平台内三方参与者能相互验证,为产业落地提供必要的技术和资源支持。面对一些特殊的数字化转型需求,三方可在生态中交流、互动、打通,集合生态伙伴的技术优势提供系统化解决方案。

  当下,AI 产业已经步入深化场景攻坚期,人工智能正依托场景的智能化应用,持续深挖数据的隐藏价值。企业通过构建强大的 AI 能力,实现业务效率提升及创新商业模式的变革。

  展望未来,源头技术不断革新、技术应用深入场景、开放平台建设愈加完善......数字经济时代下的 AI 企业和行业公司,可汲取 AI 开放平台养分,聚合资源、高效协作、充分技术优势,实现生态共生、共创、共荣、共赢。

具体内容如下


专知便捷查看

便捷下载,请关注专知公众号(点击上方蓝色专知关注)

  • 后台回复“DAIE” 就可以获取中国数字经济时代人工智能生态白皮书2021,41页pdf》专知下载链接


专知,专业可信的人工智能知识分发 ,让认知协作更快更好!欢迎注册登录专知www.zhuanzhi.ai,获取70000+AI主题干货知识资料!


欢迎微信扫一扫加入专知人工智能知识星球群,获取最新AI专业干货知识教程资料和与专家交流咨询
点击“ 阅读原文 ”,了解使用 专知 ,查看获取70000+AI主题知识资源
登录查看更多
2

相关内容

车联网白皮书,44页pdf
专知会员服务
80+阅读 · 2022年1月3日
区块链白皮书,44页pdf
专知会员服务
93+阅读 · 2021年12月30日
隐私计算应用白皮书, 54页pdf
专知会员服务
178+阅读 · 2021年12月18日
专知会员服务
90+阅读 · 2021年10月14日
专知会员服务
136+阅读 · 2021年4月27日
专知会员服务
124+阅读 · 2021年3月22日
【德勤】中国人工智能产业白皮书,68页pdf
专知会员服务
312+阅读 · 2019年12月23日
《人工智能安全测评白皮书》,99页pdf
专知
36+阅读 · 2022年2月26日
产业元宇宙白皮书(2021-2022),32页pdf
专知
12+阅读 · 2022年2月18日
车联网白皮书,44页pdf
专知
2+阅读 · 2022年1月3日
区块链白皮书,44页pdf
专知
7+阅读 · 2021年12月30日
中国数字经济发展白皮书,88页pdf
专知
9+阅读 · 2021年4月27日
区块链+数字经济发展白皮书,45页pdf
专知
3+阅读 · 2021年4月25日
【AIOT】2020年中国智能物联网(AIoT)白皮书|附下载
产业智能官
32+阅读 · 2020年3月13日
国家自然科学基金
2+阅读 · 2015年12月31日
国家自然科学基金
3+阅读 · 2014年12月31日
国家自然科学基金
0+阅读 · 2014年12月31日
国家自然科学基金
12+阅读 · 2013年12月31日
国家自然科学基金
0+阅读 · 2013年12月31日
国家自然科学基金
3+阅读 · 2013年12月31日
国家自然科学基金
0+阅读 · 2012年12月31日
国家自然科学基金
2+阅读 · 2011年12月31日
国家自然科学基金
7+阅读 · 2011年9月30日
Residual Mixture of Experts
Arxiv
0+阅读 · 2022年4月20日
Arxiv
0+阅读 · 2022年4月19日
Arxiv
0+阅读 · 2022年4月18日
VIP会员
最新内容
AutoScientists:自组织智能体团队驱动长期科学实验
战略前沿人工智能的再思考(中文)
专知会员服务
3+阅读 · 今天14:53
《量化地基防空系统间接效应的博弈论方法》
专知会员服务
3+阅读 · 今天14:51
“史诗怒火行动”中美军损失的作战飞机
专知会员服务
2+阅读 · 今天14:38
ICML 2026 | 理解上下文持续学习中的泛化与遗忘
专知会员服务
5+阅读 · 5月28日
Agent Harness综述:大模型智能体执行器工程全景
专知会员服务
13+阅读 · 5月28日
《基于理论的威慑效能评估》
专知会员服务
8+阅读 · 5月28日
相关VIP内容
车联网白皮书,44页pdf
专知会员服务
80+阅读 · 2022年1月3日
区块链白皮书,44页pdf
专知会员服务
93+阅读 · 2021年12月30日
隐私计算应用白皮书, 54页pdf
专知会员服务
178+阅读 · 2021年12月18日
专知会员服务
90+阅读 · 2021年10月14日
专知会员服务
136+阅读 · 2021年4月27日
专知会员服务
124+阅读 · 2021年3月22日
【德勤】中国人工智能产业白皮书,68页pdf
专知会员服务
312+阅读 · 2019年12月23日
相关资讯
相关基金
国家自然科学基金
2+阅读 · 2015年12月31日
国家自然科学基金
3+阅读 · 2014年12月31日
国家自然科学基金
0+阅读 · 2014年12月31日
国家自然科学基金
12+阅读 · 2013年12月31日
国家自然科学基金
0+阅读 · 2013年12月31日
国家自然科学基金
3+阅读 · 2013年12月31日
国家自然科学基金
0+阅读 · 2012年12月31日
国家自然科学基金
2+阅读 · 2011年12月31日
国家自然科学基金
7+阅读 · 2011年9月30日
Top
微信扫码咨询专知VIP会员