思腾合力助最专业的深度学习与GPU计算,青岛开课了!

2017 年 11 月 28 日 北京思腾合力科技有限公司

随着人工智能(AI)特别是深度学习(Deep Learning)近年来的飞速发展,在多个领域的成功应用,已经成为当前学术界和各行业最炙手可热的研究应用方向。不仅广泛应用于搜索引擎,电子商务,社交网络等互联网服务,并且在计算视觉,自然语言处理,金融,生物医药等行业AI的研究与应用也呈现爆发式增长。同时由于深度学习(Deep Learning)需要处理的海量数据非常庞大,GPUCUDA,OPENACC,OPENCL)计算在人工智能/深度学习领域展现出相比传统GPU计算巨大的优势,极大的提高了计算能力。由中科院计算所(烟台分所)邀请重量级专家,业界知名主讲老师为各科研院所、高校和企业从事深度学习,GPU CUDA高性能计算领域或感兴趣的相关人员举办为期三天的上机实操班,以理论学习和上机实践相结合的方式,强化自主学习的实践能力。诚邀您的参加!

主办机构:中科院计算所(烟台分所)

承办机构:北京中科云畅应用技术研究院

协助单位:北京思腾合力科技有限公司

时间:2017.11.3012.3(第一天全天报道,授课三天)

地点:山东 .青岛

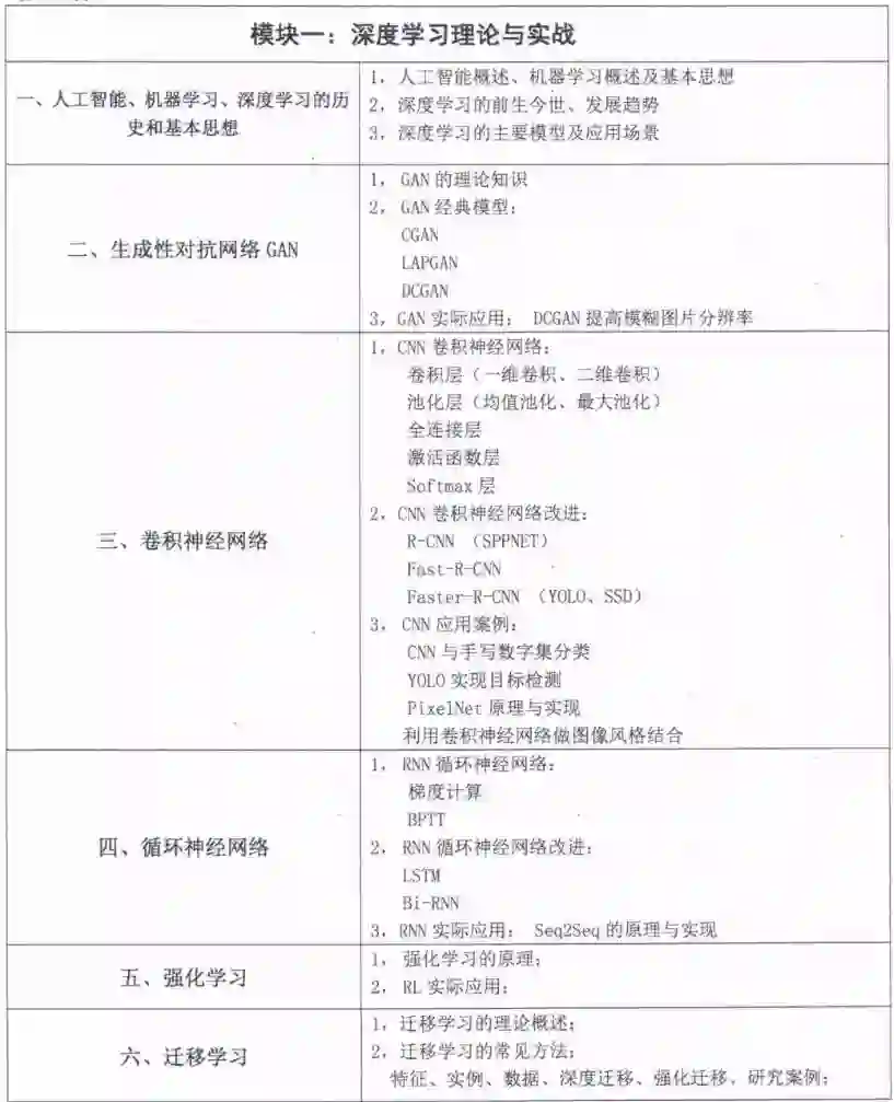
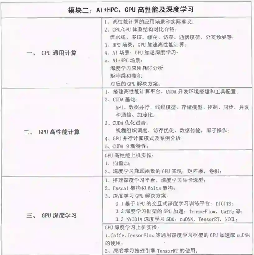
培训内容

培训专家


主讲专家来自中科院及高校的深度学习和高性能计算高级专家,拥有丰富的科研及工程技术经验,长期从事计算领域国家重大项目研究,具有资深的技术底蕴和专业背景。

费用标准

每人3900元(含报名费、培训费、资料费),食宿可统一安排,费用自理。

颁发证书

学员培训考试合格后可以获得:由中国科学院计算技术研究所烟台分所颁发的培训证书。

注:请学员带身份证复印件一张。请自带笔记本电脑。

报名方式

联系方式:

  电话:152 0152 8206

  邮箱:[email protected]

往期照片



优惠政策:

1)各高校及科研院所在读本科生及研究生持学生证可以享受9.5折优惠;

24+1”团体优惠,即同一单位同时有5位学员参会,该单位可以享受1个免费名额。

备注:以上2种优惠不可以同时享用,最终解释权归主办方所有。



登录查看更多
0

相关内容

机器学习的一个分支,它基于试图使用包含复杂结构或由多重非线性变换构成的多个处理层对数据进行高层抽象的一系列算法。

知识荟萃

精品入门和进阶教程、论文和代码整理等

更多

查看相关VIP内容、论文、资讯等
【哈佛《CS50 Python人工智能入门》课程 (2020)】
专知会员服务
116+阅读 · 2020年4月12日
中科大-人工智能方向专业课程2020《脑与认知科学导论》
电力人工智能发展报告,33页ppt
专知会员服务
135+阅读 · 2019年12月25日
【白皮书】“物联网+区块链”应用与发展白皮书-2019
专知会员服务
94+阅读 · 2019年11月13日
医疗知识图谱构建与应用
专知会员服务
390+阅读 · 2019年9月25日
分布式智能计算系统前沿
中国计算机学会
19+阅读 · 2019年10月8日
CNCC技术论坛丨新型持久内存系统与安全
中国计算机学会
7+阅读 · 2019年9月15日
征稿通知 | 2019 年全国知识图谱与语义计算大会(CCKS2019)
开放知识图谱
89+阅读 · 2019年1月11日
报名 | 清华大学“智慧医学影像论坛2018”
数据派THU
8+阅读 · 2018年6月27日
机器学习面试题,更有大厂内推机会
七月在线实验室
4+阅读 · 2018年4月10日
报名 | 知识图谱前沿技术课程(苏州大学站)
PaperWeekly
12+阅读 · 2017年11月27日
热烈祝贺南京某高校DGX-1深度学习超级计算机集群顺利交付
北京思腾合力科技有限公司
5+阅读 · 2017年11月18日
报名 | 知识图谱前沿技术课程(暨学术交流)
PaperWeekly
17+阅读 · 2017年7月10日
Arxiv
5+阅读 · 2020年3月26日
Arxiv
6+阅读 · 2019年4月8日
CoCoNet: A Collaborative Convolutional Network
Arxiv
6+阅读 · 2019年1月28日
Accelerated Methods for Deep Reinforcement Learning
Arxiv
6+阅读 · 2019年1月10日
Arxiv
22+阅读 · 2018年8月30日
A Survey on Deep Transfer Learning
Arxiv
11+阅读 · 2018年8月6日
VIP会员
最新内容
《美陆军条例:陆军指挥政策(2026版)》
专知会员服务
3+阅读 · 今天8:10
《军用自主人工智能系统的治理与安全》
专知会员服务
3+阅读 · 今天8:02
《系统簇式多域作战规划范畴论框架》
专知会员服务
7+阅读 · 4月20日
高效视频扩散模型:进展与挑战
专知会员服务
3+阅读 · 4月20日
乌克兰前线的五项创新
专知会员服务
7+阅读 · 4月20日
 军事通信系统与设备的技术演进综述
专知会员服务
6+阅读 · 4月20日
《北约标准:医疗评估手册》174页
专知会员服务
5+阅读 · 4月20日
相关资讯
分布式智能计算系统前沿
中国计算机学会
19+阅读 · 2019年10月8日
CNCC技术论坛丨新型持久内存系统与安全
中国计算机学会
7+阅读 · 2019年9月15日
征稿通知 | 2019 年全国知识图谱与语义计算大会(CCKS2019)
开放知识图谱
89+阅读 · 2019年1月11日
报名 | 清华大学“智慧医学影像论坛2018”
数据派THU
8+阅读 · 2018年6月27日
机器学习面试题,更有大厂内推机会
七月在线实验室
4+阅读 · 2018年4月10日
报名 | 知识图谱前沿技术课程(苏州大学站)
PaperWeekly
12+阅读 · 2017年11月27日
热烈祝贺南京某高校DGX-1深度学习超级计算机集群顺利交付
北京思腾合力科技有限公司
5+阅读 · 2017年11月18日
报名 | 知识图谱前沿技术课程(暨学术交流)
PaperWeekly
17+阅读 · 2017年7月10日
相关论文
Top
微信扫码咨询专知VIP会员