让代码自动补全的全套流程

2020 年 8 月 10 日 极市平台

点击蓝字


 关注我们



作者丨熊唯、黄飞 

来源丨腾讯技术工程

AI 如果真的可以写代码了,程序员将何去何从?几年,NLP 领域的生成式任务有明显的提升,那通过 AI 我们可以让代码自动完成后续补全吗?本文主要介绍了如何使用 GPT2 框架实现代码自动补全的功能。

我去年做过一个代码补全的小功能,打包为 androidStudio 插件,使用效果如下:
代码补全模型预测出的结果有时的确会惊吓到我,这也能学到~? 那如果给它见识了全世界的优秀代码,再给足够量级参数和优秀的模型框架,真的可以实现需求作为输入,直接输出代码吗?
"我的需求讲完了,你的代码呢?" 希望可以看到这一天。
代码补齐功能有其他优秀插件也已实现,比如 tabnine,Kite 和国产的 aixcoder。本文主要介绍下代码补全功能需要实现的整套流程。主要包括数据,算法和工程。

数据

众所周知,算法工程师大部分时间都在处理数据。
深度学习是使用大数据训练模型的一个过程,数据是很重要的一个模块。人是会累的,休息不好还导致记忆不好。AI 是你给多少数据它就能存储接收多少数据,学不到信息那是人的错,给的数据不好或者算法设计不好。所以我们先尽可能多的准备好训练数据。

1、数据采集

本文的目的是代码补全,训练数据就是代码段。考虑到每种语言风格和语法都不一致,所以单个模型只针对一种代码语言。
我使用的训练数据主要来源于 GitHub,编写了一个简单的爬虫代码,指定语言后根据 stars 的排序下载工程。
Github 的 search API 官方地址:
https://developer.github.com/v3/search/

2、数据清理

直接下载的数据肯定是不能直接用的,我们还需要对数据进行清理。
首先,我们的训练数据只需要工程中的代码文件,以 java 工程为例,我们只保留.java 结尾的文件,其他文件可剔除。
其次,我的代码补全目标是代码段,不针对注释功能。而且对于代码补全训练时,我们是会给定一定范围的上文,如果存在注释段会占用有效代码信息。另外注释除英文外其他字符不在我的训练 vocab 范围内,所以需要对代码中注释和日志进行清理。
1.删除代码行中存在除符号和英文外的字符
2.删除日志行
3.删除注释行,主要针对以下格式
  
  
    
/* 注释文本*/

/**
注释段落
*/

// 注释文本

 code //注释
经过以上数据清理后,得到纯代码数据。

3、数据编码

得到了训练数据后还需要把代码文本进行编码。本文使用的是 bpe(byte pair encoder)字节对编码,主要为了数据压缩。bpe 简单理解为将一个单词再拆分为多个字母组合,比如 tencent 拆分为 ten-cent,这些组合方式则是根据大量数据,统计频率得到。由于我们期待的代码补全功能是在行首输入几个字母,根据上文预期出本行内容。
假设 tensorflow 这个 token 被编码对应到一个 id,那我希望输入 ten 就输出 tensorflow 是无法实现的。所以在训练过程中,我会随机把 token 打断,比如将 tensorflow 打断为 t-en-sor-flow 进行编码,打断原则是被切分的部分一定要在词汇表中。数据编码后,代码的每个 token 被编码为 1~N 个 id。模型预测到的 id 反编码为 token 即可。回车符认为是预测的终止符。经过以上处理,我们就准备好了训练数据,下面就可以进行算法部分了。

模型算法

众所周知,算法工程师大部分时间都在研究算法。
在腾讯文档的错别字纠错需求中,我们采用了基于 LSTM 的 seq2seq 以及 facebook 提出的基于 CNN 的 seq2seq,可以得到不错的纠错效果。直到 NLP 出现了一个"网红"--BERT,采用后精度直接提升 8 个点左右,不亏是 google。下面先简单介绍下 bert 和 gpt2。
BERT 和 GPT2
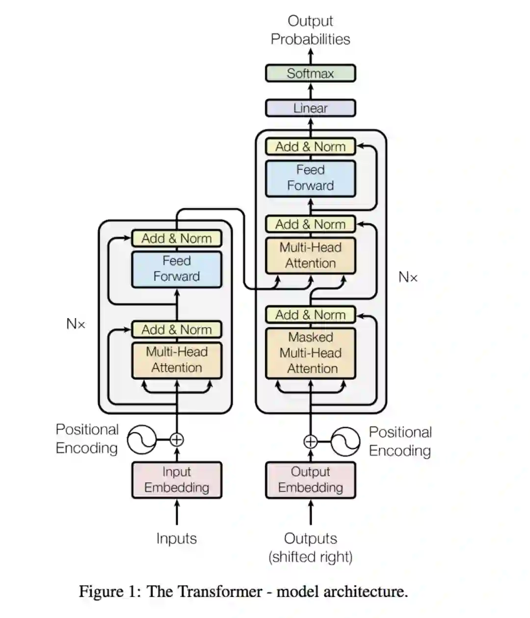
2017 年中 google 提出了 Transformer 结构。不用 rnn,不用 cnn,提出 attention is all you need。2018 年 openAI 采用了 transformers 结构在 18 年发布了 GPT。同年 google AI Language 发布了 bert 论文,提出的 BERT 模型在 11 个 NLP 任务上刷新了记录。2019 年 openAI 又推出了 GPT-2 模型。
Bidirectional Encoder Representation from Transformers:
基于 transformers 框架的 encoder 部分,自编码语言模型,适合 N-1(比如句子分类),N-N(比如词性标注)的任务,但是它并不适合做生成任务。
Generative Pre-Training:
基于 transformers 的 decoder 部分,自回归语言模型,适合生成式任务。
Transformer框架图
GPT2和BTER框架示意图
代码补全功能就是基于 GPT2 框架,OPenAI 官方提供了多套 GPT2 预训练模型:
官方提供GPT2参数
作为一个经常要把模型部署到移动端的 CVer,看到这个参数级别,我选择最小的模型进行 finetune。
对于 GPT 算法,下面这篇文章讲的很好,感兴趣同学可以看看:
https://zhuanlan.zhihu.com/p/137350403  
GPT2的预测过程
本文在训练中使用 512 个上文,预测到回车符为终止。模型网络使用超参:12 个层,768 个隐藏节点,12 个 heads,采用了 uber 的 Horovod 分布式框架进行训练。
infer 阶段采用 beam-search 会导致整个预测过程特别耗时,所以参考了 https://arxiv.org/abs/1904.09751 论文,采用 top-k sampling,每次预测 top3 的结果再通过概率阈值过滤后作为最终候选输出。
最终 infer 效果:
输入一段代码,预测出后续代码,以回车符截止。
工程
众所周知,算法工程师大部分时间都在做工程。
训练出模型后,还要把模型应用起来,所以还需要一些工程工作需要实现。代码补全功能,最合适的应用场景就是上 IDE。nlp 模型不太适合在本机部署,最终选择了在 GPU 机器上部署模型,然后终端通过 http 请求获取预测文本显示的方案。
后台部署
Flask 是一个 Web 应用程序框架,灵活,轻便,容易上手。本文简单介绍如何利用 flask 启动一个 web 服务,以及如何访问和调用我们的功能接口。首先我们创建一个 conda 环境:
  
  
    
conda create -n flask python=3.6
source activate flask
pip install flask
代码中增加一个接口函数:
  
  
    
from flask import Flask
from flask import request
app = Flask()


# route把一个函数绑定到对应的 url 上
@app.route("/plugin",methods=['GET',])
def send():
    data = request.args.get('data')
   # 模型预测逻辑
    out =  model_infer(data)
    return out

if __name__ == '__main__':
    app.run(host='0.0.0.0',port=8080, debug=False)
执行 run.py 代码,后台服务开启运行:
客户端请求:
  
  
    
url = http://ip:8080/plugin?data="输入"
其中 model_infer 函数需要实现模型的 infer 前向计算逻辑,从请求中获取 data 字段作为输入,infer 预测的结果列表作为输出返回给调用方。
经过上面的工作,我们已经提供了一个服务接口,返回我们代码补全的预测结果。
插件编写
最后一步就是如何在 IDE 上使用功能了。我们要开发 AS 的插件,需要使用 IntelliJ,首先需要在本机安装配置 IntelliJ IDEA
下载地址:
https://www.jetbrains.com/idea/download/
社区版源码:
https://github.com/JetBrains/intellij-community
好用的插件可以节省程序员很多时间,在插件实现时,我还添加了一个小的 git-blame 功能,实时查看指定行的 git 提交人,对于手 Q 这种多人合作的工作,比较实用。大家也可以通过 IntelliJ 自己开发一些常用功能。
gitBlame 的主要代码:
  
  
    
public class GitBlame extends AnAction {

    private void showPopupBalloon(final Editor editor, final String result) {
        ApplicationManager.getApplication().invokeLater(new Runnable() {
            public void run() {
                JBPopupFactory factory = JBPopupFactory.getInstance();
                factory.createHtmlTextBalloonBuilder(result, null, new JBColor(new Color(186238186), new Color(7311773)), null)
                        .setFadeoutTime(5000)
                        .createBalloon()
                        .show(factory.guessBestPopupLocation(editor), Balloon.Position.below);
            }
        })
;
    }

    @Override
    public void actionPerformed(AnActionEvent e) {
        // TODO:
 insert action logic here
        //获得当前本地代码根目录
        String base_path = e.getProject().getBasePath();
        String file_path = e.getProject().getProjectFilePath();
        //获取编辑mEditor
        final Editor mEditor = e.getData(PlatformDataKeys.EDITOR);
        if (null == mEditor) {
            return;
        }
        SelectionModel model = mEditor.getSelectionModel();
        final String selectedText = model.getSelectedText();
        if (TextUtils.isEmpty(selectedText)) {
            return;
        }

        //获取当前编辑文档的目录
        PsiFile mPsifile = e.getData(PlatformDataKeys.PSI_FILE);
        VirtualFile file = mPsifile.getContainingFile().getOriginalFile().getVirtualFile();
        if (file != null && file.isInLocalFileSystem()) {
            file_path = file.getCanonicalPath();
        }
        //gitkit工具
        JGitUtil gitKit = new JGitUtil();
        String filename = file_path.replace(base_path+"/","");
        //得到blame信息
        int line_index = mEditor.getSelectionModel().getSelectionStartPosition().getLine();
        String blame_log = gitKit.git_blame(base_path,filename,line_index);

        //展示
        if (!blame_log.isEmpty()){
            showPopupBalloon(mEditor, blame_log);
        }
    }
}
本文的代码补全插件主要代码逻辑为调用上一步后台部署的请求。
  
  
    
// 请求url格式(和flask接口一致)
String baseUrl = "http://ip:8080/plugin?data=";
// 获取当前编辑位置文本
PsiFile str = position.getContainingFile();
// 根据模型上文限制获取代码端
String data = getContentCode();
String url = baseUrl+data;
// 发送请求
String result = HttpUtils.doGet(url);
// 后处理逻辑,在提示框显示预测结果
show()
最终呈现形式:
可以看出,模型的预计结果还是不错的~
以上为代码补全功能的实现和应用,算是 AI 自动写代码的一小步。
AI 能否自己写代码,达到疑犯追踪里 TM 那种水平,我不敢说一定不可能,但以我目前的认知是实现不了,毕竟写代码的是程序员,给算法喂数据的是程序员,算法设计还是程序员,AI 连帮人类解 bug 的功能都还不出现!
参考资料
[1] https://arxiv.org/abs/1706.03762
[2] https://arxiv.org/abs/1810.04805
[3] https://github.com/openai/gpt-2
[4] https://arxiv.org/abs/1904.09751


推荐阅读


添加极市小助手微信 (ID : cv-mart) ,备注: 姓名-学校/公司-研究方向-城市 (如:小极-北大-目标检测-深圳),即可申请加入 极市目标检测/图像分割/工业检测/人脸/医学影像/3D/SLAM/自动驾驶/超分辨率/姿态估计/ReID/GAN/图像增强/OCR 等技术交流群 ,更有 每月大咖直播分享、真实项目需求对接、求职内推、算法竞赛、 干货资讯汇总、行业技术交流 一起来让思想之光照的更远吧~

△长按添加极市小助手

△长按关注极市平台,获取 最新CV干货

觉得有用麻烦给个在看啦~   
登录查看更多
0

相关内容

【2020新书】高级Python编程,620页pdf
专知会员服务
243+阅读 · 2020年7月31日
《深度学习》圣经花书的数学推导、原理与Python代码实现
Transformer文本分类代码
专知会员服务
118+阅读 · 2020年2月3日
TensorFlow Lite指南实战《TensorFlow Lite A primer》,附48页PPT
专知会员服务
70+阅读 · 2020年1月17日
新书《面向机器学习和数据分析的特征工程》,419页pdf
专知会员服务
144+阅读 · 2019年10月10日
计算机视觉最佳实践、代码示例和相关文档
专知会员服务
20+阅读 · 2019年10月9日
GitHub 热门:各大网站的 Python 爬虫登录汇总
机器学习算法与Python学习
9+阅读 · 2019年3月20日
快速上手笔记,PyTorch模型训练实用教程(附代码)
自动文本摘要
AI研习社
21+阅读 · 2018年10月27日
干货 :数据分析师的完整流程与知识结构体系
数据分析
8+阅读 · 2018年7月31日
开发、调试计算机视觉代码有哪些技巧?
AI研习社
3+阅读 · 2018年7月9日
代码分享系列(1)之感知机【代码可下载】
机器学习算法与Python学习
4+阅读 · 2018年2月10日
自然语言处理(4)之中文文本挖掘流程详解(小白入门必读)
机器学习算法与Python学习
5+阅读 · 2017年12月22日
tensorflow系列笔记:流程,概念和代码解析
北京思腾合力科技有限公司
30+阅读 · 2017年11月11日
Augmentation for small object detection
Arxiv
13+阅读 · 2019年2月19日
Deep Face Recognition: A Survey
Arxiv
18+阅读 · 2019年2月12日
A Survey on Deep Learning for Named Entity Recognition
Arxiv
73+阅读 · 2018年12月22日
Conditional BERT Contextual Augmentation
Arxiv
8+阅读 · 2018年12月17日
VIP会员
最新内容
美陆军设想无人系统司令部
专知会员服务
1+阅读 · 今天13:45
【博士论文】已对齐人工智能系统的持久脆弱性
专知会员服务
0+阅读 · 今天13:52
扭曲还是编造?视频大语言模型幻觉研究综述
专知会员服务
0+阅读 · 今天13:41
《采用系统思维应对混合战争》125页
专知会员服务
2+阅读 · 今天12:47
战争机器学习:数据生态系统构建(155页)
专知会员服务
6+阅读 · 今天8:10
内省扩散语言模型
专知会员服务
5+阅读 · 4月14日
国外反无人机系统与技术动态
专知会员服务
4+阅读 · 4月14日
相关VIP内容
【2020新书】高级Python编程,620页pdf
专知会员服务
243+阅读 · 2020年7月31日
《深度学习》圣经花书的数学推导、原理与Python代码实现
Transformer文本分类代码
专知会员服务
118+阅读 · 2020年2月3日
TensorFlow Lite指南实战《TensorFlow Lite A primer》,附48页PPT
专知会员服务
70+阅读 · 2020年1月17日
新书《面向机器学习和数据分析的特征工程》,419页pdf
专知会员服务
144+阅读 · 2019年10月10日
计算机视觉最佳实践、代码示例和相关文档
专知会员服务
20+阅读 · 2019年10月9日
相关资讯
GitHub 热门:各大网站的 Python 爬虫登录汇总
机器学习算法与Python学习
9+阅读 · 2019年3月20日
快速上手笔记,PyTorch模型训练实用教程(附代码)
自动文本摘要
AI研习社
21+阅读 · 2018年10月27日
干货 :数据分析师的完整流程与知识结构体系
数据分析
8+阅读 · 2018年7月31日
开发、调试计算机视觉代码有哪些技巧?
AI研习社
3+阅读 · 2018年7月9日
代码分享系列(1)之感知机【代码可下载】
机器学习算法与Python学习
4+阅读 · 2018年2月10日
自然语言处理(4)之中文文本挖掘流程详解(小白入门必读)
机器学习算法与Python学习
5+阅读 · 2017年12月22日
tensorflow系列笔记:流程,概念和代码解析
北京思腾合力科技有限公司
30+阅读 · 2017年11月11日
Top
微信扫码咨询专知VIP会员