培训报名:燃料电池汽车动力系统匹配及能量控制技术 | 中汽产培

2018 年 5 月 11 日 厚势 中汽产培


电驱动化、智能化、互联化、共享化是汽车未来发展的四大趋势。目前,电驱动化进程中以纯电动汽车为主流,但纯电动车存在充电时间长、单次充电续航里程较短、充电配套设备缺乏等短板。而燃料电池作为另一种发展方向具有能量密度大、无需外接充电、燃料加注快、运输便捷、清洁无污染等优点。燃料电池汽车充分利用现有燃料电池以及动力蓄电池技术特点,具有较快进入市场的可能和很好的市场应用前景。

 

目前国内的燃料电池汽车发展仍处在初级阶段,技术人才缺乏,相比动力电池、纯电动/混合动力汽车开发,燃料电池汽车的开发缺少系统的教育培训引导。因此本课程从燃料电池汽车动力系统分类、拓扑构型入手,系统讲解燃料电池汽车动力系统研发所需的知识,并就动力系统建模方法、能量管理控制策略设计、系统方案验证测试等重点问题进行讲解和剖析。



授课对象


  • 新能源汽车相关研发工程师,燃料电池系统及系统研发工程师,电控系统研发工程师;

  • 动力总成及传动系统工程师,控制策略开发工程师;

  • 新能源汽车事业部产品工程师,其他新能源汽车相关研究人员。



课程收益


  • 全面、系统地讲解燃料电池汽车动力系统的研发理论知识;

  • 指导燃料电池汽车动力系统的开发设计,对其它电动汽车的设计开发也具有很强的借鉴作用;

  • 介绍燃料电池汽车动力系统建模方法,并详解一种新的基于键合图的建模方法;

  • 详细讲解燃料电池汽车动力系统的控制系统架构及控制策略、硬件在环验证方法等问题。



讲师简介


宋珂 博士,同济大学汽车学院,助理教授


同济大学汽车学院车辆工程专业博士毕业,师从中组部「千人计划」专家(第二批)、同济大学汽车学院燃料电池汽车技术研究所所长、中德学院舍弗勒教席教授章桐博士。2008.9 ~ 2010.9 年,德国卡尔斯鲁厄理工学院(Karlsruhe Institute of Technolgy,KIT,Germany)联合培养博士研究生。目前任职同济大学汽车学院,助理教授,硕士生导师。


主要研究领域:电动汽车动力系统多领域建模及仿真技术,电动汽车动力系统优化设计理论及方法,电动汽车动力系统先进控制技术及验证方法。


近三年以第一作者/通讯作者发表燃料电池汽车相关 SCI/EI 学术论文近 30 篇,以第一、第二作者申请发明专利 11 项(已获授权 7 项),实用新型专利 1 项,软件著作权登记 5 项。受邀参加 SAE、CTI、FISITA 等机构组织的国际会议做主题报告,受邀担任多个国际学术期刊审稿人。近 5 年主持和参与国家 863 计划、国家自然科学基金项目、国家科技支撑计划、国家重大科学仪器设备开发专项、国家重点研发计划等国家及企业课题 20 余项。国际自动机工程师协会(Society of Automotive Engineers international,SAE)会员。



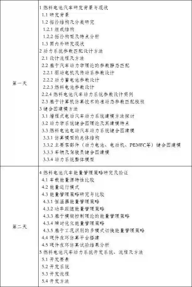
课程内容(2 天)




开课信息


开课日期:2018 年 7 月 5 日 – 6 日

上课时间:9:00 – 16:30(午餐 1 小时)

主办单位:中国汽车产业培训基地

开课地点:上海市嘉定区安亭博园路 7575 号,汽车会展中心三楼  

培训规模:30 – 40 人

课程费用:3800 元/人; 3 人(含)以上同行,3500 元/人,含午餐,茶歇



报名方式


添加微信号:SVFire / 18916041507 或者 扫描以下二维码

请注明「中汽产培




注意事项


  • 为确保您上课的权益,报名后,若未收到任何回复,敬请来电咨询确认。

  • 为尊重讲师的知识产权,仅提供纸质讲义一份。

  • 本课程因人数或其他因素造成课程取消,产培基地将无息办理退费,敬请见谅!



报名方式



  • 长按识别下方二维码



  • 或点击「阅读原文」




由上海国际汽车城联合全行业资源于 2016 年创建,是以汽车前瞻技术培训为主导的专业汽车人才开发平台,主要提供政策法规解读、汽车技术培训、企业课程定制、认证类与合作专题、岗前实务培训等几大业务服务,总部位于上海市嘉定区汽车·创新港。


「中国汽车产业培训基地」立足汽车产业前沿领域发展需求,积极开发、运营涵盖新能源、智能网联等新兴领域以及汽车电子、技术研发、造型设计、汽车金融、人力资源、企业管理等方面培训项目,采用专家授课、案例研讨、实景训练、体验参观等丰富模式,每年开设精选课程 100 余场。指导合作单位:中国汽车工程学会、中国汽车工业协会、中国汽车技术研究中心、中国汽车人才研究会、SAE International、同济大学、上海大学悉尼工商学院等。



-END-


文章精选


企业家

马斯克和贾跃亭 福特CEO下台正道汽车仰融

任正非裁员电池大牛凯尔提离开特斯拉

智能驾驶

BBC自动驾驶纪录片

为什么说百度阿波罗画虎不成反类犬?

东风乘用车车联网发展战略的建议和思考

新一代信息通信技术影响下的智能网联汽车数据资源发展分析

新能源汽车

全国50个新能源汽车项目大盘点

锂电池发展趋势中国汽车产业电动化进程

苹果收购特斯拉?丰田和特斯拉决裂

我国燃料电池汽车商业化发展影响因素分析

我国燃料电池汽车商业化发展影响因素分析

项目和评论

以色列最强10家自动驾驶创业公司

 37个汽车分时项目盘点百度投资蔚来汽车

马化腾或为共享单车最大赢家汽车产业3大趋势

Momenta获$4000万B轮

百度系自动驾驶初创公司 Pony.ai 的突围之路

这些大神从Google出走,创办了五家(命运各异的)无人车公司

无需基础知识,理解自动驾驶高精度行车定位技术


为您对接资本和产业

新能源汽车 自动驾驶 车联网




联系邮箱

[email protected]

点击阅读原文,参与报名!

登录查看更多
0

相关内容

FPGA加速系统开发工具设计:综述与实践
专知会员服务
69+阅读 · 2020年6月24日
多智能体深度强化学习的若干关键科学问题
专知会员服务
195+阅读 · 2020年5月24日
最新《智能交通系统的深度强化学习》综述论文,22页pdf
基于视觉的三维重建关键技术研究综述
专知会员服务
166+阅读 · 2020年5月1日
 第八届中国科技大学《计算机图形学》暑期课程课件
专知会员服务
62+阅读 · 2020年3月4日
专知会员服务
87+阅读 · 2019年12月13日
自动驾驶技术解读——自动驾驶汽车决策控制系统
智能交通技术
30+阅读 · 2019年7月7日
自动驾驶车辆定位技术概述|厚势汽车
厚势
10+阅读 · 2019年5月16日
2018年氢燃料电池行业研究报告
行业研究报告
5+阅读 · 2019年5月6日
美陆军计划部署四大新型地面无人系统
无人机
35+阅读 · 2019年4月30日
自动驾驶汽车技术路线简介
智能交通技术
15+阅读 · 2019年4月25日
自动驾驶车载激光雷达技术现状分析
智能交通技术
17+阅读 · 2019年4月9日
自动驾驶汽车决策层算法的新方向
智能交通技术
7+阅读 · 2019年4月6日
【机器人】机器人PID控制
产业智能官
10+阅读 · 2018年11月25日
无人驾驶汽车
劲说
6+阅读 · 2016年8月26日
Learning by Abstraction: The Neural State Machine
Arxiv
6+阅读 · 2019年7月11日
The Evolved Transformer
Arxiv
5+阅读 · 2019年1月30日
Arxiv
6+阅读 · 2018年3月27日
Arxiv
6+阅读 · 2018年2月24日
Arxiv
9+阅读 · 2018年1月4日
VIP会员
最新内容
人工智能在战场行动中的演进及伊朗案例
专知会员服务
4+阅读 · 4月18日
美AI公司Anthropic推出网络安全模型“Mythos”
专知会员服务
2+阅读 · 4月18日
【博士论文】面向城市环境的可解释计算机视觉
大语言模型的自改进机制:技术综述与未来展望
《第四代军事特种作战部队选拔与评估》
专知会员服务
1+阅读 · 4月18日
相关资讯
自动驾驶技术解读——自动驾驶汽车决策控制系统
智能交通技术
30+阅读 · 2019年7月7日
自动驾驶车辆定位技术概述|厚势汽车
厚势
10+阅读 · 2019年5月16日
2018年氢燃料电池行业研究报告
行业研究报告
5+阅读 · 2019年5月6日
美陆军计划部署四大新型地面无人系统
无人机
35+阅读 · 2019年4月30日
自动驾驶汽车技术路线简介
智能交通技术
15+阅读 · 2019年4月25日
自动驾驶车载激光雷达技术现状分析
智能交通技术
17+阅读 · 2019年4月9日
自动驾驶汽车决策层算法的新方向
智能交通技术
7+阅读 · 2019年4月6日
【机器人】机器人PID控制
产业智能官
10+阅读 · 2018年11月25日
无人驾驶汽车
劲说
6+阅读 · 2016年8月26日
相关论文
Learning by Abstraction: The Neural State Machine
Arxiv
6+阅读 · 2019年7月11日
The Evolved Transformer
Arxiv
5+阅读 · 2019年1月30日
Arxiv
6+阅读 · 2018年3月27日
Arxiv
6+阅读 · 2018年2月24日
Arxiv
9+阅读 · 2018年1月4日
Top
微信扫码咨询专知VIP会员