【行业报告】2018中国互联网证券年度专题分析

2018 年 5 月 26 日 互联网金融

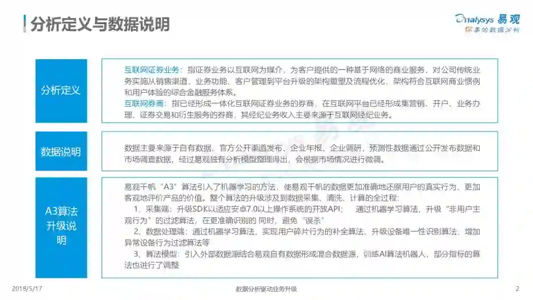
2018年5月17日,易观发布了《中国互联网证券年度专题分析2018》的年度专题分析。2017年证券市场变动较大,宏观金融监管加强、IPO趋严、资本开放力度加大,互联网巨头也在布局证券市场,市场竞争格外激烈。在此背景下,在各券商加快互联网化推进的同时,也在不断加大对金融科技、智能应用和数字化等方面的投入。


作者:田杰

来源:易观智库



未央精选

行业时事

央行25日起对普惠金融定向降准 数字货币首次被评级

纳斯达克考虑推出“与众不同”的数字货币期货

福建就网贷备案细则征求意见,平台备案后有六条红线

首批基于区块链的ETF在纳斯达克上市交易

案例分析

Optima Health:由医院创办的医疗保险公司

烯牛数据:专注提高投资者的工作效率

菜帮科技:为传统食配商赋能 重构餐饮食材供应链

全息智信:重构区块链底层技术

监管动态

央行范一飞:中国央行数字货币应采用双层投放体系

中国互联网金融协会警示境外ICO与“虚拟货币”交易风险

深圳发布P2P平台106条整改验收细则

中国互联网金融协会:防范迅雷“玩客币”等变相ICO

深度观察

监管明确不予备案登记的网贷机构有哪些?

P2P的"壳"满沙滩 什么样的可以买?

想要发行比特币ETF 需要满足哪些条件?

ICO到底涉嫌哪种犯罪:传销、非法集资、还是诈骗

活动&荐书

《全球互联网金融商业模式:格局与发展》,你拿到手了吗?

清华五道口全球金融论坛:全阵容45位嘉宾观点集锦

未央海外游学计划启动!英国金融科技之旅等你报名

【GELP荐书】这是属于父辈的故事

清华大学五道口金融学院互联网实验室成立于2012年4月,是中国第一家专注于互联网金融领域研究的科研机构。

专业研究 | 商业模式 • 政策研究 • 行业分析

内容平台 | 未央网  "互联网金融"微信公众号iefinance

创业教育 | 清华大学中国创业者训练营 • 全球创业领袖项目(报名中!点击查看详情)


网站:未央网 http://www.weiyangx.com

免责声明:转载内容仅供读者参考。如您认为本公众号的内容对您的知识产权造成了侵权,请立即告知,我们将在第一时间核实并处理。

WeMedia(自媒体联盟)成员,其联盟关注人群超千万


登录查看更多
0

相关内容

网络证券 亦称网上证券,是电子商务条件下的证券业务的创新,网上证券服务是证券业以因特网等信息网络为媒介,为客户提供的一种全新商业服务。网上证券包括有偿证券投资资讯(国内外经济信息、政府政策、证券行情)、网上证券投资顾问、股票网上发行、买卖与推广等多种投资理财服务。
2020年中国《知识图谱》行业研究报告,45页ppt
专知会员服务
241+阅读 · 2020年4月18日
新时期我国信息技术产业的发展
专知会员服务
71+阅读 · 2020年1月18日
报告 | 2020中国5G经济报告,100页pdf
专知会员服务
99+阅读 · 2019年12月29日
【大数据白皮书 2019】中国信息通信研究院
专知会员服务
138+阅读 · 2019年12月12日
【白皮书】“物联网+区块链”应用与发展白皮书-2019
专知会员服务
94+阅读 · 2019年11月13日
2019年人工智能行业现状与发展趋势报告,52页ppt
专知会员服务
124+阅读 · 2019年10月10日
2018-2019年国内化妆品行业研究报告
行业研究报告
15+阅读 · 2019年9月28日
医药零售行业报告
医谷
9+阅读 · 2019年7月8日
5G全产业链发展分析报告
行业研究报告
12+阅读 · 2019年6月7日
2019社交行业研究报告
行业研究报告
5+阅读 · 2019年5月30日
2019互联网医疗行业洞察
行业研究报告
8+阅读 · 2019年5月28日
2018年物业管理行业深度研究报告
行业研究报告
7+阅读 · 2019年5月17日
2019中国家政服务行业发展剖析及行业投资机遇分析报告
2018年游戏行业研究报告
行业研究报告
3+阅读 · 2019年4月20日
2018年中国供应链金融行业研究报告
艾瑞咨询
7+阅读 · 2018年11月20日
【行业报告】2018年中国人工智能行业研究报告
互联网金融
5+阅读 · 2018年4月7日
UPSNet: A Unified Panoptic Segmentation Network
Arxiv
4+阅读 · 2019年1月12日
Arxiv
6+阅读 · 2018年7月12日
Arxiv
8+阅读 · 2018年1月30日
VIP会员
最新内容
人工智能在战场行动中的演进及伊朗案例
专知会员服务
6+阅读 · 4月18日
美AI公司Anthropic推出网络安全模型“Mythos”
专知会员服务
4+阅读 · 4月18日
【博士论文】面向城市环境的可解释计算机视觉
大语言模型的自改进机制:技术综述与未来展望
《第四代军事特种作战部队选拔与评估》
专知会员服务
2+阅读 · 4月18日
相关资讯
2018-2019年国内化妆品行业研究报告
行业研究报告
15+阅读 · 2019年9月28日
医药零售行业报告
医谷
9+阅读 · 2019年7月8日
5G全产业链发展分析报告
行业研究报告
12+阅读 · 2019年6月7日
2019社交行业研究报告
行业研究报告
5+阅读 · 2019年5月30日
2019互联网医疗行业洞察
行业研究报告
8+阅读 · 2019年5月28日
2018年物业管理行业深度研究报告
行业研究报告
7+阅读 · 2019年5月17日
2019中国家政服务行业发展剖析及行业投资机遇分析报告
2018年游戏行业研究报告
行业研究报告
3+阅读 · 2019年4月20日
2018年中国供应链金融行业研究报告
艾瑞咨询
7+阅读 · 2018年11月20日
【行业报告】2018年中国人工智能行业研究报告
互联网金融
5+阅读 · 2018年4月7日
Top
微信扫码咨询专知VIP会员