当两亿人开始「视频会议」| 36氪新风向

2020 年 2 月 6 日 36氪

视频会议是不是风口不那么重要,创业者如何做适合自己的选择最关键。


文 | 小希、汝晴、菁玲

编辑 | 石亚琼


2月3日,全国近两亿人开启了“云办公”,企业服务公司纷纷开放远程协作服务。刚需、高频的视频会议,是包括阿里、腾讯、华为、字节跳动在内大厂商竞争的焦点,也是专业视频会议服务提供商争夺的战场。

热点之下,二级市场的视频会议概念股受追捧 -- 会畅通讯、三五互联、二六三、亿联网络持续上涨; 一级市场,创业公司表示已有大量投资人前来沟通,在线路演也已在进行中。
视频会议,是券商研报里看好的“千亿规模”、“趋势清晰”的机会,是投资人心中“中国版Zoom”的希望,是行业眼中特殊环境下的低成本获客的新机遇,是普通大众可能还没有意识到的在线教学、远程医疗服务……
那这个市场真实的情况到底如何? 本文希望通过以下几方面进行详细拆解这个行业:
  • 为什么视频会议在中国还没有普及?
  • 国内主要视频会议厂商的产品形态和商业模式剖析
  • 中国视频会议的发展历程是怎样的?
  • 中国视频会议厂商当下还有哪些机会?
  • 本土市场环境下,致胜的关键要素是什么?


为什么视频会议在中国还没有普及?

远程办公习惯、工作制度还在培育阶段

总体上看,远程办公中国市场普及率较低,不及欧美。 Global Workplace Analytics的数据显示,2005年中国仅有180万人远程办公,2014年为360万,按照复合增长率为8%进行推断,2018年远程办公人数也只有不到500万人。 对比美国,已有超过八成企业引入了远程办公制度,至少3000万人在家中远程办公,占美国工作人口的16%-19%。
提高效率、员工福利、吸引人才是企业引入远程办公的三大原因。 Flex job面向1.5万美国人的一项调查显示,81%的员工将远程办公选为最想要的福利,可以更好的满足工作与生活的平衡。 因此,提供远程办公选项的公司有更高的人才吸引力。 另外,全球化、逆城市化的发展,企业为了收揽高端人才,远程办公成为一个自然的选择。
国内,由于城市化集中,人才也向大城市涌进,远程办公缺少其必要性。 同时,企业管理不够先进、福利制度不完善、以及个体对于弹性工作的需求相对较弱,也是远程办公尚未普及的原因。
作为一种新兴的工作方式,远程办公工作习惯、规范直接影响到工作效率。 在国内,协同办公习惯养成时间短,还没有形成广泛认可的标准。 从知乎等社区用户对远程办公的回答看,影响效率的因素主要体现在: 管理者缺乏远程协作的经验、员工远程沟通效率低下、员工自律性难以保证、不利于员工情感交流、信任感建立以及工作环境干扰等方面。
远程办公普及率的低下以及习惯未确立,一定程度上是视频会议行业难以快速打开市场的因素。 不过此次疫情影响下,对于远程办公,很大一部分公司短期内呈现出“刚需”的一面,有利于加速视频会议市场教育和用户习惯培养。

中国视频会议厂商的产品和服务水平还有待提升

工程师Yonatan Zunger认为,2012年谷歌推出高可靠性的视频会议,对远程办公的普及有变革性意义。 能不能远程办公,取决于是否有高质量、高可靠性的远程办公工具。
国内的视频会议产品体验,在节后首日开工的情况可见一斑。
受疫情影响,不少企业用视频开会作为开工的沟通方式。 来自钉钉的数据显示,2月3日全国近两亿人开启了在家办公模式,在这场史无前例量级的远程办公试验中,短时间流量的爆发成为考验远程办公服务的第一道关卡。
2月3日上午,企业微信、钉钉、WeLink等远程视频会议产品接连出现瘫痪现象,大量用户反馈称有连接不上、语音卡、画中画、无法发送消息等问题,甚至在电话会议上,也出现发言难以听清、网络卡顿等问题。
也有用户反馈,在尝试使用了多个远程视频会议产品后,发现Zoom的使用情况依然良好。 从流量多少的角度看,由于Zoom主要面向海外市场,2月3日的并发压力会比钉钉、企业微信这类挂靠在协同办公大平台上的即时通讯产品要小。 但更重要的原因是,Zoom在视频会议的专业领域确实优秀。
在使用层面上,音视频质量和稳定性是视频会议产品的生命线,相较于日常的视频聊天,企业视频会议对信息交互的清晰度、完整度、流畅度、安全性方面有更高的要求。 从技术上讲,要求低时延、抗丢包、防抖动等,由于部分国内厂商技术积累较浅,在产品体验上欠佳。
另外,部署和维护也是产品体验中不可或缺的一部分,微软的Skype for Business解决方案曾以此作为区别于竞争对手的卖点。


传统的视频会议系统价格昂贵,中小企业倾向于免费产品


在云视频出现之前,传统的视频会议以硬件方案为主,涉及的设备多样,部署复杂,成本高昂。 一般来说,需要包括硬件MCU(多点控制单元)、视频终端(音视频编解码器)、GK 网关、录播服务器、会议室周边设备(如会议室专用摄像机、麦克风、调音台、功放、音箱、液晶电视等),通常面向对稳定性、安全性要求较高的大型企事业单位。 以下图所示MCU为例,价格在5千到84万不等。        

思科MCU部分产品价格表 图源:艾一信息
根据政府采购信息网数据,2019年全国政府视频会议采购金额超过8亿,最高采购金额为2917.7万元,71个百万元以上的项目,价格昂贵可见一斑。 而后续的运维成本也是很大的开销。 也因为如此,早期视频会议产品在使用场景上非常局限,难以向中小企业渗透,形成不了网络效应。
云视频会议的出现,省去了硬件设备、专网建设及维护费用,推动视频会议实现快速部署、简易操作,使用成本大大降低。 但对于中小企业主来说,视频会议只是沟通工具不是创收工具。 而像钉钉、QQ这类免费便捷的即时通讯类产品可以解决基本沟通问题就行。 虽然免费的产品可能有开会人数限制,在技术上(弱网、抗丢包、时延等)和专业会议产品有一定差距。 但是在经济下行的大环境下,一些企业能省就省的做法也是无可奈何。


国内主要视频会议厂商的产品形态和商业模式

拆解部分云视频会议厂商的产品和服务,我们可以从“软硬件”两个大方向总结云视频会议企业的基本商业模式。
第一类是仅提供云视频会议的SaaS软件服务的公司。这类厂商中,最典型的是云视频会议的明星公司Zoom。 Zoom 由华人袁征创立,在此之前,他曾在 WebEx (后被思科收购)这样世界领先的视频会议公司工作。 2011年,在美国推出,2013年发布其第一款基础产品并随后推出了Zoom Chat以及会议室产品,2019年Zoom成功上市,市值高达242.29亿美元。 值得一提的是,Zoom在上市之前已经实现盈利,2019年1月31日结束的财年里,Zoom财报显示其实现了760万美元的净利润,这在全球的视频会议SaaS都属罕见,即使有微软做靠山Skype也在为商业化发愁。
在国内,仅提供软件服务的公司主要是互联网平台、云厂商的延伸服务,通常与远程办公套组配套出现,譬如钉钉、企业微信、腾讯会议、飞书、WeLink等,目前还没有明确的盈利模式。 除此以外,也有为各行业用户提供视频会议技术支持(PaaS层)的企业,如声网,商业模式和运营商类似,按使用流量计费。
这类软件产品多数兼容Windows、macOS、Android、IOS等多个操作系统,可以在PC、手机、平板电脑等多端使用,同时也能兼容专用的视频会议硬件产品。
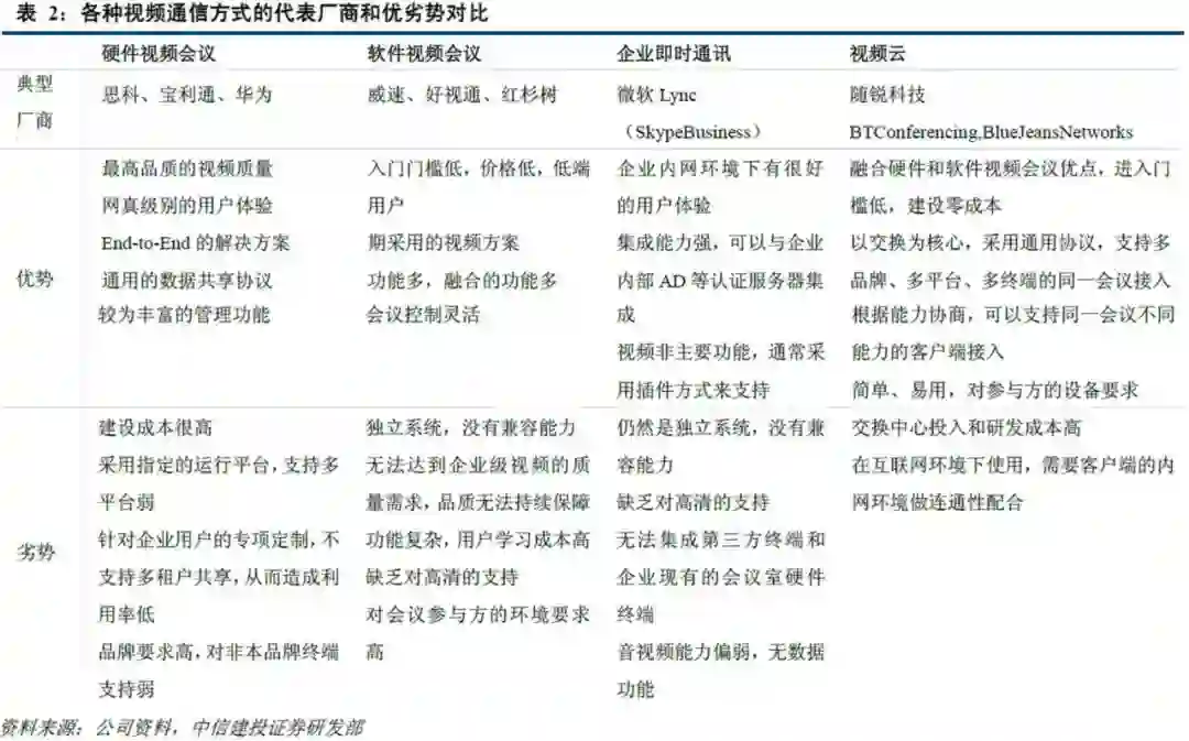
第二类是视频会议硬件产品和通讯软件服务结合打包的整体解决方案厂商。 这类厂商中,既有更侧重硬件的老牌传统视频会议系统厂商,如思科、华为、苏州科达、宝利通(Polycom)等; 也有以整体解决方案见长的公司,这类比较典型的有亿联网络、全时、会畅、随锐科技; 以及近年来,新加入云视频会议赛道的创业公司小鱼易连、蓝猫微会、即构科技、BOOM等。
大体来看,软硬结合的模式更加普遍,即使是纯软件的方案在具体实施过程中,通过渠道商、集成商将硬件产品与软件方案进行打包售卖的方式也非常普遍。
从视频会议方案体验的优化来说,“软件+硬件”、“云+端”的方案也更为有利。 因为软件视频系统是基于PC架构的视频会议通信方式,主要依靠CPU来处理音视频编解码工作,具有成本较低、开放性好、广泛支持软件集成等特点。 但软件视频会议多是直接采用电脑自带的音视频设备,会议的视讯效果不佳,也不够稳定。 若仅选用硬件产品,方案不灵活、价格昂贵等不足也很明显。 故而云端融合的视频会议解决方案能很好地规避以上的问题,满足不同规模、不同行业、不同场景应用的需求。
产品功能上,各类云视频会议SaaS平台都大同小异,主要包括基础功能: 视频会议功能、会议协作功能、会管会控功能、安全等功能; 附加功能: 企业专属电话、额外会议储存时长、第三方应用(如果开放了平台功能)。
价格策略上,绝大多数厂家都是标准化订阅式收费或以量计费的充值收费,以及根据客户需求的定制化个性收费两大类相结合的收费模式。        
视频会议产品对比,图源:36氪根据公开资料整理
根据36氪的企业访谈,常规的中小型企业、机构所需的参会者人数在200方以内,对云视频会议产品的基本诉求是,低成本、价格透明、简洁易用、高效安全。 基于此,使用公网的标准化产品成为他们的首选。
标准化产品的套餐价格大多从参会方数、会议时长、会议次数、视频清晰程度、云储蓄空间等几个维度考虑,此外还有部分与办公协作相关的增值服务以及套餐外的扩容费用,这类费用都相当公开透明。
而对于大型的集团企业、政府机关来说,组织结构更为庞大复杂、分支机构地域分布更广,往往对并发、安全和稳定性的要求会更高。 而且,相对来说,他们的付费能力更强,预算更为宽裕,因而更倾向采取私有部署的定制方案。 此类方案多是定制的收费模式。
但是全球来看,纯软件的公司能够上市并盈利的很少,Zoom属于一个特例。 对比美国其他办公协同软件,Zoom的收入增长和利润都是最领先的。 从收入上看,Zoom在起步时也提出过“广告投放+免费试用”的策略,通过优秀的产品体验实现了指数级增长,并在扩张中找到了自己的product market fit。 Zoom官网将一个客户的转化分为三步: 免费试用-付费-定制化,免费试用成为Zoom快速打开市场的一个妙招,据统计,截至2019年1月31日,Zoom 55%的客户在免费体验后选择付费订阅,用户转化率非常高。
趁MOOC发展的东风,Zoom开始给教育市场做定制服务,获得稳定收入。 2013年,Zoom进入中国,通过多家代理商进行销售,在没有投放的情况下靠产品赢得了不少企业客户。 之后,Zoom将目光瞄向大客户,通过集成更多的功能和渠道商逐步渗入单客收入超过10万美元的大客户。 单客收入超过10万美元的客户总数持续增长,在2017-2019财年,Zoom的大客户数量分别为54、143和344个,营收占比分别为22%、25%、30%。
Zoom在成本上也极有优势,软件毛利率始终保持在80%左右的较高水平。 由于三分之一的研发团队都在中国,公司的研发成本保持在同类产品中位数之下。 同时,Zoom在市场营销的ROI,客户的现金续费等指标都做得非常好,高效的运营能力是公司盈利的关键。
国内上市公司亿联网络走的是从“硬”到“软”的“回国”路线。 在成立之初,公司面向欧美销售SIP话机等硬件产品,取得了不错的成绩。 之后公司开始进入更偏软件服务的视频通信领域。 2015 年其视频会议系统成功推出,并在当年获得2500万收入。 随着公司视频云服务(VCS)产品的营销和渠道逐步建立,2018年,VCS高清视频会议系统营收1.75 亿元,近三年毛利率稳定在74%以上。 不过,由于亿联主要收入来源于海外的IP话机终端和SIP话机市场,这其实是一个天花板很低的领域,以硬件为主的销售构成也很难支撑起现有的高估值。 而在国内,亿联还没有特别成熟的渠道体系。 去年,亿联和腾讯签署了战略合作协议,这也可能是公司逐渐往国内市场倾斜的信号。

中国视频会议的发展历程是怎样的?当下还有哪些机会?

国内视频会议市场的发展阶段可以分为三个阶段。 作为信息通讯领域的一个分支,视频会议领域也随着移动互联网的普及和云计算的兴起不断变化。
在中国,最早为企业提供视频会议的主要是思科、Polycom以及华为这样的 IT 公司。 凭借着硬核的通讯技术和硬件实力,这些公司服务了银行、保险、能源的头部公司以及许多大国企客户。 由于私有部署,需要专网系统的方案在成本方面,除了要支付高清视频终端的费用,还需要每年付出专线租赁费用和后续运维。
随着移动互联网的发展,手机端的语音和视频通信逐渐成为一种深入人心的用户习惯。 2010年,YY语音推出手机版,并上线了群应用和点对点语音。 2012年,微信4.2版本发布了视频聊天的功能。 之后,随着虎牙、陌陌、快手游戏、社交等直播平台的爆发,以及VIPKID等在线教育平台的推广,音视频已经成为个人生活的主要媒介。
与此同时,企业市场的视频发展显得非常缓慢。 根据IDC的报告显示,2013年中国视频会议市场的增速甚至是负的,主要原因是企业视频会议的功能非常单一,仅限于公司内部沟通,与互联网产品的体验脱节越来越严重。 主要的金融和政府客户的需求也已经饱和,增长乏力。
云计算是打破视频会议增长僵局的关键,它颠覆了买断的模式,而是收取服务费,大大降低了企业的成本。 而基于互联网的公有云视频会议系统,为企业提供易用、便捷的工具,使视频沟通不再局限于企业内部。
在2010年之前,好视通(母公司齐心集团)、全时等公司就以网络视频SaaS的模式切入该市场,但是由于当时网络条件和带宽的局限,它们提供的视频会议的产品体验却不及传统的厂商。 随着云计算的普及和网络情况的改善,像小鱼易联等一“出生”就搭建在云端的厂商就快速发展起来。 比起传统的会议视频厂商,云会议厂商提供的解决方案更便宜,在用户侧具备互联网产品的体验。 不过,在私有部署方面,新兴的厂商缺乏经验。
针对视频会议行业的发展阶段,36氪综合分析了公司业绩、市场报告等信息,并结合行业人士访谈,总结出了该市场的几个发展机会:

已部署设备升级是一大存量市场,会议硬件新增量主要来自于金融和政府客户

Polycom于1999年进入中国后,曾经在一段时间内市占率都在50%左右。 但随着公司在纳斯达克退市、私有化后又被转手卖掉等资本方面不太成功的运作,Polycom在云视频方面的进展更是远远落后,其中国市场领头的位置也逐渐被华为替代。 去年,公司还爆出在中国区裁员30%的传闻,预计会进一步撤出中国。 可以预见的是,未来Polycom的市场份额会被进一步压缩。

2015-2018年中国硬件视频会议系统主要厂商市场份额统计情况,图源:前瞻研究院
从私有部署向公有云转换的存量市场是一个百亿级别的市场,主要是Polycom和Cisco已经安装部署的客户更新换代的需求。 由于这些客户主要是最早采用视频会议系统的金融、能源行业大公司,在价格方面不一味追求低价,而是要求品质保证。 在更新过程中,厂商需要保证新的设备和原有的系统很好的互联互通,因此对硬件技术的门槛要求比较高。 除了华为,像小鱼易联、中创视讯这样熟悉Polycom技术和产品的团队,也能做私有部署的厂商,有希望去切这一存量市场。
此外,金融、政府客户的信息化升级也在创造新的采购增量,增速在3%-5%每年。 IDC的报告显示,来自政府和金融客户的收入占视频会议行业总营收比例达47%,是目前最大的细分市场。 以专注于公检法渠道的苏州科达为例,公司17年、18年在视频会议方面的营收分别为9.4亿元和12.5亿元,较上年上升27%和34%,保持快速增长。 从销售构成来看,还是以硬件销售为主,前端设备占整体解决方案收入的60%以上。

中小企业市场是蓝海但是难啃,云视频会议想快速增长需理顺和巨头的关系

Zoom的网络效应,尤其是对广大中小企业的吸引力是其获得高估值的重要因素。 在中国,云视频厂商还在初期的业务拓展阶段,但增速很快,未来几年的CARG预计在25%以上。
然而,想成为下一个Zoom挑战非常大。 首先,视频软件的切换成本非常低,用户随时可以替换其他产品。 其次,和其他SaaS产品一样,中国的中小企业对SaaS的付费意愿并不高,对价格敏感,因此面向中小企业的利润并不高。 还有,中国的移动互联网在即时通讯领域比美国更集中,纯互联网产品想要从巨头眼皮下快速生长起来可能性不大。
据业内人士统计,国内约3500万的中小企业,视频会议的渗透率不足5%,但视频会议在中国至少有20多年的发展了。 中小企业的远程视频会议需求其实亟待满足,市场上其实缺乏适合它们的产品。
蓝猫微会 是36氪接触到的一家主攻中小企业视频会议市场的厂商。 公司希望用极简的产品的设计理念来降低中小企业使用视频会议的门槛。 而中小企业巨大的数量,也可以帮助公司快速迭代,做出最适合客户的产品。 这样的产品理念也和Zoom有类似之处。 Zoom的投资方A16Z曾经透露过一个细节,创始人袁征向他咨询所投公司使用Zoom的不满情况,然后袁征专门安排一个产品经理去改掉问题,可见Zoom对用户的反馈解决的非常及时,也是Zoom做到口碑传播的基础。
Zoom是基于AWS和Azure提供服务。 在中国,云视频会议也离不开几个公有云巨头。视频会议厂商和巨头更多是在渠道上合作互惠,在互联网产品方面,厂商可以借势发展,更直接地获取互联网巨头的流量渠道。
最近连续涨停的会畅通讯的一大增量就来自于华为。 会畅通讯的全资子公司为华为供应4K高清摄像机,应用于华为企业通讯和CloudLink云服务,目前已经量产出货。 在应用方面,华为也推出了WeLink这样的即时通讯工具,相信也会和会畅的硬件产品进行联动。
视频会议作为企业通讯生态的一部分,和入口级应用做集成和打通可以帮助厂商更好的服务用户。 腾讯投资的小鱼易连目前已经与企业微信做了集成,实现企业微信对小鱼硬件终端的一系列操作。 阿里巴巴投资的明我科技在钉钉生态内为罗技等会议室硬件厂商提供技术解决方案,帮助硬件厂商和企业的管理流程做打通。 字节跳动也通过飞书切入企业办公场景,在视频会议方面,公司已经投资了蓝猫微会、中创视讯、Teamlink等厂商,但目前的合作进展还不明确。

更广阔的市场是视频会议技术在行业的应用

疫情也进一步加剧了远程医疗和远程教育的需求,虽然这类应用无论是国内还是国外都不算是很成熟,但长远来看,远程视频将会更好的解决医疗和教育等优质资源的分配,无论是商业还是社会价值都非常高。
近期,Zoom推出了试点性的远程医疗解决方案,并且和专业的翻译服务机构合作,为非英语母语的麻风病患者提供咨询服务。 这样的方式既节省时间,又可以降低潜在的传染风险。 在印度,因此交通拥堵、农村偏远和文化风俗影响,患者往往不愿意去医院,Zoom帮助印度公司视频诊疗公司Doctor Insta为患者提供远程的咨询服务。
5G的商用为远程手术的实现创造了基础。 在去年的一次试验中,全军肝胆外科研究所所长刘荣利用中国联通5G通讯网络远程操控手术机械臂,结合远程会议系统,成功对试验动物实施器官切除。 未来,医生、患者可以多点远程接入进行会诊甚至进行远程手术。
远程教育也是本次疫情中公众特别关注的领域,对初三和高三的考生来讲,“放假”让真正在学校复习的时间不足百天,焦虑感不言而喻。
虽然在线教育在校外培训方面已经是较为普及的方式,可是回到校内,大部分老师是不太熟悉如何用直播的方式来上一堂课。 虽然B站、虎牙、斗鱼、抖音等平台都推出了线上课,但是看起来还是娱乐属性强,对冲刺考试来说远远不够。
在国外,Zoom已经为1万家教育机构和90%的美国顶尖大学提供视频服务。 在国内,教育信息化的大趋势已经很明显,网络视频教学是信息化建设中的重要部分。 不过,对于大部分学校来说,在本次疫情中进行网络直播授课还显得仓促。 远程教育最紧迫的任务是帮助更多的老师“学习”如何在直播中授课。 视频会议平台需要联合更多理解教育、懂得教学的从业者一起,把教学质量和老师学生的体验有效提升。
对于远程教育领域的技术要点,我们采访了iTutorGroup的技术专家。 该公司已有10年自建的在线教育平台的经验,也对外输出自身的在线教育音视频能力。 教育场景的音视频更像一个To C的产品,用户会使用各种硬件接入,因此不能依靠硬件来解决视频中的延时、抗丢包问题,必须要从网络基础设施、技术架构以及业务流程设计等方面来优化。 例如,国内教育培训的峰值通常是在晚上6点到9点,全年的峰值在暑假,对此如何设计合理的架构、高效的调配资源? 显然,深耕过教育场景的厂商会更有优势。


本土市场环境下,致胜的关键要素是什么?

看看最近视频会议软件应用商店的下载情况,可见疫情下该领域的火爆。 小鱼易联表示“从大年初四就开始每天翻倍增长”,即构科技、蓝猫微会等企业也称近期业务在成倍增加。
然而,这段时间同样也是考验各家企业实力的关键时期,甚至会出现行业的洗牌调整。 大范围的免费策略,无疑进一步降低了用户横向比较多家产品、更换使用产品的门槛。免费期结束谁能笑到最后?36氪认为以下几点非常关键:

战略上,选择好市场定位

在中国,做大企业、政府(大B和G)还是做中小企业市场(小B),决定了视频会议的产品形态。做大B和G,精力一定会在项目上,磕硬件质量、渠道建设……而做小B,就得不断优化产品使其简单易用,市场和运营的策略也得精打细算。由于客户的需求造成公司的能力点不同,如果选定一个市场,就意味着暂时要放弃另一个市场。


战术上,把音视频体验做到极致

Zoom能做到风靡全球,其音视频的功底非常深厚。 同样是做即时通讯,Whatsapp,Slack就做不到这一点。 在中国同理,钉钉、企业微信要做的事情太多,在音视频体验不一定是最好的。
用户最关注的是音视频的使用效果,画面是否流畅不卡顿、声音是否清晰、桌面共享是否同步、产品界面是否稳定、简单、易用等,产品体验是公司增加用户量,保持用户粘性的关键因素。 想要获得良好的会议体验,每个环节都很重要。 主要包括音视频质量、稳定性、弱网可用性、多场景应用及兼容互通的特性。
技术能力是产品体验的基础。 在云视频领域,除体系架构外,最核心的技术即是音视频媒体处理技术,包含媒体的编解码、传输策略、网络适应性、安全性。
以此次同样表现良好的国产“云+端”厂商小鱼易连为例。 其官网称,小鱼易连无需专网,可实现视频30%抗丢包、音频80%抗丢包; 单点支持千路千发,延时小于50ms; 全球1000万台SaaS终端进行分布式部署,保证数据传输。
Zoom能够有55%的转化率,绝大部分的原因是因为其核心技术能力稳定。 在试用结束之后,依然能留住用户,需要从最基础的音视频处理技术做起。 国内厂商,如小鱼易连、蓝猫微会等,其核心团队都有处理高并发场景的音视频传输经验。


谨防黑天鹅,会议安全不容忽视

新兴的云视频厂商大多基于公有云部署。 一些企业难免会担心会议内容被窥探、敏感信息泄露等问题。 去年7月,有人就发现在Mac电脑上Zoom应用中出现一个严重零日漏洞(指被发现后立即被恶意利用的安全漏洞),会导致用户的摄像头被劫持。 随后,Zoom发布紧急补丁,并在8月发布“Zoom云视频安全会议白皮书”中提到,将安全性作为其生态链的最高优先级考虑对象,从通讯架构安全性、防火墙适配性、主持人角色权限安全性、应用程序特性、点对点聊天加密特性、实时会议的主持人权限安全特性等方面着手保证会议安全。
从漏洞曝光到2019年年底,Zoom的股价也下跌了20%以上,除了增长乏力,潜在的安全隐患也让公司在用户和投资人的心中产生了负面的印象。

做打通和兼容,形成一种无缝连接的远程办公体验

可以明确的一点是,云视频会议是远程办公的一个环节,随着国内协同办公、智能化办公的大潮在前进。 Zoom能够取得成功的一个重要因素就在于把自己打造成一个平台产品,允许第三方开发人员发布产品到Zoom的应用程序市场。 同时,Zoom又让自己的产品无缝地兼容到诸如Atlassian、Dropbox、Google、 LinkedIn、Microsoft、Salesforce、Slack等平台当中,借助其他大平台的力量扩大用户的同时,进一步提升整体办公体验。
正如上文所述,钉钉、企业微信、WeLink在更大的协同办公领域“群雄逐鹿”,但同时,他们在云视频会议领域也存在不同程度的技术和业务短板,这是垂直赛道玩家的机会。 能否取长补短,乘势而上,将是云视频会议厂商脱颖而出的关键。
(实习生恋迦对本文亦有贡献)


创业者们,36氪即将推出 “暖冬计划” 。我们希望搭建一个精准通路,作为大企业/政府与中小企业之间扶持对接或发声的平台,为几方提供媒体宣传和资源对接的服务,欢迎有需要帮助的中小企业联系36氪,也欢迎有意愿帮助中小企业的公司,我们会积极沟通对接。扫描下方二维码了解详情



登录查看更多
2

相关内容

钉钉官网-钉钉,是一个工作方式 钉钉,是阿里巴巴集团专为企业打造的一个专业通讯、协同办公平台, 帮助企业降低沟通与管理成本,提升办公效率,让数千万企业提前进入到云和移动办公时代。
商业数据分析,39页ppt
专知会员服务
165+阅读 · 2020年6月2日
Python数据分析:过去、现在和未来,52页ppt
专知会员服务
103+阅读 · 2020年3月9日
报告 | 2020中国5G经济报告,100页pdf
专知会员服务
99+阅读 · 2019年12月29日
2018-2019年国内化妆品行业研究报告
行业研究报告
15+阅读 · 2019年9月28日
2019社交行业研究报告
行业研究报告
5+阅读 · 2019年5月30日
2019年Q1中国互联网流量季度分析报告
艾瑞咨询
5+阅读 · 2019年5月15日
2018-2019中国智能手机品牌东南亚市场研究报告
行业研究报告
3+阅读 · 2019年5月14日
年度增速黑马快视频 是谁将它推向神坛
Analysys易观
4+阅读 · 2018年1月26日
“我今年36岁了,除了收费啥也不会!”
创业邦杂志
4+阅读 · 2018年1月14日
"AI+教育"是虚火还是风口?
数据玩家
3+阅读 · 2017年12月14日
天使湾叶东东:创业死法清单 这7个最致命
铅笔道
5+阅读 · 2017年7月21日
安全牛发布《威胁情报市场指南》报告
安全牛
13+阅读 · 2017年7月10日
Arxiv
3+阅读 · 2019年3月29日
Star-Transformer
Arxiv
5+阅读 · 2019年2月28日
Arxiv
5+阅读 · 2018年4月13日
Arxiv
3+阅读 · 2017年12月14日
VIP会员
最新内容
《美陆军条例:陆军指挥政策(2026版)》
专知会员服务
7+阅读 · 今天8:10
《军用自主人工智能系统的治理与安全》
专知会员服务
5+阅读 · 今天8:02
《系统簇式多域作战规划范畴论框架》
专知会员服务
9+阅读 · 4月20日
高效视频扩散模型:进展与挑战
专知会员服务
4+阅读 · 4月20日
乌克兰前线的五项创新
专知会员服务
8+阅读 · 4月20日
 军事通信系统与设备的技术演进综述
专知会员服务
7+阅读 · 4月20日
《北约标准:医疗评估手册》174页
专知会员服务
6+阅读 · 4月20日
相关资讯
2018-2019年国内化妆品行业研究报告
行业研究报告
15+阅读 · 2019年9月28日
2019社交行业研究报告
行业研究报告
5+阅读 · 2019年5月30日
2019年Q1中国互联网流量季度分析报告
艾瑞咨询
5+阅读 · 2019年5月15日
2018-2019中国智能手机品牌东南亚市场研究报告
行业研究报告
3+阅读 · 2019年5月14日
年度增速黑马快视频 是谁将它推向神坛
Analysys易观
4+阅读 · 2018年1月26日
“我今年36岁了,除了收费啥也不会!”
创业邦杂志
4+阅读 · 2018年1月14日
"AI+教育"是虚火还是风口?
数据玩家
3+阅读 · 2017年12月14日
天使湾叶东东:创业死法清单 这7个最致命
铅笔道
5+阅读 · 2017年7月21日
安全牛发布《威胁情报市场指南》报告
安全牛
13+阅读 · 2017年7月10日
相关论文
Top
微信扫码咨询专知VIP会员