《人工智能标准化白皮书》图文解读,技术、应用和产业演进

2018 年 1 月 29 日 新智元







  新智元推荐 

源:人工智能标准化总体组

转载编辑:常佩琦


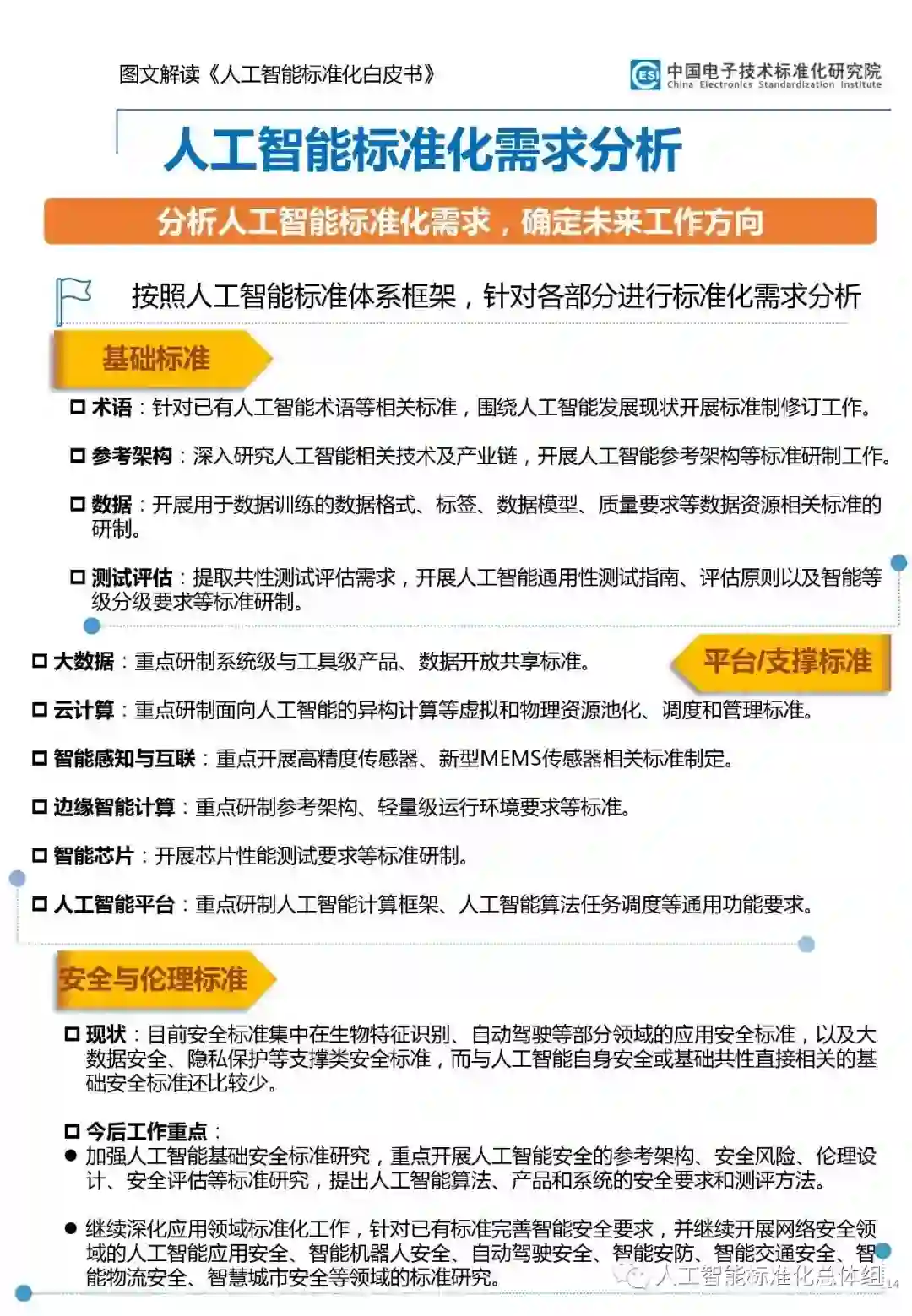
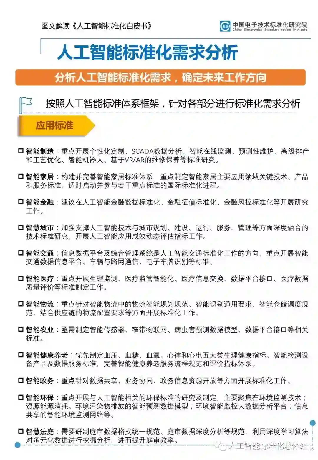
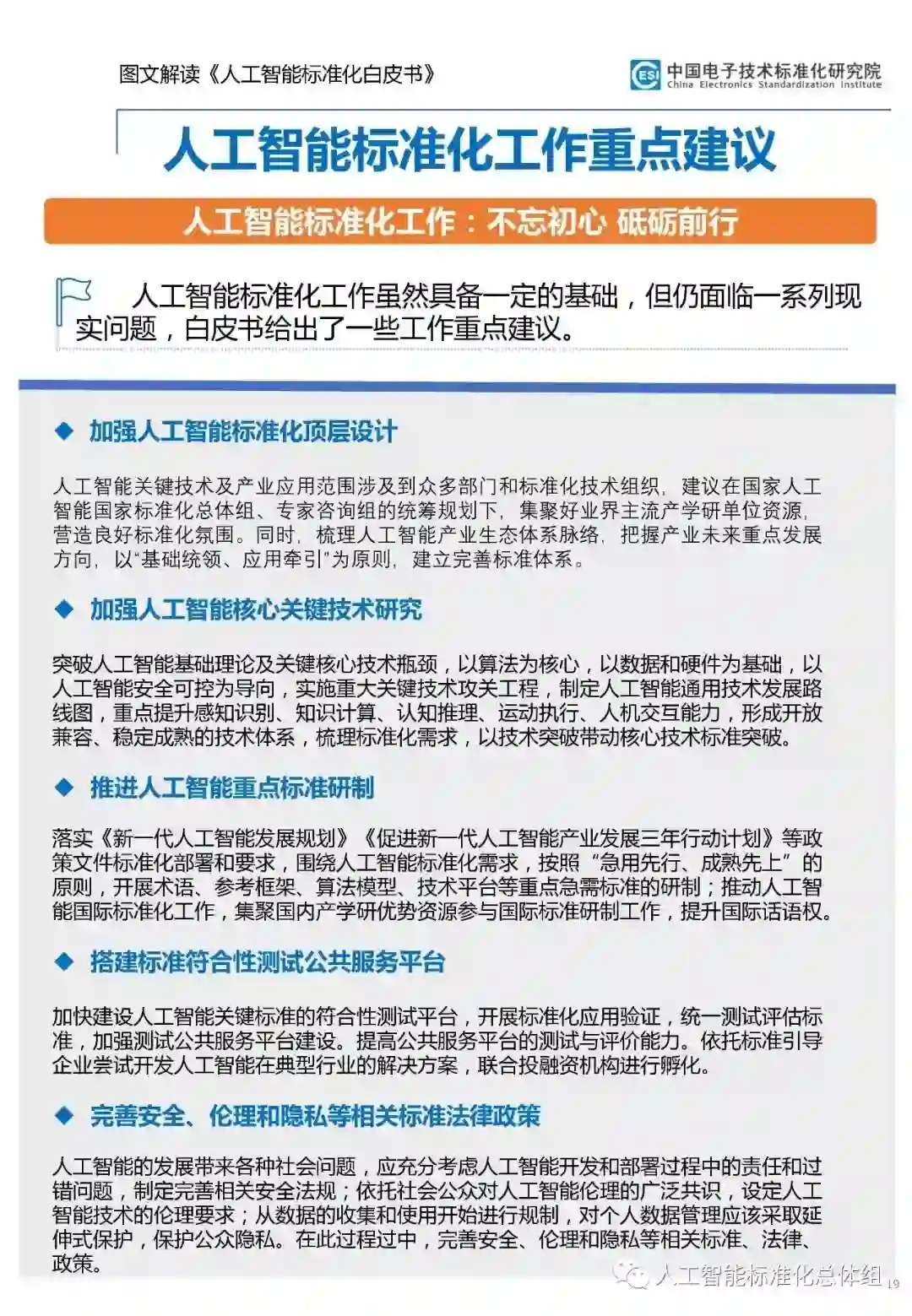
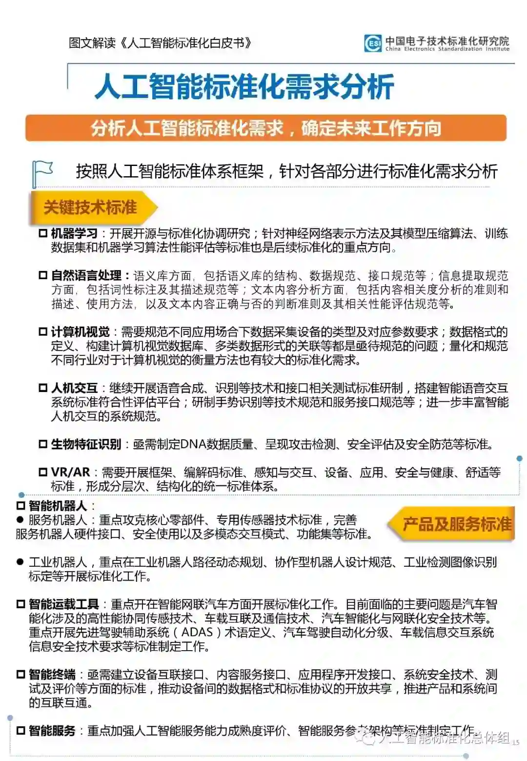
【新智元导读】1月18日,召开国家人工智能标准化总体组、专家咨询组成立大会。在会上,发布了《人工智能标准化白皮书(2018版)》。白皮书通过梳理人工智能技术、应用和产业演进情况,分析人工智能的技术热点、行业动态和未来趋势,从支撑人工智能产业整体发展的角度出发,研究制定了能够适应和引导人工智能产业发展的标准体系进而提出近期急需研制的基础和关键标准项目。中国电子技术标准化研究院根据白皮书内容,进行了详尽的图文解读。



为贯彻落实党的十九大关于推动人工智能和实体经济深度融合工作要求,落实《新一代人工智能发展规划》对标准化工作的部署,充分发挥标准化工作对人工智能技术、产业的支撑推进作用,中国电子技术标准化研究院组织编写了《人工智能标准化白皮书》。


白皮书通过梳理人工智能技术、应用和产业演进情况,分析人工智能的技术热点、行业动态和未来趋势,从支撑人工智能产业整体发展的角度出发,研究制定了能够适应和引导人工智能产业发展的标准体系进而提出近期急需研制的基础和关键标准项目。白皮书旨在与业界分享人工智能领域的研究成果和实践经验,呼吁社会各界共同加强人工智能领域的技术研究、产业投入、标准建设与服务应用,共同推动人工智能及其产业发展。




本文经授权转载自公众号“人工智能标准化总体组”。





加入社群


新智元AI技术+产业社群招募中,欢迎对AI技术+产业落地感兴趣的同学,加小助手微信号: aiera2015_1 入群;通过审核后我们将邀请进群,加入社群后务必修改群备注(姓名-公司-职位;专业群审核较严,敬请谅解)。


此外,新智元AI技术+产业领域社群(智能汽车、机器学习、深度学习、神经网络等)正在面向正在从事相关领域的工程师及研究人员进行招募。


加入新智元技术社群 共享AI+开放平台









登录查看更多
2

相关内容

【德勤】中国人工智能产业白皮书,68页pdf
专知会员服务
311+阅读 · 2019年12月23日
【白皮书】“物联网+区块链”应用与发展白皮书-2019
专知会员服务
94+阅读 · 2019年11月13日
2019年人工智能行业现状与发展趋势报告,52页ppt
专知会员服务
124+阅读 · 2019年10月10日
解读《中国新一代人工智能发展报告2019》
走向智能论坛
32+阅读 · 2019年6月5日
业界 | 清华发布《人工智能芯片技术白皮书(2018)》
人工智能学家
4+阅读 · 2018年12月12日
《人工智能标准化白皮书(2018版)》发布|附下载
人工智能学家
18+阅读 · 2018年1月21日
【重磅】《人工智能标准化白皮书(2018)》发布(完整版)
Meta-Learning with Implicit Gradients
Arxiv
13+阅读 · 2019年9月10日
Arxiv
7+阅读 · 2018年6月8日
Arxiv
5+阅读 · 2018年5月21日
Arxiv
5+阅读 · 2018年5月1日
Arxiv
7+阅读 · 2018年1月24日
Arxiv
7+阅读 · 2018年1月21日
Arxiv
9+阅读 · 2018年1月4日
VIP会员
相关VIP内容
【德勤】中国人工智能产业白皮书,68页pdf
专知会员服务
311+阅读 · 2019年12月23日
【白皮书】“物联网+区块链”应用与发展白皮书-2019
专知会员服务
94+阅读 · 2019年11月13日
2019年人工智能行业现状与发展趋势报告,52页ppt
专知会员服务
124+阅读 · 2019年10月10日
相关论文
Meta-Learning with Implicit Gradients
Arxiv
13+阅读 · 2019年9月10日
Arxiv
7+阅读 · 2018年6月8日
Arxiv
5+阅读 · 2018年5月21日
Arxiv
5+阅读 · 2018年5月1日
Arxiv
7+阅读 · 2018年1月24日
Arxiv
7+阅读 · 2018年1月21日
Arxiv
9+阅读 · 2018年1月4日
Top
微信扫码咨询专知VIP会员