【重磅】《人工智能标准化白皮书(2018)》发布(完整版)(附下载链接)

2018 年 1 月 18 日 专知 专知内容组(编)

【导读】1月18日,召开国家人工智能标准化总体组、专家咨询组成立大会,在会上,国家标准化管理委员会宣布成立国家人工智能标准化总体组、专家咨询组,负责全面统筹规划和协调管理我国人工智能标准化工作。会议贯彻了党的十九大会议关于推动人工智能和实体经济深度融合精神,会议还解读了《人工智能标准化助力产业发展》、《促进新一代人工智能产业发展三年行动计划(2018-2020)》,全面推进人工智能标准化工作,促进人工智能产业发展。



人工智能标准化白皮书

(2018 版)

指导单位:国家标准化管理委员会工业二部 

编写单位:中国电子技术标准化研究院 

二零一八年一月


编写单位(排名不分先后) 



 

  • 中国电子技术标准化研究院

  •  中国科学院自动化研究所

  • 北京理工大学 

  • 清华大学 

  • 北京大学 

  • 中国人民大学 

  • 北京航空航天大学 

  • 科大讯飞股份有限公司 

  • 华为技术有限公司 

  • 国际商业机器(中国)有限公司

  • 阿里云计算有限公司 

  • 中国科学院计算技术研究所 

  • 中国电信集团公司 

  • 腾讯互联网加(深圳)有限公司 

  • 阿里巴巴网络技术有限公司 

  • 上海计算机软件技术开发中心 

  • 上海智臻智能网络科技股份有限公司 

  • 北京爱奇艺科技有限公司 

  • 北京有生志广科技有限公司 

  • 极限元(北京)智能科技股份有限公司 

  • 北京字节跳动科技有限公司(今日头条) 

  • 北京商汤科技开发有限公司 

  • 浙江蚂蚁小微金融服务集团有限公司 

  • 百度网络技术有限公司 

  • 英特尔(中国)有限公司 

  • 松下电器(中国)有限公司 

  • 重庆凯泽科技股份有限公司 

  • 海尔工业智能研究院有限公司 

  • 重庆中科云从科技有限公司 

  • 北京格灵深瞳信息技术有限公司

目录



 

   

1 前言



 

  • 1.1 研究背景



人工智能概念诞生于 1956 年,在半个多世纪的发展历程中,由于受到智能 算法、计算速度、存储水平等多方面因素的影响,人工智能技术和应用发展经历 了多次高潮和低谷。2006 年以来,以深度学习为代表的机器学习算法在机器视 觉和语音识别等领域取得了极大的成功,识别准确性大幅提升,使人工智能再次 受到学术界和产业界的广泛关注。云计算、大数据等技术在提升运算速度,降低 计算成本的同时,也为人工智能发展提供了丰富的数据资源,协助训练出更加智 能化的算法模型。人工智能的发展模式也从过去追求“用计算机模拟人工智能”, 逐步转向以机器与人结合而成的增强型混合智能系统,用机器、人、网络结合成 新的群智系统,以及用机器、人、网络和物结合成的更加复杂的智能系统。 


作为新一轮产业变革的核心驱动力,人工智能在催生新技术、新产品的同时, 对传统行业也具备较强的赋能作用,能够引发经济结构的重大变革,实现社会生 产力的整体跃升。人工智能将人从枯燥的劳动中解放出来,越来越多的简单性、 重复性、危险性任务由人工智能系统完成,在减少人力投入,提高工作效率的同 时,还能够比人类做得更快、更准确;人工智能还可以在教育、医疗、养老、环 境保护、城市运行、司法服务等领域得到广泛应用,能够极大提高公共服务精准 化水平,全面提升人民生活品质;同时,人工智能可帮助人类准确感知、预测、 预警基础设施和社会安全运行的重大态势,及时把握群体认知及心理变化,主动 作出决策反应,显著提高社会治理能力和水平,同时保障公共安全。 


人工智能作为一项引领未来的战略技术,世界发达国家纷纷在新一轮国际竞 争中争取掌握主导权,围绕人工智能出台规划和政策,对人工智能核心技术、顶 尖人才、标准规范等进行部署,加快促进人工智能技术和产业发展。主要科技企 业不断加大资金和人力投入,抢占人工智能发展制高点。2017 年,我国出台了 《新一代人工智能发展规划》(国发〔2017〕35 号)、《促进新一代人工智能产业 发展三年行动计划(2018-2020 年)》(工信部科〔2017〕315 号)等政策文件, 推动人工智能技术研发和产业化发展。目前,国内人工智能发展已具备一定的技 术和产业基础,在芯片、数据、平台、应用等领域集聚了一批人工智能企业,在 部分方向取得阶段性成果并向市场化发展。例如,人工智能在金融、安防、客服 等行业领域已实现应用,在特定任务中语义识别、语音识别、人脸识别、图像识 别技术的精度和效率已远超人工。 


标准化工作对人工智能及其产业发展具有基础性、支撑性、引领性的作用, 既是推动产业创新发展的关键抓手,也是产业竞争的制高点。当前,在我国人工 智能相关产品和服务不断丰富的同时,也出现了标准化程度不足的问题。人工智 能涉及众多领域,虽然某些领域已具备一定的标准化基础,但是这些分散的标准 化工作并不足以完全支撑整个人工智能领域。另一方面,人工智能属于新兴领域, 发展方兴未艾,从世界范围来看,标准化工作仍在起步过程中,尚未形成完善的 标准体系,我国基本与国外处于同一起跑线,存在快速突破的机会窗口。只要瞄 准机会,快速布局,完全有可能抢占标准创新的制高点,反之,则有可能丧失良 机。因此,迫切需要把握机遇,加快对人工智能技术及产业发展的研究,系统梳 理、加快研制人工智能各领域的标准体系,明确标准之间的依存性与制约关系, 建立统一完善的标准体系,以标准的手段促进我国人工智能技术、产业蓬勃发展。


  • 1.2 研究目标及意义



本白皮书前期在国标委工业二部和工信部科技司的指导下,通过梳理人工智 能技术、应用和产业演进情况,分析人工智能的技术热点、行业动态和未来趋势, 从支撑人工智能产业整体发展的角度出发,研究制定了能够适应和引导人工智能 产业发展的标准体系,进而提出近期急需研制的基础和关键标准项目。 


本白皮书并不预期成为人工智能领域的全面技术和产业综述,不求面面俱到, 仅针对目前人工智能领域涵盖的技术热点和产业情况进行分析,研究提出人工智 能标准体系。人工智能标准化工作尚处于起步阶段,本白皮书只作为人工智能领 域技术、产业和标准化之间初始的连接纽带,并将在今后不断根据技术、产业和 标准化的发展需求进行修订。本白皮书不过多地给出人工智能领域观点性的陈述, 力求以较为浅显易懂的语言和方式进行阐述。 


本白皮书的意义在于与业界分享人工智能领域的研究成果和实践经验,呼吁 社会各界共同加强人工智能领域的技术研究、产业投入、标准建设与服务应用, 共同推动人工智能及其产业发展。 


2 人工智能概述



 

  • 2.1 人工智能的历史及概念



2.1.1人工智能的起源与历史 

人工智能始于 20 世纪 50 年代,至今大致分为三个发展阶段:第一阶段(20 世纪 50 年代——80 年代)。这一阶段人工智能刚诞生,基于抽象数学推理的可 编程数字计算机已经出现,符号主义(Symbolism)快速发展,但由于很多事物 不能形式化表达,建立的模型存在一定的局限性。此外,随着计算任务的复杂性 不断加大,人工智能发展一度遇到瓶颈;第二阶段(20 世纪 80 年代——90 年代 末)。在这一阶段,专家系统得到快速发展,数学模型有重大突破,但由于专家 系统在知识获取、推理能力等方面的不足,以及开发成本高等原因,人工智能的 发展又一次进入低谷期;第三阶段(21 世纪初——至今)。随着大数据的积聚、 理论算法的革新、计算能力的提升,人工智能在很多应用领域取得了突破性进展, 迎来了又一个繁荣时期。人工智能具体的发展历程如图 1 所示。


长期以来,制造具有智能的机器一直是人类的重大梦想。早在 1950 年,Alan Turing 在《计算机器与智能》中就阐述了对人工智能的思考。他提出的图灵测试 是机器智能的重要测量手段,后来还衍生出了视觉图灵测试等测量方法。1956年,“人工智能”这个词首次出现在达特茅斯会议上,标志着其作为一个研究领 域的正式诞生。六十年来,人工智能发展潮起潮落的同时,基本思想可大致划分 为四个流派:符号主义(Symbolism)、连接主义(Connectionism)、行为主义 (Behaviourism)和统计主义(Statisticsism)(注:由于篇幅原因,本白皮书不 对四个流派进行详细阐述)。这四个流派从不同侧面抓住了智能的部分特征,在 “制造”人工智能方面都取得了里程碑式的成就。


1959 年,Arthur Samuel 提出了机器学习,机器学习将传统的制造智能演化 为通过学习能力来获取智能,推动人工智能进入了第一次繁荣期。20 世纪 70 年 代末期专家系统的出现,实现了人工智能从理论研究走向实际应用,从一般思维 规律探索走向专门知识应用的重大突破,将人工智能的研究推向了新高潮。然而, 机器学习的模型仍然是“人工”的,也有很大的局限性。随着专家系统应用的不 断深入,专家系统自身存在的知识获取难、知识领域窄、推理能力弱、实用性差 等问题逐步暴露。从 1976 年开始,人工智能的研究进入长达 6 年的萧瑟期。 


在 80 年代中期,随着美国、日本立项支持人工智能研究,以及以知识工程 为主导的机器学习方法的发展,出现了具有更强可视化效果的决策树模型和突破 早期感知机局限的多层人工神经网络,由此带来了人工智能的又一次繁荣期。然 而,当时的计算机难以模拟复杂度高及规模大的神经网络,仍有一定的局限性。 1987 年由于 LISP 机市场崩塌,美国取消了人工智能预算,日本第五代计算机项 目失败并退出市场,专家系统进展缓慢,人工智能又进入了萧瑟期。 


1997 年,IBM 深蓝(Deep Blue)战胜国际象棋世界冠军 Garry Kasparov。 这是一次具有里程碑意义的成功,它代表了基于规则的人工智能的胜利。2006 年,在 Hinton 和他的学生的推动下,深度学习开始备受关注,为后来人工智能 的发展带来了重大影响。从 2010 年开始,人工智能进入爆发式的发展阶段,其 最主要的驱动力是大数据时代的到来,运算能力及机器学习算法得到提高。人工 智能快速发展,产业界也开始不断涌现出新的研发成果:2011 年,IBM Waston 在综艺节目《危险边缘》中战胜了最高奖金得主和连胜纪录保持者;2012 年, 谷歌大脑通过模仿人类大脑在没有人类指导的情况下,利用非监督深度学习方法 从大量视频中成功学习到识别出一只猫的能力;2014 年,微软公司推出了一款 实时口译系统,可以模仿说话者的声音并保留其口音;2014 年,微软公司发布全球第一款个人智能助理微软小娜;2014 年,亚马逊发布至今为止最成功的智 能音箱产品 Echo 和个人助手 Alexa;2016 年,谷歌 AlphaGo 机器人在围棋比赛 中击败了世界冠军李世石;2017 年,苹果公司在原来个人助理 Siri 的基础上推 出了智能私人助理 Siri 和智能音响 HomePod。 


目前,世界各国都开始重视人工智能的发展。2017 年 6 月 29 日,首届世界 智能大会在天津召开。中国工程院院士潘云鹤在大会主论坛作了题为“中国新一 代人工智能”的主题演讲,报告中概括了世界各国在人工智能研究方面的战略: 2016 年 5 月,美国白宫发表了《为人工智能的未来做好准备》;英国 2016 年 12 月发布《人工智能:未来决策制定的机遇和影响》;法国在 2017 年 4 月制定了《国 家人工智能战略》;德国在2017年5月颁布全国第一部自动驾驶的法律;在中国, 据不完全统计,2017 年运营的人工智能公司接近 400 家,行业巨头百度、腾讯、 阿里巴巴等都不断在人工智能领域发力。从数量、投资等角度来看,自然语言处 理、机器人、计算机视觉成为了人工智能最为热门的三个产业方向。 


2.1.2人工智能的概念 

人工智能作为一门前沿交叉学科,其定义一直存有不同的观点:《人工智能 ——一种现代方法》中将已有的一些人工智能定义分为四类:像人一样思考的系 统、像人一样行动的系统、理性地思考的系统、理性地行动的系统。维基百科上定义“人工智能就是机器展现出的智能”,即只要是某种机器,具有某种或某些 “智能”的特征或表现,都应该算作“人工智能”。大英百科全书则限定人工智 能是数字计算机或者数字计算机控制的机器人在执行智能生物体才有的一些任 务上的能力。百度百科定义人工智能是“研究、开发用于模拟、延伸和扩展人的 智能的理论、方法、技术及应用系统的一门新的技术科学”,将其视为计算机科 学的一个分支,指出其研究包括机器人、语言识别、图像识别、自然语言处理和 专家系统等。 


本白皮书认为,人工智能是利用数字计算机或者数字计算机控制的机器模拟、 延伸和扩展人的智能,感知环境、获取知识并使用知识获得最佳结果的理论、 方法、技术及应用系统。 


人工智能的定义对人工智能学科的基本思想和内容作出了解释,即围绕智能活动而构造的人工系统。人工智能是知识的工程,是机器模仿人类利用知识完成 一定行为的过程。根据人工智能是否能真正实现推理、思考和解决问题,可以将 人工智能分为弱人工智能和强人工智能。 


弱人工智能是指不能真正实现推理和解决问题的智能机器,这些机器表面看 像是智能的,但是并不真正拥有智能,也不会有自主意识。迄今为止的人工智能 系统都还是实现特定功能的专用智能,而不是像人类智能那样能够不断适应复杂 的新环境并不断涌现出新的功能,因此都还是弱人工智能。目前的主流研究仍然 集中于弱人工智能,并取得了显著进步,如语音识别、图像处理和物体分割、机 器翻译等方面取得了重大突破,甚至可以接近或超越人类水平。 


强人工智能是指真正能思维的智能机器,并且认为这样的机器是有知觉的和 自我意识的,这类机器可分为类人(机器的思考和推理类似人的思维)与非类人 (机器产生了和人完全不一样的知觉和意识,使用和人完全不一样的推理方式) 两大类。从一般意义来说,达到人类水平的、能够自适应地应对外界环境挑战的、 具有自我意识的人工智能称为“通用人工智能”、“强人工智能”或“类人智能”。 强人工智能不仅在哲学上存在巨大争论(涉及到思维与意识等根本问题的讨论), 在技术上的研究也具有极大的挑战性。强人工智能当前鲜有进展,美国私营部门 的专家及国家科技委员会比较支持的观点是,至少在未来几十年内难以实现。 


靠符号主义、连接主义、行为主义和统计主义这四个流派的经典路线就能设 计制造出强人工智能吗?其中一个主流看法是:即使有更高性能的计算平台和更 大规模的大数据助力,也还只是量变,不是质变,人类对自身智能的认识还处在 初级阶段,在人类真正理解智能机理之前,不可能制造出强人工智能。理解大脑 产生智能的机理是脑科学的终极性问题,绝大多数脑科学专家都认为这是一个数 百年乃至数千年甚至永远都解决不了的问题。 


通向强人工智能还有一条“新”路线,这里称为“仿真主义”。这条新路线 通过制造先进的大脑探测工具从结构上解析大脑,再利用工程技术手段构造出模 仿大脑神经网络基元及结构的仿脑装置,最后通过环境刺激和交互训练仿真大脑 实现类人智能,简言之,“先结构,后功能”。虽然这项工程也十分困难,但都 是有可能在数十年内解决的工程技术问题,而不像“理解大脑”这个科学问题那 样遥不可及。 


仿真主义可以说是符号主义、连接主义、行为主义和统计主义之后的第五个 流派,和前四个流派有着千丝万缕的联系,也是前四个流派通向强人工智能的关 键一环。经典计算机是数理逻辑的开关电路实现,采用冯•诺依曼体系结构,可以作为逻辑推理等专用智能的实现载体。但要靠经典计算机不可能实现强人工智能。要按仿真主义的路线“仿脑”,就必须设计制造全新的软硬件系统,这就是 “类脑计算机”,或者更准确地称为“仿脑机”。“仿脑机”是“仿真工程”的 标志性成果,也是“仿脑工程”通向强人工智能之路的重要里程碑。 


  • 2.2 人工智能的特征



(1)由人类设计,为人类服务,本质为计算,基础为数据。从根本上说, 人工智能系统必须以人为本,这些系统是人类设计出的机器,按照人类设定的程 序逻辑或软件算法通过人类发明的芯片等硬件载体来运行或工作,其本质体现为 计算,通过对数据的采集、加工、处理、分析和挖掘,形成有价值的信息流和知 识模型,来为人类提供延伸人类能力的服务,来实现对人类期望的一些“智能行 为”的模拟,在理想情况下必须体现服务人类的特点,而不应该伤害人类,特别 是不应该有目的性地做出伤害人类的行为。 


(2)能感知环境,能产生反应,能与人交互,能与人互补。人工智能系统 应能借助传感器等器件产生对外界环境(包括人类)进行感知的能力,可以像人 一样通过听觉、视觉、嗅觉、触觉等接收来自环境的各种信息,对外界输入产生 文字、语音、表情、动作(控制执行机构)等必要的反应,甚至影响到环境或人 类。借助于按钮、键盘、鼠标、屏幕、手势、体态、表情、力反馈、虚拟现实/ 增强现实等方式,人与机器间可以产生交互与互动,使机器设备越来越“理解” 人类乃至与人类共同协作、优势互补。这样,人工智能系统能够帮助人类做人类 不擅长、不喜欢但机器能够完成的工作,而人类则适合于去做更需要创造性、洞 察力、想象力、灵活性、多变性乃至用心领悟或需要感情的一些工作。 


(3)有适应特性,有学习能力,有演化迭代,有连接扩展。人工智能系统 在理想情况下应具有一定的自适应特性和学习能力,即具有一定的随环境、数据 或任务变化而自适应调节参数或更新优化模型的能力;并且,能够在此基础上通 过与云、端、人、物越来越广泛深入数字化连接扩展,实现机器客体乃至人类主体的演化迭代,以使系统具有适应性、鲁棒性、灵活性、扩展性,来应对不断变化的现实环境,从而使人工智能系统在各行各业产生丰富的应用。 


  • 2.3 人工智能参考框架



目前,人工智能领域尚未形成完善的参考框架。因此,本章基于人工智能的 发展状况和应用特征,从人工智能信息流动的角度出发,提出一种人工智能参考 框架(如图 2 所示),力图搭建较为完整的人工智能主体框架,描述人工智能系 统总体工作流程,不受具体应用所限,适用于通用的人工智能领域需求。


人工智能参考框架提供了基于“角色—活动—功能”的层级分类体系,从 “智能信息链”(水平轴)和“IT 价值链”(垂直轴)两个维度阐述了人工智 能系统框架。“智能信息链”反映从智能信息感知、智能信息表示与形成、智能 推理、智能决策、智能执行与输出的一般过程。在这个过程中,智能信息是流动 的载体,经历了“数据—信息—知识—智慧”的凝练过程。“IT 价值链”从人 工智能的底层基础设施、信息(提供和处理技术实现)到系统的产业生态过程, 反映人工智能为信息技术产业带来的价值。此外,人工智能系统还有其它非常重 要的框架构件:安全、隐私、伦理和管理。人工智能系统主要由基础设施提供者、 信息提供者、信息处理者和系统协调者 4 个角色组成。


(1)基础设施提供者 

基础设施提供者为人工智能系统提供计算能力支持,实现与外部世界的沟通, 并通过基础平台实现支撑。计算能力由智能芯片(CPU、GPU、ASIC、FPGA 等 硬件加速芯片以及其它智能芯片)等硬件系统开发商提供;与外部世界的沟通通 过新型传感器制造商提供;基础平台包括分布式计算框架提供商及网络提供商提 供平台保障和支持,即包括云存储和计算、互联互通网络等。 


(2)信息提供者 

信息提供者在人工智能领域是智能信息的来源。通过知识信息感知过程由数 据提供商提供智能感知信息,包括原始数据资源和数据集。原始数据资源的感知 涉及到图形、图像、语音、文本的识别,还涉及到传统设备的物联网数据,包括 已有系统的业务数据以及力、位移、液位、温度、湿度等感知数据。 


(3)信息处理者 

信息处理者是指人工智能领域中技术和服务提供商。信息处理者的主要活动 包括智能信息表示与形成、智能推理、智能决策及智能执行与输出。智能信息处 理者通常是算法工程师及技术服务提供商,通过计算框架、模型及通用技术,例 如一些深度学习框架和机器学习算法模型等功能进行支撑。 


智能信息表示与形成是指为描述外围世界所作的一组约定,分阶段对智能信 息进行符号化和形式化的智能信息建模、抽取、预处理、训练数据等。 


智能信息推理是指在计算机或智能系统中,模拟人类的智能推理方式,依据 推理控制策略,利用形式化的信息进行机器思维和求解问题的过程,典型的功能 是搜索与匹配。 


智能信息决策是指智能信息经过推理后进行决策的过程,通常提供分类、排 序、预测等功能。 


智能执行与输出作为智能信息输出的环节,是对输入作出的响应,输出整个 智能信息流动过程的结果,包括运动、显示、发声、交互、合成等功能。 


(4)系统协调者 

系统协调者提供人工智能系统必须满足的整体要求,包括政策、法律、资源和业务需求,以及为确保系统符合这些需求而进行的监控和审计活动。由于人工 智能是多学科交叉领域,需要系统协调者定义和整合所需的应用活动,使其在人 工智能领域的垂直系统中运行。系统协调者的功能之一是配置和管理人工智能参 考框架中的其他角色来执行一个或多个功能,并维持人工智能系统的运行。 


(5)安全、隐私、伦理 安全、隐私、伦理覆盖了人工智能领域的其他 4 个主要角色,对每个角色都 有重要的影响作用。同时,安全、隐私、伦理处于管理角色的覆盖范围之内,与 全部角色和活动都建立了相关联系。在安全、隐私、伦理模块,需要通过不同的 技术手段和安全措施,构筑全方位、立体的安全防护体系,保护人工智能领域参 与者的安全和隐私。 


(6)管理 管理角色承担系统管理活动,包括软件调配、资源管理等内容,管理的功能 是监视各种资源的运行状况,应对出现的性能或故障事件,使得各系统组件透明 且可观。 


(7)智能产品及行业应用 智能产品及行业应用指人工智能系统的产品和应用,是对人工智能整体解决 方案的封装,将智能信息决策产品化、实现落地应用,其应用领域主要包括:智 能制造、智能交通、智能家居、智能医疗、智能安防等。


3 人工智能发展现状及趋势 



 

依据参考框架中所涉及到的人工智能相关技术,本节重点介绍近二十年来人 工智能领域关键技术的发展状况,包括机器学习、知识图谱、自然语言处理、计 算机视觉、人机交互、生物特征识别、虚拟现实/增强现实等关键技术。


  • 3.1 人工智能关键技术 



3.1.1 机器学习 

机器学习(Machine Learning)是一门涉及统计学、系统辨识、逼近理论、 神经网络、优化理论、计算机科学、脑科学等诸多领域的交叉学科,研究计算机 怎样模拟或实现人类的学习行为,以获取新的知识或技能,重新组织已有的知识 结构使之不断改善自身的性能,是人工智能技术的核心。基于数据的机器学习是 现代智能技术中的重要方法之一,研究从观测数据(样本)出发寻找规律,利用 这些规律对未来数据或无法观测的数据进行预测。根据学习模式、学习方法以及 算法的不同,机器学习存在不同的分类方法。 

(1)根据学习模式将机器学习分类为监督学习、无监督学习和强化学习等。 


  • 监督学习 

监督学习是利用已标记的有限训练数据集,通过某种学习策略/方法建立一 个模型,实现对新数据/实例的标记(分类)/映射,最典型的监督学习算法包括 回归和分类。监督学习要求训练样本的分类标签已知,分类标签精确度越高,样 本越具有代表性,学习模型的准确度越高。监督学习在自然语言处理、信息检索、 文本挖掘、手写体辨识、垃圾邮件侦测等领域获得了广泛应用。 


  • 无监督学习 

无监督学习是利用无标记的有限数据描述隐藏在未标记数据中的结构/规律, 最典型的非监督学习算法包括单类密度估计、单类数据降维、聚类等。无监督学 习不需要训练样本和人工标注数据,便于压缩数据存储、减少计算量、提升算法 速度,还可以避免正、负样本偏移引起的分类错误问题。主要用于经济预测、异 常检测、数据挖掘、图像处理、模式识别等领域,例如组织大型计算机集群、社 交网络分析、市场分割、天文数据分析等。  


  • 强化学习 

强化学习是智能系统从环境到行为映射的学习,以使强化信号函数值最大。 由于外部环境提供的信息很少,强化学习系统必须靠自身的经历进行学习。强化 学习的目标是学习从环境状态到行为的映射,使得智能体选择的行为能够获得环 境最大的奖赏,使得外部环境对学习系统在某种意义下的评价为最佳。其在机器 人控制、无人驾驶、下棋、工业控制等领域获得成功应用。 


(2)根据学习方法可以将机器学习分为传统机器学习和深度学习。 


  • 传统机器学习 

传统机器学习从一些观测(训练)样本出发,试图发现不能通过原理分析获 得的规律,实现对未来数据行为或趋势的准确预测。相关算法包括逻辑回归、隐 马尔科夫方法、支持向量机方法、K 近邻方法、三层人工神经网络方法、Adaboost 算法、贝叶斯方法以及决策树方法等。传统机器学习平衡了学习结果的有效性与 学习模型的可解释性,为解决有限样本的学习问题提供了一种框架,主要用于有 限样本情况下的模式分类、回归分析、概率密度估计等。传统机器学习方法共同 的重要理论基础之一是统计学,在自然语言处理、语音识别、图像识别、信息检 索和生物信息等许多计算机领域获得了广泛应用。 


  • 深度学习 

深度学习是建立深层结构模型的学习方法,典型的深度学习算法包括深度置 信网络、卷积神经网络、受限玻尔兹曼机和循环神经网络等。深度学习又称为深 度神经网络(指层数超过 3 层的神经网络)。深度学习作为机器学习研究中的一 个新兴领域,由 Hinton 等人于 2006 年提出。深度学习源于多层神经网络,其实 质是给出了一种将特征表示和学习合二为一的方式。深度学习的特点是放弃了可 解释性,单纯追求学习的有效性。经过多年的摸索尝试和研究,已经产生了诸多 深度神经网络的模型,其中卷积神经网络、循环神经网络是两类典型的模型。卷 积神经网络常被应用于空间性分布数据;循环神经网络在神经网络中引入了记忆 和反馈,常被应用于时间性分布数据。深度学习框架是进行深度学习的基础底层 框架,一般包含主流的神经网络算法模型,提供稳定的深度学习 API,支持训练 模型在服务器和 GPU、TPU 间的分布式学习,部分框架还具备在包括移动设备、云平台在内的多种平台上运行的移植能力,从而为深度学习算法带来前所未有的 运行速度和实用性。目前主流的开源算法框架有 TensorFlow、Caffe/Caffe2、CNTK、 MXNet、Paddle-paddle、Torch/PyTorch、Theano 等。 


(3)此外,机器学习的常见算法还包括迁移学习、主动学习和演化学习等。 


  • 迁移学习 

迁移学习是指当在某些领域无法取得足够多的数据进行模型训练时,利用另 一领域数据获得的关系进行的学习。迁移学习可以把已训练好的模型参数迁移到 新的模型指导新模型训练,可以更有效的学习底层规则、减少数据量。目前的迁 移学习技术主要在变量有限的小规模应用中使用,如基于传感器网络的定位,文 字分类和图像分类等。未来迁移学习将被广泛应用于解决更有挑战性的问题,如 视频分类、社交网络分析、逻辑推理等。 


  • 主动学习 

主动学习通过一定的算法查询最有用的未标记样本,并交由专家进行标记, 然后用查询到的样本训练分类模型来提高模型的精度。主动学习能够选择性地获 取知识,通过较少的训练样本获得高性能的模型,最常用的策略是通过不确定性 准则和差异性准则选取有效的样本。 


  • 演化学习 

演化学习对优化问题性质要求极少,只需能够评估解的好坏即可,适用于求 解复杂的优化问题,也能直接用于多目标优化。演化算法包括粒子群优化算法、 多目标演化算法等。目前针对演化学习的研究主要集中在演化数据聚类、对演化 数据更有效的分类,以及提供某种自适应机制以确定演化机制的影响等。 


3.1.2 知识图谱 

知识图谱本质上是结构化的语义知识库,是一种由节点和边组成的图数据结 构,以符号形式描述物理世界中的概念及其相互关系,其基本组成单位是“实体 —关系—实体”三元组,以及实体及其相关“属性—值”对。不同实体之间通过 关系相互联结,构成网状的知识结构。在知识图谱中,每个节点表示现实世界的 “实体”,每条边为实体与实体之间的“关系”。通俗地讲,知识图谱就是把所有不同种类的信息连接在一起而得到的一个关系网络,提供了从“关系”的角度 去分析问题的能力。 


知识图谱可用于反欺诈、不一致性验证、组团欺诈等公共安全保障领域,需 要用到异常分析、静态分析、动态分析等数据挖掘方法。特别地,知识图谱在搜 索引擎、可视化展示和精准营销方面有很大的优势,已成为业界的热门工具。但 是,知识图谱的发展还有很大的挑战,如数据的噪声问题,即数据本身有错误或 者数据存在冗余。随着知识图谱应用的不断深入,还有一系列关键技术需要突破。 


3.1.3 自然语言处理 

自然语言处理是计算机科学领域与人工智能领域中的一个重要方向,研究能 实现人与计算机之间用自然语言进行有效通信的各种理论和方法,涉及的领域较 多,主要包括机器翻译、机器阅读理解和问答系统等。 


(1)机器翻译 

机器翻译技术是指利用计算机技术实现从一种自然语言到另外一种自然语 言的翻译过程。基于统计的机器翻译方法突破了之前基于规则和实例翻译方法的 局限性,翻译性能取得巨大提升。基于深度神经网络的机器翻译在日常口语等一 些场景的成功应用已经显现出了巨大的潜力。随着上下文的语境表征和知识逻辑 推理能力的发展,自然语言知识图谱不断扩充,机器翻译将会在多轮对话翻译及 篇章翻译等领域取得更大进展。 


目前非限定领域机器翻译中性能较佳的一种是统计机器翻译,包括训练及解 码两个阶段。训练阶段的目标是获得模型参数,解码阶段的目标是利用所估计的 参数和给定的优化目标,获取待翻译语句的最佳翻译结果。统计机器翻译主要包 括语料预处理、词对齐、短语抽取、短语概率计算、最大熵调序等步骤。基于神 经网络的端到端翻译方法不需要针对双语句子专门设计特征模型,而是直接把源 语言句子的词串送入神经网络模型,经过神经网络的运算,得到目标语言句子的 翻译结果。在基于端到端的机器翻译系统中,通常采用递归神经网络或卷积神经 网络对句子进行表征建模,从海量训练数据中抽取语义信息,与基于短语的统计 翻译相比,其翻译结果更加流畅自然,在实际应用中取得了较好的效果。


(2)语义理解 

语义理解技术是指利用计算机技术实现对文本篇章的理解,并且回答与篇章 相关问题的过程。语义理解更注重于对上下文的理解以及对答案精准程度的把控。 随着 MCTest 数据集的发布,语义理解受到更多关注,取得了快速发展,相关数 据集和对应的神经网络模型层出不穷。语义理解技术将在智能客服、产品自动问 答等相关领域发挥重要作用,进一步提高问答与对话系统的精度。 


在数据采集方面,语义理解通过自动构造数据方法和自动构造填空型问题的 方法来有效扩充数据资源。为了解决填充型问题,一些基于深度学习的方法相继 提出,如基于注意力的神经网络方法。当前主流的模型是利用神经网络技术对篇 章、问题建模,对答案的开始和终止位置进行预测,抽取出篇章片段。对于进一 步泛化的答案,处理难度进一步提升,目前的语义理解技术仍有较大的提升空间。 


(3)问答系统 

问答系统分为开放领域的对话系统和特定领域的问答系统。问答系统技术是 指让计算机像人类一样用自然语言与人交流的技术。人们可以向问答系统提交用 自然语言表达的问题,系统会返回关联性较高的答案。尽管问答系统目前已经有 了不少应用产品出现,但大多是在实际信息服务系统和智能手机助手等领域中的 应用,在问答系统鲁棒性方面仍然存在着问题和挑战。 


自然语言处理面临四大挑战:一是在词法、句法、语义、语用和语音等不同 层面存在不确定性;二是新的词汇、术语、语义和语法导致未知语言现象的不可 预测性;三是数据资源的不充分使其难以覆盖复杂的语言现象;四是语义知识的 模糊性和错综复杂的关联性难以用简单的数学模型描述,语义计算需要参数庞大 的非线性计算。 


3.1.4 人机交互 

人机交互主要研究人和计算机之间的信息交换,主要包括人到计算机和计算 机到人的两部分信息交换,是人工智能领域的重要的外围技术。人机交互是与认知心理学、人机工程学、多媒体技术、虚拟现实技术等密切相关的综合学科。传统的人与计算机之间的信息交换主要依靠交互设备进行,主要包括键盘、鼠标、 操纵杆、数据服装、眼动跟踪器、位置跟踪器、数据手套、压力笔等输入设备,以及打印机、绘图仪、显示器、头盔式显示器、音箱等输出设备。人机交互技术 除了传统的基本交互和图形交互外,还包括语音交互、情感交互、体感交互及脑 机交互等技术,以下对后四种与人工智能关联密切的典型交互手段进行介绍。 


(1)语音交互 

语音交互是一种高效的交互方式,是人以自然语音或机器合成语音同计算机 进行交互的综合性技术,结合了语言学、心理学、工程和计算机技术等领域的知 识。语音交互不仅要对语音识别和语音合成进行研究,还要对人在语音通道下的 交互机理、行为方式等进行研究。语音交互过程包括四部分:语音采集、语音识 别、语义理解和语音合成。语音采集完成音频的录入、采样及编码;语音识别完 成语音信息到机器可识别的文本信息的转化;语义理解根据语音识别转换后的文 本字符或命令完成相应的操作;语音合成完成文本信息到声音信息的转换。作为 人类沟通和获取信息最自然便捷的手段,语音交互比其他交互方式具备更多优势, 能为人机交互带来根本性变革,是大数据和认知计算时代未来发展的制高点,具 有广阔的发展前景和应用前景。 


(2)情感交互 

情感是一种高层次的信息传递,而情感交互是一种交互状态,它在表达功能 和信息时传递情感,勾起人们的记忆或内心的情愫。传统的人机交互无法理解和 适应人的情绪或心境,缺乏情感理解和表达能力,计算机难以具有类似人一样的 智能,也难以通过人机交互做到真正的和谐与自然。情感交互就是要赋予计算机 类似于人一样的观察、理解和生成各种情感的能力,最终使计算机像人一样能进 行自然、亲切和生动的交互。情感交互已经成为人工智能领域中的热点方向,旨 在让人机交互变得更加自然。目前,在情感交互信息的处理方式、情感描述方式、 情感数据获取和处理过程、情感表达方式等方面还有诸多技术挑战。 


(3)体感交互 

体感交互是个体不需要借助任何复杂的控制系统,以体感技术为基础,直接 通过肢体动作与周边数字设备装置和环境进行自然的交互。依照体感方式与原理 的不同,体感技术主要分为三类:惯性感测、光学感测以及光学联合感测。体感 交互通常由运动追踪、手势识别、运动捕捉、面部表情识别等一系列技术支撑。与其他交互手段相比,体感交互技术无论是硬件还是软件方面都有了较大的提升, 交互设备向小型化、便携化、使用方便化等方面发展,大大降低了对用户的约束, 使得交互过程更加自然。目前,体感交互在游戏娱乐、医疗辅助与康复、全自动 三维建模、辅助购物、眼动仪等领域有了较为广泛的应用。 


(4)脑机交互 

脑机交互又称为脑机接口,指不依赖于外围神经和肌肉等神经通道,直接实 现大脑与外界信息传递的通路。脑机接口系统检测中枢神经系统活动,并将其转 化为人工输出指令,能够替代、修复、增强、补充或者改善中枢神经系统的正常 输出,从而改变中枢神经系统与内外环境之间的交互作用。脑机交互通过对神经 信号解码,实现脑信号到机器指令的转化,一般包括信号采集、特征提取和命令 输出三个模块。从脑电信号采集的角度,一般将脑机接口分为侵入式和非侵入式 两大类。除此之外,脑机接口还有其他常见的分类方式:按照信号传输方向可以 分为脑到机、机到脑和脑机双向接口;按照信号生成的类型,可分为自发式脑机 接口和诱发式脑机接口;按照信号源的不同还可分为基于脑电的脑机接口、基于 功能性核磁共振的脑机接口以及基于近红外光谱分析的脑机接口。 


3.1.5 计算机视觉 

计算机视觉是使用计算机模仿人类视觉系统的科学,让计算机拥有类似人类 提取、处理、理解和分析图像以及图像序列的能力。自动驾驶、机器人、智能医 疗等领域均需要通过计算机视觉技术从视觉信号中提取并处理信息。近来随着深 度学习的发展,预处理、特征提取与算法处理渐渐融合,形成端到端的人工智能 算法技术。根据解决的问题,计算机视觉可分为计算成像学、图像理解、三维视 觉、动态视觉和视频编解码五大类。 


(1)计算成像学 

计算成像学是探索人眼结构、相机成像原理以及其延伸应用的科学。在相机 成像原理方面,计算成像学不断促进现有可见光相机的完善,使得现代相机更加 轻便,可以适用于不同场景。同时计算成像学也推动着新型相机的产生,使相机 超出可见光的限制。在相机应用科学方面,计算成像学可以提升相机的能力,从 而通过后续的算法处理使得在受限条件下拍摄的图像更加完善,例如图像去噪、去模糊、暗光增强、去雾霾等,以及实现新的功能,例如全景图、软件虚化、超 分辨率等。 


(2)图像理解 

图像理解是通过用计算机系统解释图像,实现类似人类视觉系统理解外部世 界的一门科学。通常根据理解信息的抽象程度可分为三个层次:浅层理解,包括 图像边缘、图像特征点、纹理元素等;中层理解,包括物体边界、区域与平面等; 高层理解,根据需要抽取的高层语义信息,可大致分为识别、检测、分割、姿态 估计、图像文字说明等。目前高层图像理解算法已逐渐广泛应用于人工智能系统, 如刷脸支付、智慧安防、图像搜索等。 


(3)三维视觉 

三维视觉即研究如何通过视觉获取三维信息(三维重建)以及如何理解所获 取的三维信息的科学。三维重建可以根据重建的信息来源,分为单目图像重建、 多目图像重建和深度图像重建等。三维信息理解,即使用三维信息辅助图像理解 或者直接理解三维信息。三维信息理解可分为,浅层:角点、边缘、法向量等; 中层:平面、立方体等;高层:物体检测、识别、分割等。三维视觉技术可以广 泛应用于机器人、无人驾驶、智慧工厂、虚拟/增强现实等方向。 


(4)动态视觉 

动态视觉即分析视频或图像序列,模拟人处理时序图像的科学。通常动态视 觉问题可以定义为寻找图像元素,如像素、区域、物体在时序上的对应,以及提 取其语义信息的问题。动态视觉研究被广泛应用在视频分析以及人机交互等方面。 


(5)视频编解码 

视频编解码是指通过特定的压缩技术,将视频流进行压缩。视频流传输中最 为重要的编解码标准有国际电联的 H.261、H.263、H.264、H.265、M-JPEG 和 MPEG 系列标准。视频压缩编码主要分为两大类:无损压缩和有损压缩。无损压 缩指使用压缩后的数据进行重构时,重构后的数据与原来的数据完全相同,例如 磁盘文件的压缩。有损压缩也称为不可逆编码,指使用压缩后的数据进行重构时, 重构后的数据与原来的数据有差异,但不会影响人们对原始资料所表达的信息产 生误解。有损压缩的应用范围广泛,例如视频会议、可视电话、视频广播、视频监控等。 


目前,计算机视觉技术发展迅速,已具备初步的产业规模。未来计算机视觉 技术的发展主要面临以下挑战:一是如何在不同的应用领域和其他技术更好的结 合,计算机视觉在解决某些问题时可以广泛利用大数据,已经逐渐成熟并且可以 超过人类,而在某些问题上却无法达到很高的精度;二是如何降低计算机视觉算 法的开发时间和人力成本,目前计算机视觉算法需要大量的数据与人工标注,需 要较长的研发周期以达到应用领域所要求的精度与耗时;三是如何加快新型算法 的设计开发,随着新的成像硬件与人工智能芯片的出现,针对不同芯片与数据采 集设备的计算机视觉算法的设计与开发也是挑战之一。 


3.1.6 生物特征识别 

生物特征识别技术是指通过个体生理特征或行为特征对个体身份进行识别 认证的技术。从应用流程看,生物特征识别通常分为注册和识别两个阶段。注册 阶段通过传感器对人体的生物表征信息进行采集,如利用图像传感器对指纹和人 脸等光学信息、麦克风对说话声等声学信息进行采集,利用数据预处理以及特征 提取技术对采集的数据进行处理,得到相应的特征进行存储。识别过程采用与注 册过程一致的信息采集方式对待识别人进行信息采集、数据预处理和特征提取, 然后将提取的特征与存储的特征进行比对分析,完成识别。从应用任务看,生物 特征识别一般分为辨认与确认两种任务,辨认是指从存储库中确定待识别人身份 的过程,是一对多的问题;确认是指将待识别人信息与存储库中特定单人信息进 行比对,确定身份的过程,是一对一的问题。 


生物特征识别技术涉及的内容十分广泛,包括指纹、掌纹、人脸、虹膜、指 静脉、声纹、步态等多种生物特征,其识别过程涉及到图像处理、计算机视觉、 语音识别、机器学习等多项技术。目前生物特征识别作为重要的智能化身份认证 技术,在金融、公共安全、教育、交通等领域得到广泛的应用。下面将对指纹识 别、人脸识别、虹膜识别、指静脉识别、声纹识别以及步态识别等技术进行介绍。 


(1)指纹识别 指纹识别过程通常包括数据采集、数据处理、分析判别三个过程。数据采集 通过光、电、力、热等物理传感器获取指纹图像;数据处理包括预处理、畸变校正、特征提取三个过程;分析判别是对提取的特征进行分析判别的过程。 


(2)人脸识别 人脸识别是典型的计算机视觉应用,从应用过程来看,可将人脸识别技术划 分为检测定位、面部特征提取以及人脸确认三个过程。人脸识别技术的应用主要 受到光照、拍摄角度、图像遮挡、年龄等多个因素的影响,在约束条件下人脸识 别技术相对成熟,在自由条件下人脸识别技术还在不断改进。 


(3)虹膜识别 虹膜识别的理论框架主要包括虹膜图像分割、虹膜区域归一化、特征提取和 识别四个部分,研究工作大多是基于此理论框架发展而来。虹膜识别技术应用的 主要难题包含传感器和光照影响两个方面:一方面,由于虹膜尺寸小且受黑色素 遮挡,需在近红外光源下采用高分辨图像传感器才可清晰成像,对传感器质量和 稳定性要求比较高;另一方面,光照的强弱变化会引起瞳孔缩放,导致虹膜纹理 产生复杂形变,增加了匹配的难度。 


(4)指静脉识别 指静脉识别是利用了人体静脉血管中的脱氧血红蛋白对特定波长范围内的 近红外线有很好的吸收作用这一特性,采用近红外光对指静脉进行成像与识别的 技术。由于指静脉血管分布随机性很强,其网络特征具有很好的唯一性,且属于 人体内部特征,不受到外界影响,因此模态特性十分稳定。指静脉识别技术应用 面临的主要难题来自于成像单元。 


(5)声纹识别 声纹识别是指根据待识别语音的声纹特征识别说话人的技术。声纹识别技术 通常可以分为前端处理和建模分析两个阶段。声纹识别的过程是将某段来自某个 人的语音经过特征提取后与多复合声纹模型库中的声纹模型进行匹配,常用的识 别方法可以分为模板匹配法、概率模型法等。 


(6)步态识别 步态是远距离复杂场景下唯一可清晰成像的生物特征,步态识别是指通过身 体体型和行走姿态来识别人的身份。相比上述几种生物特征识别,步态识别的技术难度更大,体现在其需要从视频中提取运动特征,以及需要更高要求的预处理 算法,但步态识别具有远距离、跨角度、光照不敏感等优势。


 3.1.7 虚拟现实/增强现实 

虚拟现实(VR)/增强现实(AR)是以计算机为核心的新型视听技术。结合 相关科学技术,在一定范围内生成与真实环境在视觉、听觉、触感等方面高度近 似的数字化环境。用户借助必要的装备与数字化环境中的对象进行交互,相互影 响,获得近似真实环境的感受和体验,通过显示设备、跟踪定位设备、触力觉交 互设备、数据获取设备、专用芯片等实现。 


虚拟现实/增强现实从技术特征角度,按照不同处理阶段,可以分为获取与 建模技术、分析与利用技术、交换与分发技术、展示与交互技术以及技术标准与 评价体系五个方面。获取与建模技术研究如何把物理世界或者人类的创意进行数 字化和模型化,难点是三维物理世界的数字化和模型化技术;分析与利用技术重 点研究对数字内容进行分析、理解、搜索和知识化方法,其难点是在于内容的语 义表示和分析;交换与分发技术主要强调各种网络环境下大规模的数字化内容流 通、转换、集成和面向不同终端用户的个性化服务等,其核心是开放的内容交换 和版权管理技术;展示与交换技术重点研究符合人类习惯数字内容的各种显示技 术及交互方法,以期提高人对复杂信息的认知能力,其难点在于建立自然和谐的 人机交互环境;标准与评价体系重点研究虚拟现实/增强现实基础资源、内容编 目、信源编码等的规范标准以及相应的评估技术。 


目前虚拟现实/增强现实面临的挑战主要体现在智能获取、普适设备、自由 交互和感知融合四个方面。在硬件平台与装置、核心芯片与器件、软件平台与工 具、相关标准与规范等方面存在一系列科学技术问题。总体来说虚拟现实/增强 现实呈现虚拟现实系统智能化、虚实环境对象无缝融合、自然交互全方位与舒适 化的发展趋势。 


3.1.8 人工智能技术发展趋势 

综上所述,人工智能技术在以下方面的发展有显著的特点,是进一步研究人 工智能趋势的重点。


(1)技术平台开源化 开源的学习框架在人工智能领域的研发成绩斐然,对深度学习领域影响巨大。 开源的深度学习框架使得开发者可以直接使用已经研发成功的深度学习工具,减 少二次开发,提高效率,促进业界紧密合作和交流。国内外产业巨头也纷纷意识 到通过开源技术建立产业生态,是抢占产业制高点的重要手段。通过技术平台的 开源化,可以扩大技术规模,整合技术和应用,有效布局人工智能全产业链。谷 歌、百度等国内外龙头企业纷纷布局开源人工智能生态,未来将有更多的软硬件 企业参与开源生态。 


(2)专用智能向通用智能发展 目前的人工智能发展主要集中在专用智能方面,具有领域局限性。随着科技 的发展,各领域之间相互融合、相互影响,需要一种范围广、集成度高、适应能 力强的通用智能,提供从辅助性决策工具到专业性解决方案的升级。通用人工智 能具备执行一般智慧行为的能力,可以将人工智能与感知、知识、意识和直觉等 人类的特征互相连接,减少对领域知识的依赖性、提高处理任务的普适性,这将 是人工智能未来的发展方向。未来的人工智能将广泛的涵盖各个领域,消除各领 域之间的应用壁垒。 


(3)智能感知向智能认知方向迈进 人工智能的主要发展阶段包括:运算智能、感知智能、认知智能,这一观点 得到业界的广泛认可。早期阶段的人工智能是运算智能,机器具有快速计算和记 忆存储能力。当前大数据时代的人工智能是感知智能,机器具有视觉、听觉、触 觉等感知能力。随着类脑科技的发展,人工智能必然向认知智能时代迈进,即让 机器能理解会思考。


  •  3.2 人工智能产业现状及趋势


 

人工智能作为新一轮产业变革的核心驱动力,将催生新的技术、产品、产业、 业态、模式,从而引发经济结构的重大变革,实现社会生产力的整体提升。麦肯 锡预计,到 2025 年全球人工智能应用市场规模总值将达到 1270 亿美元,人工智 能将是众多智能产业发展的突破点。 


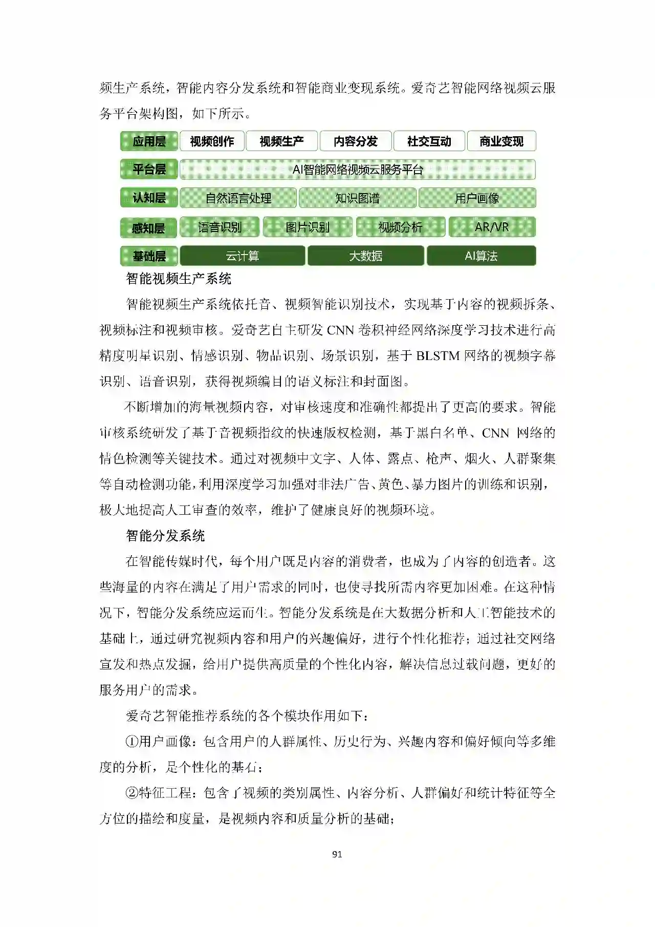
通过对人工智能产业分布进行梳理,提出了人工智能产业生态图,主要分为 核心业态、关联业态、衍生业态三个层次,如图 3 所示。


下面将重点对核心业态包含的智能基础设施建设、智能信息及数据、智能技 术服务、智能产品四个方面展开介绍,并总结人工智能行业应用及产业发展趋势。


3.2.1 智能基础设施 

智能基础设施为人工智能产业提供计算能力支撑,其范围包括智能传感器、 智能芯片、分布式计算框架等,是人工智能产业发展的重要保障。 


(1)智能芯片 

智能芯片从应用角度可以分为训练和推理两种类型。从部署场景来看,可以 分为云端和设备端两步大类。训练过程由于涉及海量的训练数据和复杂的深度神 经网络结构,需要庞大的计算规模,主要使用智能芯片集群来完成。与训练的计 算量相比,推理的计算量较少,但仍然涉及大量的矩阵运算。目前,训练和推理 通常都在云端实现,只有对实时性要求很高的设备会交由设备端进行处理。 


按技术架构来看,智能芯片可以分为通用类芯片(CPU、GPU、FPGA)、基于 FPGA 的半定制化芯片、全定制化 ASIC 芯片、类脑计算芯片(IBM TrueNorth)。 另外,主要的人工智能处理器还有 DPU、BPU、NPU、EPU 等适用于不同场景 和功能的人工智能芯片。


随着互联网用户量和数据规模的急剧膨胀,人工智能发展对计算性能的要求 迫切增长,对 CPU 计算性能提升的需求超过了摩尔定律的增长速度。同时,受 限于技术原因,传统处理器性能也无法按照摩尔定律继续增长,发展下一代智能 芯片势在必行。未来的智能芯片主要是在两个方向发展:一是模仿人类大脑结构 的芯片,二是量子芯片。智能芯片是人工智能时代的战略制高点,预计到 2020 年人工智能芯片全球市场规模将突破百亿美元。 


(2)智能传感器 

智能传感器是具有信息处理功能的传感器。智能传感器带有微处理机,具备 采集、处理、交换信息等功能,是传感器集成化与微处理机相结合的产物。智能 传感器属于人工智能的神经末梢,用于全面感知外界环境。各类传感器的大规模 部署和应用为实现人工智能创造了不可或缺的条件。不同应用场景,如智能安防、 智能家居、智能医疗等对传感器应用提出了不同的要求。未来,随着人工智能应 用领域的不断拓展,市场对传感器的需求将不断增多,2020 年市场规模有望突 破 4600 亿美元。未来,高敏度、高精度、高可靠性、微型化、集成化将成为智 能传感器发展的重要趋势。 


(3)分布式计算框架 

面对海量的数据处理、复杂的知识推理,常规的单机计算模式已经不能支撑。 所以,计算模式必须将巨大的计算任务分成小的单机可以承受的计算任务,即云 计算、边缘计算、大数据技术提供了基础的计算框架。目前流行的分布式计算框 架如 OpenStack、Hadoop、Storm、Spark、Samza、Bigflow 等。各种开源深度学 习框架也层出不穷,其中包括 TensorFlow、Caffe、Keras、CNTK、Torch7、MXNet、 Leaf、Theano、DeepLearning4、Lasagne、Neon 等等。 


3.2.2 智能信息及数据 

信息数据是人工智能创造价值的关键要素之一。我国庞大的人口和产业基数 带来了数据方面的天生优势。随着算法、算力技术水平的提升,围绕数据的采集、 分析、处理产生了众多的企业。目前,在人工智能数据采集、分析、处理方面的 企业主要有两种:一种是数据集提供商,以提供数据为自身主要业务,为需求方 提供机器学习等技术所需要的不同领域的数据集;另一种是数据采集、分析、处理综合性厂商,自身拥有获取数据的途径,并对采集到的数据进行分析处理,最 终将处理后的结果提供给需求方进行使用。对于一些大型企业,企业本身也是数 据分析处理结果的需求方。 


3.2.3 智能技术服务 

智能技术服务主要关注如何构建人工智能的技术平台,并对外提供人工智能 相关的服务。此类厂商在人工智能产业链中处于关键位置,依托基础设施和大量 的数据,为各类人工智能的应用提供关键性的技术平台、解决方案和服务。目前, 从提供服务的类型来看,提供技术服务厂商包括以下几类: 


(1)提供人工智能的技术平台和算法模型。此类厂商主要针对用户或者行 业需求,提供人工智能技术平台以及算法模型。用户可以在人工智能平台之上, 通过一系列的算法模型来进行人工智能的应用开发。此类厂商主要关注人工智能 的通用计算框架、算法模型、通用技术等关键领域。 


(2)提供人工智能的整体解决方案。此类厂商主要针对用户或者行业需求, 设计和提供包括软、硬件一体的行业人工智能解决方案,整体方案中集成多种人 工智能算法模型以及软、硬件环境,帮助用户或行业解决特定的问题。此类厂商 重点关注人工智能在特定领域或者特定行业的应用。 


(3)提供人工智能在线服务。此类厂商一般为传统的云服务提供厂商,主 要依托其已有的云计算和大数据应用的用户资源,聚集用户的需求和行业属性, 为客户提供多类型的人工智能服务;从各类模型算法和计算框架的 API 等特定 应用平台到特定行业的整体解决方案等,进一步吸引大量的用户使用,从而进一 步完善其提供的人工智能服务。此类厂商主要提供相对通用的人工智能服务,同 时也会关注一些重点行业和领域。 


需要指出的是,上述三类角色并不是严格区分开的,很多情况下会出现重叠, 随着技术的发展成熟,在人工智能产业链中已有大量的厂商同时具备上述两类或 者三类角色的特征。 


3.2.4 智能产品 

智能产品是指将人工智能领域的技术成果集成化、产品化,具体的分类如表 1 所示。


表 1 人工智能的产品


随着制造强国、网络强国、数字中国建设进程的加快,在制造、家居、金融、 教育、交通、安防、医疗、物流等领域对人工智能技术和产品的需求将进一步释 放,相关智能产品的种类和形态也将越来越丰富。 


3.2.5 人工智能行业应用 

人工智能与行业领域的深度融合将改变甚至重新塑造传统行业,本节重点介 绍人工智能在制造、家居、金融、交通、安防、医疗、物流行业的应用,由于篇 幅有限,其它很多重要的行业应用在这里不展开论述。 


(1)智能制造 

智能制造是基于新一代信息通信技术与先进制造技术深度融合,贯穿于设计、 生产、管理、服务等制造活动的各个环节,具有自感知、自学习、自决策、自执 行、自适应等功能的新型生产方式。智能制造对人工智能的需求主要表现在以下 三个方面:一是智能装备,包括自动识别设备、人机交互系统、工业机器人以及 数控机床等具体设备,涉及到跨媒体分析推理、自然语言处理、虚拟现实智能建 模及自主无人系统等关键技术。二是智能工厂,包括智能设计、智能生产、智能 管理以及集成优化等具体内容,涉及到跨媒体分析推理、大数据智能、机器学习 等关键技术。三是智能服务,包括大规模个性化定制、远程运维以及预测性维护 等具体服务模式,涉及到跨媒体分析推理、自然语言处理、大数据智能、高级机 器学习等关键技术。例如,现有涉及智能装备故障问题的纸质化文件,可通过自 然语言处理,形成数字化资料,再通过非结构化数据向结构化数据的转换,形成 深度学习所需的训练数据,从而构建设备故障分析的神经网络,为下一步故障诊 断、优化参数设置提供决策依据。 


(2)智能家居 

参照工业和信息化部印发的《智慧家庭综合标准化体系建设指南》,智能家 居是智慧家庭八大应用场景之一。受产业环境、价格、消费者认可度等因素影响, 我国智能家居行业经历了漫长的探索期。至 2010 年,随着物联网技术的发展以 及智慧城市概念的出现,智能家居概念逐步有了清晰的定义并随之涌现出各类产 品,软件系统也经历了若干轮升级。 


智能家居以住宅为平台,基于物联网技术,由硬件(智能家电、智能硬件、 安防控制设备、家具等)、软件系统、云计算平台构成的家居生态圈,实现人远 程控制设备、设备间互联互通、设备自我学习等功能,并通过收集、分析用户行 为数据为用户提供个性化生活服务,使家居生活安全、节能、便捷等。例如,借助智能语音技术,用户应用自然语言实现对家居系统各设备的操控,如开关窗帘 (窗户)、操控家用电器和照明系统、打扫卫生等操作;借助机器学习技术,智 能电视可以从用户看电视的历史数据中分析其兴趣和爱好,并将相关的节目推荐 给用户。通过应用声纹识别、脸部识别、指纹识别等技术进行开锁等;通过大数 据技术可以使智能家电实现对自身状态及环境的自我感知,具有故障诊断能力。 通过收集产品运行数据,发现产品异常,主动提供服务,降低故障率。还可以通 过大数据分析、远程监控和诊断,快速发现问题、解决问题及提高效率。 


(3)智能金融 

人工智能的飞速发展将对身处服务价值链高端的金融业带来深刻影响,人工 智能逐步成为决定金融业沟通客户、发现客户金融需求的重要因素。人工智能技 术在金融业中可以用于服务客户,支持授信、各类金融交易和金融分析中的决策, 并用于风险防控和监督,将大幅改变金融现有格局,金融服务将会更加地个性化 与智能化。智能金融对于金融机构的业务部门来说,可以帮助获客,精准服务客 户,提高效率;对于金融机构的风控部门来说,可以提高风险控制,增加安全性; 对于用户来说,可以实现资产优化配置,体验到金融机构更加完美地服务。人工 智能在金融领域的应用主要包括:智能获客,依托大数据,对金融用户进行画像, 通过需求响应模型,极大地提升获客效率;身份识别,以人工智能为内核,通过 人脸识别、声纹识别、指静脉识别等生物识别手段,再加上各类票据、身份证、 银行卡等证件票据的 OCR 识别等技术手段,对用户身份进行验证,大幅降低核 验成本,有助于提高安全性;大数据风控,通过大数据、算力、算法的结合,搭 建反欺诈、信用风险等模型,多维度控制金融机构的信用风险和操作风险,同时 避免资产损失;智能投顾,基于大数据和算法能力,对用户与资产信息进行标签 化,精准匹配用户与资产;智能客服,基于自然语言处理能力和语音识别能力, 拓展客服领域的深度和广度,大幅降低服务成本,提升服务体验;金融云,依托 云计算能力的金融科技,为金融机构提供更安全高效的全套金融解决方案。 


(4)智能交通 

智能交通系统(Intelligent Traffic System,ITS)是通信、信息和控制技术在 交通系统中集成应用的产物。ITS 借助现代科技手段和设备,将各核心交通元素 联通,实现信息互通与共享以及各交通元素的彼此协调、优化配置和高效使用,形成人、车和交通的一个高效协同环境,建立安全、高效、便捷和低碳的交通。 例如通过交通信息采集系统采集道路中的车辆流量、行车速度等信息,信息分析 处理系统处理后形成实时路况,决策系统据此调整道路红绿灯时长,调整可变车 道或潮汐车道的通行方向等,通过信息发布系统将路况推送到导航软件和广播中, 让人们合理规划行驶路线。通过不停车收费系统(ETC),实现对通过 ETC 入口 站的车辆身份及信息自动采集、处理、收费和放行,有效提高通行能力、简化收 费管理、降低环境污染。 


ITS 应用最广泛的地区是日本,其次是美国、欧洲等地区。中国的智能交通 系统近几年也发展迅速,在北京、上海、广州、杭州等大城市已经建设了先进的 智能交通系统;其中,北京建立了道路交通控制、公共交通指挥与调度、高速公 路管理和紧急事件管理等四大 ITS 系统;广州建立了交通信息共用主平台、物流 信息平台和静态交通管理系统等三大 ITS 系统。 


(5)智能安防 

智能安防技术是一种利用人工智能对视频、图像进行存储和分析,从中识别 安全隐患并对其进行处理的技术。智能安防与传统安防的最大区别在于智能化, 传统安防对人的依赖性比较强,非常耗费人力,而智能安防能够通过机器实现智 能判断,从而尽可能实现实时地安全防范和处理。 


当前,高清视频、智能分析等技术的发展,使得安防从传统的被动防御向主 动判断和预警发展,行业也从单一的安全领域向多行业应用发展,进而提升生产 效率并提高生活智能化程度,为更多的行业和人群提供可视化及智能化方案。用 户面对海量的视频数据,已无法简单利用人海战术进行检索和分析,需要采用人 工智能技术作专家系统或辅助手段,实时分析视频内容,探测异常信息,进行风 险预测。从技术方面来讲,目前国内智能安防分析技术主要集中在两大类:一类 是采用画面分割前景提取等方法对视频画面中的目标进行提取检测,通过不同的 规则来区分不同的事件,从而实现不同的判断并产生相应的报警联动等,例如: 区域入侵分析、打架检测、人员聚集分析、交通事件检测等;另一类是利用模式 识别技术,对画面中特定的物体进行建模,并通过大量样本进行训练,从而达到 对视频画面中的特定物体进行识别,如车辆检测、人脸检测、人头检测(人流统 计)等应用。 


智能安防目前涵盖众多的领域,如街道社区、道路、楼宇建筑、机动车辆的 监控,移动物体监测等。今后智能安防还要解决海量视频数据分析、存储控制及 传输问题,将智能视频分析技术、云计算及云存储技术结合起来,构建智慧城市 下的安防体系。 


(6)智能医疗 

人工智能的快速发展,为医疗健康领域向更高的智能化方向发展提供了非常 有利的技术条件。近几年,智能医疗在辅助诊疗、疾病预测、医疗影像辅助诊断、 药物开发等方面发挥重要作用。 


在辅助诊疗方面,通过人工智能技术可以有效提高医护人员工作效率,提升 一线全科医生的诊断治疗水平。如利用智能语音技术可以实现电子病历的智能语 音录入;利用智能影像识别技术,可以实现医学图像自动读片;利用智能技术和 大数据平台,构建辅助诊疗系统。 


在疾病预测方面,人工智能借助大数据技术可以进行疫情监测,及时有效地 预测并防止疫情的进一步扩散和发展。以流感为例,很多国家都有规定,当医生 发现新型流感病例时需告知疾病控制与预防中心。但由于人们可能患病不及时就 医,同时信息传达回疾控中心也需要时间,因此,通告新流感病例时往往会有一 定的延迟,人工智能通过疫情监测能够有效缩短响应时间。 


在医疗影像辅助诊断方面,影像判读系统的发展是人工智能技术的产物。早 期的影像判读系统主要靠人手工编写判定规则,存在耗时长、临床应用难度大等 问题,从而未能得到广泛推广。影像组学是通过医学影像对特征进行提取和分析, 为患者预前和预后的诊断和治疗提供评估方法和精准诊疗决策。这在很大程度上 简化了人工智能技术的应用流程,节约了人力成本。 


(7)智能物流 

传统物流企业在利用条形码、射频识别技术、传感器、全球定位系统等方面 优化改善运输、仓储、配送装卸等物流业基本活动,同时也在尝试使用智能搜索、 推理规划、计算机视觉以及智能机器人等技术,实现货物运输过程的自动化运作 和高效率优化管理,提高物流效率。例如,在仓储环节,利用大数据智能通过分 析大量历史库存数据,建立相关预测模型,实现物流库存商品的动态调整。大数据智能也可以支撑商品配送规划,进而实现物流供给与需求匹配、物流资源优化 与配置等。在货物搬运环节,加载计算机视觉、动态路径规划等技术的智能搬运 机器人(如搬运机器人、货架穿梭车、分拣机器人等)得到广泛应用,大大减少 了订单出库时间,使物流仓库的存储密度、搬运的速度、拣选的精度均有大幅度 提升。 


3.2.6 人工智能产业发展趋势 

从人工智能产业进程来看,技术突破是推动产业升级的核心驱动力。数据资 源、运算能力、核心算法共同发展,掀起人工智能第三次新浪潮。人工智能产业 正处于从感知智能向认知智能的进阶阶段,前者涉及的智能语音、计算机视觉及 自然语言处理等技术,已具有大规模应用基础,但后者要求的“机器要像人一样 去思考及主动行动”仍尚待突破,诸如无人驾驶、全自动智能机器人等仍处于开 发中,与大规模应用仍有一定距离。 


(1)智能服务呈现线下和线上的无缝结合

分布式计算平台的广泛部署和应用,增大了线上服务的应用范围。同时人工 智能技术的发展和产品不断涌现,如智能家居、智能机器人、自动驾驶汽车等, 为智能服务带来新的渠道或新的传播模式,使得线上服务与线下服务的融合进程 加快,促进多产业升级。 


(2)智能化应用场景从单一向多元发展 

目前人工智能的应用领域还多处于专用阶段,如人脸识别、视频监控、语音 识别等都主要用于完成具体任务,覆盖范围有限,产业化程度有待提高。随着智 能家居、智慧物流等产品的推出,人工智能的应用终将进入面向复杂场景,处理 复杂问题,提高社会生产效率和生活质量的新阶段。 


(3)人工智能和实体经济深度融合进程将进一步加快 

党的十九大报告提出“推动互联网、大数据、人工智能和实体经济深度融合”, 一方面,随着制造强国建设的加快将促进人工智能等新一代信息技术产品发展和 应用,助推传统产业转型升级,推动战略性新兴产业实现整体性突破。另一方面, 随着人工智能底层技术的开源化,传统行业将有望加快掌握人工智能基础技术并依托其积累的行业数据资源实现人工智能与实体经济的深度融合创新。 


  • 3.3 安全、伦理、隐私问题



历史经验表明新技术常常能够提高生产效率,促进社会进步。但与此同时, 由于人工智能尚处于初期发展阶段,该领域的安全、伦理、隐私的政策、法律和 标准问题值得关注。就人工智能技术而言,安全、伦理和隐私问题直接影响人们 与人工智能工具交互经验中对人工智能技术的信任。社会公众必须信任人工智能 技术能够给人类带来的安全利益远大于伤害,才有可能发展人工智能。要保障安 全,人工智能技术本身及在各个领域的应用应遵循人类社会所认同的伦理原则, 其中应特别关注的是隐私问题,因为人工智能的发展伴随着越来越多的个人数据 被记录和分析,而在这个过程中保障个人隐私则是社会信任能够增加的重要条件。 总之,建立一个令人工智能技术造福于社会、保护公众利益的政策、法律和标准 化环境,是人工智能技术持续、健康发展的重要前提。为此,本章集中讨论与人 工智能技术相关的安全、伦理、隐私的政策和法律问题。 


3.3.1 人工智能的安全问题 

人工智能最大的特征是能够实现无人类干预的,基于知识并能够自我修正地 自动化运行。在开启人工智能系统后,人工智能系统的决策不再需要操控者进一 步的指令,这种决策可能会产生人类预料不到的结果。设计者和生产者在开发人 工智能产品的过程中可能并不能准确预知某一产品会存在的可能风险。因此,对 于人工智能的安全问题不容忽视。 


与传统的公共安全(例如核技术)需要强大的基础设施作为支撑不同,人工 智能以计算机和互联网为依托,无需昂贵的基础设施就能造成安全威胁。掌握相 关技术的人员可以在任何时间、地点且没有昂贵基础设施的情况下做出人工智能 产品。人工智能的程序运行并非公开可追踪,其扩散途径和速度也难以精确控制。 在无法利用已有传统管制技术的条件下,对人工智能技术的管制必须另辟蹊径。 换言之,管制者必须考虑更为深层的伦理问题,保证人工智能技术及其应用均应 符合伦理要求,才能真正实现保障公共安全的目的。


由于人工智能技术的目标实现受其初始设定的影响,必须能够保障人工智能设计的目标与大多数人类的利益和伦理道德一致,即使在决策过程中面对不同的 环境,人工智能也能做出相对安全的决定。从人工智能的技术应用方面看,要充 分考虑到人工智能开发和部署过程中的责任和过错问题,通过为人工智能技术开 发者、产品生产者或者服务提供者、最终使用者设定权利和义务的具体内容,来 达到落实安全保障要求的目的。 


此外,考虑到目前世界各国关于人工智能管理的规定尚不统一,相关标准也 处于空白状态,同一人工智能技术的参与者可能来自不同国家,而这些国家尚未 签署针对人工智能的共有合约。为此,我国应加强国际合作,推动制定一套世界 通用的管制原则和标准来保障人工智能技术的安全性。 


3.3.2 人工智能的伦理问题 

人工智能是人类智能的延伸,也是人类价值系统的延伸。在其发展的过程中, 应当包含对人类伦理价值的正确考量。设定人工智能技术的伦理要求,要依托于 社会和公众对人工智能伦理的深入思考和广泛共识,并遵循一些共识原则: 


一是人类利益原则,即人工智能应以实现人类利益为终极目标。这一原则体 现对人权的尊重、对人类和自然环境利益最大化以及降低技术风险和对社会的负 面影响。在此原则下,政策和法律应致力于人工智能发展的外部社会环境的构建, 推动对社会个体的人工智能伦理和安全意识教育,让社会警惕人工智能技术被滥 用的风险。此外,还应该警惕人工智能系统作出与伦理道德偏差的决策。例如, 大学利用机器学习算法来评估入学申请,假如用于训练算法的历史入学数据(有 意或无意)反映出之前的录取程序的某些偏差(如性别歧视),那么机器学习可 能会在重复累计的运算过程中恶化这些偏差,造成恶性循环。如果没有纠正,偏 差会以这种方式在社会中永久存在。 


二是责任原则,即在技术开发和应用两方面都建立明确的责任体系,以便在 技术层面可以对人工智能技术开发人员或部门问责,在应用层面可以建立合理的 责任和赔偿体系。在责任原则下,在技术开发方面应遵循透明度原则;在技术应 用方面则应当遵循权责一致原则。 


其中,透明度原则要求了解系统的工作原理从而预测未来发展,即人类应当 知道人工智能如何以及为何做出特定决定,这对于责任分配至关重要。例如,在神经网络这个人工智能的重要议题中,人们需要知道为什么会产生特定的输出结 果。另外,数据来源透明度也同样非常重要。即便是在处理没有问题的数据集时, 也有可能面临数据中隐含的偏见问题。透明度原则还要求开发技术时注意多个人 工智能系统协作产生的危害。 


权责一致原则,指的是未来政策和法律应该做出明确规定:一方面必要的商 业数据应被合理记录、相应算法应受到监督、商业应用应受到合理审查;另一方 面商业主体仍可利用合理的知识产权或者商业秘密来保护本企业的核心参数。在 人工智能的应用领域,权利和责任一致的原则尚未在商界、政府对伦理的实践中 完全实现。主要是由于在人工智能产品和服务的开发和生产过程中,工程师和设 计团队往往忽视伦理问题,此外人工智能的整个行业尚未习惯于综合考量各个利 益相关者需求的工作流程,人工智能相关企业对商业秘密的保护也未与透明度相 平衡。 


3.3.3 人工智能的隐私问题 

人工智能的近期发展是建立在大量数据的信息技术应用之上,不可避免地涉 及到个人信息的合理使用问题,因此对于隐私应该有明确且可操作的定义。人工 智能技术的发展也让侵犯个人隐私(的行为)更为便利,因此相关法律和标准应 该为个人隐私提供更强有力的保护。已有的对隐私信息的管制包括对使用者未明 示同意的收集,以及使用者明示同意条件下的个人信息收集两种类型的处理。人 工智能技术的发展对原有的管制框架带来了新的挑战,原因是使用者所同意的个 人信息收集范围不再有确定的界限。利用人工智能技术很容易推导出公民不愿意 泄露的隐私,例如从公共数据中推导出私人信息,从个人信息中推导出和个人有 关的其他人员(如朋友、亲人、同事)信息(在线行为、人际关系等)。这类信 息超出了最初个人同意披露的个人信息范围。 


此外,人工智能技术的发展使得政府对于公民个人数据信息的收集和使用更 加便利。大量个人数据信息能够帮助政府各个部门更好地了解所服务的人群状态, 确保个性化服务的机会和质量。但随之而来的是,政府部门和政府工作人员个人 不恰当使用个人数据信息的风险和潜在的危害应当得到足够的重视。 


人工智能语境下的个人数据的获取和知情同意应该重新进行定义。首先,相关政策、法律和标准应直接对数据的收集和使用进行规制,而不能仅仅征得数据 所有者的同意;其次,应当建立实用、可执行的、适应于不同使用场景的标准流 程以供设计者和开发者保护数据来源的隐私;再次,对于利用人工智能可能推导 出超过公民最初同意披露的信息的行为应该进行规制。最后,政策、法律和标准 对于个人数据管理应该采取延伸式保护,鼓励发展相关技术,探索将算法工具作 为个体在数字和现实世界中的代理人。这种方式使得控制和使用两者得以共存, 因为算法代理人可以根据不同的情况,设定不同的使用权限,同时管理个人同意 与拒绝分享的信息。 


本章节所涉及的安全、伦理和隐私问题是人工智能发展面临的挑战。安全问 题是让技术能够持续发展的前提。技术的发展给社会信任带来了风险,如何增加 社会信任,让技术发展遵循伦理要求,特别是保障隐私不会被侵犯是亟需解决的 问题。为此,需要(制订)合理的政策、法律、标准基础,并与国际社会协作。 在制订政策、法律和标准时,应当摆脱肤浅的新闻炒作和广告式的热点宣传,必 须促进对人工智能技术产品更深层地理解,聚焦这一新技术给社会产生重大利益 的同时也带来的巨大挑战。作为国际社会的重要成员,中国对保障人工智能技术 应用在正确的道路上、基于正确的理由得到健康发展担负重要的责任。 


  • 3.4 人工智能标准化的重要作用



当今,经济全球化和市场国际化深入发展,标准作为经济和社会活动的主要 技术依据,已成为衡量国家或地区技术发展水平的重要标志、产品进入市场的基 本准则、企业市场竞争力的具体体现。标准化工作对人工智能及其产业发展具有 基础性、支撑性、引领性的作用,既是推动产业创新发展的关键抓手,也是产业 竞争的制高点。人工智能标准的先进与完善与否,关系到产业的健康发展、以及 产品国际市场竞争力的强弱。 


美国、欧盟、日本等发达国家高度重视人工智能标准化工作。美国发布的《国 家人工智能研究与发展策略规划》,欧盟发布的“人脑计划”,日本实施的“人工 智能/大数据/物联网/网络安全综合项目”,均提出围绕核心技术、顶尖人才、标 准规范等强化部署,力图抢占新一轮科技主导权。 我国高度重视人工智能标准化工作。在国务院《新一代人工智能发展规划》中将人工智能标准化作为重要支撑保障,提出要“加强人工智能标准框架体系研 究。坚持安全性、可用性、互操作性、可追溯性原则,逐步建立并完善人工智能 基础共性、互联互通、行业应用、网络安全、隐私保护等技术标准。加快推动无 人驾驶、服务机器人等细分应用领域的行业协会和联盟制定相关标准”。工信部 在《促进新一代人工智能产业发展三年行动计划(2018-2020 年)》中指出,要建 设人工智能产业标准规范体系,建立并完善基础共性、互联互通、安全隐私、行 业应用等技术标准;同时构建人工智能产品评估评测体系。 


我国虽然在人工智能领域虽然具备了良好基础,语音识别、视觉识别、中文 信息处理等核心技术实现了突破,也具有巨大的应用市场环境,但整体发展水平 仍落后于发达国家,在核心算法、关键设备、高端芯片、重大产品与系统等方面 差距较大,适应人工智能发展的基础设施、政策法规、标准体系亟待完善。 


综上分析,更应重视人工智能标准化工作对于促进技术创新、支撑产业发展 具有的重要引领作用: 


(一)标准化工作有利于加快人工智能技术创新和成果转化。现阶段人工智 能技术发展迅速,市场上逐步出现了可规模化、可商业化的产品和应用,需要以 标准化的手段固化技术成果,实现快速创新推广; 


(二)标准化工作有助于提升人工智能产品和服务质量。如市场上出现的人 脸识别系统、智能音箱、服务机器人等产品,质量残次不齐,需要标准的统一规 范,并配合以开展符合性测试评估的方式,提升产品和服务质量; 


(三)标准化工作有助于切实保障用户安全。例如自动驾驶领域的“电车难 题”伦理难题、苹果手机指纹泄露用户隐私等问题,引起了人们的广泛关注。如 何保护用户权益是难点也是重点,这需要通过建立以人为本的原则,制定相关安 全标准规范,确保智能系统遵从并服务于人类伦理,并确保信息安全; 


(四)标准化工作有助于营造公平开放的人工智能产业生态。当前,行业巨 头以开源算法、平台接口绑定等方式,打造自有深度学习框架等生态体系,造成 用户数据信息较难迁移。这需要统一的标准实现厂商之间的互操作与协同工作, 防止行业垄断、用户绑定,形成良性的产业生态。


由于内容太多,没有显示全部文字版本,请关注专知公众号(扫一扫最下面专知二维码,或者点击上方蓝色专知),

  • 后台回复“AI2018” 就可以获取 人工智能标准化白皮书(2018版)下载链接~

剩余部分



 

-END-

专 · 知

人工智能领域主题知识资料查看获取【专知荟萃】人工智能领域26个主题知识资料全集(入门/进阶/论文/综述/视频/专家等)

同时欢迎各位用户进行专知投稿,详情请点击

诚邀】专知诚挚邀请各位专业者加入AI创作者计划了解使用专知!

请PC登录www.zhuanzhi.ai或者点击阅读原文,注册登录专知,获取更多AI知识资料

请扫一扫如下二维码关注我们的公众号,获取人工智能的专业知识!

请加专知小助手微信(Rancho_Fang),加入专知主题人工智能群交流!

点击“阅读原文”,使用专知

登录查看更多
21

相关内容

【德勤】中国人工智能产业白皮书,68页pdf
专知会员服务
312+阅读 · 2019年12月23日
2019年人工智能行业现状与发展趋势报告,52页ppt
专知会员服务
124+阅读 · 2019年10月10日
权威发布:新一代人工智能发展白皮书(2017)
全球人工智能
12+阅读 · 2018年2月25日
《人工智能标准化白皮书(2018版)》发布|附下载
人工智能学家
18+阅读 · 2018年1月21日
【重磅】《人工智能标准化白皮书(2018)》发布(完整版)
报告|人工智能标准化白皮书(2018版)PDF下载
机器人大讲堂
90+阅读 · 2018年1月18日
Meta-Learning with Implicit Gradients
Arxiv
13+阅读 · 2019年9月10日
Multi-task Deep Reinforcement Learning with PopArt
Arxiv
4+阅读 · 2018年9月12日
Arxiv
7+阅读 · 2018年5月23日
Arxiv
5+阅读 · 2018年5月1日
Arxiv
4+阅读 · 2018年4月30日
Arxiv
3+阅读 · 2018年1月31日
VIP会员
最新内容
ICML2026 | 重新思考顺序知识编辑中的正则化
专知会员服务
0+阅读 · 今天15:44
《用于兵力发展选项优先排序的成本效益模型》
专知会员服务
3+阅读 · 今天15:43
AutoResearch AI综述:迈向AI驱动的科学发现自动化
《Palantir边缘人工智能》手册
专知会员服务
19+阅读 · 5月26日
美军“国防自主作战群”(DAWG)概念解析
专知会员服务
3+阅读 · 5月26日
“史诗怒火”行动中的无人机与反无人机作战
专知会员服务
15+阅读 · 5月25日
相关VIP内容
相关论文
Meta-Learning with Implicit Gradients
Arxiv
13+阅读 · 2019年9月10日
Multi-task Deep Reinforcement Learning with PopArt
Arxiv
4+阅读 · 2018年9月12日
Arxiv
7+阅读 · 2018年5月23日
Arxiv
5+阅读 · 2018年5月1日
Arxiv
4+阅读 · 2018年4月30日
Arxiv
3+阅读 · 2018年1月31日
Top
微信扫码咨询专知VIP会员