金融科技2017报告(一):鸟瞰全球金融科技市场格局与研究热点

2017 年 8 月 9 日 AI金融评论 温晓桦


近日,京东金融研究院发布了《2107金融科技报告——行业发展与法律前沿》(以下简称“报告”),报告包括行业发展篇和法律政策篇。


据雷锋网AI金融评论了解,其中行业发展篇重点对全球金融科技的范畴、特征、研究热点进行提炼,并对网络支付、互联网银行、互联网保险、互联网证券、互联网消费金融、P2P、互联网众筹、数字化投顾和互联网征信九个金融科技细分领域的行业发展、商业模式、代表性企业予以梳理与回顾,重点着墨于中国金融科技行业发展分析与展望。而法律政策篇则介绍了全球金融科技产业、细分金融领域的监管政策,以及金融科技所立足的新兴科技(如大数据、区块链、人工智能等)的监管状况。


以下,就和雷锋网AI金融评论一起分享报告的精华内容吧!


一、全球金融科技研究热点:AI和区块链引领金融业变革


为统计全球金融科技相关的研究成果,报告以“fintech”和“fin-tech”为主题,检索全球规模最大的文摘和引文数据库Scopus,相关文献的发表时间锁定在2011 年1 月1 日至2017 年3 月15 日,共检索出60 篇相关程度较高的文献:



报告显示,全球对Fintech这一新兴概念的深入研究才刚开始,从2011 年至今,相关文献数量逐年增多。


报告称,这些文献主要从金融科技创新与金融包容改善,金融科技兴起与监管的应对范式,科技在金融领域的应用,金融科技发展与安全、隐私保护等方面探讨了金融科技兴起带来的改变和积极意义,以下是主要观点摘要:


(一) 金融科技与监管政策的探讨:监管机构需要有具备前瞻性的应对范式


《金融包容和新商业模式中金融科技的地位》提出,在一个技术和相关金融服务快速发展的世界,监管机构需要有具备前瞻性的应对范式,不至于扼杀这个新兴行业的成长。


《监管影响评估中创新原则的需要:欧洲金融和创新案例》指出,欧洲经济受到许多阻碍,部分原因在于欧洲金融体系厌倦资助创新企业。文章认为,可以通过在监管影响评估中采用“创新原则”优先考虑用于促进创新的监管方法,同时解决其他监管目标。


《从行动者网络理论分析中国金融科技行业》对中国金融技术行业的历史发展进行多层次分析,讨论了中国金融科技行业的政策影响,重点关注国家在促进国内外民族工业中的角色变化。


(二)金融科技和传统金融业的关系:金融科技已经成为银行业不可分割的一部分


《银行业和金融科技:挑战还是机遇?》指出,金融科技已经成为银行业不可分割的一部分,FinTech 的迅速崛起改变了银行业务的格局,促使银行增加对FinTech 的投资,重新考虑服务分销渠道,进一步规范后台职能等。文章分析了银行最近的发展趋势,认为及时整合金融科技业务能够使得银行在竞争日益激烈的情况下获得优势等。


(三) 技术在金融领域的应用和引发的变革:AI和区块链


《金融部门人工智能的使用:案例研究和金融科技领域前景》 讨论了如何在金融行业如何使用人工智能,描述了 AI 未来的使用前景。


《区块链驱使的金融行业改革》 指出,区块链技术成为金融科技的主要技术表现。文章分析了区块链在金融部门的实际应用,主要应用包括数字货币、支付结算、安全交易、反洗钱和内部管理等,指出目前中国金融业发展区块链面临技术限制、缺乏标准、法律滞后等实际问题,需采取措施推动技术研发和建设相关标准、专业人才队伍等。


(四) 金融科技细分领域


《英国P2P 借贷和众筹如何驱动金融科技改革?》指出,英国的新兴金融部门在2015 年产生了超过32 亿英镑的投资和贷款,相比2014 年增长了80%以上,并介绍了英国P2P 贷款和众筹平台的实践情况。


(五) 关于金融科技与安全、隐私等问题的探讨


《安全和隐私问题:金融科技调查》 通过回顾金融业的安全和隐私问题,形成金融科技在安全和隐私维度的理论框架。


《基于文本挖掘研究金融科技安全的服务和趋势》一文从金融科技和安全成功运行的重要性角度,为韩国金融科技行业规划方向和任务。


二、中国金融科技研究热点:集中于关键底层技术,但研究仍相对不足


报告统计发现,中文文献中与金融科技相关的论文,在2016 年呈现爆发式增长。报告对中文文献的计量,集中在中国学术期刊网络出版总库、中国重要会议论文全文数据库、国际会议论文全文数据库、中国重要报纸全文数据库等数据库,相关文献的发表时间锁定在2015 年1 月1 日至2017 年3 月15 日。



研究发现:


  • 国内与金融科技相关的研究文献集中于金融科技相关的关键底层技术,如大数据及数据分析、区块链等方面;

  • 金融科技底层科技与具体的金融范畴融合所带来的创新商业模式如电子支付、电子银行、虚拟货币、传统金融业务的互联网化,研究频次较高;

  • 金融科技相关的投、产、融如何结合,如科技金融等研究频次较高;

  • 金融科技与社会进步的关系,如促进普惠金融、提升金融效率、改良信息不对称、改善客户体验等,关注的群体较多;

  • 已有学者、机构开始关注金融科技带来的金融风险、信息科技风险等;

  • 金融科技的法治与监管问题,如信息安全、金融监管等,引发了积极的思考。


报告指出,随着国内对金融科技的关注,出现了与“金融科技”相关的研究热点,包括金融机构、金融电子化、金融信息化、商业银行、信息化建设、金融创新、科技发展等相关研究点。此外,2016 年,“金融科技”尤其是“FinTech”一词百度指数趋势呈现跃升。


整体而言,目前中国对金融科技的范畴、特点的辨析较少,关于金融科技的底层技术、细分领域的商业模式及其监管政策、金融科技产业监管政策以及前沿法律问题相关的探讨较少,对金融科技本身的风险和与之带来的社会进步,目前中国还未展开较多的研究。


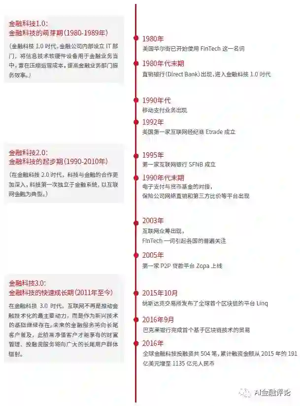
三、全球金融科技发展历程与特征:1.0、2.0、3.0


从FinTech 的发展历程来看,其初衷是通过技术创新降低获客成本,提供营销获客、身份认证、风险定价及资金流转等环节的技术支持,快速介入金融市场。伴随着网络的普及、大数据和人工智能的应用,尤其是区块链的研发,信息技术和金融的融合不断打破着现有金融的边界,深刻改变着金融服务的运作方式。


报告借用国际证监会组织(IOSCO)于2017 年2 月发布的《金融科技研究报告》中对金融科技的定义——金融科技是指“有可能改变金融服务行业的新兴科技和创新商业模式”,从新兴科技和创新商业模式演进两个方面,将金融科技的发展历程分为1.0、2.0、3.0三个时期,刻画出金融科技大致脉络:




四、全球金融科技市场格局:2016中国带动亚洲替代北美成为全球金融科技投资第一目的地



从上图可见,全球金融科技的产业中心主要分布在英国、美国、新加坡、澳大利亚和中国等国家。由于基础设施以及市场发展历史等优势,美国、英国、新加坡等地都是金融科技发展较早领先与集中的地区。


而在2016 年,中国带动亚洲替代北美成为全球金融科技投资第一目的地,多个昔日独角兽已成长为巨龙。2016 年前9 个月,中国金融科技公司获得融资占全球金融科技公司融资总额的份额超过50%;2016 年,首次超越美国位列全球第一;而且,中国是2016 年唯一金融科技融资额有所增长的地区。



中国金融科技市场格局



  • 德勤的一份报告中指出,香港特别行政区在2016 年全球金融科技中心排名中位列第5 位,前4 位分别为伦敦、新加坡、纽约和硅谷。

  • 在所有调查的市场中,香港特别行政区金融科技使用比率最高(29.1%),其次为美国(16.5%),新加坡(14.7%),英国(14.3%)。


以上,是对全球金融科技市场格局与研究热点截至2017年3月的统计,可以说就宏观层面为大家呈现出了一幅较为完整的鸟瞰图。而在接下来的连续报道中,我们将继续分享大数据、人工智能、区块链等细分技术的研究和发展情况调研,敬请期待!


关注雷锋网微信公众号@AI金融评论,及时获取最新金融科技资讯!

 

点击「阅读原文」,读懂Fintech。长按二维码,关注雷锋网旗下「AI金融评论」



登录查看更多
0

相关内容

金融科技(英语:Financial technology,也称为FinTech),是指一群企业运用科技手段使得 金融服务变得更有效率,因而形成的一种经济产业。这些金融科技公司通常在新创立时的目标就是想要瓦解眼前那些不够科技化的大型金融企业和体系。
华为发布《自动驾驶网络解决方案白皮书》
专知会员服务
130+阅读 · 2020年5月22日
德勤:2020技术趋势报告,120页pdf
专知会员服务
194+阅读 · 2020年3月31日
报告 | 2020中国5G经济报告,100页pdf
专知会员服务
99+阅读 · 2019年12月29日
【德勤】中国人工智能产业白皮书,68页pdf
专知会员服务
311+阅读 · 2019年12月23日
2019中国硬科技发展白皮书 193页
专知会员服务
86+阅读 · 2019年12月13日
【大数据白皮书 2019】中国信息通信研究院
专知会员服务
138+阅读 · 2019年12月12日
人工智能商业化研究报告(2019)
腾讯大讲堂
15+阅读 · 2019年7月9日
【数字化】2019年全球数字化转型现状研究报告
产业智能官
29+阅读 · 2019年7月8日
解读《中国新一代人工智能发展报告2019》
走向智能论坛
32+阅读 · 2019年6月5日
2019中国养老产业发展剖析与发展趋势分析报告
行业研究报告
8+阅读 · 2019年5月18日
2018年中国供应链金融行业研究报告
艾瑞咨询
7+阅读 · 2018年11月20日
海康威视AI Cloud助力平安城市4.0建设
海康威视
7+阅读 · 2018年1月17日
A Survey on Deep Transfer Learning
Arxiv
11+阅读 · 2018年8月6日
Arxiv
19+阅读 · 2018年6月27日
Arxiv
25+阅读 · 2018年1月24日
Arxiv
5+阅读 · 2017年12月14日
VIP会员
最新内容
人工智能在战场行动中的演进及伊朗案例
专知会员服务
2+阅读 · 今天13:08
美AI公司Anthropic推出网络安全模型“Mythos”
专知会员服务
2+阅读 · 今天12:58
【博士论文】面向城市环境的可解释计算机视觉
专知会员服务
0+阅读 · 今天12:57
大语言模型的自改进机制:技术综述与未来展望
专知会员服务
0+阅读 · 今天12:50
《第四代军事特种作战部队选拔与评估》
专知会员服务
1+阅读 · 今天6:23
相关VIP内容
华为发布《自动驾驶网络解决方案白皮书》
专知会员服务
130+阅读 · 2020年5月22日
德勤:2020技术趋势报告,120页pdf
专知会员服务
194+阅读 · 2020年3月31日
报告 | 2020中国5G经济报告,100页pdf
专知会员服务
99+阅读 · 2019年12月29日
【德勤】中国人工智能产业白皮书,68页pdf
专知会员服务
311+阅读 · 2019年12月23日
2019中国硬科技发展白皮书 193页
专知会员服务
86+阅读 · 2019年12月13日
【大数据白皮书 2019】中国信息通信研究院
专知会员服务
138+阅读 · 2019年12月12日
相关资讯
人工智能商业化研究报告(2019)
腾讯大讲堂
15+阅读 · 2019年7月9日
【数字化】2019年全球数字化转型现状研究报告
产业智能官
29+阅读 · 2019年7月8日
解读《中国新一代人工智能发展报告2019》
走向智能论坛
32+阅读 · 2019年6月5日
2019中国养老产业发展剖析与发展趋势分析报告
行业研究报告
8+阅读 · 2019年5月18日
2018年中国供应链金融行业研究报告
艾瑞咨询
7+阅读 · 2018年11月20日
海康威视AI Cloud助力平安城市4.0建设
海康威视
7+阅读 · 2018年1月17日
Top
微信扫码咨询专知VIP会员