【动态】中国图象图形学学会情感计算与理解专委会2021年度全体委员会议暨第一次常务委员会议成功召开

2022 年 1 月 6 日 中国图象图形学学会CSIG

2021年12月26日晚,中国图象图形学学会情感计算与理解专业委员会(CSIG-ACU)2021年度全体工作会议暨第一次常务委员会议于海南省海口市圆满召开。由于疫情原因,会议采用线下会议与线上腾讯会议相结合的方式举办。此时正值ICIG 2021召开期间,来自全国高等院校、科研院所、企业的现任委员及候选委员近60人参加了本次工作会议,会议由专委会主任姚鸿勋教授主持。

图 1 专委会主任姚鸿勋教授线下主持会议

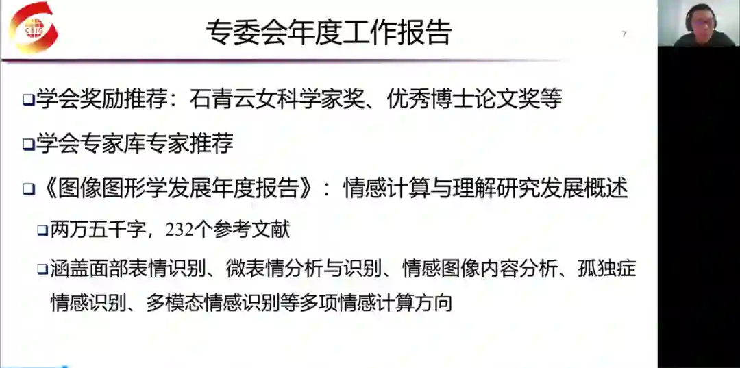
首先,由专委会秘书长赵思成博士作了专委会年度工作报告。赵秘书长全面回顾了专委会从今年5月31日正式成立至今举办的学术交流活动和完成的各项业绩,包括成立工作小组、撰写学科年度进展报告、推荐学会各项奖励和专家库专家、举办“情感认知,何去何从”学术论坛和云上微表情等各类学术活动等。赵秘书长对委员们积极承担各项任务表示了衷心感谢。

接着,秘书长赵思成博士介绍了学会对专委会的评估指标,对基本项、考核项和鼓励项进行了详细说明,并鼓励委员们按照学会要求积极发展会员、承办各类学术活动、开展科普介绍等,并承诺专委会秘书处会积极做好服务工作。

图 2 专委会秘书长赵思成博士进行专委会年度工作报告

随后,专委会主任姚鸿勋教授主持了专委会常务委员选举、新增委员选举和专委会logo投票及意见汇总。专委会在选举前进行了充分动员和广泛宣传,本次选举共收到14位委员参选常委委员,12位委员候选以及6个logo候选。常委委员选举是本次会议的一个重点内容,为便于大家深入了解,每位常委候选人进行了一分钟左右的介绍,包括个人基本情况、对学会和专委会的贡献以及当选后的工作设想等。经无记名在线投票,邓伟洪教授、高跃副教授、洪晓鹏教授、金琴教授、李雷达教授、山世光研究员、王甦菁副研究员、王韬研究员、杨巨峰教授和郑文明教授等10位情感计算与理解领域的专家当选专委会第一届常委。加上专委会主任姚鸿勋教授、副主任薛向阳教授、梅涛博士、贾珈副教授和秘书长赵思成博士,第一届常委一共15人。来自不同高校和企业的12位新增委员候选人也进行了简短的自我介绍。经无记名在线投票,所有候选人成功当选专委会委员。

图 3 科普工作组组长、北京邮电大学邓伟洪教授进行常委竞选介绍

图 4 清华大学付心怡老师进行新增委员自我介绍

为了更好地进行专委会宣传以及开展各项工作,专委会计划设计一个logo。每个logo设计者都介绍了各自的设计理念,从不同角度阐述了自己对情感计算与理解的独特理解。有的设计理念来自于古神话,有的突显专委会的首字母等。经无记名投票,2号和5号胜出,并将进一步在专委会常委会议上进行确定。

图 5 各具特色的logo候选

最后,姚鸿勋教授进行了简短总结,对委员们过去一年的辛苦付出表示感谢,并分析了专委会工作的不足之处,鼓励委员们在明年的工作中积极承办各项活动,加强交流合作,共同促进专委会的学会的发展,使得专委会办的更有特色有影响力,并预祝大家新年快乐,期待下次相聚!

图 6 部分参会人员云合影

全体委员会议结束之后,专委会召开了第一届常委委员的第一次会议。首先,各位常委表达了自己对候选logo的意见和建议,并总结出几点改进意见,待设计者完善后再确定最终的logo。接着,各位常委各抒己见,对专委会后续活动的举办建言献策,包括举办闭门会议、举办专题论坛、讲习班、走进高校、走进企业等活动,并且对常委会议的召开形式进行了充分讨论。最后,专委会主任、常委委员姚鸿勋教授作了简短总结,对大家的建设性意见表示感谢,并希望各位常委作好表率,积极组织和承办各类活动,真正起到引领和推动学科专业方向的发展作用,使得专委会的发展更上一层楼。

图 7 各位常委委员积极建言献策

来源:CSIG情感计算与理解专委会




中国图象图形学学会关于组织开展科技成果鉴定的通知

CSIG图像图形中国行承办方征集中

登录查看更多
0

相关内容

情感计算的概念是在1997年由MIT媒体实验室Picard教授提出,她指出情感计算是与情感相关,来源于情感或能够对情感施加影响的计算。中国科学院自动化研究所的胡包刚等人也通过自己的研究,提出了对情感计算的定义:“情感计算的目的是通过赋予计算机识别、理解、表达和适应人的情感的能力来建立和谐人机环境,并使计算机具有更高的、全面的智能”。
国家自然青年科学基金项目评议要点(2021版)
专知会员服务
39+阅读 · 2022年3月11日
专知会员服务
112+阅读 · 2021年7月18日
机器视觉专委会再次获评中国图象图形学学会优秀专委会!
CSIG机器视觉专委会
0+阅读 · 2022年3月31日
【动态】中国图象图形学学会2021年专业委员会评估会议线上召开
中国图象图形学学会CSIG
0+阅读 · 2022年3月30日
计算机安全专委会常务委员会议成功召开
CCF计算机安全专委会
0+阅读 · 2022年1月30日
中国图象图形学学会机器视觉专委会2021年度会议成功召开
CSIG机器视觉专委会
2+阅读 · 2021年12月20日
【动态】CSIG脑图谱专业委员会年度会议成功召开
中国图象图形学学会CSIG
0+阅读 · 2021年12月3日
中国图象图形学学会机器视觉专委会2020年度会议成功召开
CSIG机器视觉专委会
0+阅读 · 2020年10月21日
机器视觉专委会连续两年获评中国图象图形学学会优秀专委会!
CSIG机器视觉专委会
0+阅读 · 2020年5月15日
中国图象图形学学会机器视觉专委会2019年度会议成功召开
CSIG机器视觉专委会
0+阅读 · 2019年11月14日
中国图象图形学学会机器视觉专委会2018年度会议成功召开
CSIG机器视觉专委会
0+阅读 · 2018年11月26日
国家自然科学基金
3+阅读 · 2016年12月31日
国家自然科学基金
3+阅读 · 2015年12月31日
国家自然科学基金
6+阅读 · 2015年12月31日
国家自然科学基金
0+阅读 · 2015年4月20日
国家自然科学基金
0+阅读 · 2014年12月31日
国家自然科学基金
1+阅读 · 2012年9月30日
国家自然科学基金
0+阅读 · 2012年8月29日
国家自然科学基金
0+阅读 · 2012年4月30日
国家自然科学基金
1+阅读 · 2012年3月31日
国家自然科学基金
0+阅读 · 2011年4月30日
Prefix-Free Coding for LQG Control
Arxiv
0+阅读 · 2022年4月15日
Arxiv
0+阅读 · 2022年4月14日
Arxiv
13+阅读 · 2021年3月29日
Arxiv
23+阅读 · 2018年8月3日
VIP会员
最新内容
战略前沿人工智能的再思考(中文)
专知会员服务
5+阅读 · 5月29日
《量化地基防空系统间接效应的博弈论方法》
专知会员服务
5+阅读 · 5月29日
“史诗怒火行动”中美军损失的作战飞机
专知会员服务
5+阅读 · 5月29日
ICML 2026 | 理解上下文持续学习中的泛化与遗忘
专知会员服务
5+阅读 · 5月28日
Agent Harness综述:大模型智能体执行器工程全景
专知会员服务
15+阅读 · 5月28日
《基于理论的威慑效能评估》
专知会员服务
8+阅读 · 5月28日
相关VIP内容
国家自然青年科学基金项目评议要点(2021版)
专知会员服务
39+阅读 · 2022年3月11日
专知会员服务
112+阅读 · 2021年7月18日
相关资讯
机器视觉专委会再次获评中国图象图形学学会优秀专委会!
CSIG机器视觉专委会
0+阅读 · 2022年3月31日
【动态】中国图象图形学学会2021年专业委员会评估会议线上召开
中国图象图形学学会CSIG
0+阅读 · 2022年3月30日
计算机安全专委会常务委员会议成功召开
CCF计算机安全专委会
0+阅读 · 2022年1月30日
中国图象图形学学会机器视觉专委会2021年度会议成功召开
CSIG机器视觉专委会
2+阅读 · 2021年12月20日
【动态】CSIG脑图谱专业委员会年度会议成功召开
中国图象图形学学会CSIG
0+阅读 · 2021年12月3日
中国图象图形学学会机器视觉专委会2020年度会议成功召开
CSIG机器视觉专委会
0+阅读 · 2020年10月21日
机器视觉专委会连续两年获评中国图象图形学学会优秀专委会!
CSIG机器视觉专委会
0+阅读 · 2020年5月15日
中国图象图形学学会机器视觉专委会2019年度会议成功召开
CSIG机器视觉专委会
0+阅读 · 2019年11月14日
中国图象图形学学会机器视觉专委会2018年度会议成功召开
CSIG机器视觉专委会
0+阅读 · 2018年11月26日
相关基金
国家自然科学基金
3+阅读 · 2016年12月31日
国家自然科学基金
3+阅读 · 2015年12月31日
国家自然科学基金
6+阅读 · 2015年12月31日
国家自然科学基金
0+阅读 · 2015年4月20日
国家自然科学基金
0+阅读 · 2014年12月31日
国家自然科学基金
1+阅读 · 2012年9月30日
国家自然科学基金
0+阅读 · 2012年8月29日
国家自然科学基金
0+阅读 · 2012年4月30日
国家自然科学基金
1+阅读 · 2012年3月31日
国家自然科学基金
0+阅读 · 2011年4月30日
Top
微信扫码咨询专知VIP会员