赠书 | 天使长加百利的托里拆利小号 - 数学思考法

2018 年 10 月 1 日 遇见数学


生日快乐,我的国

庆祝国庆 [遇见数学]、[遇见数学视频讲堂] 联合图灵新知为大家准备了 9 种精彩的数学书籍, 正式活动在[遇见数学]举行从 9.29 日至 10.7 日共 9 天, 每天赠书不停, 将好书送与陪伴着 [遇见数学] 的朋友们!   


04

  10.2 赠书

分析信息真正价值 / 拆解转化复杂问题 / 破除思维定式陷阱

相关链接:

» 颠覆直觉的图形:井盖与50 便士

» 惊人的“同月同日生”

下文节选自《 数学思考法:解析直觉与谎言》,已获图灵授权,【遇见数学】特此表示感谢!


托里拆利小号

今天的这个问题,总让我觉得有点儿不对劲儿,这种题应该没人能解出来吧?因为根本就没有答案!

  问题  

12 月 7 日

存在一个杯子,杯子的容量是有限的,但即使用尽地球上所有玻璃材料,也不足以制作出这个杯子。这个杯子究竟应该如何制作呢?


“即使用尽地球上所有玻璃材料,也不足以制作出这个杯子”,意思是说这个杯子的表面积是无穷大的,也就是说这个杯子表面是无限延伸的。但是这样的话,它的体积也应该会同步增大的啊,题里面却又说到“容量是有限的”,这难道不是自相矛盾的命题吗?


有限的体积与无限的表面积

难怪 X 先生会不服气,这个问题乍看上去确实有点儿古怪,有悖于常人的直觉。另外,这个问题也有别于之前的问题,我们无法通过实际动手去一试究竟。只能通过思考,也就是所谓的思想实验来进行验证。


换句话说,这道题也可以理解为:“如何在理论上构造一个体积有限、表面积无限的图形。”


这么想来,命题就是要设计一个特殊的容器,为了使理论设想的过程更为形象,我们可以将其想象为一个现实中存在的容器,比如一个玻璃茶杯。


对于茶杯来说,使用者关注的是“这个茶杯究竟可以装多少水”;而茶杯的生产制造者则更加关注“制造茶杯究竟要耗费多少原材料”。这和我们理论设想中的要点是一致的。


为了方便推导,我们要进行一些理想化假设。首先假设玻璃茶杯的厚度无穷小,小到可以忽略不计。这样的话,在茶杯上盖上一个非常薄的茶盖,整个茶杯的体积就近似等于其容量(容积)。


茶杯的表面积,则基本决定了制造茶杯需要多少原料(玻璃)。基于上述假设,我们再回过头来思考本节开篇处 X 先生试图解答的问题:

  问题  

12 月 7 日

存在一个杯子,杯子的容量是有限的,但即使用尽地球上所有玻璃材料,也不足以制作出这个杯子。这个杯子究竟应该如何制作呢?

我们先从数学的角度来考虑,满足上述条件的杯子是什么形状。


首先,给出一个无线延伸的反比例函数曲线 y = 1/x (图 102)。可以观察到当 x = 0 时,y 的值是趋近于无限大的,因此为便于论证,我们以 x = 1 为节点,对这条无线延伸的曲线进行截取。这样就可以得到一条极度细长的曲线,这条曲线是向坐标轴右侧无限延伸的。当然,图 102 中只给出了这条曲线有限的一段,理论上,完整地呈现出来的话应该是像一条无限延伸的细长尾巴。

图 102 反比例函数曲线

将这条曲线绕着 x 轴旋转一圈,就可以得到图 103 中的图形。

图 103 托里拆利小号

图中呈现的只是这个图形的一部分,理论上这是一个无限延伸的图形。这个图形已经不太像茶杯,更像是一个小号。数学上将这个特殊的形状命名为“托里拆利小号”,以纪念其发现者——意大利数学家托里拆利。

这个图形的特点为体积有限,而表面积无限。大家能从图中体会到这一点吗?或许会略微有一些难度吧。


下面我们就来分析一下这个图形。


首先,来看一下它的体积。换言之,就是当我们把这个小号立起来,从较宽的端口注满水时,水的注入量大概是多少。

向上滑动阅览简介及目录 

本书为讲解“数学思考法”的通俗科普读物,书中通过用数学思维解析实际生活案例、公众认知中的错误直觉、数学经典名题等方式,由浅入深地传授了分析数据信息价值、辨别谎言、拆解转化复杂问题、抓住事物本质的思考之法,同时讲解了相关的数学知识与理论,可以有效提高理性思维、判断与解决问题能力,对于理解数学、培养数学兴趣亦有有益启示。


前言    阅读    

第一章 颠覆直觉的数据    

比率的魔法棒     

“平均”的日本人    

贝叶斯定理    

齐普夫定律    

本福特定律    

第二章 颠覆直觉的概率    

惊人的“同月同日生”    阅读    

飞镖游戏之谜    

你不知道的排队这件事    

反正弦理论    

蒲丰投针实验    

第三章 颠覆直觉的图形    

井盖与50 便士    阅读    

鲁珀特亲王之问    

线段的旋转之舞    

托里拆利小号    

色彩的难题    

第四章 颠覆直觉的定理    

空间填充曲线    

帕隆多悖论    

蒙提·霍尔的陷阱    

关于“无限”的故事    

连续统假设    

后记    

尾注    



计算体积

要计算出小号的体积,首先我们需要用一个与 x 轴垂直的平面沿x 轴纵向切开小号。所得到的截面就是一个近似于图 104 的图形。

图 104 小号截面的近似图形

这个图形就像是由无数细长的长方形组合而成的,并且这些长方形的长度是不断递减的。将这个图形旋转一周,同样可以得到无数个薄薄的小圆板。


再进一步,我们还可以如图 105 那样,将截面分割得更加精细。


之后,再将此图形绕 x 轴旋转一周,就可以得到对应的无数个小圆板。此时,所有这些小圆板的体积之和,就非常接近于我们所求的小号的体积了。而如果要进行更精确的计算,则要切割得足够细, 使这些小长方形的宽度足够小,小到整个图形无限近似于小号截面时,就可以得出小号体积的正确答案了。

图 105 切割得更精细!

有了明确的操作方法,接下来我们就可以试着去动手计算。


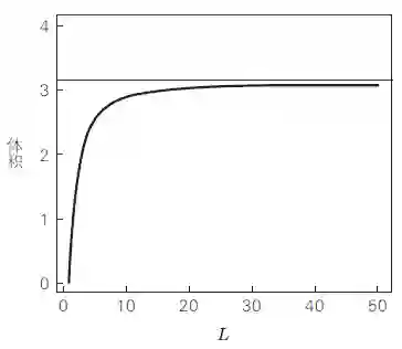
首先,假设小号的长度为 L -1,那么要计算小号的体积,就是要计算 x 从 1 到 L 时的体积。根据 L 与小号体积的变化情况,可以绘出如图 106 所示的曲线。

图 106 长度从 1 到 L 时小号体积的相应变化

小号在长度方向上是无限延展的。而随着长度 L 的不断增大,体积的增加幅度却不断放缓。那么,不管长度有多长,可以肯定的是,小号的体积是无法超过某一个特定的数字的。


数学家们根据详细计算已经发现,长度无线延展的托里拆利小号,其体积最终等于 π 。



表面积真的是无限吗?

计算完了体积,下一步我们要探讨的就是小号的表面积了。这次,我们需要更精确地截取小号的近似截面。


如图 107,直接截取小号从 x 到 Dx 的一段,得到一个类似圆锥台(将圆锥的顶端整齐切除后得到的立体图形)的图形。

图 107 将托里拆利小号按照厚度 Dx 进行截取

以上仅是一个近似的示意图,如果能够将 △x 的值缩小,那么把所有这些切割出的圆锥台的表面积相加,不就可以得出托里拆利小号的表面积了吗 ?


依照这个思路,我们来计算 x 从 1 到 L 变化时小号的表面积, 用图 108 的曲线表示。

图 108 小号的表面积

可以看到,与图 106 的曲线,也就是小号体积随长度变化的曲线相比,随着长度的增加,表面积增长的幅度更为剧烈。不过,从这个结果也还是无法明确得出小号的表面积是否真的是无限大。


在这种情况下,就需要我们将小号表面积的计算进行更为精细的拆解。如图 109 上方的图形所示,可以用半径为 y 的圆的周长 2πy,再乘以圆锥台的斜面的长(斜长),计算出单个圆锥台的表面积,然后将所有圆锥台的表面积相加,就可以得出小号的表面积。

图 109 由下方的乘积来界定表面积

在这里,圆锥台斜面的长虽然是未知的,但我们可以肯定的是, 这个值一定大于圆锥台的厚度 △x 。由此可知,小号的表面积也应当大于“圆的周长(2πy )乘以 △x 的值”。


更明确的表述为,小号的表面积大于2πy × △x 。


那么,此时问题就可以替换一下了,即求 2πy × △x 的值是多少。


当 △x 足够小时,这个乘积就可以用图 110 的反比例函数的面积再乘以2π 来表示。

图 110 小号表面积大于图中灰色部分面积乘以 2π 所得的值

反比例函数的面积是无限大的。从 1 到 L 的面积,可以用以下公式来表述:

log L

log 在这里可以大致理解为一个和 L 的位数成比例增长的函数。如果 L 是无限大的,那么 logL 的值也是无限大的。


即使小号的长度(L -1)是有限的,当 L 越来越大时,体积也会逐渐接近于一个特定的值,但表面积却是无限增大的。表面积无限大也就意味着,若想制造这样一个物体,则原材料永远也无法满足消耗。


本节中我们探讨了一个架空的问题——无限长的小号,但是现实世界里有些物理现象的性质与该问题是存在关系的。例如,我们都知道日本列岛的面积是有限的。但是海岸线的长度呢?翻开日本地图,粗略一看,会感觉海岸线长度是可以计算的有限数值,但是深入探究、细致测量的话,就会发现这个值越来越大,最终竟会出现数值趋向于无限大的情况。


海岸线的例子和面积、体积都无关。放在这里只是想告诉大家, 小号的例子、海岸线的例子都说明了一个道理:“有限的世界中潜藏着无限”


还有很多例子都可以印证这一点。所谓“无限”,不仅仅是研究者想象出的架空的产物,而是实际存在的一种现象。(完)

             彑

-❶-

赠书活动

《数学思考法》留言说出你想要它的理由? 小编会从精选后留言中点赞数量最高两位朋友赠送此书, 截止日期 10.8 日 23:59 分截止. 明日赠书是《统计学七支柱》, 敬请关注!

「予人玫瑰, 手留余香」感谢支持!

登录查看更多
1

相关内容

数学是关于数量、结构、变化等主题的探索。
【纽约大学】最新《离散数学》笔记,451页pdf
专知会员服务
131+阅读 · 2020年5月26日
机器学习速查手册,135页pdf
专知会员服务
345+阅读 · 2020年3月15日
【经典书】精通机器学习特征工程,中文版,178页pdf
专知会员服务
360+阅读 · 2020年2月15日
广东疾控中心《新型冠状病毒感染防护》,65页pdf
专知会员服务
19+阅读 · 2020年1月26日
【机器学习课程】机器学习中的常识性问题
专知会员服务
75+阅读 · 2019年12月2日
机器学习入门 | 刷新你三观的高数和线代教程
大数据技术
21+阅读 · 2019年3月22日
丘成桐:攻克物理难题的数学大师
科技导报
5+阅读 · 2018年7月23日
吴军:数学,为人生之题解出漂亮的答案
算法与数学之美
7+阅读 · 2018年4月8日
SVM大解密(附代码和公式)
AI100
6+阅读 · 2018年4月7日
机器学习各种熵:从入门到全面掌握
AI研习社
10+阅读 · 2018年3月22日
图解高等数学|线性代数
遇见数学
39+阅读 · 2017年10月18日
酒鬼漫步的数学——随机过程 | 张天蓉专栏
知识分子
10+阅读 · 2017年8月13日
PCA的基本数学原理
算法与数学之美
11+阅读 · 2017年8月8日
大学数学不好,或许是数学教材的锅?
算法与数学之美
15+阅读 · 2017年8月1日
Neural Speech Synthesis with Transformer Network
Arxiv
5+阅读 · 2019年1月30日
Music Transformer
Arxiv
5+阅读 · 2018年12月12日
Arxiv
19+阅读 · 2018年6月27日
Arxiv
11+阅读 · 2018年4月25日
Arxiv
3+阅读 · 2018年1月31日
VIP会员
最新内容
技术、多域威慑与海上战争(报告)
专知会员服务
6+阅读 · 4月13日
“在云端防御”:提升北约数据韧性(报告)
专知会员服务
3+阅读 · 4月13日
人工智能及其在海军行动中的整合(综述)
专知会员服务
3+阅读 · 4月13日
美军MAVEN项目全面解析:算法战架构
专知会员服务
19+阅读 · 4月13日
从俄乌战场看“马赛克战”(万字长文)
专知会员服务
13+阅读 · 4月13日
相关VIP内容
【纽约大学】最新《离散数学》笔记,451页pdf
专知会员服务
131+阅读 · 2020年5月26日
机器学习速查手册,135页pdf
专知会员服务
345+阅读 · 2020年3月15日
【经典书】精通机器学习特征工程,中文版,178页pdf
专知会员服务
360+阅读 · 2020年2月15日
广东疾控中心《新型冠状病毒感染防护》,65页pdf
专知会员服务
19+阅读 · 2020年1月26日
【机器学习课程】机器学习中的常识性问题
专知会员服务
75+阅读 · 2019年12月2日
相关资讯
机器学习入门 | 刷新你三观的高数和线代教程
大数据技术
21+阅读 · 2019年3月22日
丘成桐:攻克物理难题的数学大师
科技导报
5+阅读 · 2018年7月23日
吴军:数学,为人生之题解出漂亮的答案
算法与数学之美
7+阅读 · 2018年4月8日
SVM大解密(附代码和公式)
AI100
6+阅读 · 2018年4月7日
机器学习各种熵:从入门到全面掌握
AI研习社
10+阅读 · 2018年3月22日
图解高等数学|线性代数
遇见数学
39+阅读 · 2017年10月18日
酒鬼漫步的数学——随机过程 | 张天蓉专栏
知识分子
10+阅读 · 2017年8月13日
PCA的基本数学原理
算法与数学之美
11+阅读 · 2017年8月8日
大学数学不好,或许是数学教材的锅?
算法与数学之美
15+阅读 · 2017年8月1日
相关论文
Neural Speech Synthesis with Transformer Network
Arxiv
5+阅读 · 2019年1月30日
Music Transformer
Arxiv
5+阅读 · 2018年12月12日
Arxiv
19+阅读 · 2018年6月27日
Arxiv
11+阅读 · 2018年4月25日
Arxiv
3+阅读 · 2018年1月31日
Top
微信扫码咨询专知VIP会员