人工智能时代的知识:核心概念与基本内容

2018 年 6 月 12 日 MOOC

| 全文共11502字,建议阅读时12分钟 |


本文由《开放教育研究》杂志授权发布

作者: [美]玛雅•比亚利克查尔斯•菲德尔

摘要

 

课程再设计中心框架(CCR框架)认为,课程设计的关键在于鉴别和聚焦学科内和跨学科的核心概念。在借鉴诸多聚焦概念的设计框架基础上,该框架探索了如何将内容与概念相适配,以便在知与行之间达成平衡,促进知识迁移。在学科范畴内,该框架主张从学科、分支、主题和话题四层次分解和确定基本内容与核心概念。课程的基本内容必须考虑社会变化,适当增加和删减内容。此外,该框架也强调要在课程设计中嵌入跨学科主题,采取跨学科的教学和学习方式,因为学科自身就有一定的跨学科性。

关键词:CCR知识框架;核心概念;基本内容;学科;跨学科


一、核心概念


任何一条信息都可以作为理解其他信息的工具。因此,在设计课程时,我们如何运用“知识就是工具”这一理念呢?关键在于鉴别和明确聚焦学科内和跨学科的核心概念,这些概念是最有力的工具。


(一)什么最重要?


课程设计最复杂之处,是确定应当把哪些最基本的抽象知识教给学生,这些知识既有学科的,也有跨学科的。


已有大量的努力致力于凸显抽象盖面,以帮助学生形成直觉力、建立联系和取得概括化理解。尽管结构和概念有所不同,但很多框架都指明,组织课程要通过精心的概念组织,促进稳固而令狐的理解。


1.知与行


迁移实际上是运用已有认识达成理解的过程,或利用学到的信息作为资源的过程。因此,课程设计的重点是明了知与行之间的区别。在二分法的语境中,“知”等同于具备某些知识,但知识不一定能实现迁移或在新情境中运用;而“行”必须动用知识做成事,即使这些知识是肤浅的、程序性的,没有达到深层次、概念性程度。


可以说,培养读写素养(literacy)①与流畅性(fluency)②的努力已经将这些理念扩展到语言领域之外了,且越来越受欢迎,这绝非偶然。归根结底,素养是运用信息进行认识的能力,③它表达了这样一种理念:努力培养业余专家(expert amateurism)以及为未来学习做好准备。④精通某一学科意味着要掌握该学科的核心概念,或者“像该学科的从业者一样思考”(Wineburg et al.,2014)。遗憾的是,这些概念是思考的基础,它们通常是不言而喻的,且难以枚举。

 

2.关键知识框架


CCR框架深受已有框架的启发。它的目的不是要“另起炉灶”,而是创建一个尽可能综合又简洁的框架。以下框架对我们形成最终框架至关重要。


1)林恩•埃里克森和洛伊斯•兰宁(Lynn Erickson and Lois Lanning)基于概念的课程(con­cept-based curriculum)研究(Erickson et al.,2017),确定了跨学科的宏观概念,如“变化”“互相依存”和“关系”等,也确定了具体学科的微观概念,如“有机体”“文明”和“数字”等。这些概念是课程的基础,然后通过特定主题的具体事实、技能[与CCR的定义(Bialik & Fadel,2015)不同)]和策略探索这些概念。其中,技能和策略组成了过程,原理和概括展示了概念之间的关系。


2)在“理解为先设计”和“真实性教育”的研究中,格兰特•威金斯和杰伊•麦克泰(Grant Wigginsand Jay McTighe)概述了大概念(Bigideas)的重要性(Wiggins,2010),并指出:


大概念是重要而持久的。大概念超越了特定单元的范围,是可迁移的……大概念是理解的基石。它们可以作为有意义的模式,促使人们将碎片化的知识联结起来。


这些概念或许包括:“每一作用力必会产生一个等量的反作用力”“寓言”“有效数字”或“血浓于水”等。他们讨论了三类大概念:1)重要或永不过时的大概念,这些概念讨论起来有趣,且不断发生变化(如什么是正义);)基本或基础大概念,它们指向学科前沿(如时空有多少维度?);关键或必要大概念,它们是学习的核心内容,即深人探究内容所必不可少的(如光是如何表现波动的?)。


和认知科学的“迁移”一样,他们也谈到从多角度突出抽象概念的重要性,鼓励元认知思维方式,并主张使用基本问题引导学生探究。


其他作者也讨论了大概念,不过看法略有不同。杜施尔等人(Dushletal,2007)写到:“每个大概念都经过了检验和验证,且绝对是这门学科的核心;都整合了许多不同的发现,具有广泛的解释范围;都是学科中许多关键概念、原理甚至是其他理论互相连贯的来源”。尼米和费伦(Niemi & Phelan,008)则写到:领域不同,这些概念(大概念)的本质也不同,但总的来说,它们都是抽象的原理,可用来组织广泛的知识领域,在领域中做出推论,并确定解决各种问题的策略。

3)阈值概念(Threshold Concepts,简称TCs)。专家(通常是默会的)认为,这些概念是掌握学科的核心,学生学习时会发现这些概念是反直觉的,不过一旦学会了就会发生转变。该术语的提出者迈耶和兰德(Meyer & Land,2003)认为:


阈值概念好比是入口,它开启了全新的、前所未有的思维方式,代表了一种新的理解、解释或看待事物的方式。缺乏阈值概念,学习者就无法进步。理解了阈值概念,意味着形成了关于学科内容、学科视野乃至世界观的不同观点。在向理解过渡的过程中,这种转变可能是突然的,也可能持续相当长的时间,转变并不容易。这种转变的观点或视野代表了特定学科中人们是如何“思维”的,或者他们是如何感知、领会或体验特定现象的。


有研究者(Davies & Mangan,2007)认为,阈值概念可以像互联网络那样组织起来。这种结构(见图1)强调阈值概念的关联性,以及获得某一阈值概念如何能改变对相关阈值概念的理解完整性。阈值概念通常是在特定学科内界定的,不过也有研究者讨论了“跨学科阈值概念”(Peter et al.,2014),这些概念将不同学科的概念联结起来。例如,“相变”(phasetransition)是学生充分理解科学、社会科学和人文学科的基础概念。


图1相互联系的阈值概念结构示例

 

4)概念图(Novak & Gowin,1984),产生于重视有意义学习而非机械学习,重视概念结构而非事实堆积。它既可用作学生创造或自助式学习的工具,也可用作推进教学的课程工具。基于概念图,循环概念图(cyclicconceptmaps)(Safayeni et al.,2005)展现了概念之间的联系(见图2)。基于最佳学习概念的方式,探究项目(the Inquiry Project)描绘了科学、数学和认识论概念之间重要的、经验的联系(Wiser et al.,2009)。



5)借鉴认知科学研究且以概念为中心,探究项目对科学持“学习进程”(learning progressions)观。该项目面向小学3-5年级。研究者将学习进程界定为一系列概念重建,以概念同世界直接互动,从而理解世界的方式为起始点(比如,依据实际提举评估重量,因此,很小很小的物体没有重量)(Wiser et al.,2009)。他们提出,学习需要“重组巨大的知识网络,包括概念、领域特定信念,以及数学和认识论的知识,尤其是模型的性质、测量、视觉表征与物理量之间的关系”。


经过一系列根据经验确定的垫脚石(stepping stones),学生能从低级销(loweranchor)移动到高级销(upperanchor)。处于低级销时,学生的理解已经稳固了,移动到高级锚时,学生的理解形成新的平衡。垫脚石不是完整的专家理论,而是在概念上越来越接近专家理论的概念模型。正如研究者解释的:“我们的方法致力于弄清序列,不断推进网络,同时保持学生能理解。”


为帮助学生通过垫脚石,从低级锚上升到高级锚,研究者探讨了杠杆概念(leverconcepts)及其要点(linchpins)。杠杆概念存在于原始的概念模型中,但这些概念必须重组以达到专家级理解。在物理学中,重量、大小和材料被鉴别为杠杆概念,它们对发展体积、密度和物质等概念重要。杠杆概念“在学生日常思考中很突出,并与其他观点紧密相关,因此,它们提供了教学材料的许多接触点,也提供了概念转变的多种来源……换言之,杠杆概念提供了‘最划算的方式’”。⑤


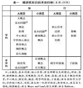
以上这些框架通过把概念放在首位,对内容采用“少即是多”的组织方式,它们并不增添课程中需要包含的方方面面,而是对内容加以合并,将其高效地组织起来,发挥迁移作用。⑥为促进迁移,学习者知与行之间必须达成平衡。极端的“行”会产生处方性知识,学生知道如何做事,但他们不会利用深层的理解,只记得完成目标所必须的表层行动。因此,许多框架都明确要求知行合一,以掌握知识的核心。类似地,超越某学科进行思考,需要将知识迁移到新的情境中,这一点在知识框架中常被提及。表一归纳了在知一行和学科一非学科的两分法下,各知识框架之间的关系。



在课程建设中,将知与行一分为二可能不切实际。毕竟忽视任何一方都会导致知识不扎实。因此,我们的框架不用这种区分,只聚焦设计一种过程,来确定教哪些概念和内容,以及如何加以组织。真正的概念学习必定同时包括知与行两个方面。


(二)组织层次


以概念为中心的知识框架和概念清单扩展成整门课程的基础,我们必须考虑概念的层级,以及内容如何与概念相适配。我们借鉴的框架鉴别了不同内容层次(如跨学科、特定学科、特定分支或特定主题)的概念,建议深人解释内容/概念的关系,这样,学生能最高效和最有效地从核心概念中建构意义,核心概念存在于所有K-12学科中,既有学科概念,也有跨学科概念。


1.通过概念组织内容


随着概念扩展成为整门课程的基础,概念清单必须在不同的内容层次上加以组织。如果某一内容与课程的任何概念没有关联,它也将无法与学生头脑中的概念建立联系,因而也无法成为有用的、可迁移的知识。通常课程设计是为了“击中”某门学科的主要内容领域,让学生接触广泛的主题;然而,这种组织理念必然导致内容碎片化、不连贯。


如何在学科内和跨学科组织概念呢?具有开创性的“力的概念清单”提到一种“分类学”,它将条目分门别类,包括“运动学”“动力”“一对作用力/反作用力”等(Hestenes et al.,1992)。其他概念清单提到了“概念群”(Steif,2004)、运用“分测验”(Evans et al.,2003)“宏观和微观层面”(Kinchin,2010)概念,或是探讨诸如“成熟”(Peter et al.,2014)等跨学科概念。许多框架也提到了概念之间的相互联系。准确的概念化取决于框架涉及范围(sale)的方式,不过普遍共识是,概念是相互关联的,因此,理解是彼此影响的。


我们提出这样一种架构:1)分解内容和概念;2)鉴别每个内容组织层次上的少量核心概念(有许多跨学科的联系)。话题处于最小的单位水平,包括内容本身;它们可以直接教授,并应当用于例证、示例和更高层次的核心概念。这种方法的优点之一,是特定的内容(如细胞的部分)可以继承更高层次的核心概念(如科学推理),甚至继承其他学科的概念(如劳动分工)。这一组织方式帮助课程设计者时刻把握学习目标与教学内容之间的差异,从不同角度重新审视重要概念的结构。⑩


2.内容结构


尽管每个学科都有组织意义的有用方法,但从根本上说,最重要的不是解决重组课堂面临的设施保障挑战。意义构建的关键是要和各组织层次的核心概念联系起来(见图3)。对很多学校来说,大规模重组是不可能的,因此CCR框架的设计要尽可能便于实施。


我们为不同的类别确定了相应的名称,上一类别由下一类别构成(如学科由分支构成)。

1)学科(disciplines)—(数学、历史、科学等)

2)分支(branches)—(离散数学、西方文明、生物学等)

3)主题(subjects)—(博弈论、俄国革命、生态学等)

4)话题(topic)—(囚徒困境、罗曼诺夫家族的处决、觅食等)



应认识到的是,没有任何本体论和分类学能保持一成不变并适用于所有情境。在每个层次上,这些类别指明了一组特定的内容及核心概念。


例如,生物学(分支)是研究生命和生物的;它的核心概念可能是“结构和功能相互关联”“自然现象往往表现为复杂系统”等。它是科学(学科)的一部分,科学有其自身的核心概念,比如“科学解释、理论和模型都建立在集体证据的基础上,并总是包含一定程度的不确定性”“科学应用常有伦理、社会、经济和政治影响”,以及“科学假设的每种效应都有一个或多个原因”。它关注的是经验和集体的知识建构,这和艺术学、人文学科的差异就很大了:艺术学关注美,人文学科关注道德或叙事。


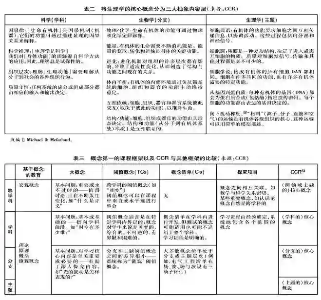
将核心概念分配到每个层次,能避免产生广泛而普遍的混淆。课程常常只选择其中的几个层次,并试图纳入所有相关的核心概念或大概念,这就导致了冗余、不完整和令人困惑的层次混合。比如,一项严密的研究探索了生理学的核心概念(Mi­chael & Mcfarland,2011),它综合了教学人员的回答,以确定该领域的核心概念。表二最初不是基于核心概念的宽泛程度来组织的,但我们将这15个大概念分为三个基于内容的类别:学科、分支和主题(见表二)。


根据层次组织核心概念,每个话题的概念数量就变得可控了,因为高层次概念适用于所有低层次情境。在上述例子中,由于主题是“生理学”,就不需要在“科学推理”和“向下流动梯度”之间做选择,因为这是根据范围组织的。其他概念中心的分类框架都只是部分地基于概念分类学划分了概念。表三将CCR框架与类似的概念中心框架作了比较。



二、基本内容


现实世界中,任何特定的内容都可以即时搜索获得。这就产生了一个问题:课程要包括哪些基本内容?


(一)知识现代化


选择课程要包含的内容时,确定内容未过时很重要。这一点很具挑战性,原因如下。


首先,随着信息的增多,人们对事实的认识会发生变化,并且从规模看,特定学科内的事实呈现可预见的衰减率。因此,就算某人学会所有最适切的事实,但随着生活的继续,越来越多的知识将变得不再正确。学无止境,现在的学习始终是为未来的学习打基础。


其次,可获得的工作种类在不断变化。由于普遍的线性思维倾向,进步的非连续性,以及无法预测的需求,预测新的职业总是困难的。有些人断言,有些工作消亡了,自动化正在彻底改变劳动力;另一些人则认为,很多工作被取代的同时,自动化也创造了同样多的工作。无论如何,今天世界各地的劳动者所能获得的工作种类,与20年前很不一样了(OECD,2017)。图4显示了1995-2215年间劳动者工作种类的变化。从该图看,工作的两极分化很明显。高技能工作(如管理和专业人员)和低技能工作(如服务和零售)的数量都有增加,但中等技能工作(如贸易、机器操作和装配)在消失。考虑到这一趋势,迫切需要帮助学生为复杂的内容领域建立坚实的基础,帮助他们应对一生中可能需要的技能提升。


1995-2015年就业市场份额的百分比变化:在所有国家中,中等技能工作的数量平均减少了10%,高技能工作(深蓝)约增加8%,低技能工作平均增加约2%(来源:OECD)。特别是,可预测的体力工作、数据加工和数据搜集的任务最有可能实现自动化,而这类任务占美国所有工作的50%(见图5)(Chui et al.,2016)。最不易实现自动化的是那些需要专长、与他人互动,尤其是需要管理能力的任务。显而易见,因为算法将取代最机械的任务,人们需要管理计算机,就像管理由人类执行的任务那样。


 

最后,考虑到更深刻的趋势很重要。世界多个领域越来越快地发生变化:技术、环境、全球化和认识的进步,这些都将改变课程应包含的内容。比较理想的是,教育改革应尽可能缩小人类进步与培养人之间的差距,后者致力于帮助人们参与不断变化的劳动力、社会和生活图景。这些变化要求在当下过时的课程中增加不同的内容领域,且进行更新,聚焦学生应从内容领域中学到的东西。

 

这些趋势将影响意义形成的方式,主要归纳为下列变化:


1.技术:预计特别具有变革性的趋势(Davies et al.,2011)包括:①智慧机器和系统(如机器人学等)的出现;②海量数据和新媒体(大数据、社交网络/媒体等);③人类功能的增强(人工智能、机器人学、基因编辑等)。


2.环境:气候变化是新的、大范围的挑战,其压力与需求必须加以解决(Davies et al.,011)。


3.全球化:人与组织之间的联系日益密切,并创建了前所未见的模式(Davies et al.,011)。


4.社会动荡:随着不平等、两极化、不信任与大规模变革日益常见,全球性社会动荡必须消除。


5.领域进步:课程通常无法纳入新的发现,因为它已经被填满了;它应当经常更新,以包含新的重要的发现。


把握这些变化的方法之一,是运用早先提到的六大意义领域。每一领域大致包含一组学科,这是确保考虑所有内容的简易方法。交叉引用这两组类别就形成了一张表格,它说明了需要强调或大幅增加的话题与学科类型。表四展示了相关的案例。


(二)应增添的内容


为反映社会正在发生的变化,适当增添现代的学科、分支、主题和话题很重要。当下,传统学科挤占了这些学科的位置。但这些学科正变得越来越有用,理应在课程中占有一席之地。下面(不详尽地)列举了应当整合进课程的现代内容。


1.技术和工程


这包括计算机科学,尤其是编码、机器人学与人工智能;生物工程,尤其是基因组编辑和合成生物学;高级制造,包括CAD和3D打印。


2.媒体


互联网带来的社会变化才开始,但这些变化已经很具变革性了。每个人都在消费和创造媒体,这已经成为社交世界不可分割的一部分。不过,如何正确和健康地使用媒体却鲜有教授。课程必须改变,与时倶进。媒体包括不同形式的报纸杂志,以及音频和视频。如果每个人都可以制作视频,这对于有效地和世界互动意味着什么呢?


3.创业和商业


随着工作要求的技能水平的两极化,劳动力需求图景在不断发生变化,且随着经济的持续增长,学生需要准备好利用生活中的各种机会。大学毕业后找一份工作干到退休,这已经不够了。学生必须从商业视角处理其职业。


4.个人理财


随着工作越来越不稳定,机会越来越多样,法律越来越复杂,个人债务不断增长,人们进入劳动岗位后,要安排好财务生活。这可能是学生需要学习的最有用知识,它同所有学生都是相关的。


5.整体健康


学生应当学习预先在身体和精神上照顾好自己,而不是等问题成堆了再作处理。这就是为人所知的“整体健康”(wellness),这是个非常宽泛的范畴,常横跨体育和健康教育。当今,抑郁症、焦虑、肥胖和背痛已成为普遍的社会问题,学生应了解相关知识,并有权保持良好的状态。他们也应当学习人与人之间如何保持身心健康,防止情绪或精神虐待;也需要通过实践,形成自身的情绪意识基础。


6.社会科学


社会科学以人作为自身的研究话题,并运用包括社会学、人类学、心理学、政治科学、未来学、公民学等研究方法。这一研究领域不仅产生了重大的进步,而且在许多与人打交道的职业中也变得非常重要,不过它也需要重要的、独特的建构意义的方式。学生要应对的世界中人际关系越来越重要,社会科学要处理这些话题。


根据发展趋势,命名更加适切的学科、分支、主题和话题只是第一步。随着材料不断的整合,明确核心概念和有效的范围与序列必不可少。重要的是要意识到,增加现代学科不意味着必须抛弃传统学科。增加现代学科可以是一种整合的行动,因为来自于之前相对分离学科的重要概念,或许可以将新旧材料结合起来,加强和加深理解的潜力。



(三)应删除的内容


整合的方式意味着必须删除某些内容。重新设计的课程应更加高效,事半功倍。在很多方面,课程一直是停滞不前的。梳理课程内容,删除过时的、冗余的、不能高效利用时间的内容,是重新设计课程重要的一步。通常这也是最困难的,因为删除长期存在的东西(如果很管用,可以作为概念的一种实例),会让人感到有风险。根据珀金斯的观点,“课程好比拥堵的车库,保持原样看上去更安全、更容易”(Perkins,2014)。但课程的关键不在于覆盖尽可能多的内容。没有删除,变革就不会发生。


三、非学科结构


迄今为止,课程结构的讨论都基于这样的假设,即学科是相当不同的,它们的教学也是如此。不过,情况不总是这样。


学科是便捷的组织知识方式,但变革并学习深层次、适切的、可迁移的概念,需要更大的跨学科方式。从根本上说,如果知识最重要的方面是其相关性——映射概念和激活资源,那么,在更多的学科间建立更多的关系,是支撑概念心智模型(以及巩固内容)的有力方式。比如,指数(数学)可以和复利(金融)、金融泡沫(历史、社会学)以及细菌生长(生物学)和资源枯竭(环境素养)等同时教。


另外,跨学科方式能成为强有力的动机工具,因为学生可以探索概念的不同情境、含义和应用,并找到自己好奇的角度。这样,学生会受到内在动机或兴趣的引导,而不是成绩或表现外在动机的引导。


美国国家科学院(National Academy of Sciences,2004)曾发布了一份报告,鉴别了当今跨学科的四种驱动力:


1)自然与社会的内在复杂性;

2)探索跨学科问题的渴望;

3)解决社会问题的需要;

4)新技术的力量。


事实上,自20世纪60年代以来,对跨学科及其类似物的兴趣就迅速出现了。


跨学科研究是当下主要的研究领域之一,且对它的兴趣不断上升。为了清楚地理解整个知识领域及各学科间的相互联系,我们或许可以利用新的分析和成像工具。


(一)课程设计中嵌入跨学科主题


贯穿学科的是跨领域主题,它们从不同学科内容中提取出来,可作为任何学科内容的例子来源。它们还可应用于其他知识体系,以特定的视角与焦点,成为审视某种知识体系的手段。


这些主题通常被视作不同的素养类型,自然而然地传达了“运用理解进行认识”和“为未来学习做好准备”的理念。在这种意义上,这些素养与学科有同等的范围,但在本质上,它们是跨学科的。正如学科一样,每种素养都有自己的阈值概念,囊括了每个跨领域主题包含的思维品质。CCR鉴别了以下富有成效的跨领域主题:


◊环境素养  ◊数字素养

◊全球素养  ◊系统思维

◊公民素养  ◊设计思维

◊信息素养  ◊计算思维


在设计课程、开发跨学科运用的知识时,这些都是需要考虑的很重要的类别。像学科一样,每个视角都有自己的核心概念,以期通过一系列不同的内容来源,学生能将其内化。


(二)学科变化


学科间的确切联系和界限在不断变化,即使这种改变很缓慢。随着时间的推移,学科分支会产生子领域,并合并生成跨学科领域。例如,神经科学是作为分子与细胞生物学、心理学和神经学的综合体出现的,而泌尿学是作为子领域出现的,它从药学分离出来。


如果不考虑时间,所有学科都是跨学科的,因为每个学科都是基础,都对其他学科有贡献(Crease,2010),或者说,某些学科是其他学科的组成部分。新学科在某种程度上由老学科合成(如光遗传学包含了光学、神经科学和遗传学),或者新学科是子学科,是从已有学科中分离出来的(如土木工程)。


课程倾向于关注源学科(尤其是在孤立检测源学科的评估压力下)。课程的目标将转变为教授更多更新的跨学科主题,突出源学科内部的跨学科性。


随着课程将概念置于中心,跨学科的可行性将变得更高,课程内容的设计将服务于更抽象的元素,从而实现迁移。在这种情况下,审慎地选择例子,帮助学生为跨学科学习做好准备就很有必要了。


 

四、结语:实施考虑


重新设计课程对学科的处理有以下几种选择:


传统型:直接分门别类地组织学科,现代学科只是作为某个单元或选修课加入相关学科。


混合型(hybrid):学科原封不动,但学科各部分采用新的分类方式。这可以是之前提到过的镜头(lenses),或是之前提到的意义领域。


重新设计:学科不再是课程的组织基石,课堂更关注混合主题,如“系统思考”,这使增加新兴学科变得自然。


学校选择课程的路径取决于其目标、能力、购买力、压力等,即使是传统的组织结构,也可以通过项目和核心概念的互联性,朝着跨学科教学不断前进。然而,相比通过明确基本内容和核心概念,并基于此构建学习体验,实现对原理稳固而又灵活的理解而言,确切的组织结构并没有那么重要。


课程内容的组织,通常被构建为一种涵盖范围和序列的进程。基于序列,后面的元素可以利用先前建立的理解,以及时间推移,课程可以有效地包含更高的复杂性。在课程情境中,内容具有相对的范围,内容之间彼此联系。如前所述,“课程设计应当使学生系统接触逐渐复杂的意义……并将其根植于特定内容与主题的体验之中”。同一篇文章还提到,“没有必要固定特定的教学顺序,但我们主张,在学校或学校系统中(甚至是更广泛地)选用合理的顺序是明智的,这比将选择权留给教师可能更有效”。


在CCR框架中,这意味着应通过范例话题(ex­emplartopic)来例证(Elgin,2017)概念的重要特征,包括首先引人核心概念,然后在略微低相关的话题中,该范例话题作为概念的实例(instantiation),要求学生在实践中概括和完善自身的理解,并最终在更广泛的话题中对概念加以应用。由于每个层次的内容结构都有若干核心概念,我们可以想象多种方式来组织话题序列,以求在引人新概念的同时,练习已知概念,只要对每个概念覆盖的层次(范例、实例、应用)进行追踪,就能通过相同的话题做到这一点。图7展示了贯穿内容层次结构中的核心概念应用于所选话题的过程。理想的情况是,学生已经在另外两个类别(在范例类别以及多次接触的应用类别)前接触过实例化类别。如果没有,应当指出,它们不应成为该主题的重点,也不会算作未来课程规划的核心概念。


在下面的例子中,话题1可以用为学科2核心概念3(D2CC3)或主题2核心概念1(S2CC1)的范例,也可以作为D2CC2,B2CC1,或S2CC2的实例,或作为B2CC2的应用。话题2将具有相同的学科、学科分支和主题核心概念,但使用话题2作为这些概念的范例、实例或应用可能会有所不同。



这样的结构自然地利用了学习科学最有利的发现:相比于信息的自然分类来学习,交叉信息最终应被整合成为更长期的学习过程(Rohrer,2012)。通常,这是适用于内容的。但在这种情况下,清晰地缕清内容和概念,必然会对内容作出分类,从而出现概念的交织⑮。

(翻译:金琦钦、盛群力)



基金项目:浙江大学2018年度中央高校本科教育教学改革专项经费项目“智能时代大学教学设计理念和方法研究”资助。

作者简介:玛雅.比亚利克(Maya Bialik),美国课程再设计中心研究人员和管理人员,哈佛大学心理、脑科学与教育硕士,擅长于交叉学科研究,撰写了多篇研究报告,合作出版《四个维度教育》;查尔斯•菲德尔(Charles Fadel),美国课程再设计中心创始人和主席,全球教育思想引领者和发明者,未来学家,著有《四个维度教育》和《21世纪能力》等。

译者简介:金琦钦,博士,浙江大学教育学院课程与教学论;盛群力,教授,浙江大学教育学院课程与教学论。

文献来源:Maya Bialik & Charles Fadel.  Knowledge for the Age of Artificial Intelligence:What Should Students Learn? January2018.Center for Curriculum Redesign .Boston,Massachusetts,www.curriculumredesign.org。本报告系第二至第四部分,经作者授权,本文翻译时有删节。


转载自:《开放教育研究》2018年第3期

排版、插图来自公众号:MOOC(微信号:openonline)


喜欢我们就多一次点赞多一次分享吧~


有缘的人终会相聚,慕客君想了想,要是不分享出来,怕我们会擦肩而过~

《预约、体验——新维空间站》

《【会员招募】“新维空间站”1年100场活动等你来加入》

有缘的人总会相聚——MOOC公号招募长期合作者


产权及免责声明 本文系“MOOC”公号转载、编辑的文章,编辑后增加的插图均来自于互联网,对文中观点保持中立,对所包含内容的准确性、可靠性或者完整性不提供任何明示或暗示的保证,不对文章观点负责,仅作分享之用,文章版权及插图属于原作者。如果分享内容侵犯您的版权或者非授权发布,请及时与我们联系,我们会及时内审核处理。


了解在线教育,

握MOOC国际发展前把沿,请关注:
微信公号:openonline
公号昵称:MOOC

 

登录查看更多
0

相关内容

人机对抗智能技术
专知会员服务
214+阅读 · 2020年5月3日
一份简短《图神经网络GNN》笔记,入门小册
专知会员服务
226+阅读 · 2020年4月11日
中科大-人工智能方向专业课程2020《脑与认知科学导论》
新时期我国信息技术产业的发展
专知会员服务
71+阅读 · 2020年1月18日
Gartner 报告:人工智能的现状与未来
InfoQ
14+阅读 · 2019年11月29日
思维发展型课堂的概念、要素与设计
MOOC
4+阅读 · 2018年12月18日
理解五个基本概念,让你更像机器学习专家
云栖社区
5+阅读 · 2018年11月29日
381页机器学习数学基础PDF下载
专知
89+阅读 · 2018年10月9日
【智能制造】智能制造技术与数字化工厂应用!
产业智能官
13+阅读 · 2018年2月21日
【机器学习】机器学习和深度学习概念入门
产业智能官
11+阅读 · 2018年1月3日
干货|7步掌握基于Keras的深度学习!
全球人工智能
4+阅读 · 2017年11月14日
构建AI知识体系-专知主题知识树简介
专知
339+阅读 · 2017年9月17日
【强化学习】强化学习入门以及代码实现
产业智能官
18+阅读 · 2017年9月4日
Arxiv
6+阅读 · 2019年8月22日
Area Attention
Arxiv
5+阅读 · 2019年5月23日
Arxiv
5+阅读 · 2019年4月21日
Arxiv
19+阅读 · 2018年3月28日
Arxiv
24+阅读 · 2017年3月9日
VIP会员
最新内容
《人工智能赋能电磁战》(报告)
专知会员服务
2+阅读 · 4月17日
【CMU博士论文】迈向可扩展的开放世界三维感知
前馈式三维场景建模
专知会员服务
1+阅读 · 4月17日
(译文)认知战:以士兵为目标,塑造战略
专知会员服务
3+阅读 · 4月17日
相关资讯
Gartner 报告:人工智能的现状与未来
InfoQ
14+阅读 · 2019年11月29日
思维发展型课堂的概念、要素与设计
MOOC
4+阅读 · 2018年12月18日
理解五个基本概念,让你更像机器学习专家
云栖社区
5+阅读 · 2018年11月29日
381页机器学习数学基础PDF下载
专知
89+阅读 · 2018年10月9日
【智能制造】智能制造技术与数字化工厂应用!
产业智能官
13+阅读 · 2018年2月21日
【机器学习】机器学习和深度学习概念入门
产业智能官
11+阅读 · 2018年1月3日
干货|7步掌握基于Keras的深度学习!
全球人工智能
4+阅读 · 2017年11月14日
构建AI知识体系-专知主题知识树简介
专知
339+阅读 · 2017年9月17日
【强化学习】强化学习入门以及代码实现
产业智能官
18+阅读 · 2017年9月4日
Top
微信扫码咨询专知VIP会员