推进教育信息化2.0需要处理好十个关系

2018 年 12 月 16 日 MOOC

| 全文共14386字,建议阅读时29分钟 |


本文由《现代远程教育研究》杂志授权发布

作者:任友群 万昆  赵健


♬ 点上方绿标可收听音频

摘要

 

《教育信息化2.0行动计划》是教育部对教育信息化2.0工作的重要部署,对于落实立德树人根本任务和推进教育现代化具有深远意义。落实和推进教育信息化2.0工作,需要处理好十个关系:一是信息技术应用与信息素养提升两大任务的关系;二是整体推进与试点先行的关系;三是先发探索与后发赶超的关系;四是政府引导与企业参与的关系;五是平台部署与应用多元的关系;六是信息素养提升与信息技术专长培养的关系;七是学科建设与课程整合的关系;八是环境搭建与实验设计的关系;九是职前教师培养与职后教师培训的关系;十是教育信息化建设与国家信息化建设的关系。教育信息化2.0是以新理念、新方式和新技术支撑下的教育信息化,将全方位推动教育改革,其将成为推进新时代教育现代化发展的重要动力。处理好十个关系,教育信息化2.0才能推进我国教育现代化发展进程,为教育现代化2035提供教育信息化解决方案。这对于推进教育信息化2.0,促进教育公平,实现教育现代化,办好人民满意的教育具有重要意义。

关键词:教育信息化;信息素养;数字胜任力;融合创新;教育现代化


党的十九大报告指出,中国特色社会主义进入新时代,社会主要矛盾转变为“人民日益增长的美好生活需要和不平衡不充分的发展之间的矛盾”。如何进一步发挥信息化系统性变革教育的作用,为解决人民群众对优质教育的普遍追求与当前教育发展不平衡不充分的矛盾提出新时代的智慧解决方案,是加快教育现代化和建设教育强国的必然要求,也是教育信息化发展的战略机遇,为此,2018年4月教育部印发《教育信息化2.0行动计划》(以下简称《计划》)(教育部,2018a)。《计划》的出台,标志着我国正式进入教育信息化2.0时代,开始书写中国新时代教育信息化的奋进之笔。随之,习近平总书记在2018年9月召开的全国教育大会上,进一步强调要培养德智体美劳全面发展的社会主义建设者和接班人,加快推进教育现代化、建设教育强国、办好人民满意的教育(新华网,2018a)。没有信息化就没有现代化,没有教育信息化就没有教育现代化。可见推进教育信息化2.0行动工作,对于实现中国教育现代化2035和办好人民满意的教育具有重要意义。但是,基于改革开放40年来教育信息化发展的历史进程、当前国情、全球各国教育信息化发展的经验,在具体推进和实施教育信息化2.0行动的过程中,笔者认为亟须理顺和处理好“十个关系”,从而有序、平稳、高效和“落地”地推进教育信息化2.0工作。


一、信息技术应用和信息素养提升两大任务的关系


改革开放40年来,我国教育信息化发展包括两条线路:一是把信息技术作为知识、内容的信息技术教育;二是把信息技术作为工具、方法的信息技术应用(以前也称为电化教育,现在一般称作教育信息化)。这两条线路相辅相成。我国改革开放40年来就是围绕着这两条线路进行的探索和实践。信息技术教育和教育信息化两条线路首次同时在《计划》中得以体现,这反映的不仅是新时代教育发展的新要求,更是教育信息化发展战略思维的一次跃升。


作为第一条线路,我国信息技术教育发展主要经历了三个阶段。第一阶段,早期计算机教育。这一阶段适应国际计算机教育改革的趋势,加快了计算机课程的普及和推广,使学生获得接触计算机的机会,开拓了视野。第二阶段,计算机应用教育阶段。这一阶段计算机课程以Basic语言、Logo语言为主,激发了学生的学习动机和积极性,为学生提供了很有用的实践操作技能。第三阶段,信息技术教育阶段。2000年教育部提出将信息技术课程纳入中小学必修课,2003年教育部正式将信息技术课程确立为国家规定的高中必修课程。2018年颁布《普通高中信息技术课程标准(2017版)》,提出了信息技术学科的四大核心素养:信息意识、计算思维、数字化学习创新、信息社会责任,为培养全体中国学生在数字时代的信息素养提供了中国方案(李锋等,2018)。目前义务教育阶段的课程标准研制也提上了议事日程。


作为第二条线路,我国教育信息化经历了两个阶段四个时期的发展历程。第一个阶段为教育信息化1.0时代,包括教育信息化萌芽期、教育信息化建设驱动发展期、教育信息化应用驱动发展期三个时期。第二个阶段为教育信息化2.0新时代,进入了“融合创新、智能引领”的新时期(任友群等,2018a)。《计划》突出了信息素养的特征,提出了“信息素养全面提升行动”,充分认识到提升信息素养对于落实立德树人的重要性,并将信息素养纳入学生综合素养评价,到2022年师生信息素养普遍提高。根据统计调查发现,当前我国初中生信息素养总体水平处于百分制的中等水平,在信息意识与认知、信息科学知识、信息应用与创新、信息道德与法律等四个维度得分差距较大,总体水平参差不齐(杨浩等,2018)。即便是我国发达地区如上海,15岁学生的数字胜任力水平在OECD国家或地区中也是不容乐观的(赵健等,2017)。信息素养已经成为人才竞争的关键因素,也到了全面提升的时候。因此,提高师生的信息素养水平,培养学生的合作能力与创新能力(何克抗,2018),为培养和适应教育信息化2.0时代的人才提供中国智慧,是新时代教育信息化工作的核心使命。


教育信息化2.0时代,是信息素养全面提升的关键时刻,因此,我们不仅要关注信息技术应用教育,更要全面提升全体学生的信息素养,为培养具有数字胜任力的人才做准备。


二、整体推进与试点先行的关系


第二次全国教育信息化工作电视电话会议中,时任副总理的刘延东同志提出:要大力提升信息化在推进教育公平、提高教育治理中的效能,促进教学方法、管理模式以及教育服务供给方式的变革。我国地域辽阔,各地发展不均衡,教育资源也存在不均衡;为整体教育信息化发展,促进教育公平,提高教育信息化服务的精准性,既要考虑整体推进又可以试点先行,而且在一定程度上,中西部贫困县的教育信息化试点先行优势更大。


试点先行是指先通过对某一个地区的教育信息化建设模式与策略进行试点,并不断迭代探索,如果能达到一定的预期效果则可以考虑整体推进。在教育信息化建设试点先行的案例中,本研究团队在江西省上饶市开展了面向贫困县域的教育信息化探索,通过采用TPPP模式来破解贫困地区的教育信息化发展难题。所谓TPPP是指基于转移支付的政府部门/社会企业伙伴关系,同时在贫困地区教育信息化试点先行过程中我们提出了7大策略(任友群等,2017a)。


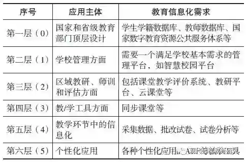
教育信息化整体推进的工作需要先试点先行。首先,通过教育信息化试点先行可以提高教育信息化服务的精准性,聚焦教育信息化发展过程中的问题。因教育信息化发展水平不均衡,贫困地区的当务之急是促进教育公平,实现优质教育资源共享,因此可以先对中西部地区进行试点先行。近日,教育部与宁夏回族自治区人民政府已经联合发文,在宁夏开展“互联网+教育”示范省(区)建设(教育部,2018b)。其次,在试点先行的基础上,不断优化、迭代教育信息化的发展,再将教育信息化推进的优秀经验进行复制、推广。另外,在落实教育信息化发展的过程中,市县政府及学校的切实需求可以概括为5大类,如下表所示。序号0-5,数字越小表明越需要区域整体部署,数字越大表明个性化部署的可能性越大,而且数字小的部署也可能覆盖数字大的部署。但是,在教育信息化整体推进与试点先行的过程中,可能会存在诸多问题,如区域层面领导的信息化领导力,校领导层面对教育信息化认识问题,教师、学生、家长对教育信息化接受度与认可度等问题。最后,教育信息化整体推进与试点先行需要提高厅局长的教育信息化领导力,如教育部举办的教育厅局长教育信息化专题培训就是一个很好地做法。教育信息化领导力是信息化建设与长期发展的关键因素,厅局长是教育信息化工作的决策者和践行者。在教育信息化整体推进或试点先行的过程中,需要人员、资金、资源的保障,即需要“一把手”领导高度重视;教育信息化资金投入需要得到保障;资源可以采取政府购买、服务外包、教育信息化企业服务供给的形式进行保障。


表   市县政府及学校的教育信息化切实需求


因此,推进教育信息2.0,既要统筹做好教育信息化顶层设计(区域整体)和试点先行;又要注重发挥聚合效应,摊薄成本、提升效益。


三、先发探索与后发赶超的关系


推进教育信息化全面建设,以教育信息化带动教育现代化,办好人民满意的教育,是新时代教育信息化发展的重要方向(蔡继乐,2017)。落实好国家、省级政府对教育信息化建设的部署,是当前教育改革发展中的重要部分。面对各省市教育信息化发展不均衡、优质教育资源共享不足,教育信息化领域“先发”地区应积极做好实践探索和顶层设计,“后发”地区要奋力赶超,做好整体区域教育信息化规划建设,以实现教育“变道超车”,全面实现教育信息化。


教育信息化领域的“先发地区”未必就意味着“优势”。由于缺乏榜样参照,缺乏经验借鉴,缺乏规章遵循,信息化的“先发区域”往往会出现区域内“野蛮生长”状况。“野蛮生长”,从正面说是“百花齐放”,会催生出优质个体,但对区域整体而言,由此产生的个体与个体间的少协调、缺联通、无规范状况却可能是不容忽视的大问题。因此,教育信息化领域“先发地区”应更加注重科学前瞻的顶层设计,以规避系统性风险和无序建设,确保资金、技术、人才和资源的合理、合规配置(任友群和李峰,2018)。上海的教育信息化处于全国的“先发”地位,上海市按照市级、区域、学校等三个层面进行教育信息化探索,既“百花齐放”,又呈现出市、区、校等层次丰富、有序关联、共性和个性兼顾的教育信息化实践:上海市级的教育信息化平台有上海市基础教育学生信息化管理系统、上海市电教馆组织建设的研究型课程自适应学习平台;各区有各区的教育信息化平台,如静安区的在线“二次”学习平台、浦东新区的浦东教育云服务平台;各学校层面也呈现应用多元的局面,如奉贤区阳光外国语学校的极课大数据、奉贤区塘外中学的数学作业平台等。


后发地区领导者的教育信息化领导力非常关键。“一把手”重视是前提,而且“一把手”对教育的重视要从关注硬件设施投入、校舍建造和教师队伍配备上升到新的高度,即关注整体布局教育资源、提升师资队伍质量、加大师训教研投入、逐步加大教育经费等(任友群等,2017a)。江西省上饶市的腾讯智慧校园建设项目,通过长达两年时间的努力,摸索出了面向贫困县域的教育信息化解决方案,通过以腾讯公司企业投入,上饶市委、市政府积极引入“腾讯智慧校园”,实现上饶全县域覆盖,同时开展家校协同活动,使贫困地区以几乎零成本的方式破解贫困县域教育信息化初步部署的难题,促进“互联网+教育精准扶贫”(任友群等,2017b)。借助信息技术手段,不仅可以破解贫困地区、薄弱学校教育优质资源均衡问题,而且通过人工智能、大数据等信息技术手段收集教育大数据,从多个层面对教学进行可视化分析,还为更科学地进行教育决策提供了依据。因此,后发地区要坚定不移地利用互联网与信息技术推进教育教学改革,坚持“低成本、低门槛、高效用”的原则,既要持续增加投入,又要用好现有投入,不断推进教育信息化2.0的发展。


四、政府引导与企业参与的关系


近10年,随着我国多个世界级互联网企业的出现以及数以百计教育互联网公司的存在,教育信息化的企业参与程度大大提高,参与方式也更加多元灵活。


在第二次全国教育信息化工作电视电话会议中,刘延东同志指出,要培育社会化的资源服务市场,采用政府购买服务等方式,鼓励有资质的企业、机构开发优质资源、提供优质服务。教育部于2016年6月颁布的《教育信息化“十三五”规划》明确指出,各地要切实落实国家关于生均公用经费可用于购买信息化资源和服务的政策,优化经费支出结构。当前,我国教育信息化服务供给侧存在的问题,迫使教育信息化服务供给侧转型(郑旭东等,2018)。因此,在促进教育信息化过程中,我们可以采取政府引导和企业参与的方式共同来促进教育信息化供给侧改革,探索优质教育资源服务的创新供给模式与机制(郑旭东,2018)。这些措施对于促进教育信息化由1.0阶段向2.0阶段转变具有重要意义。


推进教育信息化2.0,不仅需要政府购买教育信息化服务,同时也需要引导“互联网+教育”企业参与,即实现教育信息化2.0服务供给体系、扩大资源覆盖面、教育信息化供给侧改革、教育治理体系和治理能力现代化。当前政府购买教育信息化主要有三种类型(任友群等,2018b):服务外包形式、公私合作关系(Public-Private Partnership,PPP)以及服务消费券/补给优惠形式。


教育信息化企业供给产品服务主要在资源类、系统类、教师培训类、学生辅导类、技术装备或设备类。“互联网+”企业参与教育信息化服务供给通常有三种方式:B2B-对商家(泛指企业)、B2C-对消费者(泛指用户)、B2G-对政府等三种方式。通过对36家“互联网+”教育信息化企业CEO调查①,结果显示,目前教育信息化企业供给服务教育产品过程中存在的问题主要有三点:一是服务方经费保障问题;二是双方合作机制健全问题;三是服务方的需求问题。因此,“互联网+”企业在参与教育信息化服务供给的过程中,要找准定位,也要尽可能使运行和开放接口,向所有合作伙伴开放;同时,要聘请和组建教育信息化专家顾问团队,积极与学校开展产学研合作,尤其要关注欠发达地区教育信息化需求,为全面推动教育信息化2.0作出贡献。


教育信息化2.0时代,教育信息化服务供给既要政府引导,又需要企业参与,共同激发教育信息化市场活力,更好地培养教育信息化社会化教育资源服务市场,有效推进我国教育信息化供给侧改革,实现教育信息化的深度融合应用。


五、平台部署与应用多元的关系


近年来,我国“三通两平台”教育信息化建设取得了重大进展,教育信息化2.0时代的教育信息化建设应向更强的联通方向发展,依靠新一轮信息技术,如人工智能、大数据、移动互联网等技术,推进各端口的互联互通和平台间的开环对接。教育信息化建设与应用的过程必然会产生大量的数据,面对海量大数据时,需进行数据采集、数据清洗、数据处理和数据分析等过程,这样才能使得数据服务于探索教育教学规律和学生成长规律,数据技术成为促进教与学变革中更加科学决策的基础。出于在云端和本地端计算的需要,在云端部署、应用多元成为当前教育信息化发展的阶段特征。


推进教育信息化2.0,要充分利用已有发展的基础,将教育信息化投入重心从建设转移到应用和服务,处理好平台和端的关系问题。江西省上饶腾讯智慧校园就是采用云端部署、应用多元的方式推进教育信息化精准扶贫。一方面通过数据中心的方式在云端上部署,另一方面在应用上多元,可以PC端和移动端两种形式为用户提供统一门户和统一身份认证,同时也开放一切供需接口,各单位可以根据自己的需求选择符合自己需要的管理服务平台、教学平台、教研平台等,使教育信息化应用达到最优效果。未来信息化应用一定是互联互通的。随着人工智能在教育领域应用的逐步突显,数据、算法又是人工智能的基础和核心(杨现民等,2018),数据的采集、加工、处理、存储对数据处理云端平台的依赖将与日俱增。信息化的重心应该放在大数据上,在这个基础上发展人工智能。应该有大数据的意识,培养大数据的思维方式,养成数据累积的习惯,掌握大数据分析和利用的基本方法。因此,今天的教育信息化建设,是必须考虑云端部署、应用多元方式的时候了。云端部署强调系统性、整体性、一定的前瞻性;应用多元强调个性化、灵活性。总之,应该有一定的开环接口,保证系统整体运行的同时能让一些特殊应用可以嫁接。


六、信息素养提升与信息技术专长培养的关系


21世纪人才的竞争在于核心能力的竞争。培养和提升学习者的核心素养和数字胜任力已成为社会关注的焦点和全球教育的重点,OECD连续发布了4个主题研究报告,分别是:《迎接一个技术丰富的世界,学生是否准备就绪?——PISA研究报告》(2006年)、《基于计算机的学生科学技能PISA测试》(2010年)、《在线的学生:PISA2009结果》(2011年)、《学生、计算机与学习:创设联结》(2015年),对各成员国和地区15岁学生的数字胜任力进行评估和研究(赵健等,2017)。贯彻落实《计划》的远大目标,提供中国智慧的中国方案,要在信息化2.0时代有效培养青少年的核心素养(何克抗,2018)。培养具有核心素养和数字胜任力的下一代,无疑是中国教育强国和人力资源强国建设的核心战略,以及到21世纪中叶建成社会主义现代化强国核心目标的基础(任友群,2018)。


2002年,美国“21世纪技能合作组织”(P21)制订了《21世纪技能框架》,信息、媒介和技术成为21世纪必备的三大支柱性素养。2006年,欧盟通过了面向全民的“核心素养”(Key Competences)提案(任友群等,2014)。教育部颁布的《中国学生核心素养》,明确信息素养是中国公民未来必备的基本素养。以上都是中外以国家层面面向全体学生信息素养提升的纲领性指南。在这一宏大任务中,全民的信息素养培育和国家信息科技发展所需要的专业人才培养,是相互关联又有所区别的两个方面。


综合当前研究,面向全民的信息素养注重基本ICT技能(搜索、各种格式的文档或图片编辑、创建多媒体演示、上传下载等),而学科核心素养更强调高级ICT技能(查杀病毒、建立数据库、网页创建与编辑、解决电脑故障、运用电子表格运算、储存数据或绘制图表、数据处理、编程等)(陆璟,2016)。当前义务教育阶段的信息技术课程如何确立教育目标、课程标准和实施方案,还在论证中。已经颁布的《普通高中信息技术课程标准》(修订)中,明确信息技术的学科核心素养包括:信息意识、计算思维、数字化学习与创新、信息社会责任。新标准既面向全体高中学生的必备素养培养,同时又对部分在信息技术学科方面有兴趣、有专长、有发展潜力的学生提供了数据管理与分析、算法初步、开源硬件、网络基础、三维设计与创意、移动应用设计、人工智能等多种选修课程,为适应未来职业发展要求和大学深造对接提供机会。要全面和辨证地看待未来公民的信息素养培养,从义务教育到高中教育的整个基础教育阶段要统筹考虑、系统设计,既确保所有中国学生拥有公平的、高质量的信息素养学习保障,包括偏远农村地区和少数民族地区;也要面对未来全球化、信息化时代国际科技竞争、尤其是国家间核心信息科技竞争所必需的人才培养,要与发达国家的信息技术教育体系相对接和互鉴。这种辨证关系中还交叉着对学业负担、师资供给能力等多重变量。


当然,无论是基本信息素养的提升,还是信息技术专长的培养,在课程理念、学习方式上的变革具有一致的方向,即坚持真实情境中的问题解决,坚持在数字化环境中学习数字化知识和技能,在真实的问题设计中提升信息道德和伦理水平。学生的核心素养培育应该贯穿整个教育教学活动过程中,各学科教师应该将学科核心素养与各学科融合,引导学生开展项目式学习、自主学习、协作学习、探究式学习、创客式学习、STEAM学习等学习方式,培养学生的创造力、提升学生的数字胜任力(吴旻瑜等,2018)。


七、学科建设与课程整合的关系


这是一个老话题。近年来,随着新技术的发展,智能时代的到来,信息技术学科也面临着新的机遇与挑战。在国际数字化竞争日益激烈的背景下,培养具有数字胜任力的学生,以适应信息社会发展要求,信息技术学科肩负着重要使命。信息技术在中小学作为一门学科存在,也与其他学科课程整合在一起。一方面,信息技术作为一门科学,它可以培养学生独特的思维方式,比如程序思维、算法思维、工程思维等。信息技术在中小学作为一个学科旨在全面提升全体学生的信息素养,成为数字化时代的合格公民(李锋等,2018)。另一方面,信息技术与其他学科课程整合,是通过深度融入各学科课程,解决在各个实施领域中存在的问题,推动课程信息化教学改革、优化管理、提升课程绩效,培养21世纪具有核心竞争力的人才。STEAM教育是信息技术学科与其他学科课程整合的范例,即通过科学、技术、工程、艺术、数学等不同的学科整合,实现学科融合、强调真实情境问题、关注学生实验和学生综合解决问题能力(杨晓哲等,2015)。


在大学,计算机科学既作为一门学科、也作为一门基础课程存在。计算机科学可以挑战学生并教他们用新且严密的方法去探索问题。如果教学方法合适,计算机科学课程可以培养创造力、批判性思维技能和逻辑推理能力。其核心概念是可跨领域迁移的,能让学生们针对各种问题去应用技能,从事跨学科工作,并深入理解所生存的世界。而且,可能最重要的是,计算机科学所培养的计算素养和问题解决技能,为学生提供了在劳动力市场上的竞争力和适应能力,这是未来所有劳动者都极其需要的。这种竞争力和适应能力不仅仅针对计算机科学领域的工作,而是针对很多越来越需要“本学科的深度学习+计算机或信息技术能力”的工作岗位。同时,大学也存在信息技术与课程整合,如所有的大学生都要学习计算机科学基础,其目的是为了培养学生的计算思维、数字化学习与创新,为适应数字化时代的人才做准备。


当然,信息技术与其他学科课程的整合,也有利于其他学科课程的变革。在教学方面,由于信息技术的增强,在学科的教学环境和实验条件方面可以为学生提供更符合其认知特点的资源和环境,从而为教学赋能;在评价方面,信息技术环境下的教学过程、结果将以数据的形式被实时记录、储存、挖掘、分析,从而为实现教学的伴随式记录、过程性评价(任友群和李峰,2018)。


《计划》指出,要开展智慧教育创新示范,加强教育信息化学术共同体和学科建设。因此,为更好地促进信息技术学科的发展,我们既要加强学科建设,又要实现信息技术与其他学科课程整合,构建教育信息化实践共同体,实现信息技术与教育教学的深度融合。


八、环境搭建与实验设计的关系


当前,科技的发展特别是人工智能技术的发展正在深刻改变人类生产、生活方式。《计划》指出要构建智慧学习支持环境,加快面向下一代网络的高校智能学习体系建设,加快建设在线智能教室等。信息技术基础环境的搭建越来越关键,以学生为中心,学习内容、学习方式和设施设备相融合的学习环境是信息技术基础环境建设的目标。一方面,区域层面和学校要着力探索信息技术环境搭建。首先,区域层面教育信息化整体设计,部署区域层面信息技术环境搭建,如教育创客空间、创新实验室等;其次,学校层面要加强智慧校园或未来学校建设,将从原来的数字化校园向智能化校园转变。另一方面,新技术、新媒体也在影响着课堂教育教学,如传统多媒体课堂向智能课堂的转变。因此,学校要积极探索教室和实验室的设计,如智能课堂的搭建,包括:室内设计及教学支持设备、数据采集专用设备、数据中心等(张俍等,2018),使课堂更具有沉浸性,实验室更加聚焦、更加可视化。


未来学习空间的搭建为教育信息化2.0时代人才的培养提供了新的空间。因此,最突出的问题,我们需要建设一些创新实验室,实现课程与信息技术的深度融合,为培养适应智能时代、具有核心素养和核心竞争力的未来人才做准备。如创客教育、STEAM教育的实验室设计,可以实现学习者在信息技术环境下自主学习、探究学习、协作学习、研究性学习等。STEAM实质上是一种面向真实问题的跨学科融合项目学习,本质上就是通过引导学生进入真实的STEAM创造过程,让学生以一种新的姿态学习,而这一过程也是知识、技能、素养、经验获得的过程。如上海市嘉定区以青少年科创集散地模式开展STEAM教育。


教育信息化2.0时代,教育信息化装备将越来越智能化、数据采集端口越来越开放、智能,可以采集学生的多模态数据,为教育教学的科学决策提供可能。面对校园、课堂的智能化,也引发了一系列关于教育领域的争论。如可能对学生视力造成影响,学生可能沉溺于游戏等问题。在信息高度发达的今天,我们必须重视信息化环境在教育领域应用的价值,重视信息素养对于学生未来学习和生活的重要性,不能因噎废食,而应采取积极措施,引导学生发展健康的、建设性的数字化经验。


《普通高中信息技术课程标准》明确提出信息技术课程以全面提升学生的信息素养为根本任务,而要达到全面提升学生信息素养的目标需要在充分技术支撑下的学习环境中展开各项教学活动。因此,推进教育信息化2.0,既要加强环境搭建,又要注重实验设计,以全面提升学生的信息素养和综合能力,培养合格的数字公民。


九、职前教师培养与职后教师培训的关系


《计划》指出,要加强教师信息素养,引导教师主动适应信息化、人工智能等新技术变革,启动“人工智能+教师队伍建设行动”。习近平总书记在全国教育大会上指出,要加强教师队伍建设的基础工作,培养造就一支党和人民满意的教师队伍。教师队伍建设极其关键,教育信息化2.0时代要高度重视教师信息化工作,培养一支适应教育信息化2.0时代的教师队伍,推进教育信息化1.0向2.0的转变,实现教育现代化的基础保障工作。将教师的数字胜任力提升贯穿教师培养的全过程,加大全体教师职前教育中的信息素养培养,提高教师在职培训的新技术应用能力,着力聚焦培养教师的数字胜任力,已经成为教育部战略层面的工作。


《教育部关于实施卓越教师培养计划2.0的意见》中指出,要推动人工智能、智慧学习环境等新技术与教师教育课程全方位融合,职后教师信息技术能力培养,要转变培养形式,从传统的教师信息技术应用能力培训方式转变为基于大数据的教师信息技术应用能力培训,教师的信息技术应用能力回归到课堂,促进信息技术与课堂教学的深度融合。自2013年10月教育部发布了《教育部关于实施全国中小学教师信息技术应用能力提升工程》以来,截至2017年底完成1472万人次教师信息技术应用能力诊断测评,全国1000多万所中小学(含幼儿园)教师完成了教师信息技术应用能力培训(杜占元,2018)。《计划》提出要持续推进“网络学习空间人人通”专项培训,将继续更大范围地培训校长、教师等。同时,开展“一师一优课、一课一名师”、全国职业院校技能大赛教学能力比赛、国家精品在线开放课程等活动来提升教师的信息化教学能力,促进教师专业发展。随着大数据、人工智能等各种新技术不断应用教育领域,对教师来说,人工智能技术将扮演多种角色,与教师协同合作(李欢冬等,2018)。


推进教育信息化2.0,首先需要将教师数字胜任力纳入职前教师培养体系和在职教师培训中,积极探索教师使用和利用各种信息化教学工具,促进信息技术与课程的融合;其次,着力提升教师信息化教学领导力;再次,要加强教师信息网络安全、数据伦理意识,以适应数字化时代教育发展的需要。


十、教育信息化建设与国家信息化建设的关系


教育信息化是随着社会发展与技术进步所引发的教育组织形式和内容的变革,本质上是教育在信息技术作用下所呈现出的新形态、新特点。从宏观层面来讲,教育信息化在国家政策和教育变革中的使命包含两方面内容:一是促进整个教育领域的信息化,如基础设施建设、资源开发及应用、教育环境创设、教育内容创新、教育管理优化等各个方面,服务于教育改革与发展,进而服务于国民经济改革与发展大局;二是作为国家信息化的重要组成部分,其建设与发展必须在国家信息化建设的总体方针下进行,在国家信息化进程中具有重要地位,担负着与其他领域协同推进国家现代化建设的使命。


我国已是互联网大国,数字中国、智慧城市建设已成为全面建设社会主义现代化国家的重要支撑。习近平总书记在首届数字中国建设峰会的贺信中指出:“加快数字中国建设,就是要适应我国发展新的历史方位,全面贯彻新发展理念,以信息化培养新动能,用新动能推动新发展,以新发展创造新辉煌”(新华网,2018b)。建设网络强国、数字中国、智慧社会是新时代中国建设的新诉求,是实现社会主义现代化国家的基础。而教育信息化是实现国家信息化、社会现代化的重要组成部分。通过教育信息化促进教育公平,办好人民满意的教育已经达成共识。


《计划》提出要完善教育管理信息化顶层设计,全面提高利用大数据支撑保障教育管理、决策和公共服务的能力,实现教育政务信息系统全面整合和政务信息资源开放共享。教育管理信息化对于提升教育治理水平具有不可或缺的作用,应进一步发挥教育信息化与国家信息化之间的关系,以互联互通为目标,与中国移动、中国电信和中国联通三大运行商合作分工,共同参与国家信息化建设,从而提升教育服务水平。而且,教育信息化可以促进教育决策走向基于大数据的决策,促进教育管理流程走向集成,促进公共教育服务走向协同供给(曾巍,2017)。因此,将信息技术融入教育治理中,促进教育政务信息化,提升教育治理水平,教育信息化是关键。同时,国家在建设数字中国和建设社会主义现代化过程中,教育信息化是重要组成部分,对于提升教育治理水平和公民数字胜任力具有重要作用。


推进教育信息化2.0,既要依靠国家信息化建设的力量,又要扎实做好教育信息化基础工作,与国家信息化建设分工、合作,共同解决教育领域的信息化建设难题,促使教育公共服务走向更加个性化和智能化,为实现教育现代化打下坚实的基础。


结语


推进教育信息化2.0,要坚持立德树人,关注学生的信息素养,发展数字胜任力;要坚持创新与引领,以多元化模式和途径,在不同进度上推进教育信息化建设;要坚持政府引导,发挥企业和市场的作用,推进教育信息化供给侧改革;要坚持开放理念,系统平台要开环运行和开放接口,按需供给应用;要坚持发展学科优势,促进信息技术学科与其他学科的整合,推进教与学方式的变革;要坚持探索创新教育,构建新技术支持的学习环境,培养学生的创新创造能力;要坚持打造人民满意的教师队伍,培养职前和职后教师的信息技术能力,胜任数字化环境中的教学与管理;要坚持服务大局,促进教育信息化与其他领域的协同发展,共同服务于国家信息化建设。只有这样,教育信息化2.0才能推进我国教育现代化发展进程,为教育现代化2035提供教育信息化解决方案,为在2050年把我国建设成为富强民主文明和谐美丽的社会主义现代化强国做出贡献。


注释:

① 数据来源于2018年8月3日在福州“未来之星创业营教育信息化专题会议”的调查。 

参考文献:

[1]蔡继乐(2017).以教育信息化全面推动教育现代化——访十九大代表、教育部副部长杜占元[N]. 中国教育报,2017-10-23(001).

[2]杜占元(2018).加快融合创新发展 让教育信息化2.0变为现实——在2018年全国教育信息化工作会议上的讲话[J].浙江教育技术,(3):3-11.

[3]何克抗(2018).如何贯彻落实《教育信息化2.0行动计划》的远大目标[J].开放教育研究,(5):11-22.

[4]教育部(2018a).教育部关于印发《教育信息化2.0行动计划的通知》[EB/OL].[2018-10-01].http://www.moe.gov.cn/srcsite/A16/s3342/201804/t20180425_334188.html.

[5]教育部(2018b).教育部关于同意宁夏建设“互联网+教育”示范省(区)的函[EB/OL].[2018-10-08].http://www.moe.gov.cn/srcsite/A16/s3342/201808/t20180801_344027.html.

[6]李锋,柳瑞雪,任友群(2018).确立核心素养、培养关键能力——高中信息技术学科课程标准修订的再思考[J].全球教育展望,(1):46-55.

[7]李欢冬,樊磊(2018).“可能”与“不可能”:当前人工智能技术教育价值的再探讨——《高等学校人工智能创新行动计划》解读之一[J].远程教育杂志,(5):38-44.

[8]陆璟(2016),基于PISA数据的上海学生信息素养研究[J].教育参考,(2) :6-11.

[9]任友群(2018).走进新时代的中国教育信息化——《教育信息化2.0行动计划》解读之一[J].电化教育研究,(6):27-28.

[10]任友群,李峰(2018).聚焦数字胜任力[M].上海:华东师范大学出版社:4-12.

[11]任友群,冯仰存(2017a).“十三五”贫困县域教育信息化的推进模式研究[J].中国电化教育,(1):1-6.

[12]任友群,冯仰存,徐峰(2017b).我国教育信息化推进精准扶贫的行动方向与逻辑[J].现代远程教育研究,(4):11-19.

[13]任友群,冯仰存,郑旭东(2018a).融合创新,智能引领,迎接教育信息化新时代[J].中国电化教育(1):7-14.

[14]任友群,随晓筱,刘新阳(2014). 欧盟数字素养框架研究[J]. 现代远程教育研究,(5):4-11.

[15]任友群,郑旭东,卢蓓蓉(2018b).政府购买教育信息化资源服务的内涵、方式、案例及建议[J].新疆师范大学学报(哲学社会科学版),(5):127-133.

[16]吴旻瑜,武晓菲(2018).教育信息化2.0的时代逻辑——《教育信息化2.0行动计划》解读之一[J].远程教育杂志,(4):4-10.

[17]新华网(2018a).习近平: 坚持中国特色社会主义教育发展道路, 培养德智体美劳全面发展的社会主义建设者和接班人[EB/OL].[2018-10-06]. http://www.moe.gov.cn/jyb_xwfb/s6052/moe_838/201809/. t20180910_348145.html.

[18]新华网(2018b).习近平致首届数字中国建设峰会的贺信[EB/OL].[2018-04-22].http://www.xinhuanet.com/politics/leaders/2018-04/22/c_1122722225.htm.

[19]杨浩,韦怡彤,石映辉等(2018).中学生信息素养水平及其影响因素研究——基于学生个体的视角[J].中国电化教育,(8):94-99.

[20]杨现民,张昊,郭利明等(2018).教育人工智能的发展难题与突破路径[J].现代远程教育研究,(3):30-38.

[21]杨晓哲,任友群(2015).数字化时代的STEM教育与创客教育[J].开放教育研究,(5):35-40.

[22]张俍,任友群(2018).教师教育的智能变革何以可能:智能课堂及其意义[J].现代远程教育研究,(4):15-21.

[23]郑旭东(2018).智慧教育2.0:教育信息化2.0视域下的教育新生态——《教育信息化2.0行动计划》解读之二[J]. 远程教育杂志,(4):11-19.

[24]郑旭东,任友群(2018).教育信息化服务供给的转型方向与实施路径[J].教育研究,(8):113-120.

[25]曾巍(2017).教育信息化促进教育治理水平提升[J].教育研究,(3):117-120.

[26]赵健,李锋,刘亭亭等(2017).创建全球科创中心,上海学生的数字化素养够了吗?——基于PISA 2012相关测试结果的分析[J].开放教育研究,(5) :30-41.


引用:任友群,万昆,赵健(2018).推进教育信息化2.0需要处理好十个关系[J].现代远程教育研究,(6):3-11.


作者简介:任友群,博士,研究员,博士生导师,华东师范大学课程与教学研究所;万昆,博士研究生,华东师范大学教育信息技术学系;赵健,博士,副研究员,硕士生导师,华东师范大学国际与比较教育研究所(上海 200062)。

基金项目:全国教育科学“十二五”规划2014年度教育部重点课题“区域层面学校质量改进的中美比较研究”(DDA140204)。


朗读者介绍:赵建兵先生(微信号:建兵):湖北省赤壁市朗诵艺术家协会会员、赤壁市水上义务救援队队员,热爱朗读,喜欢音乐和户外运动。


转载自:《现代远程教育研究》2018年第6期

排版、插图来自公众号:MOOC(微信号:openonline)


新维空间站相关业务联系:

刘老师 13901311878

邓老师 17801126118


微信公众号又双叒叕改版啦

快把“MOOC”设为星标

不错过每日好文

喜欢我们就多一次点赞多一次分享吧~


有缘的人终会相聚,慕客君想了想,要是不分享出来,怕我们会擦肩而过~

《预约、体验——新维空间站》

《【会员招募】“新维空间站”1年100场活动等你来加入》

有缘的人总会相聚——MOOC公号招募长期合作者



产权及免责声明 本文系“MOOC”公号转载、编辑的文章,编辑后增加的插图均来自于互联网,对文中观点保持中立,对所包含内容的准确性、可靠性或者完整性不提供任何明示或暗示的保证,不对文章观点负责,仅作分享之用,文章版权及插图属于原作者。如果分享内容侵犯您的版权或者非授权发布,请及时与我们联系,我们会及时内审核处理。


了解在线教育,
把握MOOC国际发展前沿,请关注:
微信公号:openonline
公号昵称:MOOC

   

登录查看更多
1

相关内容

新时期我国信息技术产业的发展
专知会员服务
71+阅读 · 2020年1月18日
报告 | 2020中国5G经济报告,100页pdf
专知会员服务
99+阅读 · 2019年12月29日
2019中国硬科技发展白皮书 193页
专知会员服务
86+阅读 · 2019年12月13日
【大数据白皮书 2019】中国信息通信研究院
专知会员服务
138+阅读 · 2019年12月12日
在线学习体验影响因素结构关系探析
MOOC
7+阅读 · 2019年3月20日
人工智能在教育领域的应用探析
MOOC
14+阅读 · 2019年3月16日
国内高校人工智能教育现状如何?
大数据技术
9+阅读 · 2018年4月24日
Image Captioning: Transforming Objects into Words
Arxiv
7+阅读 · 2019年6月14日
Arxiv
11+阅读 · 2018年5月13日
Arxiv
7+阅读 · 2018年4月24日
Arxiv
3+阅读 · 2018年2月12日
Arxiv
6+阅读 · 2018年2月8日
VIP会员
最新内容
《美陆军条例:陆军指挥政策(2026版)》
专知会员服务
6+阅读 · 今天8:10
《军用自主人工智能系统的治理与安全》
专知会员服务
5+阅读 · 今天8:02
《系统簇式多域作战规划范畴论框架》
专知会员服务
8+阅读 · 4月20日
高效视频扩散模型:进展与挑战
专知会员服务
4+阅读 · 4月20日
乌克兰前线的五项创新
专知会员服务
8+阅读 · 4月20日
 军事通信系统与设备的技术演进综述
专知会员服务
7+阅读 · 4月20日
《北约标准:医疗评估手册》174页
专知会员服务
6+阅读 · 4月20日
相关VIP内容
Top
微信扫码咨询专知VIP会员