京东金融回应「收集用户隐私」一事:属需求错误开发

2019 年 2 月 18 日 开源中国

整理 | 局长

京东金融在春节开工后的第一个周末过得并不轻松,皆因其陷入了一场「收集用户隐私」的舆论漩涡。2月16日,微博网友@瘦出的肋骨已经消失的大侠阿木 连续发布了两条视频表示京东金融App存在「收集用户照片」的行为。

这名微博网友发布的一条视频显示,他先打开京东金融App,让其保持后台运行,然后退出到主界面,接着打开手机上的银行应用,然后截图。随后打开文件管理器,找到京东金融的文件目录,在此目录下,出现了刚刚的银行应用截图。“京东金融你为什么要拿我的银行App的截图呢?”该网友质疑。

而在另外一条视频中,他又进行了相似的操作:打开京东金融App,让其保持后台运行,退出到主界面;打开美颜相机App,用它拍一张照片;打开文件管理器,找到京东金融App文件目录;设置按照时间顺序排列,可在文件目录中找到刚刚使用美颜相机App拍摄的照片。

随后,京东金融客服在官方微博发表声明澄清:App 获取截图的功能主要为方便客户投诉或建议使用,不会将获取的图片上传至京东金融后台,不会未经允许收集用户隐私。

针对京东金融的这一回应,该名网友认为“并无说服力”,称其发布的第二条视频证明了京东金融还会“窃取”美颜相机的照片,与“截图反馈”功能毫无关系。

2月17日,京东金融客服在其官方微博再次更新了声明,称排查后,发现安卓系统上的 App 5.0.5 以后的版本存在该问题,并已定位问题且下线修复。

此外,还针对网友质疑进行了第二次回应。对网友提出的质疑,京东金融作出了进一步解释:

“客服截屏反馈功能的实现是通过安卓系统的两个官方通用类ContentObserver和MediaStore的组合调用来接收用户手机截屏动作的通知,使用了UniversalImageLoader这个通用第三方库实现截屏的本地缓存以及预览缩略图快速展示,但上述技术均不具备图片自动上传的能力,图片仅缓存在用户手机本地。

京东金融还表示,App 在该项功能开发上存在技术问题,具体为用户将京东金融App切换到后台后,该功能继续运行,继续接收新增图片通知(包括截屏和照片等)并在手机本地缓存,而原功能设计需求是切换后自动停止该功能,属于需求错误开

总体而言,京东金融在声明中主要强调了以下两点:

1.App“窃取”隐私属技术失误,已经紧急组织安全技术团队进行了24小时全面排查。
2.京东金融方面将邀请权威官方机构对京东金融App进行全面的安全性检测。将邀请事件各方组成信息安全顾问小组,对京东金融App提供的产品和服务进行独立、长期的检查监督 —— 承诺未来每季度进行权威官方检测,及时公告检测结果。

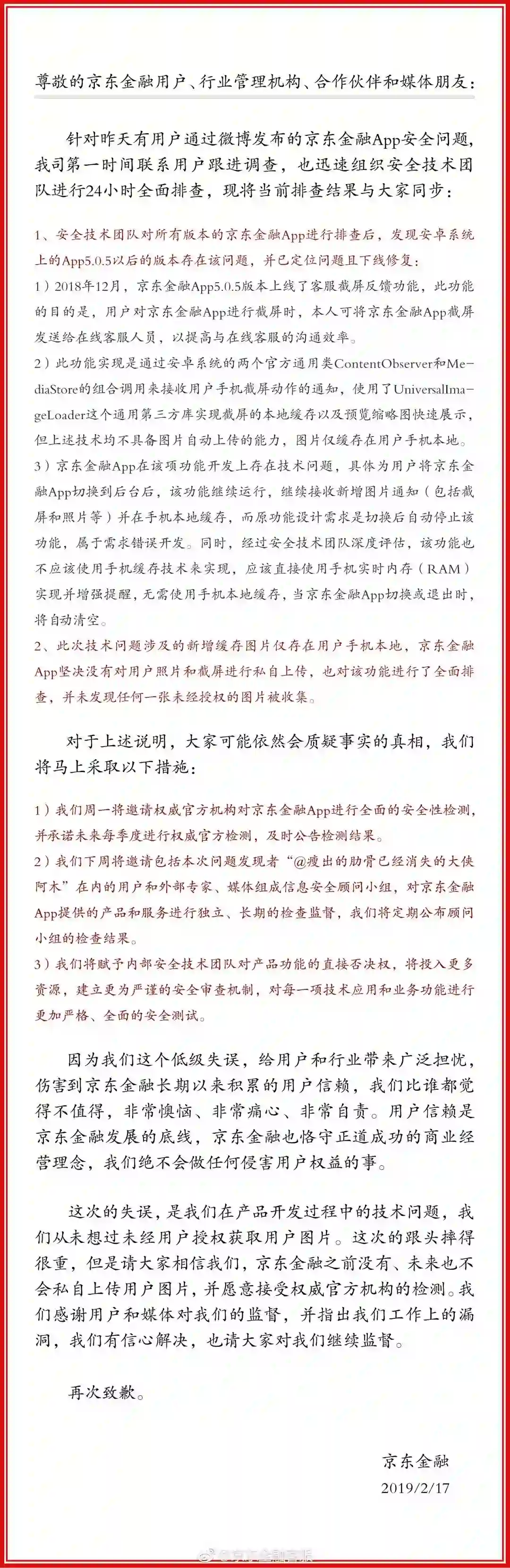
附京东金融致歉信:


开源中国征稿开始啦!


开源中国 www.oschina.net 是目前备受关注、具有强大影响力的开源技术社区,拥有超过 200 万的开源技术精英。我们传播开源的理念,推广开源项目,为 IT 开发者提供一个发现、使用、并交流开源技术的平台。


现在我们开始对外征稿啦!如果你有优秀的技术文章想要分享,热点的行业资讯需要报道等等,欢迎联系开源中国进行投稿。投稿详情及联系方式请参见:我要投稿


推荐阅读

GitHub 被指审查内容,著名“换脸”开源项目遭限制访问

谷歌宣布下周开放 .dev 顶级域名注册

与 30 家公司过招,得到了这章面试心法

利用策略模式优化过多 if else 代码

PYPL 二月榜单发布:最受欢迎的编程语言、IDE 和数据库都是哪些?

「好看」一下,分享给更多人↓↓

登录查看更多
0

相关内容

AI创新者:破解项目绩效的密码
专知会员服务
35+阅读 · 2020年6月21日
最新《Deepfakes:创造与检测》2020综述论文,36页pdf
专知会员服务
65+阅读 · 2020年5月15日
【复旦大学-SP2020】NLP语言模型隐私泄漏风险
专知会员服务
25+阅读 · 2020年4月20日
【WWW2020-微软】理解用户行为用于文档推荐
专知会员服务
36+阅读 · 2020年4月5日
深度神经网络实时物联网图像处理,241页pdf
专知会员服务
78+阅读 · 2020年3月15日
转岗产品经理,花了3个月都做不好需求工作
人人都是产品经理
10+阅读 · 2019年9月16日
今日头条技术架构分析
互联网架构师
11+阅读 · 2019年8月19日
被动DNS,一个被忽视的安全利器
运维帮
11+阅读 · 2019年3月8日
占坑!利用 JenKins 持续集成 iOS 项目时遇到的问题
苹果首次披露Siri声纹识别技术
AI前线
6+阅读 · 2018年4月17日
有了场景和画像才懂用户
互联网er的早读课
6+阅读 · 2017年8月26日
一个人的企业安全建设之路
FreeBuf
5+阅读 · 2017年7月7日
Arxiv
4+阅读 · 2018年11月12日
Arxiv
3+阅读 · 2018年6月19日
VIP会员
最新内容
人工智能在战场行动中的演进及伊朗案例
专知会员服务
2+阅读 · 今天13:08
美AI公司Anthropic推出网络安全模型“Mythos”
专知会员服务
2+阅读 · 今天12:58
【博士论文】面向城市环境的可解释计算机视觉
专知会员服务
0+阅读 · 今天12:57
大语言模型的自改进机制:技术综述与未来展望
专知会员服务
0+阅读 · 今天12:50
《第四代军事特种作战部队选拔与评估》
专知会员服务
1+阅读 · 今天6:23
相关VIP内容
AI创新者:破解项目绩效的密码
专知会员服务
35+阅读 · 2020年6月21日
最新《Deepfakes:创造与检测》2020综述论文,36页pdf
专知会员服务
65+阅读 · 2020年5月15日
【复旦大学-SP2020】NLP语言模型隐私泄漏风险
专知会员服务
25+阅读 · 2020年4月20日
【WWW2020-微软】理解用户行为用于文档推荐
专知会员服务
36+阅读 · 2020年4月5日
深度神经网络实时物联网图像处理,241页pdf
专知会员服务
78+阅读 · 2020年3月15日
相关资讯
转岗产品经理,花了3个月都做不好需求工作
人人都是产品经理
10+阅读 · 2019年9月16日
今日头条技术架构分析
互联网架构师
11+阅读 · 2019年8月19日
被动DNS,一个被忽视的安全利器
运维帮
11+阅读 · 2019年3月8日
占坑!利用 JenKins 持续集成 iOS 项目时遇到的问题
苹果首次披露Siri声纹识别技术
AI前线
6+阅读 · 2018年4月17日
有了场景和画像才懂用户
互联网er的早读课
6+阅读 · 2017年8月26日
一个人的企业安全建设之路
FreeBuf
5+阅读 · 2017年7月7日
Top
微信扫码咨询专知VIP会员