《Nature》重磅!这些常用药抑制肠道菌群!你还敢随便吃药吗?

2018 年 3 月 20 日 转化医学网 Yui

点击上方“转化医学网”订阅我们!

干货 | 靠谱 | 实用  

导  读


药物说明书的胃肠道反应原来不是说说这么简单,Nature新文显示目前市上1000多种经上市药物中有近四分之一都会影响我们体内的肠道菌群。

 

最近肠道菌群领域可谓是硕果累累,研究结果应接不暇。这不,前两天转网刚刚报道了肠道菌群会受我们饮食的影响,还会直接影响肝脏的脂肪含量。越来越多的研究都显示了肠道菌群对我们人体健康的重要性,它甚至可以说是人体内另一个极其重要的隐形器官,倘若一不留神出现了肠道菌群紊乱,轻则引起消化系统的疾病,如腹泻、便秘等。重则影响我们机体的免疫系统,最严重还会诱发癌症!

 


既然肠道菌群对我们如此重要,我们应当小心翼翼的呵护它才是。但在维持肠道菌群平衡方面,我们似乎一直忽略了一个很重要的因素:药物的影响

 

俗话说“是药三分毒”,虽然实际情况可能并非如此严重,但各种药物都不可避免的附带一些轻微的副作用,比如“无伤大雅”的胃肠道反应,大家都习以为常,并没有把它当回事。

 

但《Nature》上的一篇文章用证据告诉我们:


在我们常服用的1000多种经FDA批准的正规药物中,竟有超过四分之一的药物都会影响肠道菌群!并且其中也包含了大量的非抗生素药物!结果实在令人震惊!

 


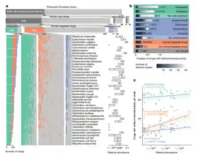
目前该文以“Extensive impact of non-antibiotic drugs on human gut bacteria”为题于3月19日正式发布在《Nature》上。

 

1079种

常用药


为了更加系统地描绘药物与肠道菌群之间的相互作用,欧洲分子生物学实验室的Athanasios Typas及同事研究选择了1197种由FDA批准的具有高度化学和药理多样性的化合物,其中的1079种药物应用于人体疾病,而在这1079种药物中,有835种(四分之三)药物是靶向药物(主要针对人体内的蛋白靶点)。同时,剩下156种药物为具有抗菌活性药物(144种抗生素,12种抗感染药)和88种有效抗真菌,病毒或寄生虫药物。可以说,这1079种药物几乎涵盖了所有人类疾病用药的范畴。

 

40种

肠道菌群


随后研究人员挑选了总共包括来自38个细菌种和21个属的40种人类肠道菌群,其涵盖了来自三个大陆的健康人群的粪便样品中检测到的60种测序物种中的31种,并包括了四种病原生菌(艰难梭菌,产气荚膜梭菌,核梭杆菌和脆弱拟杆菌产肠毒素菌株),益生菌(副干酪乳杆菌)和两种共生梭状芽孢杆菌(C. ramosum和C. saccharolyticum)用以摩尼人体内的肠道菌群。

 

操作流程


37℃,20μM

重磅结果


在肠道菌群和药物选择都准备完毕后,实验在厌氧条件37℃下展开。将这一千多种药物以20μM的浓度(药物高通量筛选的常见浓度)对这些菌群进行处理后,研究人员发现:

 


抗菌药

首先,在156种抗菌药物中,有78%的药物至少一种菌群产生了影响。

 


非抗生素药

其次,在非抗生素类药物领域,有27%的药物会影响至少一种肠道菌群的生长。令人惊讶的是,其中包括了203种(24%)靶向药物

 

虽然大多数的药物都只影响了少数肠道菌群,但结果显示,仍有40种药物对至少10种以上的菌群产生了影响!其中更是有14种药物在以前从未被报道过有抗细菌生长的活性。

 

上市药物影响具有代表性的人类肠道微生物的系统性分析



注意!


在此次的实验中有一个值得我们注意的地方:实验采用的药物是20μM,这个浓度是接近于回肠末端和结肠中的药物浓度(大多数肠道菌群生存于这个浓度)。但对靶向药物来说,其血浆浓度和小肠浓度是高于20μM的,这就意味着,如果研究人员使用更高剂量更接近于生理浓度进行检测的话,影响菌群的靶向药物数量只会更多不会减少!


例如神药“二甲双胍”,它在2型糖尿病患者中的血浆浓度就达到1040μM,远远高于实验所用的20μM。

 

虽然该研究只在体外进行了试验,但研究人员表示由于以下这三个原因,实验结果有效。

(1)试验所使用的药物浓度处于大多数药物在人体内药物浓度

(2)其结果与以往药物临床微生物组研究一致

(3)一些影响细菌共生的药物会带来与抗生素类似的副作用。

 

许多药物都在影响着人体肠道菌群,同时,肠道菌群也反过来调节药物的疗效和毒性。该研究指出的新兴的药物微生物的反馈途径或许可以指导未来的临床治疗和药物开发。但仍需在体内进行严格测试(动物模型,药代动力学研究和临床试验)。

 

参考文献:

Extensive impact of non-antibiotic drugs on human gut bacteria, Nature (2018)



转化医学领域核心门户

识别图中二维码,点击关注

投稿、应聘医学编辑:

微信:vipmed360

商务合作

微信:zhyxkf

END

活动

推荐

转折点——生物医药招聘第一平台


登录查看更多
0

相关内容

健康是指一个人在身体、精神和社会等方面都处于良好的状态。 健康包括两个方面的内容:

一是主要脏器无疾病,身体形态发育良好,体形均匀,人体各系统具有良好的生理功能,有较强的身体活动能力和劳动能力,这是对健康最基本的要求;

二是对疾病的抵抗能力较强,能够适应环境变化,各种生理刺激以及致病因素对身体的作用。传统的健康观是“无病即健康”,现代人的健康观是整体健康,世界卫生组织提出“健康不仅是躯体没有疾病,还要具备心理健康、社会适应良好和有道德”。因此,现代人的健康内容包括:躯体健康、心理健康、心灵健康、社会健康、智力健康、道德健康、环境健康等。健康是人的基本权利。健康是人生的第一财富。
轻量级神经网络架构综述
专知会员服务
97+阅读 · 2020年4月29日
【Nature论文】深度网络中的梯度下降复杂度控制
专知会员服务
41+阅读 · 2020年3月9日
【学科交叉】抗生素发现的深度学习方法
专知会员服务
25+阅读 · 2020年2月23日
Nature 一周论文导读 | 2019 年 6 月 27 日
科研圈
8+阅读 · 2019年7月7日
Nature 一周论文导读 | 2019 年 5 月 30 日
科研圈
15+阅读 · 2019年6月9日
Nature 一周论文导读 | 2019 年 4 月 4 日
科研圈
7+阅读 · 2019年4月14日
Nature 一周论文导读 | 2019 年 2 月 28 日
科研圈
13+阅读 · 2019年3月10日
Nature 一周论文导读 | 2019 年 2 月 21 日
科研圈
14+阅读 · 2019年3月3日
Nature 一周论文导读 | 2018 年 5 月 24 日
科研圈
11+阅读 · 2018年5月27日
Nature 一周论文导读 | 2018 年 3 月 29 日
科研圈
12+阅读 · 2018年4月7日
Arxiv
3+阅读 · 2017年7月6日
VIP会员
最新内容
人工智能在战场行动中的演进及伊朗案例
专知会员服务
4+阅读 · 4月18日
美AI公司Anthropic推出网络安全模型“Mythos”
专知会员服务
2+阅读 · 4月18日
【博士论文】面向城市环境的可解释计算机视觉
大语言模型的自改进机制:技术综述与未来展望
《第四代军事特种作战部队选拔与评估》
专知会员服务
1+阅读 · 4月18日
相关资讯
Nature 一周论文导读 | 2019 年 6 月 27 日
科研圈
8+阅读 · 2019年7月7日
Nature 一周论文导读 | 2019 年 5 月 30 日
科研圈
15+阅读 · 2019年6月9日
Nature 一周论文导读 | 2019 年 4 月 4 日
科研圈
7+阅读 · 2019年4月14日
Nature 一周论文导读 | 2019 年 2 月 28 日
科研圈
13+阅读 · 2019年3月10日
Nature 一周论文导读 | 2019 年 2 月 21 日
科研圈
14+阅读 · 2019年3月3日
Nature 一周论文导读 | 2018 年 5 月 24 日
科研圈
11+阅读 · 2018年5月27日
Nature 一周论文导读 | 2018 年 3 月 29 日
科研圈
12+阅读 · 2018年4月7日
Top
微信扫码咨询专知VIP会员