《财富》评全球最伟大抗疫领袖,但探究新冠起源,这些科学家才是真英雄

2020 年 4 月 22 日 新智元



  新智元报道  

来源:Nature等

编辑:啸林、旺明、元子

【新智元导读】《财富》评全球最伟大抗疫领袖,马云、盖茨上榜,然而我们更关注争相破解新冠起源的科学家们。新冠病毒到底是不是人造?对于中国来说,它到底是“舶来品”还是“原住民”?翻遍Nature、Science和柳叶刀,关于新冠病毒的起源疑团,本文带你一网打尽!「新智元急聘主笔、高级主任编辑,添加HR微信(Dr-wly)或扫描文末二维码了解详情。


《财富》发布全球最伟大抗疫领袖榜单,马云比盖茨名次高


美国《财富》杂志发布了年度全球最伟大的25名抗疫领袖,向抗击疫情的世界英雄致敬。马云位列第三,比尔·盖茨位列第10。此外,通用汽车CEO Mary Barra、比亚迪董事长王传福、Twitter CEO Jack Dorsey同样登上榜单。



与此同时,我们也不应遗忘全球科学家群体为人类破解新冠病毒起源、更有效地应对疫情做出的巨大贡献。在这场全球抗疫中,科学家们功不可没。


Fauci力挽美国狂澜,皇家理工Neil Ferguson预测模型改变政策


同样上榜的,还有美国国家过敏与传染病研究所(NIAID)主任Anthony Fauci、英国皇家理工学院预测模型制作人Neil Ferguson


Fauci应该是大家的老朋友了,新智元之前报道过他。


Anthony Fauci


《财富》对他的评价是:新冠疫情开始之后,在联邦政府的反应迟钝和信息来源的纷乱复杂之中,Fauci成为了美国公众最信任的疫情权威人物


他经常在每日政府疫情发布会中用诚实亲切的讲话来安抚公众。他对防疫措施失败的坦率,促使白宫改正了路线。


Neil Ferguson


3月初,帝国理工学院流行病学家Neil Ferguson团队建立的新冠流行病模型警告,在不采取隔离的情况下,英国将有超过500,000人死亡,美国的死亡人数将高达220万人。


英国政府一开始采取“群体免疫”策略,Ferguson的模型促进政府改变了主意。美国政府也注意到了该模型,并加强了隔离规则。


新冠病毒基础知识:S蛋白的结构决定了病毒是否能传人


要追溯新冠病毒起源,我们需要知道一点关于它的基本知识。冠状病毒,顾名思义,它的外壳上面有一个个突起的“皇冠”。



这个突出物叫S蛋白,冠状病毒正是通过这个S蛋白和人体细胞上的受体挂钩


左上为新冠病毒,灰色的即为新冠病毒的“手”S蛋白,右边橙色即为与之结合的人体细胞的"门把手"ACE2


西湖大学特聘研究员陶亮用了一个形象的比喻:“如果把人体想象成一间房屋,把新冠病毒想象成强盗,那么,ACE2就是这间房屋的‘门把手’;S蛋白抓住了它,病毒从而长驱直入闯进人体细胞。”


S蛋白作为新冠病毒进入人体细胞的“钥匙”,当它和蝙蝠亲和度高时,它就不容易进入人体;反之亦然。新冠病毒正是因为其基因突变使得S蛋白可以结合人体细胞,从而获得对人的传染性。


新冠病毒基因哪儿来?武汉所石正丽和悉尼大学团队揭示自然杂交过程


和新冠病毒基因相似度最高的毒株,是一种来自云南的蝙蝠上的冠状病毒RaTG13。这种病毒确实在一定程度上与武汉病毒研究所有关。


它是由武汉病毒所石正丽团队于2013年在云南采集的一只中华菊头蝠标本中分离发现


在今年2月初,石正丽团队在《Nature》上刊文:研究显示,这两种病毒的基因排序有96%的相似性


澳大利亚悉尼大学病毒学研究人员Edward Holmes教授参与的国际研究团队曾对新冠病毒基因组相关数据进行分析,并于3月17日在《自然·医学》上发表论文《SARS-CoV-2的近端起源》中说,科研证据显示新冠病毒是自然进化的产物



“如果有人想人为制造一个冠状病毒,一般来讲,他们需要从实验室现有的多个冠状病毒分支中选择,然后再将选中的分支进行调整后培育出来。


但是,新冠病毒(的结构上)并没有任何来自于实验室冠状病毒的特征。所以我们可以非常肯定地说,新冠病毒起源于实验室的猜测是不正确的。”




这是论文中标注的和人类受体蛋白结合的关键病毒蛋白的序列对比图。第一行是新冠病毒,第二行是蝙蝠病毒RaTG13(下文以蝙蝠病毒代称),第三行是穿山甲冠状病毒,第四行是SARS病毒。


可以看到,新冠病毒与蝙蝠病毒高度相似,而与SARS病毒没那么相似,而在和人体结合的最关键基因序列上(被图中篮框圈出部分),新冠病毒的碱基对排序和穿山甲病毒高度一致。


由此我们可知,新冠病毒的96%基因与蝙蝠病毒相似,而决定新冠病毒与人体细胞结合能力的关键基因序列(S蛋白),则与穿山甲冠状病毒表现出高度相似性。



持新冠病毒人造论的人认为,病毒S蛋白位点的变化是由于人为干预。另外,新冠病毒和武汉病毒所持有的蝙蝠病毒的96%相似度也布下了疑云。


我国科学家发现冠状病毒S蛋白修改的自然插入


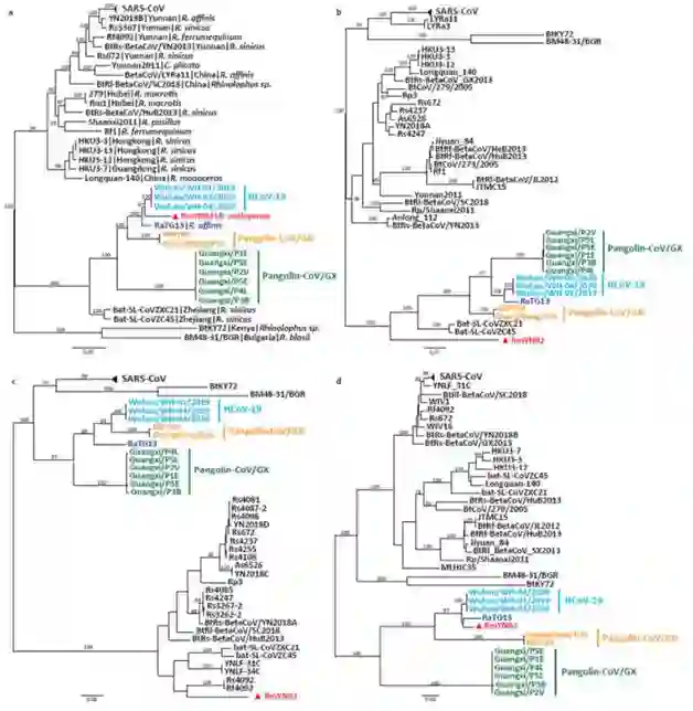
3月5日,我国学者团队在预印本网站 bioRxiv 上发表一篇研究论文:他们在云南发现了另一种蝙蝠冠状病毒RmYN02,它的S蛋白S1和S2亚单位的剪切位点处出现多个氨基酸的自然插入


RmYN02和代表性冠状病毒RBD结构的同源建模和结构比较


由此,“人为干预”论的第一个问题解开了:这项研证明了冠状病毒的S蛋白在自然界是会发生重组的



研究团队认为,这种进化模式是重组和自然选择的复杂结合的表现,并且梳理出了冠状病毒的进化树,见下图。


系统发育树:a全长基因组;b、S基因;c、RBD ;d、RdRp(RNA依赖的RNA聚合酶)

 

病毒是否人造?澳大利亚两校科学家开撕


澳大利亚格里菲斯大学昆士兰孟席斯健康研究所传染病与免疫学项目主任Nigel McMillan强调,新冠病毒的突变是自然产生的


“首先一个明显特点就是病毒发生的基因突变,在自然进化过程中,我们可以看到有的会造成蛋白基因序列的变化,有些则不是蛋白的变化,两种突变发生的几率是一样的。而人为制造的病毒中,只有蛋白的基因序列会被改变。


这个特点表明,新冠病毒是自然产生的,而不是人为制造的。”


新冠病毒示意图,蛋白质外壳包裹着里面的RNA。


那么有人会问:怎么解释96%相似度的蝙蝠病毒就保存在武汉病毒研究所?


对此,Edward Holmes认为:首先,蝙蝠病毒是从云南省取样的,而非湖北;其次,新冠病毒和蝙蝠病毒的基因差异水平相当于平均50年、至少20年的进化变化。因此,新冠病毒并非源于蝙蝠病毒。


2月18日,《柳叶刀》发表了8个国家的27名知名公共卫生科学家签署的声明,强烈谴责阴谋论。声明认为,研究结果压倒性地证明了该冠状病毒和其他很多新发病原一样来源于野生动物



Nigel McMillan认为,实验室设计是不可能的:“打算在实验室设计和实现基因序列变化没有任何意义,因为所有的已有证据都将告诉你,这只会使病毒变得更差。实验室中没有系统可以制造目前已知的这些基因变化。


南澳大利亚州弗林德斯大学医学与公共卫生学院的Nikolai Petrovsky认为,病毒的人工干预是有可能的


蝙蝠冠状病毒可以在实验室培养皿中培养具有人类ACE2受体的细胞;随着时间的流逝,该病毒会拾取随机出现的基因突变、获得适应性,使其能够有效结合这些受体,但这个过程中病毒不会发生明显变化。”


他在澳大利亚媒体中心的一份声明中说:“这些实验的结果是一种对人类具有高度毒性的病毒,但又具有足够的差异,不再像原始的蝙蝠病毒一样。”


 “由于突变是通过选择随机获得的,因此没有人类基因操作的痕迹,但这显然是人类干预下仍会产生的病毒。



剑桥大学揭秘新冠病毒部分进化史,源头仍然未知


4月8日,剑桥大学Peter Forster博士等学者在《美国国家科学院院刊》(PNAS)上发表论文《新冠病毒基因组的系统进化网络分析》(Phylogenetic network analysis of SARS-CoV-2 genomes)。


他们认为,根据进化关系,新冠肺炎病毒可以分为A、B、C三类。



其中A类同蝙蝠、穿山甲身上提取的病毒最为相似,研究人员认为,A类新冠病毒是在人类群体中传播的原始类型。它的一支分支指向武汉,另一支多见于美国和澳大利亚;


B类从A类变异而来,与A类的差异是两个突变,在武汉流行,也传播到了中国各地以及整个东亚。它在中国的变异速度缓慢,但在中国之外变异飞速。


C类从B类变异而来,与B类的区别只有一个突变,法国、意大利、瑞典和英国的早期病例中发现,集中在欧洲传播,在亚洲的香港、新加坡、韩国也有这种类型。


Forster称,新冠病毒有太多的快速突变,无法整齐地追踪它的家族树。这张图用数学网络算法来同时可视化所有可能的树。


研究人员认为,B类病毒在东亚的本地化也可能是“奠基者效应”造成的。“奠基者效应”指的是,因为没有别的基因,最初的一种基因就在一部分孤立的感染群体中决定了后面整个群体的基因。


Forster认为还有另一种值得考虑的解释。“武汉B类病毒在免疫学或环境方面适应东亚大部分人口。它可能需要突变,才能克服东亚以外人群的抵抗力。在初始阶段,我们似乎看到东亚的突变率比其他任何地方都慢。”


在一个公开视频中,Forster称,我们能获得的最早的一个基因组来自于2019年12月24日中国研究者的发现,比这更早的情况,我们就不知道了。他说,被放进数据库的最古老的样本,并不一定意味着就是这种病毒的起源。这个观点和钟南山一致。


因此,这篇论文也并未明确新冠病毒的确切起源



参考链接:


SARS-CoV-2的近端起源

https://www.nature.com/articles/s41591-020-0820-9

 

新冠病毒到底是从哪里起源?全球大流行可能难以避免

https://tech.sina.com.cn/scientist/2020-03-11/doc-iimxyqvz9496846.shtml


https://www.sciencealert.com/niaid-director-warned-us-government-of-a-surprise-outbreak-in-2017


https://www.sciencealert.com/niaid-director-warned-us-government-of-a-surprise-outbreak-in-2017


论文SARS-CoV-2基因组的系统进化网络分析》(Phylogenetic network analysis of SARS-CoV-2 genomes

https://www.pnas.org/content/pnas/early/2020/04/07/2004999117.full.pdf


剑桥大学对Forster遗传树研究的报道:

https://www.cam.ac.uk/research/news/covid-19-genetic-network-analysis-provides-snapshot-of-pandemic-origins


登录查看更多
0

相关内容

计算机视觉用于新冠病毒COVID-19的控制综述,25页pdf
专知会员服务
53+阅读 · 2020年4月22日
专知会员服务
29+阅读 · 2020年3月6日
三安光电到底发生了什么?
商业人物
7+阅读 · 2019年1月28日
蔡志忠:我不同意三个臭皮匠顶一个诸葛亮
笔记侠
3+阅读 · 2017年11月30日
关于孩子的未来,汪涵和李锐想告诉你这些......
三联生活周刊
6+阅读 · 2017年10月28日
Arxiv
27+阅读 · 2019年11月24日
Arxiv
7+阅读 · 2018年8月21日
Arxiv
9+阅读 · 2018年3月23日
Arxiv
7+阅读 · 2018年1月30日
VIP会员
最新内容
【博士论文】已对齐人工智能系统的持久脆弱性
专知会员服务
0+阅读 · 5分钟前
扭曲还是编造?视频大语言模型幻觉研究综述
专知会员服务
0+阅读 · 16分钟前
《采用系统思维应对混合战争》125页
专知会员服务
0+阅读 · 今天12:47
战争机器学习:数据生态系统构建(155页)
专知会员服务
6+阅读 · 今天8:10
内省扩散语言模型
专知会员服务
5+阅读 · 4月14日
国外反无人机系统与技术动态
专知会员服务
3+阅读 · 4月14日
大规模作战行动中的战术作战评估(研究论文)
相关VIP内容
Top
微信扫码咨询专知VIP会员