29家企业取得互联网医院牌照,宁夏“互联网+医疗健康 ”的发展现状划重点

2019 年 5 月 30 日 动脉网

5月28日,国家卫生健康委在宁夏银川召开新闻发布会,由国家卫生健康委宣传司新闻网络处处长刘哲峰主持,介绍该地区的互联网+医疗健康发展的有关情况。


会上,参与的嘉宾有国家卫生健康委规划司大数据办处长唐勇林、宁夏回族自治区卫生健康委副主任阮越盛、宁夏回族自治区银川市卫生健康委主任马晓飞、宁夏医科大学总医院副院长杜勇、宁夏回族自治区中卫市云计算和大数据发展局局长冯旭,他们纷纷讲述了银川作为 “互联网+医疗健康”的示范基地,这些年在建设、应用、产品、服务等环节取得的成绩,动脉网对其中的重点内容进行了编辑和梳理。


“建设”环节


据宁夏回族自治区卫生健康委副主任阮越盛介绍,宁夏自2018年7月“互联网+医疗健康”示范区获批以来,主要围绕以下几个方向建设:


首先是自治区人民政府与国家卫生健康委共同签署了示范区战略合作协议,成立领导小组,建立了共建机制,联合制定了示范区建设规划,统筹推进示范区建设。


其次是抓顶层设计,确定示范区 “12354”建设思路。即:夯实一个互联互通的基础,建设健康医疗大数据中心及产业园、区域医疗中心两大中心,强化党建行风建设保障、研究与应用融合保障、创新行业政策支撑保障等三项保障,构建全民健康信息平台、互联网医疗平台、互联网诊断平台、互联网医药平台、互联网运营监督平台五大平台,力争在四个示范创新,互联互通、一体化应用服务、产业培育和政策机制四个方面取得示范创新。目前,各项工作正在上述框架体系内稳步实施。


最后,推进互联互通,按照全区一盘棋思路,统筹推进医疗、社保、扶贫等信息跨地区、跨部门、跨层级的协调应用和深度融合。建成“卫生云”全民健康信息平台,整合公共卫生、医疗管理等系统,构建起覆盖到乡村的五级远程医疗服务体系。


自治区远程医疗服务平台已向上接通国家级医疗单位30家,向下接通自治区、市、县、乡医疗机构225家,初步实现了居民健康档案、家庭医生签约服务、健康扶贫“一站式”结算等信息互联互通。


目前,自治区全民健康信息平台汇聚电子病历数据已经达到了1000余万条,对接医保信息1.1亿余条、公安户籍信息570万余条。实现疫苗流通全过程实时监控,血液采集、检测、制备、供应和调配一体化管理,120医疗救援全区统一调度,公立中医医院和基层中医馆业务实现了互联互通。


在构建诊疗服务新模式方面,自治区为所有乡镇卫生院配备了DR或者是CR等影像设备和静态心电、音视频终端等远程信息设备,全区所有乡镇及具备条件的社区服务中心和村卫生室,全面推进会诊、影像、心电、超声、病理等远程医疗服务,基本形成“基层检查+上级诊断+区域互认”的诊疗机制。


依托远程影像、远程心电等多个远程会诊网络,基层医疗机构20分钟内可完成各类医学影像、心电的上传、诊断和收发报告。较2017年相比,2018年基层医疗卫生机构门诊量、住院人次分别增长了12.5%和13.7%。


家庭医生签约服务采用建设全区统一的慢性病管理系统,组建“专科+全科”结合型家庭医生团队,多渠道为居民提供健康档案在线查询、健康管理等线上线下服务,着力提升慢性病管理能力,推动解决群众常见病、多发病健康服务不足问题。通过新机制,基层高血压、糖尿病患者规范管理率分别达到83.71%和82.54%。


与此同时,银川市、中卫市加快推进国家健康医疗大数据中心和产业园建设,已有40余家互联网企业入驻两市产业园,29家互联网公司取得医疗机构执业许可。在银川市注册的线上医生总数已达3万余名,累计服务患者达到了1300万余人次。还出台了《宁夏回族自治区互联网医院管理实施办法》等10多个政策文件,建成全区互联网医院在线监管平台,对线上医疗服务行为进行全程监管。


五个应用体系和五个保障措施


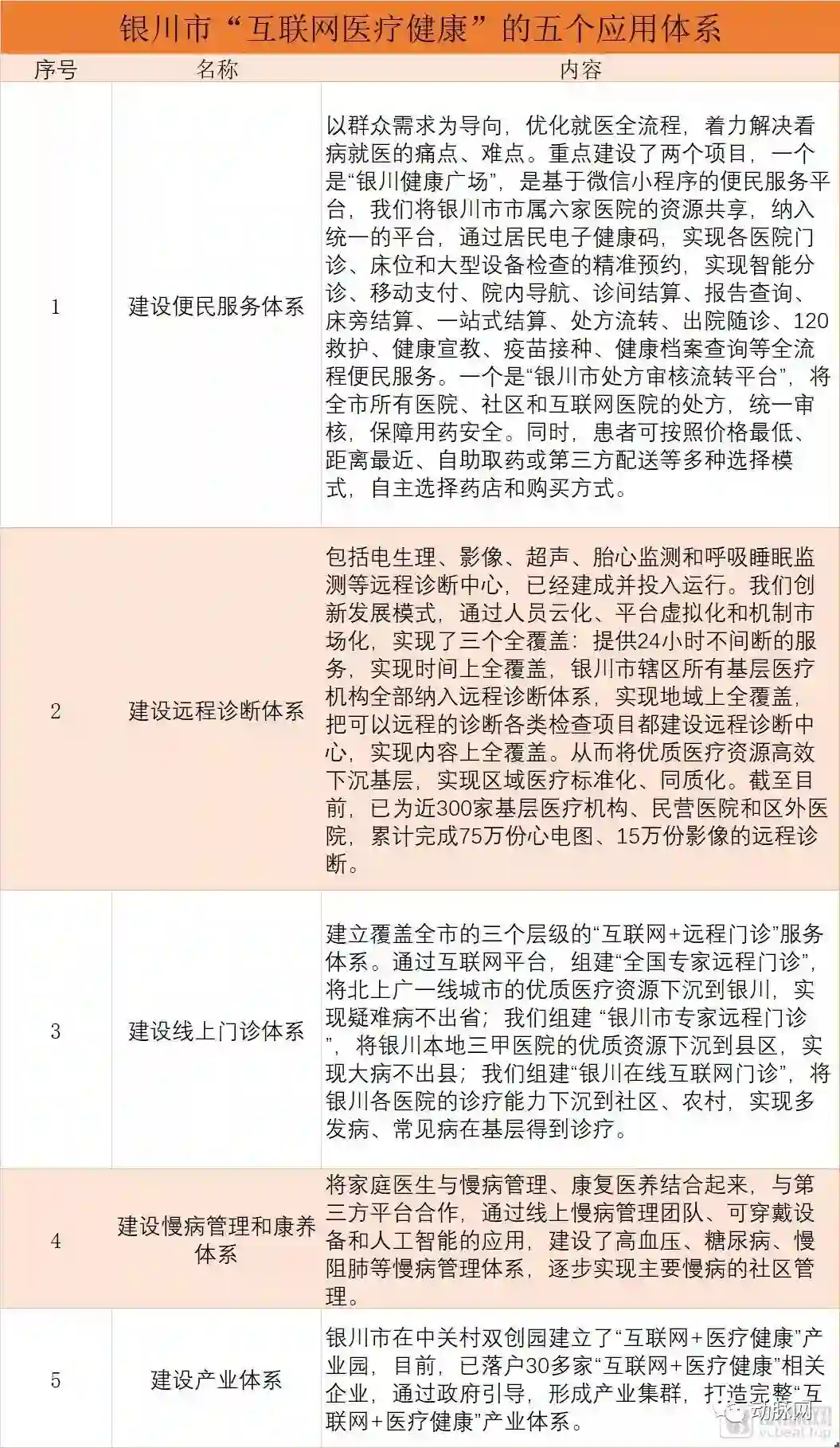
目前,银川市的“互联网+医疗健康”服务模式,包含五个应用体系和五个保障措施,已达成三点成效。据宁夏回族自治区银川市卫生健康委主任马晓飞介绍,五个应用体系是银川市的主要做法,具体如下:



在保障措施方面,包含了政策保障、监管保障、标准保障、服务保障、技术保障。


政策保障:银川市这两年陆续出台了16项配套制度,形成一整套较为完整的制度体系,明确行为边际,促进规范发展。


监管保障:在全国率先建成了“互联网医疗监管平台”,去年4月份就已经上线了。结合互联网诊疗行为全程留痕的特征,实现诊疗行为全过程、全方位、全自动实时在线监管,确保医疗质量和数据安全。


标准保障:制定了各项互联网诊疗的准入标准、流程规范,保障互联网医疗行为的标准化、同质化。


技术保障:在一年多以前,我们成立了“银川市互联网+医疗健康应用研究中心”,汇集全国十几家主流公司,为银川市医疗健康的发展提供技术支撑。


服务保障:集聚全国40多家主流互联网医疗企业,成立互联网医疗行业协会,制定行业自律准则,探索互联网医疗规范和标准,助推互联网医疗规范发展。


目前,银川市的“互联网+医疗健康”已取得三方面成效:


  • 一是通过资源下沉,缓解了群众看病难、看病贵、看病烦的问题;

  • 二是通过互联网的手段,推进医改;

  • 三是探索出一整套相对完整的低成本、可复制的“互联网+医疗健康”服务模式。


医院远程诊断平台建设和人工智能应用


在医院端,据宁夏医科大学总医院副院长杜勇表示,按照自治区卫生健康委的统一规划,宁夏医科大学总医院积极建设远程诊断平台,已建成宁夏区域影像诊断中心、病理诊断中心、远程会诊平台,面向全区二级及以上医院提供疑难影像病例远程诊断服务、远程会诊、远程教育、远程门诊等医疗服务。


目前,该院已经对接解放军总医院等30家国家级医疗单位,区内覆盖7家自治区级医院、22家市县综合医院、196家乡镇卫生院、100个村卫生室(社区卫生服务站)。截止目前,共完成远程会诊328例;远程手术指导和远程教育50多次,在线听课172家医院4000余人。


医院近两年利用信息化技术从诊前、诊中、诊后多环节改善服务。


一是预约服务覆盖就诊全流程。医院现在开展了分时段网上预约、诊间预约等线上、线下多途径的预约挂号便民服务。患者在网上预约后可以按时间点来医院的指定诊室候诊。目前100%号源已经精准开放。2018年预约率达到60%以上,分时段预约精确至30分钟。挂号时间缩短至4分钟以内。医院所有大型设备检查均可以预约到具体时间段。正在试点开展住院床位及日间手术预约等业务,这项工作将在2019年全面推开,目的是缩短患者看病就诊的等候时间。


二是检查检验结果实时查询。医院部署了云影像和云报告,实现了异地影像及报告查询功能,患者可以通过手机完成检验检查结果查询、报告单及胶片自助打印、查询每日住院清单。


三是各类费用实现实时结算。目前已经实现了自助机结算、诊间结算、病区结算、移动终端结算等多种结算方式,自费和医保患者均可以随时随地完成各类费用的实时结算。试点开展的床旁结算业务,患者在病房就可以完成从入院到出院的一系列手续办理,办理出院手续从最初的40分钟缩短至5分钟。


四是人工智能应用得到有效发展。目前实现了集团医院PACS系统的集中存储归档、集中阅片、集中发布报告服务。实现移动护理全覆盖,护士通过床旁扫描完成一系列护理工作。同时,上线移动医生APP,医生通过移动手机随时查询会诊记录、患者检查检验报告等信息,大大提高了工作效率。


去年开始,医院放射科推行智能影像诊断系统,开展肺结节疾病筛查和诊断,利用人工智能目前已筛查近2万例,有效提高了医师的工作效率。医院正在推行智能语音录入系统,报告医师手持语音录入设备就能完成报告输入,有效提高了工作效率。


宁夏中卫市健康医疗大数据及产业园建设推进


2018年,国家卫生健康委员会正式批复同意宁夏建设“互联网+医疗健康”示范区,宁夏成为继江苏、福建、山东、安徽、贵州等地之后第六个国家健康医疗大数据中心及产业园建设省区。


围绕健康医疗大数据中心,中卫市着力打造多云平台共存、共建、共用的健康医疗大数据中心,依托统一的云管、云调、网管平台,聚焦不同场景、业务、数据。以A、B、C专区为例,A区以政务云和医疗云专区为主,B区作为市场化运作的医疗云,C区作为一个多云、云管融合的数据中心,三个分区通过配套完善的“一体化”大数据基础平台和多云云计算资源管理平台,实现资源集中管控、能力融合。


目前,中卫市搭建了医疗云专区,已部署服务器24台,包括2台GPU云主机、2000GB云存储空间,具备公网IP和负载均衡能力,并且实现了与自治区公共政务云平台及电子政务外网互联互通,具备了承接健康医疗大数据及相关业务系统的条件。这是医疗大数据中心的基本情况。


同时,宁夏回族自治区中卫市云计算和大数据发展局局长冯旭表示,建设医疗大数据产业园依托军民融合产业园,围绕全民健康、县域医疗一体化、医疗健康大数据应用、远程诊疗基地、健康管理、医药服务、医养结合、人工智能医疗产业等方面,建设国家级医疗大数据产业园,打造集“生产、研究、创新、利民”于一体的综合性医疗示范区,现已有10余家企业签约落户产业园。后续将持续加大招商引资力度。截至目前,数据中心已为区内13家医疗机构提供云服务。


产业方面,马晓飞曾在两年前提出由新业态带动新产业。


一个是互联网医院平台建设。没有各个平台支撑,互联网医疗很难发展,这也是银川市跟大量的第三方互联网医疗平台进行合作的原因,现阶段取得了很好的效果,还培植了一些主流企业;


二是人工智能。通过大量的数据,开发一些人工智能应用。现在银川市人工智能的应用已经渗透到便民体系、远程诊断体系、远程诊疗体系、慢病管理体系等各个方面;


三是延伸的配套产业。比如说现在在慢病管理方面,大量的使用可穿戴设备,配套互联网医疗这种做法,产生一些新“互联网+医疗健康”产业。


“我们建设产业园,打造产业集聚区,最终的目的是形成一套完整的产业链。”马晓飞如是说。


宁夏经验:制度、机制等可量化


在总结宁夏经验时,唐勇林表示,第一个方面,宁夏改革创新的精神。作为互联网健康医疗大数据的发展,首先是一个认识的问题,对它认识达到一个什么高度,决定了它作用发挥的程度。


宁夏作为西部内陆省份,在医疗资源相对比较短缺的情况下,主动解放思想、更新观念,将地区间医疗资源落差形成的势能,转化成发展“互联网+医疗健康”的动能,利用互联网+突破时空的优势,破解资源短缺的难题,探索了一条西部地区赶超的路子。


第二个方面,宁夏在制度和机制上的探索。互联网医疗健康是一件好事,但是好事也有一个怎么落地、怎么可持续发展的问题。需要把以前无偿性、援助性的工作,转变成一项正常的医疗活动,让医生、患者、医院、企业等几个方面都能受益,需要合理的定价、合理的分配、合理的分担。


宁夏在这方面做了一些探索,在不增加患者负担的前提下,建立了一些分配的机制,调动了各方面的积极性,让以前去北京的患者在宁夏就能就诊,在宁夏就诊的患者在区县就能看病,既方便了患者就诊,促进了公平,让优质资源更多的惠及群众。同时,也让当地医院留住了患者,当地医生提高了水平,形成了多赢的局面。


第三个方面,统筹利用各方资源。5月22日国务院常务会议上别强调了要支持社会办医与公办医疗机构合作发展互联网医疗健康。互联网医疗健康这项工作的发展需要政产学研用各个方面的共同努力,在这方面宁夏就注意把握政府和市场的定位,既主动政府作为,承担保基本的职责。同时,也建立市场化的机制,调动社会力量来参与、来满足非基本的医疗需求,注重发挥一些平台集聚资源的优势,比如宁夏的远程诊断,家庭医生签约,新业态带动新产业。


据公开数据初步统计,截止到上个月,已经有27个省份出台了《贯彻落实国务院办公厅26号文的具体办法》,26个省份出台了“互联网+医疗健康”便民惠民的文件,有30个省份出台了相关的配套政策,有4326家医院提供了分时预约、监查检验结果共享、移动支付等一些线上服务。5月8日,宁夏回族自治区和天津、江苏、浙江、安徽、福建、山东、湖北、广东、四川、贵州等10个省份又签署了《共建互联网医疗健康示范省》的战略合作协议,主要目的是进一步的推进示范省的建设。


围绕三方面进行建设示范省市


据唐勇林表示,在示范省建设方面下一步重点将推动以下工作:


一是探索“互联网+医疗健康”的政策体系。在信息共享、数据安全、价格收费、监管模式、支付方式和利益分配等方面进一步请大家继续探索。建立完善“互联网+医疗健康”发展的政策和机制、标准和规范;


二是推动互联网疗健康和健康大数据的产业应用,开展大数据中心和产业园建设,以医疗服务为核心,培育催生产业发展的新业态;


三是提升区域医疗服务水平,促进优质医疗资源的有效流动,充分运用互联网+新模式,形成一种集医疗服务、科研教学、健康产业为一体的区域的医疗中心,带动提升示范省及周边地区的医疗服务能力。在这个基础上,要提高安全的意识,严格落实有关标准和要求,确保“互联网+医疗健康”要遵循医疗规律,注重医疗质量,保障医疗安全,稳定医疗秩序,坚守安全底线。


马晓飞最后表示,在总体规划上,要打造五个高地:政策高地、创新高地、应用高地、产业高地、服务高地。


其目的是促进互联网和医疗健康的深度融合,打造一个完整的“互联网+医疗健康”生态体系。通过这套体系建设,实现对群众从预防、保健、医疗、养老及整个生命周期的全覆盖。


在纵深发展上,过去还是以医疗为主,解决面上的问题。现在要通过互联网对医疗模式的改变,实现对医疗行业内部运行、核心机制和行为的改变。最核心的问题就是机制的突破、机制的创新。比如说,现在正在探索建立全市统一的供应链平台和医疗一体化,全市统一的区域处方审核平台和流转平台,包括全市统一的诊疗服务平台,就是把全市作为一个整体,统筹全市医疗资源,然后推进医改,这是核心,要纵深发展。


在过去比较成熟的体系基础上,扩大服务范围,重点放在疾病预防、慢病管理、医养结合。怎么在预防、慢病管理、社区服务、养老服务这些方面进行覆盖,这也是重点。计划在今年的下半年到明年,将对全市200多万人口实行网格化的筛查和管理,让全市人民都能得到“互联网+医疗健康”服务,全市一盘棋、全市所有的老百姓都保障起来。这当然是个漫长的过程,不是一朝一夕可实现的。


此外,基于现在建成的体系,立足银川、服务宁夏、辐射西北,服务“一带一路”。现在内蒙古、陕北的一些医院跟宁夏的平台建立了合作,最远已经去到了非洲,宁夏的援外医疗队通过远程开展诊断和手术指导,已经运用得比较成熟。 



*封面图片由动脉网记者拍摄。


 | 罗美

信 | qwe2012520

添加时请注明:姓名-公司-职位

后台发送关键词即可获得相关好文

网站、公众号等转载请联系授权


某一线医疗基金岗位招聘

1、职位名称:分析师

岗位地点:北京

工作职责:

•  市场及行业研究

•  财务模型构建、估值及回报分析

•  参与项目尽职调查

资格要求:

•  生物/医学/药学硕士以上学位

•  有行业研究基础,熟悉全球技术动态,有一定的人脉资源网络

•  2年以上投资行业从业经历,有海外留学或工作经验者优先



2、职位名称:投资副总裁/投资经理

岗位地点:深圳

工作职责:

•  华南区域医疗投资策略

•  细分市场及行业研究

•  财务模型构建、估值及回报分析

•  负责项目收集,尽职调查,投后管理及服务等投资工作

资格要求:

•  生物/生物仪器/临床医学/药学相关专业硕士以上学位

•  有5年左右医疗产业工作经历,器械诊断/大型药企或CRO/跨国企业/BD或产品经理岗位优先

•  有行业研究基础,熟悉行业技术及产业动态,有一定的相关行业人脉资源

•  2年以上投资行业从业经历,有海外留学经历优先



简历发送:[email protected]


巅峰赛事,就在本次!长按识别,参与报名~


近期推荐

 经历封杀、解锁、涨停,医用大麻还有下一季吗?

 【数字健康三年考·下篇】IPO新浪潮来袭,打破上市僵局的公司为何是他们?

 【数字健康三年考·上篇】从美元狂飙到回归理性,2016年-2019年Q1并购事件盘点

 将智能“赠予”消费者,医疗AI离C端支付还有多远?

 拿下2000亿肝癌筛查市场,AI和NGS“等风来”

 2019基层医疗专题报告

★ 2.7亿份阅片、470万次导诊,腾讯已经切入医疗核心

直击2019基层医疗

 2019基层医疗专题报告

 政策鼓励互联网护理、日照中心、嵌入式养老,但社区养老的盈利问题解决了吗?

 基层检测的这些创新尝试,正在成为基层医疗领域的最强助力

 卫健委发文鼓励后,开诊所还要避免哪些弯路?

 家庭医生签约进入深水区,智慧家医模式实践能否撬动千亿级市场?

 阿斯利康、拜耳、正大天晴等药企瞄准基层,布局“互联网+医药”、院边店、DTP药房

 全国158家互联网医院,去伪存真就看这三点!

 2019基层医疗,谁在“裸泳”,谁在“深潜”?

 12大领域30个项目榜上有名,2019基层医疗创新实践优秀案例正式颁发

 智慧家庭医生专题报告:调研工作站落地进展,解决家医服务五大痛点,效率提升5~10倍

 基层医疗项目不赚钱为什么还要投?未来可在“医、药、检”上盈利

 未来2000亿的基层药品市场,中心药房才是最佳解决方案

 器械开始放量,13家半年采购近2000万,93万家基层医疗机构刚需待补

 分级诊疗推行4年,公退民进是趋势,通过基层医生看公立与民营机构现状

动脉新医药

2019年生命科学“40岁以下十大人物”名单,工业界入围人数首超学术界,华人一人入选

★ 以过敏原检测为切入点,康亿鸿以蛋白质芯片为核心打造高通量监测平台

 卖北京两套房才用得起,第一款基因治疗小儿脊髓性肌萎缩症(SMA)药物获批

 372项基因治疗临床试验正在进行中,25个基因治疗药物即将到来

 NGS这几年,骤起狂欢到冷秋,是潮起潮落后的本质回归

 这个瞬间打爆市场的产品,正在颠覆隐形眼镜使用习惯

声明:动脉网所刊载内容之知识产权为动脉网及相关权利人专属所有或持有。文中出现的采访数据均由受访者提供并确认。未经许可,禁止进行转载、摘编、复制及建立镜像等任何使用。

点击“阅读全文”,每天都有新发现!

登录查看更多
0

相关内容

健康是一种权利 An apple A day..
大数据安全技术研究进展
专知会员服务
96+阅读 · 2020年5月2日
新时期我国信息技术产业的发展
专知会员服务
71+阅读 · 2020年1月18日
2019中国硬科技发展白皮书 193页
专知会员服务
86+阅读 · 2019年12月13日
【大数据白皮书 2019】中国信息通信研究院
专知会员服务
138+阅读 · 2019年12月12日
【白皮书】“物联网+区块链”应用与发展白皮书-2019
专知会员服务
94+阅读 · 2019年11月13日
医药零售行业报告
医谷
9+阅读 · 2019年7月8日
解读《中国新一代人工智能发展报告2019》
走向智能论坛
32+阅读 · 2019年6月5日
我国智能网联汽车车路协同发展路线政策及示范环境研究
国内高校人工智能教育现状如何?
大数据技术
9+阅读 · 2018年4月24日
权威发布:新一代人工智能发展白皮书(2017)
全球人工智能
12+阅读 · 2018年2月25日
海康威视AI Cloud助力平安城市4.0建设
海康威视
7+阅读 · 2018年1月17日
领域应用 | 中医临床知识图谱的构建与应用
开放知识图谱
33+阅读 · 2017年12月12日
人工智能与医疗,正成为人工智能时代重头戏
机器之能
6+阅读 · 2017年7月10日
AliCoCo: Alibaba E-commerce Cognitive Concept Net
Arxiv
13+阅读 · 2020年3月30日
Arxiv
23+阅读 · 2018年8月3日
Arxiv
14+阅读 · 2018年4月18日
VIP会员
最新内容
人工智能在战场行动中的演进及伊朗案例
专知会员服务
7+阅读 · 4月18日
美AI公司Anthropic推出网络安全模型“Mythos”
专知会员服务
4+阅读 · 4月18日
【博士论文】面向城市环境的可解释计算机视觉
大语言模型的自改进机制:技术综述与未来展望
《第四代军事特种作战部队选拔与评估》
专知会员服务
3+阅读 · 4月18日
相关VIP内容
相关资讯
医药零售行业报告
医谷
9+阅读 · 2019年7月8日
解读《中国新一代人工智能发展报告2019》
走向智能论坛
32+阅读 · 2019年6月5日
我国智能网联汽车车路协同发展路线政策及示范环境研究
国内高校人工智能教育现状如何?
大数据技术
9+阅读 · 2018年4月24日
权威发布:新一代人工智能发展白皮书(2017)
全球人工智能
12+阅读 · 2018年2月25日
海康威视AI Cloud助力平安城市4.0建设
海康威视
7+阅读 · 2018年1月17日
领域应用 | 中医临床知识图谱的构建与应用
开放知识图谱
33+阅读 · 2017年12月12日
人工智能与医疗,正成为人工智能时代重头戏
机器之能
6+阅读 · 2017年7月10日
Top
微信扫码咨询专知VIP会员