【泡泡一分钟】Rapyuta:RoboEarth云引擎(ICRA-31)

2018 年 3 月 18 日 泡泡机器人SLAM 泡泡一分钟

每天一分钟,带你读遍机器人顶级会议文章

标题:Rapyuta: The Robo Earth Cloud Engine

作者:Dominique Hunziker, Mohanarajah Gajamohan, Markus Waibel, and Raffaello D' Andrea

来源:2013 IEEE International Conference on Robotics and Automation (ICRA)

播音员:清蒸鱼

编译: 杨小育

欢迎个人转发朋友圈;其他机构或自媒体如需转载,后台留言申请授权



摘要




         本文介绍了RoboEarth云引擎Rapyuta的设计和实现。Rapyuta是专门为机器人应用程序设计的开源平台(即Paa S服务框架)。

图 1   Rapyuta框架的简要概述:连接到Rapyuta的每个机器人都有一个安全的计算环境(矩形框),使他们能够将沉重的计算转移到云中。 计算环境彼此紧密互连,并与Robo Earth知识库(堆叠式圆盘)具有高带宽连接


通过在云中提供安全的可定制计算环境,帮助机器人减轻繁重的计算负担。计算环境还允许机器人轻松访问RoboEarth知识库。并且,这些计算环境紧密相连,为机器人团队的研发任务铺平了道路。

图2  Rapyuta的基本通信通道:端点(EP)使用远程过程调用(RPC)协议连接到主站。 另外,端点具有用于连接到机器人或计算环境的接口(I)以及用于端点之间通信的端口(P)


最后,文章还描述了特定情况下的配置和性能结果

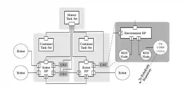
图3  情形1:部署在三台服务器(浅灰色块)上的Rapyuta进程的典型用例,用于构建具有互连计算环境(LXC,深灰色块)的Paa S框架。在这里,主任务集作为一个服务器上的单个进程运行,其他两个服务器用于部署容器。在托管容器的每台服务器内部,机器人任务集作为单个进程运行,并且在每个容器内部,环境任务集作为单个进程运行。由LXC (Linux容器)表示的计算环境在图的右侧放大。通信核心节点中的虚线箭头表示与同一集群/数据中心内的Robo Earth知识库的连接,因此提供了高带宽访问。

图4  情形2:过程配置,用于在单个服务器(浅灰色块)中设置运行Robot EP和Master过程的机器人网络。


Abstract

    In this paper we present the design and implementation of Rapyuta1, the RoboEarth Cloud Engine. Rapyuta is an open source Platform-as-a-Service (PaaS) framework designed specifically for robotics applications. Rapyuta helps robots to offload heavy computation by providing secured customizable computing environments in the cloud. The computing environ-ments also allow robots to easily access the RoboEarth knowledge repository. Furthermore, these computing environments are tightly interconnected, paving the way for deployment of robotic teams. We also describe specific use case configurations and present some performance results.


如果你对本文感兴趣,想要下载完整文章进行阅读,可以关注【泡泡机器人SLAM】公众号


点击阅读原文,即可获取本文下载链接。

欢迎来到泡泡论坛,这里有大牛为你解答关于SLAM的任何疑惑。

有想问的问题,或者想刷帖回答问题,泡泡论坛欢迎你!

泡泡网站:www.paopaorobot.org

泡泡论坛:http://paopaorobot.org/forums/

泡泡机器人SLAM的原创内容均由泡泡机器人的成员花费大量心血制作而成,希望大家珍惜我们的劳动成果,转载请务必注明出自【泡泡机器人SLAM】微信公众号,否则侵权必究!同时,我们也欢迎各位转载到自己的朋友圈,让更多的人能进入到SLAM这个领域中,让我们共同为推进中国的SLAM事业而努力!

商业合作及转载请联系[email protected]

登录查看更多
6

相关内容

the IEEE International Conference on Robotics and Automation (ICRA), is an annual academic conference covering advances in robotics. It is one of the premier conferences of its field with an 'A' rating from the Australian Ranking of ICT Conferences obtained in 2010 and an 'A1' rating from the Brazilian ministry of education in 2012.
【泡泡一分钟】ProSLAM:从程序员的角度来看SLAM
泡泡机器人SLAM
18+阅读 · 2019年9月11日
【泡泡一分钟】动态环境下的高效长时间建图
泡泡机器人SLAM
6+阅读 · 2019年2月1日
【泡泡一分钟】CVI-SLAM –协同视觉惯性SLAM
泡泡机器人SLAM
21+阅读 · 2018年12月18日
【泡泡一分钟】点云到网格的回归算法实现
泡泡机器人SLAM
8+阅读 · 2018年11月23日
【泡泡一分钟】无参相机标定
泡泡机器人SLAM
4+阅读 · 2018年11月7日
A Sketch-Based System for Semantic Parsing
Arxiv
4+阅读 · 2019年9月12日
Structure Aware SLAM using Quadrics and Planes
Arxiv
4+阅读 · 2018年8月13日
Arxiv
5+阅读 · 2018年5月22日
Arxiv
7+阅读 · 2018年4月11日
VIP会员
最新内容
《美陆军条例:陆军指挥政策(2026版)》
专知会员服务
5+阅读 · 今天8:10
《军用自主人工智能系统的治理与安全》
专知会员服务
4+阅读 · 今天8:02
《系统簇式多域作战规划范畴论框架》
专知会员服务
7+阅读 · 4月20日
高效视频扩散模型:进展与挑战
专知会员服务
3+阅读 · 4月20日
乌克兰前线的五项创新
专知会员服务
7+阅读 · 4月20日
 军事通信系统与设备的技术演进综述
专知会员服务
6+阅读 · 4月20日
《北约标准:医疗评估手册》174页
专知会员服务
5+阅读 · 4月20日
相关VIP内容
相关资讯
【泡泡一分钟】ProSLAM:从程序员的角度来看SLAM
泡泡机器人SLAM
18+阅读 · 2019年9月11日
【泡泡一分钟】动态环境下的高效长时间建图
泡泡机器人SLAM
6+阅读 · 2019年2月1日
【泡泡一分钟】CVI-SLAM –协同视觉惯性SLAM
泡泡机器人SLAM
21+阅读 · 2018年12月18日
【泡泡一分钟】点云到网格的回归算法实现
泡泡机器人SLAM
8+阅读 · 2018年11月23日
【泡泡一分钟】无参相机标定
泡泡机器人SLAM
4+阅读 · 2018年11月7日
Top
微信扫码咨询专知VIP会员