农业物联网产业发展分析与政策建议

2018 年 7 月 20 日 科技导报


当前,中国已经进入运用现代信息技术促进农业发展方式转变、走中国特色现代农业道路的关键时期。农业物联网技术是对农业信息化与机械化技术的深度融合,是实现精准农业的必要技术支撑,通过物联网技术强化农业基础设施和物质装备条件建设,对进一步夯实中国农业发展的产业基础,巩固和提高农业综合生产能力,实现生产的规模化、专业化、区域化,推进农业可持续发展具有重要意义。

   

农业物联网产业是指集感知设备制造、网络运营、农业信息服务、精准农业生产、咨询设计等一二三产业融合的战略性新兴产业,具有“专、精、特、新”的创新型产业特征。作为国务院“互联网+11项行动计划之一——“互联网+”现代农业的重要内容,农业物联网产业蕴含巨大的市场潜力。以下基于大量农业物联网企业调研基础,系统分析中国农业物联网产业市场供需主体;并结合农业物联网行业运行现状及问题,提出发展中国农业物联网产业的相关政策建议。

   


农业物联网产业相关概念及定义

 

物联网与农业物联网

 

物联网是继计算机、互联网与移动通信网之后世界信息产业的第3次浪潮,通过传感器、射频识别技术、全球定位系统等,实时采集任何需要监控、连接、互动的物体或过程的声、光、热、电、力学、化学、生物、位置等各种信息,通过各种可能的网络接入,实现物与物、物与人的泛在连接,从而实现对物品和过程的智能化感知、识别和管理。

   

随着智能农业、精准农业的发展,智能感知芯片、移动嵌入式系统等物联网技术在现代农业中的应用逐步拓宽。农业物联网的核心是通过物联网技术实现农产品生产、加工、流通和消费等信息的获取,通过智能农业信息技术实现农业生产的基本要素与农作物栽培管理、畜禽饲养、施肥、植保及农民教育相结合,提升农业生产、管理、交易、物流等环节的智能化程度。农业部副部长余欣荣认为,农业物联网有广义和狭义之分,狭义的农业物联网是与农业生产相关的物与物联接的一项新技术;广义的农业物联网(或从管理角度看),是农业大系统中的人、机、物一体化的互联网络。

   

农业物联网产业定义

 

经济学中的产业是指进行同类经济活动组织的总和,这些组织在原材料投入、生产主要工艺过程或产品的基本用途方面具有某些相似之处。一般来讲,当某种生产的产出量不大,又分散在不同产业的组织中进行时就不构成统计意义上独立的产业;只有当此类生产的产出达到一定的规模,且又进行了专业化生产时,才能形成真正的产业。随着经济的发展,中国电子信息产业已经达到了相当的规模,也早已进入专业化生产阶段。物联网产业是在电子信息产业基础上发展起来的,是电子信息产业的进一步细分和拓展。根据《国民经济行业分类(GB/T 47542017)》,目前的物联网产业是多个产业的交叉融合,既属于软件和信息技术服务业范畴,又属于制造业范畴,如电子设备制造业、仪器仪表制造业等。

   

经过十几年的发展实践,被产学研界公认的物联网产业关键环节是“感知、传输、处理”,技术体系分为“感知层”“传输层”和“应用层”。感知层应用传感器、射频识别(RFID)、全球定位系统(GPS)、遥感(RS)等技术,采集物理世界中发生的物理事件和数据,包括各类物理量、身份标识、情境信息、音频、视频等数据,实现“物”的识别。传输层借助现有的广域网技术,例如SMDSswitched multimegabit data service)网络、3G/4G LTElong term evolution)移动通信网、Internet等,与感知层的传感网技术相融合,把感知到的农业生产信息无障碍、快速、安全、可靠地传送到所需的各个地方,使物品在全球范围内实现远距离、大范围的通信。应用层是农业物联网体系结构的最高层,通过云计算、数据挖掘、知识本体、模式识别、预测、预警、决策等智能信息处理平台,根据用户需求搭建不同的操作平台,通过信息技术与行业的深度融合,实现信息的汇总、协同、共享、互通、预测、决策等功能。整个农业物联网产业链涉及传感器、芯片制造、设备制造、网络服务、网络运营、软件开发、内容服务、应用标准等。

   

到目前为止,农业物联网产业还没有一个统一权威的概念界定。从应用上讲,它属于物联网产业的一个分支,虽然物联网技术及其产品大多数适用于农业领域,但由于应用主体、应用对象和应用环境的不同,技术及产品的标准、规模和设计存在相当大的差异。为此,可将农业物联网产业定义为:农业物联网产业是指将物联网技术应用到农业生产中,集感知设备研发制造、网络系统构建、精准农业生产、农业信息服务、农业农村信息化解决方案咨询设计等一、二、三产业融合的战略性新兴产业,具有“专、精、特、新”的创新型产业特征。农业物联网产业涉及直接进行农业物联网关键技术及产品研发、设备制造与应用服务,一般包括动植物感知及核心器件研发与制造、农业专用仪器仪表生产、网络通信服务、农业行业应用软件开发与集成、人工智能决策、现代农业信息化解决方案服务以及其他与农业物联网有关的科研、教育、咨询、服务等活动。

   


中国农业物联网产业市场供需主体分析

 

需求主体

 

需求主体主要包括政府部门、新型农业经营主体、农业示范园区等。随着农业物联网技术的普及推广,未来小型家庭农场及农民合作社也将成为需求主体。

   

1)政府部门,包括国家涉农各部委及各级地方政府,是农业物联网技术、产品、服务的重要购买者。受产品价格、思想意识、技术应用等因素限制,普通经营者对农业物联网的应用需求并不迫切,尤其是目前农业物联网发展仍处于起步阶段,主要还是依靠国家主导推动农业物联网的应用,进行顶层设计和统一规划、资源整合共享、制定标准规范等,如农业部、发改委开展的农业物联网区域示范工程、国家农业科技服务云平台建设等。地方政府也纷纷开展农业物联网试验示范,天津是农业部最早开展的农业物联网试点地区之一,2012年以来先后投入了专项资金7000多万元,建设了20个核心试验基地,实现了对所有农业区县和主要农业产业的全覆盖。在提升政府公共管理和公共服务水平的同时,促进了物联网应用技术的创新及物联网产业的发展。

   

2)新型农业经营主体,主要包括专业大户、家庭农场、农民合作社、龙头企业和农业社会化服务组织,是农业物联网产业真正的市场化需求主体,当产业发展到一定阶段后,该主体的需求将影响农业物联网产业未来的发展走势。新型农业经营主体具有的先进的技术、充足的资金和现代化经营管理理念,是其区别于传统农业经营主体的主要特征。如中国利农集团,该集团是从事蔬菜科研、蔬菜生产、净菜加工、储藏保鲜、运输销售、净菜配送于一体的综合性企业,产品以出口为主。在国家农业信息化工程技术研究中心的技术支持下,该集团布设了基地生产与溯源管理系统,包括种植规程、种植计划、田间档案、内部追溯与外部追溯、采收管理、分销管理和统计分析等,能实时远程在线对田间生产情况进行管理,大大提高了管理效率。又如山东鲁商集团,通过集合无线传感器网络技术、移动数据通信技术、固态存储技术、手持智能终端技术及数据库技术等,对农产品在储运过程中的温度、湿度和气体浓度等关键数据进行监测预警,合理解决农产品仓储物流中存在的相关问题。

   

3)现代农业示范园区作为最新的农业技术应用与推广载体,是现代信息技术在农业中率先开展应用示范的重要基地。由于园区农业生产经营专业化、标准化、规模化程度高,是现代农业发展的典型和样板。北京通州国际种业科技园区是农业部确定的通州区“四化同步”综合改革试验区的核心区,是生物技术、信息技术等战略性新兴技术转化、孵化的重要基地。该园区将物联网技术应用于种业资源环境检测、种业生产管理、籽种物流管理,通过信息复合传感器、种业园区可视化管理系统,以及物联网应用基础服务平台(M2M平台)、种业物流服务平台、种业网上信息与交易平台三大平台建设,把种业“育—繁—推”过程所涉及的相关对象通过信息传感设备与互联网连接起来,率先实现玉米、水稻、小麦、大豆、棉花、油菜及蔬菜种子、知识产权与品牌的网上交易、现场交易、展示交流与会展经济的有机结合。

   

供给主体

 

从产业链角度分析,物联网产业供给主体可分为设备制造商、软件产品开发商、系统集成商、网络及运营服务商4类(表1)。其中,设备制造商主要提供农业物联网感知层的传感器、网关产品、各类芯片等;软件产品开发商主要提供满足传输和应用层的软件产品,如农作物调优栽培信息系统、玉米田间管理决策支持系统、变量施肥机处方图生成系统等;系统集成商较多,主要面向客户需求提供整套解决方案,目前具有一定规模和品牌的有农信通、北京派得伟业科技发展有限公司、安徽朗坤物联网有限公司、上海农易信息技术有限公司等;网络及运营服务商常见的即中国电信、中国移动、中国联通三大电信运营商。

   

表1  物联网产业供给主体及产品服务


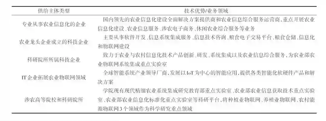
在农业物联网领域,上述4类供给主体并非泾渭分明,设备制造、软件开发、系统集成三合一的企业比比皆是,且相关技术产品的提供商来源广泛,既有专业从事农业领域的信息科技企业,也有从事信息技术的IT企业,另外一些大学科研院所也参与其中。从这些供给主体的性质、主营业务和衍生过程看,农业物联网供给主体大致可以分为5类(表2):专业从事农业信息化的企业、大型农业龙头企业在自我信息化需求下独资成立的科技子公司、科研院所下属科技企业、IT企业拓展农业物联网领域的企业和高等院校和科研院所,如中国农业大学、浙江大学、北京邮电大学、北京农业信息技术研究中心等都有专业实验室,他们利用自身技术优势在农业领域部署物联网系统应用。

   

表2  农业物联网供给主体的类型


市场主体业务与规模不断扩大

 

现阶段的农业物联网企业大多为中小型企业,在市场经营经验、生产与技术经验积累的同时,不少企业也完成了必要的资本积累,形成了一定的规模,进入从量变到质变的发展阶段。

   

1业务范围和企业规模不断扩大,组织管理体系不断健全。随着社会分工和专业化协作的发展,规模经济的重要性逐渐显示出来,追求规模经济的行为日益渗透到各种经济活动中去。而究其根本就是企业规模的扩大。规模扩张是中小型企业发展壮大的一种重要方式,企业规模扩张的主要目的在于获取规模经济带来的低成本优势。农业物联网企业由于需求、技术开发、政策及国际环境、市场结构、自然条件的多变性,企业在生产经营中面临多种风险和不确定性,产业吸引力和企业实力是决定企业规模是否扩张的主要依据。以北京某农业集团为例,集团在成立之初仅由十几人组成,是从事农业信息软件服务的小企业,不过在国家系列利好政策的引导下,该企业迅速成长为包含十几个有限公司和办事处的集团公司,拥有基地及商学院等产业。业务范围从简单的农业信息服务逐步扩展到畜牧业信息化、农业电子商务、涉农综合信息服务、信息化建设整体解决方案、物联网智能装备及移动智能终端制造、云计算与大数据研发、休闲农业旅游、农业信息化培训等方面,提供专业化、标准化的方案指导与技术运维支撑。随着公司业务扩大,公司人力资源规模也迅速扩张,公司组织架构从直线型金字塔式结构提升为职能制和事业部制结合的组织结构。即公司采用董事会监管下的总经理负责制,总经理全面负责全公司各项工作,全公司分4大体系,分别为支撑体系、综合服务体系、业务体系和市场体系,市场体系分布在全国主要城市。企业通过不断扩张规模,增加产量,迅速占领市场,从中获取较高利润率。企业规模扩大是战略引导的结果,是企业根据经营环境变化作出的适应性调整。

   

2)资本不断扩张,股权融资不断升级。组织扩张离不开资本积累,但不应完全依靠企业所积累的自有资本。一旦时机成熟,企业可以也应该通过各种可能的渠道来筹集扩张所需资本。资本扩张是指在现有的资本结构下,通过内部积累、追加投资、吸纳外部资源,包括兼并和收购等方式,使企业实现资本规模的扩大。在农业物联网上升至国家战略的时代背景下,不少上市公司相继在农业物联网领域展开注资、收购。这类交易使得被收购公司成为收购公司在智慧农业产业布局上强有力的业务支撑点。被收购公司同时也将赢得更多市场机会,实现更快速的发展。

   

3)营销方式多样化。随着互联网和信息技术的不断发展,农业物联网企业进入市场的速度不断提升,营销手段从以往的传统营销转向传统营销和网络营销并重,从关系营销、会议营销、口碑营销逐步升级到网络媒体推广和电子商务。通过建立企业信息平台,利用微博、微信、QQ SNS等各类社会化媒体及通信工具作为营销入口。企业借助微信公众号,以客户需求为源头,为用户提供农业农村信息化方面的信息及智能化的产品与解决方案。

   


中国农业物联网产业市场分析

 

中国国际物联网(传感网)博览会组委会发布的《20142015年中国物联网发展年度报告》指出,2015年物联网已初步形成完整的物联网产业体系,中国物联网市场总体规模将达到7500亿元,年复合增长率超过25%。据预测,20152020年将以超过30%的复合增长率增长,到2020年预计达到6万亿元。由于物联网产业的实质是自动化产业与互联网产业的叠加,物联网可以应用在农业资源和生态环境监测、农业生产精细化管理、农产品储运等环节,导致农业物联网与整个物联网行业交织在一起,错综复杂,难以从整个物联网行业中估算出农业物联网的产值。专家估测智能农业领域约占整个物联网产业的4.2%左右(图1),2015年中国农业物联网下游产业达到300亿元,预计到2020年将超过2000亿元。随着全球物联网发展进入新一轮生态布局的战略机遇期,中国物联网发展也正在经历单点发力向生态体系转变、简单应用向高端应用转变、政府投入向市场主导转变的关键时期。但由于众多物联网公司在推广前期阶段投入大量资金,导致资金的回报周期较长。从产业链上中下游看,上游硬件企业较下游集成企业略多。这是因为上游硬件企业的市场规模不大,但毛利率较高。

   

图1  中国物联网行业应用布局


从产业链环节看,中国物联网市场存在“中间强两头弱”现象,网络层发展较好,感知层和应用层发展动力不足,农业物联网产业也是如此。感知层负责信息的采集,主要通过传感器、RFID标签、数码设备等采集数据,中国农业传感器主要包括农业环境传感器和动植物本体(生命)信息传感器两大类,其中光、温、水、气、热等常规环境传感器已比较成熟,但与国外相比,还存在标准不统一、稳定性较差等问题,高端农业传感器严重依赖进口,比例达到80%。网络层负责信息的传输,随着IPV6先进网络技术的出现及3G/4G网络的建设,农村已成为电信运营商的蓝海,网络传输技术应用于农业物联网全产业链领域正在以更快的速度向前迈进。应用层是指将感知输出的各种数据信息,通过数据挖掘和知识发展,建立基于业务逻辑的管理控制策略和模型。目前各类农业专家系统、配方施肥系统、监测预警系统、质量追溯系统等农业专用软件平台、农业物联网解决方案咨询、软件服务等发展迅速,虽然应用前景非常广阔,但目前仍处于萌芽起步阶段,其产值对农业物联网市场产值的贡献不到10%

   

中国社会科学院农村发展研究所研究员翁鸣认为,互联网不仅是现代农业的重要技术手段,而且是降低农产品生产成本和流通成本、提高效率的重要方式。农业物联网产业市场绩效除了经济效益外,社会效益和生态效益也是重要体现。从实践看,农业物联网实现了生产管理的远程化、自动化及智能物流运输,使生产、管理、交换、加工、流通和销售等各环节的产品信息实现无缝对接,降低了基于人的实体流动而产生的能源资源消耗,通过对肥料和农药、饲料添加剂等用量精确科学可控,大大降低了残留率,具有提高生产效率、降低生产成本、保护生态环境、保障食品安全及解放劳动力等社会经济效益。如黑龙江农垦区采用自动辅助驾驶系统后,机车作业效率提高50%以上,通过稻田渠道出入口流量实时监测和控制,大大节约了灌溉用水。国家粮食储运物联网示范工程采用先进的联网传感节点技术,每年可以节省几个亿的清仓查库费用,减少数百万吨的粮食损耗。

   

近年来,中国农业机械化保持较快发展。农业部数据显示,2016年底全国农机总动力达到9.7亿kW,较2012年同口径增长20%以上。全国农作物耕种收综合机械化率达到65.2%,比2012年提高了8%,主要农作物的耕作环节以及小麦、水稻的收获环节基本实现了机械化。农业机械化、集约化发展已经成为未来中国农业发展的大趋势。许多传输通信产业企业也积极布局农业物联网建设项目,并将农业物联网建设作为智慧城市建设的一部分参与到农业物联网建设中来。随着农业物联网的推广,农业生产效益确定性大大増加,从事农业种植(养殖)环节的龙头企业将呈快速増长态势。未来随着农业物联网的推广,“农业物联网全产业链”模式将成为农业产业发展的新方向。

   


中国农业物联网产业发展存在的主要问题

 

地域和领域两方面发展应用不均衡

 

尽管2009年国家出台物联网政策后,农业物联网发展势头迅猛,但由于社会经济、人口素质、成本利润、规模需求、技术认知等问题,农业物联网产业存在着地域和领域发展不均衡的问题。在地域方面,随着农业部农业物联网区域应用示范工程的实施,出现了东北黑龙江大型农垦精准种植、北京设施花卉蔬菜生产、天津设施水产养殖、上海农产品物流、安徽大田农情监测为主的典型应用模式,但这些地域以外的农业主产区物联网应用偏少,且由于设备成本、主体认知、经营规模等问题,农业物联网产品、技术在中西部地区的推广面临重重困难,产业规模也较小。在农业应用领域方面,由于投资回报率问题,物联网在种植业上的应用不如养殖业,尤其是奶牛、水产养殖,由于其附加值高、见效快、收益好,需求较为强烈。如江苏宜兴物联网水产养殖基地,由于解决了劳动强度问题、增加了养殖密度、提升了水产收益,现在即使自付费安装,宜兴水产养殖主体也十分乐于接受物联网相关新技术、新产品。而对于收益较低的大田种植业,物联网的应用推广只能在规模化连片区域开展。

   

技术支撑不足

 

农业物联网产业涉及传感器技术、智能芯片技术、移动通信技术、传感器技术、射频识别技术等核心技术。然而,目前中国农业物联网核心技术的研发相对滞后,在智能传感器的设计、加工、制造方面与发达国家差距较大,高端需求绝大部分依赖进口。在一个新兴生态产业链的建设过程中,如果核心技术的研发不能独立自主,这对农业物联网来说,是一个很大的技术风险。农业物联网的发展需要产业链上下游组织的协同合作,如果核心技术不能自主研发,而需要依赖进口,就会造成上下游产业链脱节,引起企业间的经营风险,如果高端产品被国外厂商垄断,则最终会导致很多农业物联网相关重要领域和涉及国家信息安全的技术和标准被国外主导和干预,丧失了对整个产业链的控制力。

   

产业市场体系不完善,市场化竞争不足

 

中国的农业物联网产业发展尚处于起步阶段,核心技术开发有待深入,产业链的稳固性和延伸性需要提高,社会对于农业物联网的认知水平还相对有限,农业物联网的发展模式还需要进一步探索,这个复杂而庞大的农业物联网产业链为其运营管理造成了一定程度的潜在风险。物联网产业协会副理事长柏斯维认为,试点示范并不代表真正实现产业化,大规模商业化应用还需要时间。这主要是由于中国农业整体效益比较低、以小农户分散经营为主,经营者文化素质不高,农业企业整体规模偏小,如何让农民和农业企业看到农业物联网的应用效果和可能带来的商业价值,是物联网发展面临的重要问题。

   

在调研中发现,一套物联网设备,因其核心传感器的不同、布局规模不同,价格从1 万元到几十万元不等。目前试点区域的物联网项目采用政府补贴、企业投资的办法,各企业对物联网的投入产出比有所不同,但总体来看这部分成本较高。因此,如何让农业物联网的投入方真正受益,才是农业物联网真正走向普及的驱动力。

   


对策建议

 

围绕产业技术体系建设,加强关键技术研发与平台建设

 

围绕需求应用和产业急需,采取自主创新与引进消化吸收相结合的方式,基于农业物联网“感知层—传输层—网络层—应用层”的技术构架,加强农业物联网信息感知与识别技术、农业物联网自组织网络部署与信息传输技术、农业物联网信息融合与云计算技术以及农业物联网应用公共支撑平台等关键技术研究、产品开发与平台建设。重点突破动植物生命信息传感器、农业复杂环境下的微小型、可靠节能型、低成本和智能化的物联网感知传感技术与方法;突破具有广域、自组织、高可靠性和节能的农业无线传感器网络部署与协议优化技术,实现低成本、全覆盖、高实时性信息传输;围绕大田生产、设施农业、畜禽养殖、冷链物流、电子商务、农产品质量安全监管等方面智能决策和控制的技术装备研发,实现农业生产、经营、流通等主要环节的信息化和智能化,制定农业大数据管理、云服务和农业物联网应用技术标准,开发低成本服务终端,加强产业链环节和行业交流。

   

构建产业应用环境,完善产业发展资金支持体系

 

中国农业物联网产业发展存在技术成本高昂、资金扶持缺位、应用主体积极性不高等问题,加上农业物联网产业创业周期的多阶段性,决定了其投融资的金融价值的多样性。为此,要加快完善农业物联网产业资本运营环境,加快构建面向农业物联网产业化发展所需,以财税扶持资金、社会投资资金、金融支持资金为内容的,集补贴、投资、金融、信贷、税收、重大项目建设等一揽子政策于一体的农业物联网资金支持政策。研究建立农业物联网应用专项发展基金,通过无偿资助或贷款贴息支持农业物联网企业自主创新。加大产业化专项等对农业物联网的投入比重,优先支持农业物联网技术与智能装备的集成应用、物联网技术在农业电子商务与农村信息服务体系建设应用示范等项目。运用财政拨款、基金、贴息、担保等多种方式,支持农业物联网企业借助资本市场筹措资金,多渠道、多层次地鼓励产业投资基金、创业风险投资基金、私募基金等各类社会资本向农业物联网集聚。培育产业链上下游协作共赢的农业物联网新型商业模式,不断增强农业物联网发展的内生动力。

   

强化产业主体带动作用,培育产业发展集群

 

结合现有高新技术开发区、现代农业示范区、农业科技园区、大型现代农业基地的分布,以及农业物联网产业发展的基础和优势,按照产业关联度和区域特征,在东、中、西部地区,以重点城市或城市群为依托,在全国范围内打造一批具有鲜明特色、可复制性强、技术扩散性强的农业物联网产业聚集区。引导工商资本、民间资本、外资参与农业物联网等关键技术研发和产业化工作,大力培育农业传感器、农业自动技术与设备、农业精准作业机具、相关软硬件和信息服务业、农业信息行业应用等相关产业,通过产业化组织方式实现农业信息产业的“内联”“外通”,促成“六次产业”的形成。

   

完善应用示范体系,创新商业发展模式

 

系统梳理全国各省市农业物联网应用示范实践成果,总结农业物联网技术、装备及应用解决方案,建设国家优秀农业物联网商业模式及解决方案案例库,制定政府采购目录及标准,定期发布适合大范围推广的农业物联网技术和产品目录,指导产业发展。切实加强农业物联网新技术、新产品、新模式的推广应用,集聚市场力量引导农业物联网产业快速发展。鼓励企业、高校、科研院所联合开展联盟建设,通过技术转让、联合开发、委托开发和共建研发基地、产业化中试基地、农业信息技术产品生产线等实体形式,建立以企业为主体、市场为导向、产学研用相结合的物联网商业模式创新体系。发展农业物联网专业服务,拓展农业物联网增值服务,面向农业不同领域、不同行业经营主体提供个性化服务,探索微信、微博、手机App服务模式,提高服务效率。

   


结 论

 

农业物联网产业是一个交叉产业,其市场供需主体类型多样,产品形态丰富,产业生态圈正在形成。但其产业发展仍然存在地域和领域发展不均衡、技术支撑不足、市场体系不完善等问题。应围绕产业技术体系建设、产业应用环境构建、产业发展集群培育和商业模式创新,营造产业发展支撑体系。从产业链环节来看,随着现代农业的快速发展,农业物联网产业市场潜力巨大。

   

物联网技术是现代信息技术的新生力量,是推动信息化与农业现代化融合的重要切入点,也是推动中国农业向“高产、优质、高效、生态、安全”发展的重要手段。未来,物联网在农业领域中的应用将从行业应用向个人及家庭应用拓展,软件系统将能够根据环境变化和系统运行的需求及时调整自身行为,提供环境感知的智能柔性服务,自适应能力将大大增强。农业传感器产业、农业自动识别技术与设备产业、农业精准作业机具产业、农产品物流产业、农业信息服务业等将成为农业物联网产业发展重点。通过加快培育和发展农业战略性新兴产业,延伸农业产业链,农业物联网产业将引领现代农业产业结构升级。

   

基金项目:北京自然科学基金项目(9162006);北京社会科学基金项目(17XCA002);北京市农林科学院创新能力建设专项(KJCX20180501)


参考文献(略) 



本文作者:李瑾,郭美荣,冯献


作者简介:李瑾,北京农业信息技术研究中心,研究员,研究方向为农业与农村信息化;郭美荣(通信作者),北京农业信息技术研究中心,工程师,研究方向为农业与农村信息化。


本文发表于《科技导报》2018 年第11 期,敬请关注


(责任编辑  王志敏)


 

《科技导报》

中国科协学术会刊

联系电话:010-62194182

欢迎投稿:[email protected]


长按二维码 即刻关注

登录查看更多
0

相关内容

物联网,英文名为Internet of Things,可以简单地理解为物物相连的互联网。物联网主要通过各种设备(比如RFID,传感器,二维码等)的接口将现实世界的物体连接到互联网上,或者使它们互相连接,以实现信息的传递和处理。互联网在现实的物理世界之外新建了一个虚拟世界,物联网将会把两个世界融为一体。
异质信息网络分析与应用综述,软件学报-北京邮电大学
新时期我国信息技术产业的发展
专知会员服务
71+阅读 · 2020年1月18日
2019中国硬科技发展白皮书 193页
专知会员服务
86+阅读 · 2019年12月13日
【大数据白皮书 2019】中国信息通信研究院
专知会员服务
138+阅读 · 2019年12月12日
【白皮书】“物联网+区块链”应用与发展白皮书-2019
专知会员服务
94+阅读 · 2019年11月13日
5G全产业链发展分析报告
行业研究报告
12+阅读 · 2019年6月7日
2019中国养老产业发展剖析与发展趋势分析报告
行业研究报告
8+阅读 · 2019年5月18日
【数字化】数字化转型正在成为制造企业核心战略
产业智能官
35+阅读 · 2019年4月22日
【物联网】物联网产业现状与技术发展
产业智能官
15+阅读 · 2018年12月17日
【智能制造】智能制造技术与数字化工厂应用!
产业智能官
13+阅读 · 2018年2月21日
A Survey on Bayesian Deep Learning
Arxiv
64+阅读 · 2020年7月2日
A Survey on Edge Intelligence
Arxiv
52+阅读 · 2020年3月26日
Directions for Explainable Knowledge-Enabled Systems
Arxiv
26+阅读 · 2020年3月17日
Adversarial Transfer Learning
Arxiv
12+阅读 · 2018年12月6日
Arxiv
5+阅读 · 2018年5月5日
Arxiv
5+阅读 · 2018年5月1日
Arxiv
4+阅读 · 2018年4月10日
VIP会员
最新内容
基于数据优化的人机协同与机器人僚机
专知会员服务
4+阅读 · 今天2:08
美陆军设想无人系统司令部
专知会员服务
3+阅读 · 4月15日
【博士论文】已对齐人工智能系统的持久脆弱性
扭曲还是编造?视频大语言模型幻觉研究综述
专知会员服务
5+阅读 · 4月15日
相关论文
A Survey on Bayesian Deep Learning
Arxiv
64+阅读 · 2020年7月2日
A Survey on Edge Intelligence
Arxiv
52+阅读 · 2020年3月26日
Directions for Explainable Knowledge-Enabled Systems
Arxiv
26+阅读 · 2020年3月17日
Adversarial Transfer Learning
Arxiv
12+阅读 · 2018年12月6日
Arxiv
5+阅读 · 2018年5月5日
Arxiv
5+阅读 · 2018年5月1日
Arxiv
4+阅读 · 2018年4月10日
Top
微信扫码咨询专知VIP会员