国际视野下创新教学法的特征分析与思考——2012-2017年英国开放大学《创新教学报告》内容分析研究

2019 年 1 月 15 日 MOOC



| 全文共14541字,建议阅读时29分钟 |

 

本文由《远程教育杂志》授权发布

董丽丽 罗清 王如斌

摘要

 

针对教学创新这一全球教育的研究热点,使用内容分析法等,以2012-2017年英国开放大学发布的六份《创新教学报告》为研究样本,对其中的56种创新教学法进行研究。研究的核心问题是“56种创新教学法呈现出哪些特征”。根据内容分析框架,从基本信息、创新教学法的基础、创新教学法的使用情境和创新教学法体现的创新维度这四个方面,进行编码分析。研究结果表明:学习的泛在性、自发性、为未来做准备,是创新教学不断追逐的目标;问题解决、沟通合作、创新等高层次的教学目标,是创新教学法关注的焦点;技术为学习的规模化与个性化、连通性与扩展性、趣味性与情境性提供了重要支撑;许多教学法可以在非技术环境中革新教育;创新教学法仍需进一步精细化研究,以助益指引教育技术研究的未来方向。

关键词:创新教学;教育创新;技术对教育影响


一、研究背景

 

当今世界,如何利用技术来促进教学创新,已成为各国关注的焦点。《创新教学报告》是英国开放大学自2012年起持续发布的系列报告,至今已经发布了六份①。该系列报告旨在探索新形式的教学、学习和评估,以帮助教育者和政策制定者进行富有成效的创新。

 

虽然《创新教学报告》并没有像《地平线报告》一样,采取专家小组会议、德尔斐研究等研究方式,而是基于全球领先的研究项目、各种来源的教育研究论文和博客,通过与全球教育同行进行对话,并整合各种已发表和未发表的文献而提出。但每年的报告都会预测未来几年对教育领域,尤其是后学校教育领域可能产生重大影响的“十大创新教学法”。因此,该系列报告的影响也越来越大。

 

报告的提出者,在2012年到2017年间,略有不同。2012年、2013年和2014年的报告,均主要由英国开放大学教育技术研究所的学者撰写(前两年有英国开放大学数学、计算和技术学院的学者加入)[1-3]。从2015年开始,英国开放大学不断寻求国际合作,如,2015年的报告是与SRI国际技术学习中心(Center for Technologyin Learningat SRI International)②合作完成[4];2016年,与新加坡国立教育研究所学习科学实验室(Learning Sciences Labinthe National Institute of Education,Singapore)的研究人员合作完成了报告[5];2017年,则与网络社会学习以色列卓越研究中心Learning Ina Networ Ked Society(LINKS)Israeli Center of Research Excellence(I-CORE)的研究人员,一起完成了报告[6]。

 

《创新教学报告》在中国也引起了不少学者的关注,如,陶媛以及北京开放大学团队先后组织翻译了2013年、2015年、2016年和2017年的报告[7-10];赵欢欢、李青通过元分析法,对2012-2015年的报告进行了分析[11];李青、张鑫曾经解读了2017年的《创新教学报告》[12]。以上文献为我们理解、分析各报告提供了基础,然而,依然不足以回答“各创新教学法有何特点”“未来的教育教学趋势该如何”等主要问题。

 

为了更清晰地展现《创新教学报告》中各创新教学法的内涵,并从科学和国际化的角度展现创新教学法的特点,展望未来的教育教学发展趋势,本研究试图采用内容分析法等,对2012-2017年的《创新教学报告》进行全面深人的剖析。在呈现未来教学发展趋势的同时,以期对未来教学进行深思和布局,为我国的教育改革提供一些有益的借鉴。

 

二、研究方法与过程

 

本研究主要采用内容分析法,操作步骤如下:首先确定分析的样本;随后设计内容分析类目,并进行修改完善;最后根据内容分析类目,进行归类统计,得出结论,并结合相关文献对结论进行深度解读。

 

(一)样本的选取

 

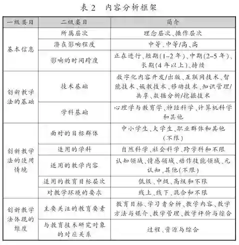
本研究的样本是2012年至2017年,英国开放大学所发布的六份《创新教学报告》中提出的若干创新教学法。具体教学法如表1所示。

 


一般在每份《创新教学报告》中,会提出10种可能影响教育教学变革的创新教学法,但由于2012年报告中的MOOCs、徽章鉴证学习、学习分析和无缝学习这4种创新教学法,在2013年重复出现。因此,六份报告共提出了56种创新教学法,即作为本研究的分析样本。

 

(二)内容分析类目的设计

 

本研究的核心问题是“这56种创新教学法呈现出哪些特征”。将其进一步细化,得到以下研究子问题:(1)这些创新教学法属于理念层次还是操作层次;(2)各创新教学法的潜在影响力如何;(3)这些创新教学法背后的理论或技术基础是什么;(4)各创新教学法的适用情境如何;(5)创新教学法体现了哪些创新维度。

 

基于以上研究问题,我们确定了内容分析的一级类目:基本信息、创新教学法的基础、创新教学法的使用情境和创新教学法体现的创新维度。

 

首先,基本信息部分,可以进一步细分为创新教学法所属的层次、影响程度和时间跨度。根据报告内容,我们发现:一部分教学法仍停留在理念层次,对于如何使用该创新教学法几乎没有涉及,而另一部分则有较为详细的操作说明。因此,我们将创新教学法的所属层次类目进一步细化为操作层次和理念层次。另外,报告中对每一种创新教学法的潜在影响程度都进行了预测,包括中等、中等/高和高三种程度。并且对创新影响的时间跨度也进行了预测,包括正在进行、短期(1-2年)、中期(2-5年)、长期(4年以上)和持续影响五种。

 

其次,创新教学法的基础,主要指该创新教学法背后的技术支持和理论依据。就创新教学法背后的技术而言,我们结合张屹对新媒体联盟《地平线报告》的技术分析,确定了7个分析类目:(1)数字化内容开发/出版,指数字化多媒体内容的开发以及新型的互联网出版形式;(2)互联网技术,指网络技术及其应用形式;(3)智能技术,包含模拟仿真/智能感知技术,共同特点是为虚拟世界和现实世界创建联系;(4)娱教技术,是针对特定教育目的而开发的游戏,具有教育性、娱乐性并重的特点;(5)移动技术,基于无线通信技术和基于移动设备的技术;(6)知识管理/共享,即创造、分享、整合、记录、存取、创新知识;(7)数据分析/挖掘技术,对大量数据进行分析和挖掘,得出数据间的隐含关系。在理论层面,可以大致分为心理学与教育学、神经科学、计算机科学和其他这几个方面。

 

再次,对于基于创新教学法的使用情境类目,进一步细分为该创新教学法面对的群体、适用的学科、适用的内容、适用的教学目标层次和对教学环境的要求等。

 

最后,我们尝试从创新教学法关注的教育要素和与教育技术研究对象的关系这两个方面,进一步细分。在教育要素方面,特别关注了教育目标、学习者分析、教学内容、教学方法与媒介、教学管理、教学评价等几个维度,以探讨创新教学法在哪些方面进行了创新;而教育技术研究对象,则主要关注该创新教学法是属于过程还是资源维度的创新。通过对上述各级类目进行反复推敲和修改,并征求专家意见,最终确定了内容分析框架,具体如表2所示。

 


(三)编码与分析过程

 

根据所构建的内容分析框架,在仔细阅读六份《创新教学报告》的基础上,我们对56种创新教学法进行了编码。在编码过程中,首先,由三位研究者按照框架以及自己的理解,各自独立进行编码;随后,三位研究者通过相互比较编码的结果,对相同的部分保留,对不同的部分进行商讨、调整和确认;最后,一一确认所有的编码内容,完成整个编码工作。

 

三、研究结果


(一)基本信息

 

1.所属层次

 

在所分析的56种创新教学法中,有5种创新教学法属于教育理论层面,而操作层面的创新教学法有51种。理论层面的教学法包括:无缝学习③(2012,2013)、学会学习④(2014)、跨界学习⑤(2015)、为未来而学⑥(2016)、基于内部价值观的学习⑦(2017)。这5种创新教学法尚处于理念层次,缺少具体的操作性描述,但一定程度上也反映了未来的教育教学目标与走向。

 

2.对未来教学的潜在影响

 

每年的报告在提出10种创新教学法的同时,都会相应地预测其可能对未来教学的潜在影响程度。根据统计,报告中所提供的56种创新教学法,对未来教学的潜在影响程度整体分布情况,如图1所示。

 


在2012年和2013年的影响程度分类中,有中等/高这一分类,而其他年度则没有这一维度。需要说明的是,2012年度报告中提出的根茎学习⑧,在描述其对未来的潜在影响程度时,所用的词语为“不确定,可能很高”,我们这里把其归为“高”这一层次。具体如表3所示。

 


在2012年和2013年重复的4种教学法中,“徽章鉴证学习”连续两年都属于影响程度高的创新教学法;MOOCs在2012年尚不是影响程度高的创新教学法,到2013年的报告中,其影响程度就被调整为高。

 

3.对未来教学影响的时间跨度

 

同样,每年的报告在提出10种创新教学法时,也会相应地预测其可能对未来教学影响的时间跨度。根据统计,报告中所提供的56种创新教学法,整体分布情况,如图2所示。

 


需要指出的是,2012年是该系列报告发布的第一年,在很多地方与后续报告不统一,如“学术出版的重生”的时间跨度预测为中期(2-4年),而其他报告中都是中期(2-5年)。此外,“电子书教学法”的时间跨度预测为短期(0-2年),而其余的短期都是1-2年。其中,正在进行、长期影响和持续影响的创新教学法分布,如表4所示。

 

根据表3和表4,我们可以得到正在进行的,且将会带来很大影响的创新教学法是间隔学习⑩(2017),持续且将会带来很大影响的创新教学法是为未来而学(2016),长期且将会带来很大影响的创新教学法是:根茎学习(2012)、拼装⑪(2014)、学习区块链⑫(2016)、群际共情⑬(2017)。

 


(二)创新教学法的基础

 

所有的创新教学法都不是凭空产生的,都会基于一定的技术或理论基础。为了更清晰了解各创新教学法背后的基础,我们进行了分析。如前文所述,报告中有5种创新教学法仍然处于理念层次,因此,这一部分的统计分析将其排除在外。

 

1.创新教学法的技术基础

 

在分析的56种创新教学法中,除去处于理念层次的5种,共有51种不同的创新教学法,进行归类统计后,得到图3。

 


从图3看出,可以不采用任何技术的教学法占411,如,“个人探究学习”主要强调学生对于开放问题的主动探索,具体的探究式学习可以延伸至网上或课堂教学;“创客文化”注重实验、创新以及从理论到实践的测试,关注手工艺品的制造,并不完全依赖于技术,从机器人、3D打印到服装设计以及传统手工艺,都属于创客文化的内容;“动态评价”侧重于评估学生的进步与潜力,评估与干预是不可分割的。一方面,通过前测和后测来观察学习者知识和能力的变化;另一方面,评估者与学生进行互动,以确定克服学习者当前学习困难的方法。

 

此外,我们还可以看到互联网技术、数据分析/挖掘技术,以及数字化内容开放与出版技术等技术支持的创新教学法,也占据较大的比重。如,互联网技术支持的创新教学法有7种(MOOCs和“徽章鉴证学习”在2012年和2013年重复出现,如果重复计算则有9种),以数据分析/挖掘技术为基础的创新教学法有6种(“学习分析”在2012年和2013年重复出现,如果重复计算则有7种)。另外,以数字化内容开发/出版技术为基础的创新教学法有5种,具体包括电子书教学法(2012)、出版商主导的短期课程(2012)、学术出版物的重生(2012)和数字学术⑭(2013)、开放教科书⑮(2017)。

 

为了更清晰地展示不同年度报告所提出的创新教学法的技术基础,我们分年度进行了统计,如图4所示。

 


图4可以看出,数据分析/挖掘技术每年都有相应的教学法出现,如,学习分析(2012,2013)、基于分析的学习设计(2014)、适应性教学(2015)、形成性分析(2016)、学生主导的分析⑯(2017)和大数据探究:用数据思考⑰(2017)。此外,以互联网技术、娱教技术为基础的创新教学法,也是该系列报告关注的重点。如,从最初对慕课(2012,2013)的关注,到大规模开放社会学习⑱(2014)与基于社交媒体的学习(2016),以及学习区块链(2016)等都是报告关注的重点。而基于游戏的学习(2013)、隐性评价(2015)、电子游戏学习(2016),基于寓教于乐的思想,通过各种网络技术与交互工具,来增强学习的趣味性、交互性,特别是隐性评价系统,常常在游戏中,不断地调整游戏结构来支持学习,比如,提供与学生表现相匹配的新的挑战形式和层次。

 

2.创新教学法的学科基础

 

我们发现,大多数创新教学法都以一些学习心理学或教育心理学作为理论基础,如,“徽章鉴证学习”基于行为主义的刺激强化理论;“个人探究学习”基于建构主义的知识是建构的思想,强调学习者的自主探索发现。以建构主义学习理论为基础的创新教学法还有很多,如,“有效失败”强调在教学之前给学生一些复杂的问题,让他们自己去解决以及尝试去形成解决方案。在学生寻找解决方案的过程中也许会面临失败,但这些失败能够让学生更好地了解问题的结构和要素。另外还有“回授法”,指通过向他人解释自己的理解来进行学习,即一个人(教师、专家或者学生)向学习者解释对主题的理解,然后学习者再尝试解释自己的理解。

 

此外,还有基于联通主义学习理论(Connectivism)的创新教学法,如,“根茎学习”可以看做是一种知识构建的模型,根茎化的学习过程从不同的起点出发,有无数的学习路径相互连接,而且探索的过程没有边界。同时,联通主义认为,个人的知识组成了一个网络,这种网络被编入各种组织与机构,反过来各组织与机构的知识又被回馈给个人网络,提供个人的继续学习。通过根茎学习,学习者能够将自己的知识网络,与需要学习的材料的知识网络相联系,同时,通过一种灵活的方式将知识网中的知识内化。

 

在众多创新教学法中,也有一些教学法跳出传统的心理学和教育学范畴,以其他学科的理论作为其背后的学科基础,如,“计算思维”包括分解、模式识别、抽象、算法设计、调试等计算机编程的基本思想;“设计思维”从设计师(如,建筑设计师、城市规划师)那里来汲取灵感。特别是随着神经科学的发展,一些基于神经科学研究成果的教学法也涌现了出来,如,“间隔学习”教学法,就是基于神经科学关于长时记忆的研究而形成的。

 

(三)创新教学法的使用情境

 

1.创新教学法面对的群体

 

在报告中,除少数的创新教学法所提到的面向学习群体外(如,根茎学习提到适用于大学生,特别是研究生),几乎所有的教学法都没有明确提及其适用的人群。可能的原因是这些创新教学法出现时间较短,还需要进一步研究。

 

但通过报告中的举例,我们可以窥见一斑。如,“计算思维”教学法,报告中提到,在英国认为儿童应该接受高质量的计算教育;“利用远程实验室在科学实验中学习”中的举例,提到了中学生和大学生进行远程实验;在具身学习中,列举了关于儿童与桌面系统交互的案例;“形成性分析”部分,以英国开放大学为案例;“开放教科书”,列举了弗吉尼亚的潮水社区学院(Tidewater Community College)针对本校大学生的开放教科书项目;“间隔学习”,则介绍了英国针对13-15岁学生的案例;“有效失败”,提到针对新加坡和印度的高中与专科学校的实验,证实了该教学法的有效性。

 

2.适用的学科

 

在探讨各个创新教学法面对的群体时,我们遇到了同样的困难。很少有创新教学法明确提出其适用范围,如,“利用远程实验室在科学实验中学习”教学法中,提到天文学、生物学、化学、计算机网络学、地球科学、工程学、水利学、微电子学、物理学和机器人学等许多学科,应用远程实验室都很有效果。

 

因此,只能通过案例得出一些模糊的建议。如,“论证学习”教学法在举例中提到,基于网络的科学探究环境(WISE)平台,提供了中学生物、化学、地球科学和物理课题中的各种科学项目。“有效失败”教学法提到,在数学概念理解和知识迁移方面,“有效失败”比传统教学更有效。“间隔学习”教学法中提到针对英国某学校13岁到15岁学生的生物课开展的两个间隔学习实验,取得了显著成功。然而,在物理课上的实验却没有发现显著差异。“设计思维”提到运用跨学科知识与技能来培养学习者的设计思维。

 

3.适用的内容

 

在所有报告中,虽然大多数创新教学法都没有明确提出其适用哪种类型的教学内容,但我们仍可以通过阅读判断出,大多数创新教学法仍然是以认知领域的教学内容为主。可喜的是,在2017年的《创新教学报告》中,已经有几个教学法开始关注其他领域的教学内容,如,情感领域的“群际共情”,帮助学习者了解、感受或理解他人的感受或内部心理状态,甚至同不同国家、不同文化中的个体进行换位思考,锻炼学习者的共情能力,改善群际关系。还有“人本知识建构社群”,强调学习者反思个人经验,关注自我,了解自我,提高自我意识。此外,“飞跃‘后真相’社会”,强调培养学生认知(Epistemic Cognition)的會岂力,关注学习者如何学会辨别虚假新闻、不可靠的信息,学会避免“信息泡沫”;也就是各搜索引擎或者软件推送,都会基于用户偏好设置,加上我们只选择与自己观点一致的信息,而导致的我们难以看到不同的观点,以至于产生的种种偏见。

 

4.适用的目标层次

 

大多数的创新教学法,都没有明确提出其适用的教学目标的层次,但我们根据描述可以发现,除少数创新教学法外(如,“间隔学习”关注记忆,“回授法”关注理解),大多数创新教学法都在关注高级认知目标的达成。

 

例如,“论证学习”促使学生去面对世界所面临的问题,比如,气候变化和基因工程及其对于人类自身行为的反思。在这一过程中,要求学生提出开放式问题、用更科学的语言重新发表言论,开发和运用模型来构建解释,引发有意义的讨论'“设计思维”要求学生使用设计师使用的方法和思维过程来解决问题,其中包括创造性的过程,如,实验、建模和复原模型征求、反馈和重新设计,还可能涉及公民素养、文化意识、批判和创造性思维以及技术技能;“阈值概念”大多是学生在课程中较难理解的部分,可以提供跨学科的教学方法,帮助学生对较难理解的概念进行认知与学习;“计算思维”是抽象思维能力,要求学习者能够进行跨领域的系统思考或者进行问题的解决;“学习者创试科学”要求学习者了解科学家如何工作,学会像科学家一样思考。

 

5.对教学环境的要求

 

就各种创新教学法对教学环境的要求方面,我们对51种不同的创新教学法(除去处于理念层次的5种)进行了归类分析,如图5所示。

 

通过图5,我们首先发现,有超过一半的创新教学法在线上线下环境中都可以实施,如,“创客文化”“有效失败”“动态评估”⑲“故事学习⑳等;其次,针对线上环境的创新教学法,有19种,如,MOOCs、“基于分析的学习设计”“开放教科书”等;在51种创新教学法中,没有只能在线下环境下进行的教学法,有4种教学法是需要在线上线下混合进行的,如,“基于地理的学习”㉑“翻转课堂”“自带设备”“利用远程实验室在科学实验中学习”。

 


(四)创新教学法体现的创新维度

 

1.创新教学法关注的教育要素

 

我们通过对56种创新教学法所关注的教育要素进行分析,得到了图6。从图6中可以发现,创新教学法关注的教育要素,并不全是教学方法与教学媒介,而是涉及众多要素。

 


其中,主要关注教学方法与教学媒介的有25种,几乎占到了一半,包括“个人探究学习”“基于地理的学习”“游戏学习”“基于情境的学习”“阈值概念”等;综合类型的教学法有14种,这里所谓的“综合”是指这种教学方法会涉及到针对多个要素的创新,如,MOOCs不仅涉及教学方法与媒介的创新,也包含了教学内容、教学评价等方面。类似的还有“根茎学习”“跨界学习”“设计思维”“计算思维”“基于内部价值观的学习”等;针对教学评价的教学法紧随其后,有7种,包括“学习的评价”“徽章鉴证学习”“动态评估”“情绪分析”㉒“隐性评价”㉓“形成性评价”“学生主导的分析”;针对教学内容的创新教学法有4种,包括“电子书教学法”“学术出版的重生”“数字学术”“开放教科书”'针对教育目标的教学法有2种,如,“学会学习”“为未来而学”;针对学习者的教学法有2种,主要对学习者进行分析,以更好地提供个性化教学,如,“学习分析”“基于分析的学习设计”'最后,针对教师的创新教学法有1种,如,“出版社引领的短期课程”可以为教师提供专业发展相关课程。

 

2.创新教学法与教育技术研究对象之关系

 

教育技术学的研究对象,大致可以分为过程和资源两类,过程是指向结果的一系列操作或活动,而资源包括媒体、内容、人员等。通过对56种创新教学法进行分析(见图7),我们发现,大约80%的创新教学法属于教育技术研究中过程(包括学习过程和教学过程)方面的关注点,如,“基于事件的学习”“学习区块链”“学生主导的分析”等;9%的教学法属于资源方面(包括学习资源和教学资源),如,“电子书教学法”“开放教科书”等;还有大约12%的教学法同时涵盖了过程和资源两个维度,如,MOOCs、“根茎学习”、“为未来而学”。

 


四、讨论与结论

 

(一)学习的泛在性、自发性、为未来做准备,成为创新教学不断追逐的目标

 

前面我们提到有5种属于教育理念层次的创新教学法,包括无缝学习(2012,2013)、学会学习(2014)、跨界学习(2015)、为未来而学习(2016)、基于内部价值观的学习(2017)。此外,我们把“学会学习”和“为未来而学”,归为教育目标层面的教学法。这些创新教学法与进行实际操作尚有一定距离,但反映了未来教学的发展方向。

 

“无缝学习”和“跨界学习”扩展了学习的范畴,体现了未来学习的泛在性。这两种学习都强调是跨越时间、空间、技术和社会环境,进行持续不断的学习,包括正式学习和非正式学习的融合、个人学习和社会学习的融合、跨越时间、跨越空间、泛在的学习资源、真实世界和虚拟世界的融合、运用多种设备、多种学习任务之间的无缝转换、知识综合以及多种教学法和学习活动的融合,都强调学习作为一个整体,发生在诸多环境和背景的交互作用之中,即“学习生态系统”。“基于内部价值观的学习”与我们传统的基于外部目标的学习相对应,强调学习植根于自身兴趣和需要,是自我驱动的全身心投人的学习。为了实现这一目标,我们就需要为学习者提供可供选择的学习内容、学习方式或学习路径。

 

“学会学习”和“为未来而学”明确了未来的教育目标。在2014年的报告中,“学会学习”这一创新教学法,强调了学习目标的转向,即教学要从具体的知识的掌握,转向对如何学习的关注。学习的成功不在于获得知识的多少,而在于是否成为“学习者”(Learner)。真正的“学习者”可以在面对未来的情境时,找到新的方法或信息,并能够以一种有效的方式应用这些方法与信息。2016年,作为持续且将会带来很大影响的创新教学法,“为未来而学”再次倡议教学理念的转变,强调学校和教育体制要为学生未来的学习、工作和生活的成功做好准备。就目前来说,如何使学生能够在不确定的世界、复杂的生活和不断改变的工作环境中做好准备,是全球教育所面临的普遍性问题。

 

(二)问题解决、沟通合作、创新等高层次的教学目标,成为创新教学法关注的焦点

 

在“学会学习”和“为未来而学”两大教育目标确定的前提下,怎样的学习者才是一个高效的学习者?为未来而学要具备哪些方面的能力?通过思考上述问题,许多高层次的教学目标就自然浮现出来。如,高效学习者的学习内容包括:培养沟通能力和团队合作能力,在新环境下具有适应能力和创造力,以及有信心在变化的环境中采取恰当的、有效的措施。学生要能够确定自己的学习需求,并不断反思学习过程。学生们要想为未来做好准备,就需要通过学习使自己成为负责任的公民、贡献者和创新者,具备选择学习内容和方式的自主权,理解文化和人际关系。这不仅强调知识的学习,还强调技能的获得和品德的培养,其构成要素包括:毅力、韧性和价值观,学习、忘却和再学习,21世纪技能和胜任力、多元素养、人际交往与自省能力,为大学、工作等做好准备。

 

与之相对应的,在《创新教学报告》中提出了许多创新教学法,来培养学生的上述能力。如,“计算思维”“设计思维”“论证学习”“学习者创试科学”等,面向问题解决的能力;“飞跃‘后真相’社会”关注培养认知的能力,推动认知力教育(Epistemic Education)。还有,“人本知识建构社群”教学法能帮助人们开放经验,富有创造力,促进自我指导。

 

此外,长期且将会带来很大影响的创新教学法一拼装(2014)、群际共情(2017)等,也提供了可能的方案。“拼装”是指创造性地使用手边现有的资源的实践过程,类同于创客。如,小孩子把两把椅子和一个毛毯想象成一个家,就像玩“过家家”的游戏一样。“拼装”教学法指出:一方面,我们要思考如何把小孩子的“拼装”过程,应用到成人创新的理论与实践中去;另一方面,要整合已有的理论、概念、技术或工具,通过不断尝试和吸取经验教训实现教育创新,而不仅仅是浅尝辄止,转而去追逐新的技术。“群际共情”特别关注学习者的沟通、团队合作和同理心等能力。通过群体间的共情活动,为学习者提供建设性社交接触,可以避免学习者只根据“我们”与“他们”进行思考,学会理解和分享另一组成员的感受。

 

(三)技术为学习的规模化与个性化、连通性与扩展性、趣味性与情境性,提供了重要的支撑

 

1.互联网技术和数据分析/挖掘技术,不断实现学习的规模化与个性化统一

 

慕课等大规模在线课程,在实现规模化教学的同时,其核心主题却是“个性化”。即每个学习者都可以有权选择何时、何地和如何学习,提供与某人的学习方法相匹配的教学,这是教育技术领域一直在追逐的目标。约100年前,悉尼•普雷西(Sidney Pressey)开发出第一台自适应教学机器(一种机械测试设备),该机器可以呈现多项选择题,如果学生答错,机器将取消答案,直到学生选出正确的答案为止[13]。这是人类历史上的第一次自动化“掌握学习”(Mastery Learning)展示,虽然目前看来是比较低级的个性化,但却是教育技术开始探索规模化与个性化教学相统一的开始。而《创新教学报告》中提到的众多创新教学法,使我们又离目标更近了一步。

 

我们发现,以数据分析/挖掘技术为基础的创新教学法,一直是每年报告关注的焦点,如,学习分析(2012,2013)、基于分析的学习设计(2014)、适应性教学(2015)、形成性分析(2016)、学生主导的分析(2017)和大数据探究:用数据思考(2017)。

 

上述这几种创新教学法,实质上是不断改进的过程。例如,2012年,还只是单纯地关注对教育大数据进行教育挖掘的学习分析技术;到2013年,开始关注如何使用学习分析结果;2014年,提出要依据学习分析的结果进行学习设计;到2015年,提出根据学习分析结果显示的个体差异提供适应性教学;2016年,学习分析已不仅仅是通过学习分析技术展现学习过程或学习结果,而要通过形成性分析,使每位学习者根据自己的分析数据,实现自身的潜力;2017年,提出把学习者放到驾驶员位置,由他们自主决定想要实现哪些目标,以及想要使用哪些类型和形式的学习分析来实现这些目标。每一次的更新与改进,都使个性化学习越来越成为可能。

 

此外,以互联网技术为基础的创新教学法,在实现学习的规模化的同时,也在通过社交学习效应,促进积极的反思性的学习。从最初对慕课(2012,2013)的关注,到大规模开放社交学习(2014)与社交媒体学习(2016),以互联网技术为基础的创新教学法,使数以万计的人能够同时参与到某一门的课程学习中去。在增加规模效益的同时,也增加了管理的难度,特别是如何更好地帮助学习者学习网络资源,如何使学习者能够与同伴交流,减少“学习孤岛”的产生等问题。社交化网络学习,可以通过网络会话、同伴互评等机制,促进学习者的积极参与,在促进学习规模化的同时,也可以提高学习的质量。

 

2.数字化内容开发/出版技术与移动技术,进一步促进了学习的连通性与扩展性

 

以数字化内容开发/出版技术为基础的创新教学法,使教育资源越来越走向开放。其中,电子书教学法,通过一些创新方式实现了资源的动态化与共享。如,改变传统书籍只呈现最终静态结果的形式,把书中的图表与原始数据或电脑代码关联,以供学习者观察与修改;还有通过动态书籍实现更多的社会化学习,如,一群学生一起阅读、注释或评论同一个文本。此外,还可以通过电子书阅读设备,进行探索性学习,以及把动态的反馈性评价植入电子书等。“出版商主导的短期课程”,是出版商为了满足消费者休闲或专业发展需求,开发出的短期商业化在线课程,也丰富了非正式学习的教育资源。2012年提到的“学术出版物的重生”与2013年的“数字学术”,则共同探讨了开放学术资源这一话题。“数字学术”扩展了“学术出版物的重生”的范畴,不仅包含了学术论文的开放获取和出版等问题,还涉及了社会网络和数字媒体的学术使用、开放资源与开放课程等问题。

 

开放式获取出版和开放的同行评议,促进了知识的共享。研究数据的开放出版,为研究的重复验证提供了支持;而更多的开放教育实践,也为更加自由的大学教学实践提供了可能。2017年的“开放教科书”,作为开放教育资源(OER)的一种形式,他们不受版权限制的束缚,但拥有一个开放的许可证,使每个人都可以重复使用、重新组合、修改、重新分配和保留这些教科书,它强调开放式内容和开放式实践。

 

移动技术丰富了学习环境,促进了正式学习与非正式学习的衔接。当学生进行“自带设备”的学习时,如,将自己的智能手机和平板电脑带入课堂的同时,也带来了个人学习环境和社交网络,教师不再是学习资源或知识的提供者,而是网络学习者的管理者。许多在课堂上设置的基于计算机的活动,可以在课堂外继续进行;然后,回到课堂上分享,这种转变为连接教室内外的学习提供了机会。“基于地理的学习”,通过在移动设备中嵌入传感器来确定用户位置,并提供或引发周围环境中的情境感知类教育资源,通过把虚拟的网络世界与真实的物理世界建立关联,促进身临其境的正式或非正式学习。

 

3.智能技术与娱教技术,增强了学习的趣味性与情境性

 

以智能技术与娱教技术为基础的创新教学法,通过参与式学习,不仅突破了传统教学的局限,提供更好的学习体验,而且,可以激发学习者动机,促进深度学习。利用远程实验室在科学实验中学习(2015),突破了传统实验室的局限,通过互联网控制机器人等形式,使学生接触到以前很难触及的、高端的、危险性大或操作难度大的仪器设备,更好地促进学生的深度学习。具身学习(2015)通过交互工具和带有感应器的移动和可穿戴设备,增强了学习的参与性,提升了学习的积极性。

 

此外,技术支持的沉浸式学习(2017),使“沉浸”不只是传统的学习者表演场景或参与调查,或通过演员和道具来模拟现实;而是通过使用虚拟现实、3D屏幕或手持设备等技术,学习者可以在教室、家中或室外体验身临其境的学习。这使他们能够在日常生活中探索那些困难、危险或甚至不可能的情境,参与精心设计的沉浸式学习,可能会令人兴奋并难忘。基于游戏的学习(2013)与电子游戏学习(2016)就是基于寓教于乐的思想,通过各种网络技术与交互工具,来增强学习的趣味性、交互性和模拟真实性,促进学习的进行。

 

(四)许多创新教学法,还可以在非技术的环境中革新教育

 

我国的教育技术研究者一直在强调以教育信息化引领教育创新,特别是今年,教育部出台了《教育信息化2.0行动计划》,标志着进人教育信息化2.0时代[14])。“三全、两高、一大”的发展目标,一直在各级教育工作者耳边回响。然而,我们发现,《创新教学报告》中的许多创新教学法,仍然可以在面对面的课堂环境中实现教学创新。如,故事学习、阈值概念、有效失败、回授法、间隔学习等。

 

事实上,在过去的很多年中,教育技术一直陷人从对技术的过度乐观到小规模使用的循环之中[15-16]。如,100多年前爱迪生曾经预测,“公立学校很快就会过时……可以用电影来教授人类知识的每一个分支……我们的学校系统将在十年内彻底改变[17]。”然而,一个世纪之后,孩子们依然在学校读书。20世纪60年代的教育电视,20世纪70年代的语言实验室,20世纪80年代的基于计算机的教学,20世纪90年代的综合学习系统以及21世纪的虚拟学习世界,都在教育革命性的宏伟志愿中,目标纷纷落空。

 

许多学者在探求原因时提到,这种自上而下的强制性推动,导致许多教师对变革的抵制或不配合,许多新技术支持的教学质量也不是很高,还有新技术的费用问题,以及未能给教师提供充分指导等因素[18-21)。但我们也不得不承认,在正规教育中,无论中小学、职业学院还是大学,都是一个超稳定的体系,其教学、课程开发、招聘、考试和认证等一系列程序,可以有效抵制外部的变化。在这种情况下,我们除了如报告中提到的转而关注非正规教育,关注对传统教育的补充,而不是替代正规教育外,是不是也要继续探讨如何在一些教师抵制(包括软抵制)技术革新的前提下,使用创新教学法来切实提高教学效果。比如,使用间隔学习、回授法等。

 

(五)部分创新教学法缺乏充分证据,仍需进_步精细化研究

 

英国开放大学发布的一系列《创新教学报告》的目标,在于找出在技术交互如此盛行的时代,如何发生并实现教学创新。我们认为,创新的关键并不仅仅在于“新”,其中的一些教学方法早已存在,如,故事学习、回授法等。在系统的层次上,创新可能在于将迄今为止边缘化的方法纳人主流。曾经的创新教学法,如,男女同校,即Co-Education,如今已得到广泛实施。越来越多的教育研究,证实了许多曾经是另类的学习和教学方法的有效性[22])。然而,《创新教学报告》中教学法的选择来源更倾向于学术成果,对如何理解和实施创新教学法的实践的关注较少。一些创新教学法,如,“超用语”㉔“计算思维”“情绪分析”等,尽管已输出许多学术成果,但还没有充分的证据,证明其强大的实践效果。

 

此外,这56种创新教学法虽然关注、影响着教育要素的各个方面,但在所面对的学习者群体、适用的教学目标和教学内容等方面,还远远称不上精细化。根据以往的经验,我们可以比较有把握地说,一种教学方法不太可能适用于所有学科、所有内容或所有的学习者。因此,如何用好这些创新教学法,什么时候用以及面向哪些群体、哪些内容来用,都是未来教育技术研究者需要关注的课题。

 

2017年12月,美国教育传播与技术协会(The Association for Educational Communications and Technology,AECT)官方网站,公布了有关“教育技术”的新定义[23],认为“教育技术(学)是通过对学习与教学的过程和资源的策略性设计、管理和实施,来増进知识,调解和提升学习与绩效的研究,以及对理论、研究成果和最佳实践的合乎道德的应用”。该定义中特别强调,教育技术要通过对学习与教学的过程和资源的策略性设计、管理和实施,来増进知识。如何开展“对学习与教学的过程和资源的策略性设计、管理和实施”的针对性研究,将是教育技术研究者今后努力的方向。

 


基金项目:本文系上海外国语大学2015年校级重大项目“教育信息化国际比较研究”(项目编号:20151140O5)的研究成果。

作者简介:董丽丽,上海外国语大学国际教育学院教育技术学系讲师,博士,教育信息化国际比较研究中心成员,研究方向:教育信息化国际比较、在线学习、绩效技术;罗清,上海外国语大学国际教育学院教育技术学系在读硕士研究生,教育信息化国际比较研究中心成员,研究方向:在线学习、外语教育技术;王如斌,上海外国语大学国际教育学院教育技术学系在读硕士研究生,教育信息化国际比较研究中心成员,研究方向:在线学习、外语教育技术。


转载自:《远程教育杂志》2018年第6期

排版、插图来自公众号:MOOC(微信号:openonline)


新维空间站相关业务联系:

刘老师 13901311878

邓老师 17801126118


微信公众号又双叒叕改版啦

快把“MOOC”设为星标

不错过每日好文

喜欢我们就多一次点赞多一次分享吧~


有缘的人终会相聚,慕客君想了想,要是不分享出来,怕我们会擦肩而过~

《预约、体验——新维空间站》

《【会员招募】“新维空间站”1年100场活动等你来加入》

有缘的人总会相聚——MOOC公号招募长期合作者



产权及免责声明 本文系“MOOC”公号转载、编辑的文章,编辑后增加的插图均来自于互联网,对文中观点保持中立,对所包含内容的准确性、可靠性或者完整性不提供任何明示或暗示的保证,不对文章观点负责,仅作分享之用,文章版权及插图属于原作者。如果分享内容侵犯您的版权或者非授权发布,请及时与我们联系,我们会及时内审核处理。


了解在线教育,
把握MOOC国际发展前沿,请关注:
微信公号:openonline
公号昵称:MOOC

   

登录查看更多
1

相关内容

MOOCs,大规模开放在线课程。 A massive open online course (MOOC; /muːk/) is an online course aimed at unlimited participation and open access via the web.
人机对抗智能技术
专知会员服务
214+阅读 · 2020年5月3日
中科大-人工智能方向专业课程2020《脑与认知科学导论》
电力人工智能发展报告,33页ppt
专知会员服务
135+阅读 · 2019年12月25日
2019中国硬科技发展白皮书 193页
专知会员服务
86+阅读 · 2019年12月13日
【报告分享】刘成林:文档分析及模式识别系统学习领域研究进展与热点
2017中国多媒体大会-智能媒体 创新未来
中国计算机学会
3+阅读 · 2017年8月21日
Arxiv
4+阅读 · 2018年10月5日
Mobile big data analysis with machine learning
Arxiv
6+阅读 · 2018年8月2日
Arxiv
19+阅读 · 2018年6月27日
VIP会员
最新内容
人工智能在战场行动中的演进及伊朗案例
专知会员服务
7+阅读 · 4月18日
美AI公司Anthropic推出网络安全模型“Mythos”
专知会员服务
4+阅读 · 4月18日
【博士论文】面向城市环境的可解释计算机视觉
大语言模型的自改进机制:技术综述与未来展望
《第四代军事特种作战部队选拔与评估》
专知会员服务
3+阅读 · 4月18日
Top
微信扫码咨询专知VIP会员