干货 |《智慧城市 顶层设计指南》国家标准解读

2018 年 8 月 13 日 智能交通技术




导 读

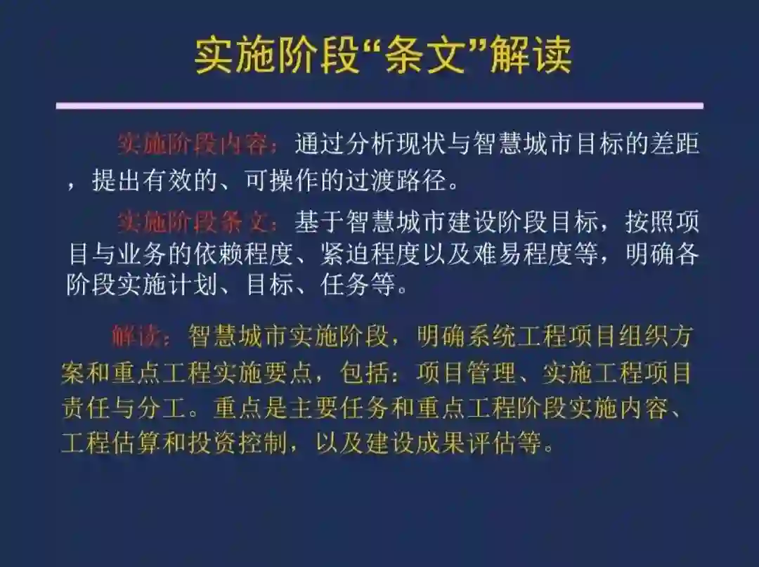
日前,备受关注的智慧城市顶层设计国家标准正式发布,将于2019年1月1日实施。《智慧城市顶层设计指南》给出了智慧城市顶层设计的总体原则、基本过程及需求分析、总体设计、架构设计、实施路径规划的具体建议。本报告对《智慧城市 顶层设计指南》进行了详细解读,详情见下文。






注:本公众号转载文章仅用于分享,不用于任何商业用途。如涉及版权问题,敬请后台联络授权或议定合作,我们会按照版权法规定第一时间为您妥善处理。


登录查看更多
5

相关内容

智慧城市(英语:Smart City)是指利用各种信息技术或创新意念,集成城市的组成系统和服务,以提升资源运用的效率,优化城市管理和服务,以及改善市民生活质量。智慧城市把新一代信息技术充分运用在城市的各行各业之中的基于知识社会下一代创新(创新2.0)的城市信息化高级形态,实现信息化、工业化与城镇化深度融合,有助于缓解“大城市病”,提高城镇化质量,实现精细化和动态管理,并提升城市管理成效和改善市民生活质量。关于智慧城市的具体定义比较广泛,目前在国际上被广泛认同的定义是,智慧城市是新一代信息技术支撑、知识社会下一代创新(创新2.0)环境下的城市形态,强调智慧城市不仅仅是物联网、云计算等新一代信息技术的应用,更重要的是通过面向知识社会的创新2.0的方法论应用,构建用户创新、开放创新、大众创新、协同创新为特征的城市可持续创新生态。
华为发布《自动驾驶网络解决方案白皮书》
专知会员服务
130+阅读 · 2020年5月22日
新时期我国信息技术产业的发展
专知会员服务
71+阅读 · 2020年1月18日
杨春立:基于数字孪生的智慧城市顶层设计探索与实践
艾瑞咨询2019中国智慧城市发展报告,附PPT下载
智能交通技术
25+阅读 · 2019年4月18日
车路协同构建“通信+计算”新体系
智能交通技术
11+阅读 · 2019年3月26日
国家自然科学基金委发布2019年项目指南
专知
11+阅读 · 2018年12月30日
【智能制造】智能制造技术与数字化工厂应用!
产业智能官
13+阅读 · 2018年2月21日
【工业大数据】一文带你读懂《工业大数据白皮书》
产业智能官
14+阅读 · 2018年1月20日
车联网白皮书(2017)
智能交通技术
14+阅读 · 2017年10月8日
A Survey on Bayesian Deep Learning
Arxiv
64+阅读 · 2020年7月2日
Factor Graph Attention
Arxiv
6+阅读 · 2019年4月11日
Doubly Attentive Transformer Machine Translation
Arxiv
4+阅读 · 2018年7月30日
Arxiv
20+阅读 · 2018年1月17日
VIP会员
最新内容
战略前沿人工智能的再思考(中文)
专知会员服务
4+阅读 · 5月29日
《量化地基防空系统间接效应的博弈论方法》
专知会员服务
4+阅读 · 5月29日
“史诗怒火行动”中美军损失的作战飞机
专知会员服务
3+阅读 · 5月29日
ICML 2026 | 理解上下文持续学习中的泛化与遗忘
专知会员服务
5+阅读 · 5月28日
Agent Harness综述:大模型智能体执行器工程全景
专知会员服务
13+阅读 · 5月28日
《基于理论的威慑效能评估》
专知会员服务
8+阅读 · 5月28日
相关资讯
杨春立:基于数字孪生的智慧城市顶层设计探索与实践
艾瑞咨询2019中国智慧城市发展报告,附PPT下载
智能交通技术
25+阅读 · 2019年4月18日
车路协同构建“通信+计算”新体系
智能交通技术
11+阅读 · 2019年3月26日
国家自然科学基金委发布2019年项目指南
专知
11+阅读 · 2018年12月30日
【智能制造】智能制造技术与数字化工厂应用!
产业智能官
13+阅读 · 2018年2月21日
【工业大数据】一文带你读懂《工业大数据白皮书》
产业智能官
14+阅读 · 2018年1月20日
车联网白皮书(2017)
智能交通技术
14+阅读 · 2017年10月8日
相关论文
Top
微信扫码咨询专知VIP会员